四. 实验步骤
1.根据电路原理图与相关计算,使用Multisim仿真软件绘制出仿真电路图;
2.利用直流工作点仿真,对电路的直流偏置点进行分析,并判断晶体管的工作状态,若工作状态不对,则对电路进行分析与调整;
3.利用瞬态分析,观察电路关键点的时域波形;
4.利用交流扫描分析,观察电路的关键点的频谱,包括输入/输出信号的电压波形;选频网络中电感/电容的波形(电流或电压)等;
5.验证品质因素 QL、通频带 B 和电压增益 Avo之间的关系,并验证在 LC 并谐回路中增加一个并联电阻,通频带如何变化,增益如何变化。
五. 实验结果及分析
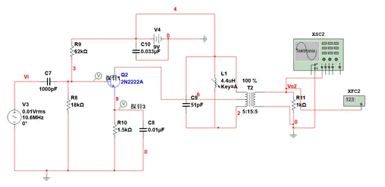
1. 在Multisim软件环境中绘制出电路图3,注意元件标号和各个元件参数的设置,其中各元件参数如上面所求,
图3 谐振放大器电路的仿真电路
2. 直流偏置点分析:
我们选择直流工作点的仿真,将电路当中Q2管的发射极电流,Q2管的集电极电流以及Q2管的基极电流,以及Q2管的基极电压V3 集电极和发射极之间的电压的差值 V6 – V9 添加到输出,再执行simulate 就可以看到直流偏置点仿真的分析结果如图4所示:
图4 直流偏置点分析
从这里可以看到,集电极和发射极之间的电压的差值,大约为7.7V左右,三极管三个电极的电流也在正常的范围之内,从而可以判断这个BJT管工作在正向放大区。
3. 观察时域特性:
首先可通过频率计验证,输出信号的频率如图5所示,满足设计要求:
图5 频率计
输入/输出信号的电压波形如图6所示:
图6 输入/输出信号电压波形
使用光标,可知Vi与Vo的峰峰值分别如图7所示(红框圈出):
图7 输入/输出信号电压波形光标测量
可知放大倍数约为24.43。
选频网络中电感/电容的两端的电压波形如图8所示:
图8 电感/电容的两端的电压波形
谐振回路中的电流如图9所示:
图9并联谐振回路电流波形
4. 观察频域特性:
执行simulate analyses,选中交流的扫描分析,将扫描的起始频率设置为400kHz,扫描的终止频率为100MHz,扫描类型设置为十倍频,十倍频点设为1000,垂直轴选择为对数分度。
输出的选项卡当中,我们将输出信号Vo2除上输入信号Vi作为观察的目标,然后执行simulate 就可以得到仿真输出的波形如图10所示:
上面是仿真所得到的幅频响应,下面是相频响应。
图10 频域特性
应用光标,如图11所示,可以看到电路的最大增益大约为25.5146倍左右,这和时域仿真的结果是一致的。
图11 最大增益
同时,可知带宽如图12所示:
图12 带宽
5.输入输出信号频谱:
输入信号频谱如图13所示:
图13 输入信号频谱
输出信号的频谱如图14所示:
图14 输出信号频谱
6.验证关系:
验证品质因素 QL、通频带 B 和电压增益 Av0之间的关系:
带入上面的数据,有
式中, 为谐振放大器的有载品质因素。
同时,放大器的谐振电压放大倍数 与通频带BW的关系为:
在 LC 并联谐振回路中增加一并联电阻如图14所示:
图14 增加并联电阻
由图15可知,通频带变宽,增益变小。
图15 修改后的增益与通频带
六. 实验小结
高频谐振小信号放大器是通信设备中常用的功能电路,它所放大的信号频率在数百千赫至数百兆赫。高频谐振小信号放大器的功能是实现对微弱的高频信号进行不失真的放大,从信号所含频谱来看,输入信号频谱与放大后输出信号的频谱是相同的。其主要用于无线电接收系统中高频和中频信号的放大,广泛应用于通信系统和其它无线电系统中,特别是在发射机的接收端,从天线上感应的信号是非常微弱的,这就需要用放大器将其放大。
通过这次实验,我进一步熟悉了Multisim 仿真软件的使用,进一步加强了用Multisim仿真软件观察高频小信号放大电路的静态工作点的仿真分析能力,更加熟悉了使用Multisim仿真软件观察高频小信号放大电路的时域波形的操作与方法,并熟悉了使用Multisim仿真软件,观察电路的幅频和相频响应。
同时,我也对高频谐振小信号放大器有了更加深入的认识,对高频谐振小信号放大器的主要性能指标与测量方法有了更加直观的了解,对高频谐振小信号放大器的特点也有了更加深入的认识,主要有下面3点:
1.工作频率较高:中心频率一般在几百kHz到几百MHz频带宽度在几KHz到几十MHz,故必须用选频网络。
2.信号较小,故晶体管工作在线性范围内(甲类放大器)即工作在线形放大状态。
3.电路采用谐振回路作负载,即对靠近谐振频率附近的信号有较大的增益,对远离谐振频率附近的信号其增益迅速下降,即具有选频放大作用。
我对高频谐振小信号放大器的基本要求、设计原理与设计方法也有了进一步的认识,对其设计的基本要求认识如下:
1.增益要高:即放大倍数要大。
2.频率选择性要好:即选择所需信号和抑制无用信号的能力要强,通常用Q值来表示,带宽BW=f2-f1= 2Δf0.7,品质因数Q=fo/2Δf0.7.
3.工作稳定可靠:即要求放大器的性能尽可能地不受温度、电源电压等外界因素变化的影响,内部噪声要小,特别是不产生自激,加入负反馈可以改善放大器的性能。
4.电路采用谐振回路作负载,即对靠近谐振频率附近的信号有较大的增益,对远离谐振频率附近的信号其增益迅速下降,即具有选频放大作用。
总之,通过本次实验,我学到了许多在课本上难得到的东西,同时也解决了一些平时在课本上不是很了解甚至忽略了的问题,让我受益颇多!
项目代码地址:















