本系列文章由余凯执笔创作,联合作者:阿里云容器服务 谢石 对本文亦有贡献
近几年,企业基础设施云原生化的趋势越来越强烈,从最开始的IaaS化到现在的微服务化,客户的颗粒度精细化和可观测性的需求更加强烈。容器网络为了满足客户更高性能和更高的密度,也一直在高速的发展和演进中,这必然对客户对云原生网络的可观测性带来了极高的门槛和挑战。为了提高云原生网络的可观测性,同时便于客户和前后线同学增加对业务链路的可读性,ACK产研和AES联合共建,合作开发ack net-exporter和云原生网络数据面可观测性系列,帮助客户和前后线同学了解云原生网络架构体系,简化对云原生网络的可观测性的门槛,优化客户运维和售后同学处理疑难问题的体验 ,提高云原生网络的链路的稳定性。
鸟瞰容器网络,整个容器网络可以分为三个部分:Pod网段,Service网段和Node网段。这三个网络要实现互联互通和访问控制,那么实现的技术原理是什么?整个链路又是什么,限制又是什么呢?Flannel, Terway有啥区别?不同模式下网络性能如何?这些,需要客户在下搭建容器之前,就要依据自己的业务场景进行选择,而搭建完毕后,相关的架构又是无法转变,所以客户需要对每种架构特点要有充分了解。比如下图是个简图,Pod网络既要实现同一个ECS的Pod间的网络互通和控制,又要实现不同ECS Pod间的访问, Pod访问SVC 的后端可能在同一个ECS 也可能是其他ECS,这些在不同模式下,数据链转发模式是不同的,从业务侧表现结果也是不一样的。
本文是[全景剖析容器网络数据链路]第五部分部分,主要介绍Kubernetes Terway ENI-Trunking模式下,数据面链路的转转发链路,一是通过了解不同场景下的数据面转发链路,从而探知客户在不同的场景下访问结果表现的原因,帮助客户进一步优化业务架构;另一方面,通过深入了解转发链路,从而在遇到容器网络抖动时候,客户运维以及阿里云同学可以知道在哪些链路点进行部署观测手动,从而进一步定界问题方向和原因。
系列一:全景剖析阿里云容器网络数据链路(一)—— Flannel
系列二:全景剖析阿里云容器网络数据链路(二)—— Terway ENI
系列三:全景剖析阿里云容器网络数据链路(三)—— Terway ENIIP
系列四:全景剖析阿里云容器网络数据链路(四)—— Terway IPVLAN+EBPF
系列六:全景剖析阿里云容器网络数据链路(六)—— ASM Istio (To be continued)
Terway ENI-Trunking 模式架构设计
弹性网卡中继Trunk ENI是一种可以绑定到专有网络VPC类型ECS实例上的虚拟网卡。相比弹性网卡ENI,Trunk ENI的实例资源密度明显提升。启用Terway Trunk ENI功能后,指定的Pod将使用Trunk ENI资源。为Pod开启自定义配置是可选功能,默认情况下创建的Pod,未开启Terway Trunk ENI功能,使用的是共享ENI上的IP地址。只有当您主动声明为指定Pod开启自定义配置后,相应的Pod才能使用Pod自定义配置能力,Terway才可以同时使用共享ENI以及Trunk ENI为Pod分配IP。两种模式共享节点最大Pod数量配额,总部署密度和开启前一致。
金融、电信,政府等行业对数据信息安全有着非常严格的数据安全要求,通常,重要的核心数据会放在自建的机房内,并且对访问此数据的客户端有严格的白名单控制,通常会限制具体的IP访问源。业务架构上云时,往往是通过专线,VPN等打通自建机房和云上资源打通,由于传统容器中PodIP 是不固定的,NetworkPolicy 只能在集群内生效,这对客户的白名单设置有了非常大的挑战。ENI 在 Trunk 模式下,可以配置独立的安全组、vSwitch能力,带来更为细化的网络配置能力,提供极具竞争力的容器网络解决方案。
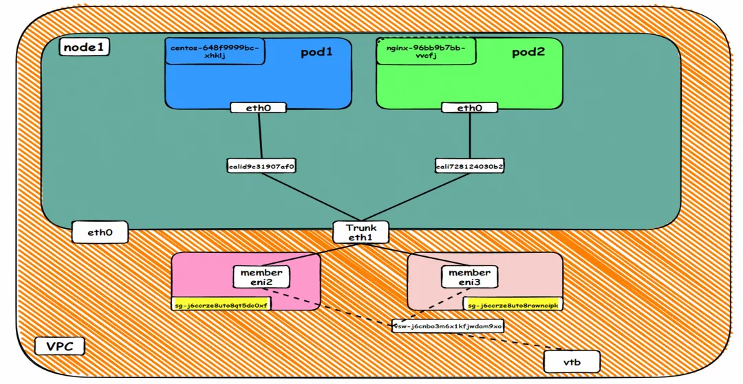
在trunking的命名空间内可以看到相关的pod信息和节点信息,其中pod应用的IP 的网络我们稍后会详细说明
Pod内有只有指向eth0的默认路由,说明Pod访问任何地址段都是从eth0为统一的出入口
那么Pod是如何ECS OS进行通信呢?在OS层面,我们一看到calicxxxx的网卡,可以看到是附属于eth1的,对于节点和Pod的通信连接,这个类似于《全景剖析阿里云容器网络数据链路(三)—— Terway ENIIP》 ,此处不再进行过多说明。通过OS Linux Routing 我们可以看到,所有目的是 Pod IP 的流量都会被转发到Pod对应的calico虚拟往卡上,到这里为止,ECS OS 和Pod的网络命名空间已经建立好完整的出入链路配置了。
让我们把目光聚焦ENI Trunking本身。ENI Truning 是如何实现Pod的交换机和安全组的配置呢?Terway增加一种名为PodNetworking的自定义资源来描述网络配置。您可以创建多个PodNetworking,来规划不同网络平面。创建PodNetworking资源后,Terway将同步网络配置信息,只有status成为Ready后,该网络资源才能对Pod生效。如下图所示,类型为Elastic,只要namespce的标签的符合tryunking:zoneb, 就给pod使用指定的安全组和交换机。
创建Pod时,Pod将通过标签去匹配PodNetworking。如果Pod没有匹配到任何PodNetworking,则Pod将使用默认的共享ENI上的IP。如果Pod有匹配到PodNetworking,则将使用PodNetworking中定义的配置分配ENI。关于Pod标签的相关内容,请参见标签。
Terway会为这类Pod创建相应的名为PodENI的自定义资源,用于跟踪Pod所使用的资源,该资源由Terway管理,您不可修改该资源。如下trunking 命名空间下的centos-59cdc5c9c4-l5vf9 pod匹配了相应的podnetworking设置,被分配了相应的memeber ENI、对应的Trunking ENI,安全组,交换机和被绑定的ECS实例,这样就实现了Pod维度的交换机,安全组的配置和管理。
通过ECS的控制台,我们也可以清楚的看到memenber ENI和Trunking ENI 之间的关系,相应的安全组交换机等等信息。
通过上面的配置,我们了解如何去给每个Pod单独配置交换机,安全组等信息,让每个pod在通过Trunking ENI出ECS后,可以自动走到对应的配置Member ENI 上,让这些配置生效。那么所有的配置其实落到宿主机上都是通过相关的策略实现的,Trunking ENi网卡是如何知道把对应Pod的流量转发到正确的对应的Member ENI上的呢?这其实通过的vlan来实现的。在tc层面可以看到VLAN ID。所以在egress或者ingress的阶段会打上或者去除VLAN ID。
故Terway ENI-Trunking 模式总体可以归纳为:
- 弹性网卡中继Trunk ENI是一种可以绑定到专有网络VPC类型ECS实例上的虚拟网卡。相比弹性网卡ENI,Trunk ENI的实例资源密度明显提升
- Terway Trunk ENI支持为每个Pod配置固定IP、独立的虚拟交换机、安全组,能提供精细化流量管理、流量隔离、网络策略配置和IP管理能力。
- 使用Terway插件,您需要选择较高规格和较新类型的ECS神龙机型,即5代或者6代的8核以上机型,且机型要支持Trunk ENI。更多信息,请参见实例规格族。
- 单节点所支持的最大Pod数取决于该节点的弹性网卡(ENI)数。共享ENI支持的最大Pod数=(ECS支持的ENI数-1)×单个ENI支持的私有IP数。
- Pod安全组规则不会应用到同节点Pod间流量及同节点上节点与Pod间流量。如果您需要限制,可以通过NetworkPolicy进行配置。
- Pod和对应MemeberENI流量对应是通过VLAN ID 来实现的。
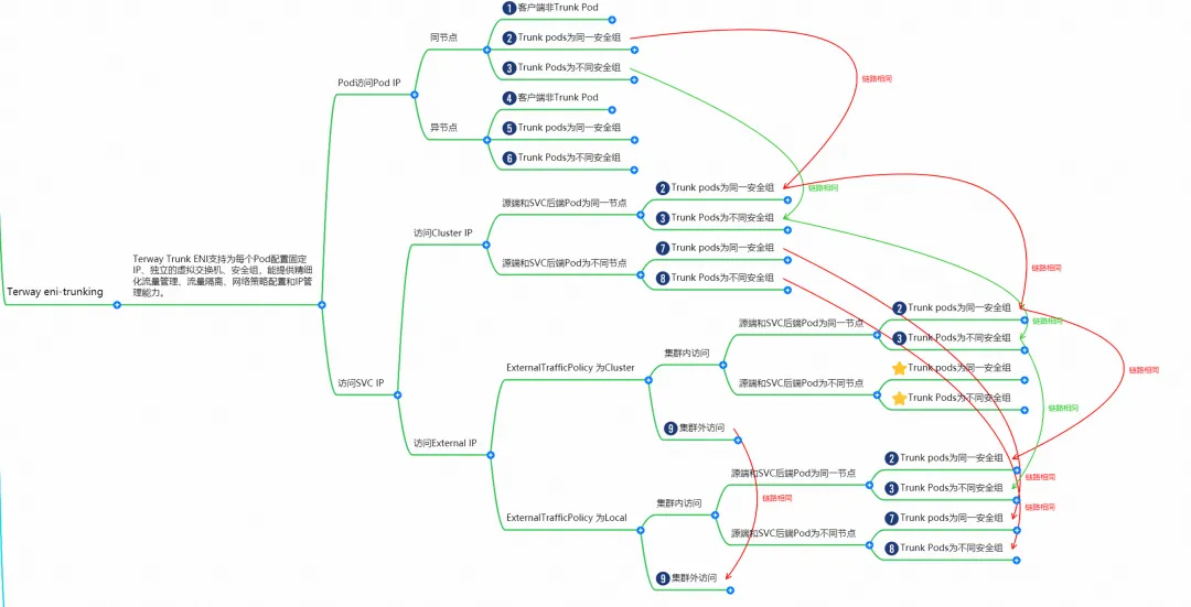
Terway ENI-Trunking 模式容器网络数据链路剖析
可以看到由于可以实现Pod维度的安全组,交换机设置,那么宏观上不同链路访问必然更加趋于复杂,我们可以将Terway ENI-TRunking模式下的网络链路大体分为以Pod IP对外提供服务和以SVC对外提供服务两个大的SOP场景,进一步细分,可以归纳为10个不同的小的SOP场景。
对这11个场景的数据链路梳理合并,这些场景可以归纳为下面10类典型的场景:
- 通节点访问Pod(相同or不同安全组)
- 同节点同安全组Trunk Pod互访(含访问SVC IP,源端和svc后端部署在同一节点)
- 同节点不同安全组Trunk Pod互访(含访问SVC IP,源端和svc后端部署在同一节点)
- 不同节点同安全组Trunk Pod互访
- 不同节点不同安全组Trunk Pod互访
- 集群内源端访问SVC IP(源端和SVC后端不同节点,相同安全组,含Local模式访问external IP)
- 集群内源端访问SVC IP(源端和SVC后端不同节点,不同安全组,含Local模式访问external IP)
- Cluster模式下,集群内源端访问SVC ExternalIP(源端和SVC后端不同节点,不同安全组)
- Cluster模式下,集群内源端访问SVC ExternalIP(源端和SVC后端不同节点,相同安全组)
- 集群外访问SVC IP
2.1 场景一:通节点访问Pod(相同or不同安全组)
环境
cn-hongkong.10.0.4.22 节点上存在 nginx-6f545cb57c-kt7r8和 10.0.4.30
内核路由
nginx-6f545cb57c-kt7r8 IP地址 10.0.4.30 ,该容器在宿主机表现的PID是1734171,该容器网络命名空间有指向容器eth0的默认路由
该容器eth0在ECS OS 内是通过ipvlan隧道的方式和ECS的附属ENI eth1建立的隧道,同时附属ENI eth1还有个虚拟的calxxx 网卡
在ECS OS内,有指向Pod IP,下一跳为为calixxxx的路由,通过前文可以知道calixxx网卡是和每个pod内的veth1组成的pair,所以,pod内访问SVC的CIDR会有指向veth1的路由,不会走默认的eth0路由。故:calixx网卡在这里的主要作用是用于:1. 节点访问Pod 2. 当节点或者Pod访问 SVC的CIDR时,会走ECS OS内核协议栈转换,走到calixxx和veth1访问pod。
trunking 命名空间下的nginx-6f545cb57c-kt7r8 pod匹配了相应的podnetworking设置,被分配了相应的memeber ENI、对应的Trunking ENI,安全组,交换机和被绑定的ECS实例,这样就实现了Pod维度的交换机,安全组的配置和管理。
在tc层面可以看到VLAN ID 1027,所以数据流量在egress或者ingress的阶段会打上或者去除VLAN ID。
ENI的网卡所属的安全组可以看到只允许了指定的IP可以访问nginx pod的80 端口。
置于数据面流量在OS层面的流量转发逻辑,这个类似于《全景剖析阿里云容器网络数据链路(三)—— Terway ENIIP》 ,不在这里做过多的叙述。
小结
可以访问到目的端
数据链路转发示意图
- 会经过calicao网卡,每个非hostnetwork的pod会和calicao网卡形成veth pair,用于和其他pod或node进行通信
- 整个链路不会和请求不会经过pod所分配的ENI,直接在OS的ns中命中Ip rule 被转发1、
- 整个请求链路是 ECS1 OS -> calixxxx -> ECS1 Pod1
- 因为是通过 os内核routing转发,不经过 member eni,所以安全组不生效,此链路与pod所属的member eni的安全组无关
2.2 场景二:同节点同安全组Trunk Pod互访(含访问SVC IP,源端和svc后端部署在同一节点)
环境
cn-hongkong.10.0.4.22 节点上存在 nginx-6f545cb57c-kt7r8,10.0.4.30和busybox-87ff8bd74-g8zs7,10.0.4.24。
内核路由
nginx-6f545cb57c-kt7r8 IP地址 10.0.4.30 ,该容器在宿主机表现的PID是1734171,该容器网络命名空间有指向容器eth0的默认路由
该容器eth0在ECS OS 内是通过ipvlan隧道的方式和ECS的附属ENI eth1建立的隧道,同时附属ENI eth1还有个虚拟的calixxxx 网卡
在ECS OS内,有指向Pod IP,下一跳为为calixxxx的路由,通过前文可以知道calixxx网卡是和每个pod内的veth1组成的pair,所以,pod内访问SVC的CIDR会有指向veth1的路由,不会走默认的eth0路由。故:calixx网卡在这里的主要作用是用于:1. 节点访问Pod 2. 当节点或者Pod访问 SVC的CIDR时,会走ECS OS内核协议栈转换,走到calixxx和veth1访问pod。
trunking 命名空间下的busybox-87ff8bd74-g8zs7 和 nginx-6f545cb57c-kt7r8 pod匹配了相应的podnetworking设置,被分配了相应的memeber ENI、对应的Trunking ENI,安全组,交换机和被绑定的ECS实例,这样就实现了Pod维度的交换机,安全组的配置和管理。
在tc层面可以看到VLAN ID 1027,所以数据流量在egress或者ingress的阶段会打上或者去除VLAN ID。
ENI的网卡所属的安全组可以看到只允许了指定的IP可以访问nginx pod的80 端口。
置于数据面流量在OS层面的流量转发逻辑,这个类似于《全景剖析阿里云容器网络数据链路(三)—— Terway ENIIP》 ,不在这里做过多的叙述。
小结
可以访问到目的端
数据链路转发示意图
- 会经过calicao网卡,每个非hostnetwork的pod会和calicao网卡形成veth pair,用于和其他pod或node进行通信
- 整个链路不会和请求不会经过pod所分配的ENI,直接在OS 的ns中命中 Ip rule 被转发
- 整个请求链路是ECS1 Pod1 eth0 -> cali1xxxxxx-> cali2xxxxxx -> ECS1 Pod2 eth0
- pod属于 同or不同 ENI,链路请求是一致的,不经过ENI
- 因为是通过 os内核 routing 转发,不经过 member eni,所以安全组不生效,此链路与pod所属的member eni的安全组无关
- 访问Pod IP 和访问 SVC IP(external ipor clusterip)的区别是:
访问SVC IP, SVC 会在源端pod eth0和calixxx网卡捕捉到,在目的端pod的eth0和calixxx时捕捉不到
2.3 场景三:同节点不同安全组Trunk Pod互访(含访问SVC IP,源端和svc后端部署在同一节点)
环境
cn-hongkong.10.0.4.244 节点上存在 nginx-96bb9b7bb-wwrdm,10.0.5.35 和centos-648f9999bc-nxb6l,10.0.5.18。
内核路由
相关的Pod的容器网络命名空间,路由等不在进行过多描述,详情可以见前面两小节。
通过podeni可以看到centos-648f9999bc-nxb6l 所分配的ENI,安全组sg,交换机vsw等.
通过安全组sg-j6ccrxxxx可以看到centos 的pod可以访问外部所有的地址
同理,可以查看出服务端Pod的nginx-96bb9b7bb-wwrdm 的安全组 sg-j6ccrze8utxxxxx 是只允许192.168.0.0/16 可以访问
小结
可以访问到目的端
数据链路转发示意图
- 会经过calicao网卡,每个非hostnetwork的pod会和calicao网卡形成veth pair,用于和其他pod或node进行通信
- 整个链路不会和请求不会经过pod所分配的ENI,直接在OS 的ns中命中 Ip rule 被转发
- 整个请求链路是ECS1 Pod1 eth0 -> cali1xxxxxx-> cali2xxxxxx -> ECS1 Pod2 eth0
- pod属于 同or不同 ENI,链路请求是一致的,不经过ENI
- 因为是通过 os内核 routing 转发,不经过 member eni,所以安全组不生效,此链路与pod所属的member eni的安全组无关
- 访问Pod IP 和访问 SVC IP(external ipor clusterip)的区别是:
访问SVC IP, SVC 会在源端pod eth0和calixxx网卡捕捉到,在目的端pod的eth0和calixxx时捕捉不到
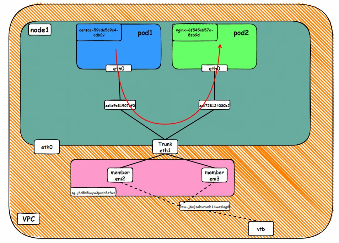
2.4 场景四:不同节点同安全组Trunk Pod互访
环境
cn-hongkong.10.0.4.20 节点上存在客户端 centos-59cdc5c9c4-l5vf9 和IP 10.0.4.27
cn-hongkong.10.0.4.22 节点上存在服务端 nginx-6f545cb57c-kt7r8 和IP 10.0.4.30
内核路由
相关的Pod的容器网络命名空间,路由等不在进行过多描述,详情可以见前面两小节。通过podeni可以看到centos-59cdc5c9c4-l5vf9 所分配的ENI,安全组sg,交换机vsw等.
通过安全组sg-j6cf3sxrlbuwxxxxx可以看到centos和nginx的 的pod属于同一个安全组 sg-j6cf3sxrlbuxxxxx。
小结
是否可以访问取决于安全组配置
数据链路转发示意图
- 会经过calicao网卡,每个非hostnetwork的pod会和calicao网卡形成veth pair,用于和其他pod或node进行通信
- 整个链路不会和请求不会经过pod所分配的ENI,直接在OS 的ns中命中 Ip rule 被转发
- 出ECS后,根据要访问的pod和该pod ENI所属vswitch,命中VPC路由规则或者直接VSW上的二层转发;
- 整个请求链路是 ECS1 Pod1 eth0 -> cali1xxx > Trunk eni ( ECS1) -> Pod1 member eni -> vpc route rule(如有) -> Pod2 member eni -> > Trunk eni ( ECS2) cali2 xxx -> ECS2 Pod1 eth0
- 因为是通过os内核 routing 转发,经过 member eni,因为member eni属于同一个安全组,所以安全组内默认是互通的
2.5 场景五:不同节点不同安全组Trunk Pod互访
环境
cn-hongkong.10.0.4.20 节点上存在客户端 centos-59cdc5c9c4-l5vf9 和IP 10.0.4.27
cn-hongkong.10.0.4.244 节点上存在服务端 nginx-96bb9b7bb-wwrdm 和IP 10.0.5.35
内核路由
相关的Pod的容器网络命名空间,路由等不在进行过多描述,详情可以见前面两小节。通过podeni可以看到centos-59cdc5c9c4-l5vf9 所分配的ENI,安全组sg,交换机vsw等。
通过安全组sg-j6cf3sxrlbuwxxxxx可以看到centos 的pod可以访问外部所有的地址
同理,可以查看出服务端Pod的nginx-96bb9b7bb-wwrdm 的安全组 sg-j6ccrze8utxxxxx 是只允许192.168.0.0/16 可以访问
小结
是否可以访问取决于安全组配置
数据链路转发示意图
- 会经过calicao网卡,每个非hostnetwork的pod会和calicao网卡形成veth pair,用于和其他pod或node进行通信
- 整个链路不会和请求不会经过pod所分配的ENI,直接在OS 的ns中命中 Ip rule 被转发
- 整个请求链路是ECS1 Pod1 eth0 -> cali1xxx > Trunk eni ( ECS1) -> Pod1 member eni -> vpc route rule(如有) -> Pod2 member eni -> > Trunk eni ( ECS2) cali2 xxx -> ECS2 Pod1 eth0
- 因为是通过os内核routing转发,流量会经过member eni, 是否可以访问成功,安全组配置对此有着决定性的作用。
2.6 场景六:集群内源端访问SVC IP(源端和SVC后端不同节点,相同安全组,含Local模式访问external IP)
环境
cn-hongkong.10.0.4.20 节点上存在客户端 centos-59cdc5c9c4-l5vf9 和IP 10.0.4.27cn-hongkong.10.0.4.22 节点上存在服务端 nginx-6f545cb57c-kt7r8 和IP 10.0.4.30
nginx 的svc的ClusterIP是 192.168.81.92 External IP是 8.210.162.178
内核路由
ENI-Trunking相比较ENIIP来说,只是在VPC侧增加了对应的Truning和Member ENI,在OS内并无区别,此处可以参考《全景剖析阿里云容器网络数据链路(三)—— Terway ENIIP》 2.4 小节
小结
是否可以访问取决于安全组配置
数据链路转发示意图
- 会经过calicao网卡,每个非hostnetwork的pod会和calicao网卡形成veth pair,用于和其他pod或node进行通信
- 整个链路不会和请求不会经过pod所分配的ENI,直接在OS 的ns中命中 Ip rule 被转发
- 出ECS后,根据要访问的pod和该pod ENI所属vswitch,命中VPC路由规则或者直接VSW上的二层转发;
- 整个请求链路是
去方向:ECS1 Pod1 eth0 -> cali1xxx > ECS eth0 -> Pod1 member eni -> vpc route rule(如有) -> Pod2 member eni -> Trunk eni ( ECS2) cali2 xxx -> ECS2 Pod1 eth0
回方向:ECS2 Pod1 eth0 -> Trunk eni ( ECS2) cali2 xxx -> Pod2 member eni -> vpc route rule(如有) -> Pod1 member eni -> Trunk eni ( ECS1) -> cali1xxx -> ECS1 Pod1 eth0
- 经过ipvs规则fnat转化, 数据包是以源pod IP 从ECS eth0 出,请求目的pod IP。(访问SVC clusterIP,以及Local模式下访问External IP)
- 这个经过的ENI有 ECS1 的eth0, Pod1 member eni,Pod2 member eni。所以这三个网卡的安全组的配置都会影响数据链路的连通性
2.7 场景七:集群内源端访问SVC IP(源端和SVC后端不同节点,不同安全组,含Local模式访问external IP)
环境
cn-hongkong.10.0.4.20 节点上存在客户端 centos-59cdc5c9c4-l5vf9 和IP 10.0.4.27cn-hongkong.10.0.4.244 节点上存在服务端 nginx-96bb9b7bb-wwrdm 和IP 10.0.5.35
nginx 的svc的ClusterIP是 192.168.31.83 External IP是 47.243.87.204
内核路由
ENI-Trunking相比较ENIIP来说,只是在VPC侧增加了对应的Truning和Member ENI,在OS内并无区别,此处可以参考《全景剖析阿里云容器网络数据链路(三)—— Terway ENIIP》 2.4 小节
小结
是否可以访问取决于安全组配置
数据链路转发示意图
- 会经过calicao网卡,每个非hostnetwork的pod会和calicao网卡形成veth pair,用于和其他pod或node进行通信
- 整个链路不会和请求不会经过pod所分配的ENI,直接在OS 的ns中命中 Ip rule 被转发
- 出ECS后,根据要访问的pod和该pod ENI所属vswitch,命中VPC路由规则或者直接VSW上的二层转发;
- 整个请求链路是
去方向:ECS1 Pod1 eth0 -> cali1xxx > ECS eth0 -> Pod1 member eni -> vpc route rule(如有) -> Pod2 member eni -> Trunk eni ( ECS2) cali2 xxx -> ECS2 Pod1 eth0
回方向:ECS2 Pod1 eth0 -> Trunk eni ( ECS2) cali2 xxx -> Pod2 member eni -> vpc route rule(如有) -> Pod1 member eni -> Trunk eni ( ECS1) -> cali1xxx -> ECS1 Pod1 eth0
- 经过ipvs规则fnat转化, 数据包是以源pod IP 从ECS eth0 出,请求目的pod IP。(访问SVC clusterIP,以及Local模式下访问External IP)
- 这个经过的ENI有 ECS1 的eth0, Pod1 member eni,Pod2 member eni。所以这三个网卡的安全组的配置都会影响数据链路的连通性。需要保证 安全组互相放通Pod和ECS的响应IP
2.8 场景八:Cluster模式下,集群内源端访问SVC ExternalIP(源端和SVC后端不同节点,不同安全组)
环境
cn-hongkong.10.0.4.20 节点上存在客户端 centos-59cdc5c9c4-l5vf9 和IP 10.0.4.27cn-hongkong.10.0.4.244 节点上存在服务端 nginx-96bb9b7bb-wwrdm 和IP 10.0.5.35
nginx 的svc的ClusterIP是 192.168.31.83 External IP是 47.243.87.204, ExternalTrafficPolicy 是 Cluster模式
内核路由
ENI-Trunking相比较ENIIP来说,只是在VPC侧增加了对应的Truning和Member ENI,在OS内并无区别,此处可以参考《全景剖析阿里云容器网络数据链路(三)—— Terway ENIIP》 2.5 小节
小结
是否可以访问取决于安全组配置
数据链路转发示意图
- 会经过calicao网卡,每个非hostnetwork的pod会和calicao网卡形成veth pair,用于和其他pod或node进行通信
- 整个链路不会和请求不会经过pod所分配的ENI,直接在OS 的ns中命中 Ip rule 被转发
- 出ECS后,根据要访问的pod和该pod ENI所属vswitch,命中VPC路由规则或者直接VSW上的二层转发;
- 整个请求链路是ECS1 Pod1 eth0 -> cali1xxx > ECS eth0 -> vpc route rule(如有) -> Pod2 member eni -> Trunk eni ( ECS2) cali2 xxx -> ECS2 Pod1 eth0
- 经过ipvs规则fnat转化, 数据包是以源pod IP 从ECS eth0 出,请求目的pod IP。(访问SVC clusterIP,以及Local模式下访问External IP)
- 这个经过的ENI有 ECS1 的eth0,Pod2 member eni。所以这两个网卡的安全组的配置都会影响数据链路的连通性。需要保证 安全组互相放通Pod和ECS的响应IP
2.9 场景九:Cluster模式下,集群内源端访问SVC ExternalIP(源端和SVC后端不同节点,相同安全组)
环境
cn-hongkong.10.0.4.20 节点上存在客户端 centos-59cdc5c9c4-l5vf9 和IP 10.0.4.27cn-hongkong.10.0.4.22 节点上存在服务端 nginx-6f545cb57c-kt7r8 和IP 10.0.4.30
nginx 的svc的ClusterIP是 192.168.81.92 External IP是 8.210.162.178 ExternalTrafficPolicy为Cluster
内核路由
ENI-Trunking相比较ENIIP来说,只是在VPC侧增加了对应的Truning和Member ENI,在OS内并无区别,此处可以参考《全景剖析阿里云容器网络数据链路(三)—— Terway ENIIP》 2.5 小节
小结
是否可以访问取决于安全组配置
数据链路转发示意图
- 会经过calicao网卡,每个非hostnetwork的pod会和calicao网卡形成veth pair,用于和其他pod或node进行通信
- 整个链路不会和请求不会经过pod所分配的ENI,直接在OS 的ns中命中 Ip rule 被转发
- 出ECS后,根据要访问的pod和该pod ENI所属vswitch,命中VPC路由规则或者直接VSW上的二层转发;
- 整个请求链路是ECS1 Pod1 eth0 -> cali1xxx > ECS eth0 -> vpc route rule(如有) -> Pod2 member eni -> Trunk eni ( ECS2) cali2 xxx -> ECS2 Pod1 eth0
- 经过ipvs规则fnat转化, 数据包是以源pod IP 从ECS eth0 出,请求目的pod IP。(访问SVC clusterIP,以及Local模式下访问External IP)
- 这个经过的ENI有 ECS1 的eth0,Pod2 member eni。所以这两个网卡的安全组的配置都会影响数据链路的连通性。需要保证 安全组互相放通Pod和ECS的响应IP
2.10 场景十:集群外访问SVC IP
环境
cn-hongkong.10.0.4.20 节点上存在客户端 centos-59cdc5c9c4-l5vf9 和IP 10.0.4.27cn-hongkong.10.0.4.22 节点上存在服务端 nginx-6f545cb57c-kt7r8 和IP 10.0.4.30
nginx 的svc的ClusterIP是 192.168.81.92 External IP是 8.210.162.178 ExternalTrafficPolicy为Cluster
SLB相关配置
在SLB控制台,可以看到 lb-j6cmv8aaojf7nqdai2a6a 虚拟服务器组的后端服务器组是两个后端nginx pod 的的ENI eni-j6cgrqqrtvcwhhcyuc28, eni-j6c54tyfku5855euh3db 和 eni-j6cf7e4qnfx22mmvblj0,这几个ENI 都是member ENI
小结
是否可以访问取决于安全组配置
数据链路转发示意图
- 会经过calicao网卡,每个非hostnetwork的pod会和calicao网卡形成veth pair,用于和其他pod或node进行通信
- 数据链路:client -> SLB -> Pod Member ENI + Pod Port -> Trunking ENI -> ECS1 Pod1 eth0
- ExternalTrafficPolicy 为Local或Cluster模式下, SLB只会将 pod分配的member ENI挂在到SLB的虚拟服务器组
- SLB转发请求只会转发到目标member ENI上,然后通过vlan发送到Trunk ENI,再由Trunk ENI 转发到 POD
总结
本篇文章主要聚焦ACK 在Terway ENI-Trunking模式下,不同SOP场景下的数据链路转发路径。伴随着客户对业务网络的更精细化的管理需求,引入了Pod维度交换机和安全组配置设置,在Terway ENI-Trunking模式下,一共可以分为10个SOP场景,并对这些场景技术实现原理,云产品配置等一一梳理并总结,这对我们遇到Terway ENI-Trunking架构下的链路抖动、最优化配置,链路原理等提供了初步指引方向。在Terway ENI-Trunking模式下,利用veth pair来联通宿主机和pod的网络空间,pod的地址是来源于弹性网卡的辅助IP地址,并且节点上需要配置策略路由来保证辅助IP的流量经过它所属的弹性网卡,通过此种方式可以实现ENI多Pod共享,大大提升了Pod的部署密度,同时利用tc egress/ingress 在数据流输入ECS时候,打上或者去除VLAN tag,以便实现数据流量能真正的走到属于他的Member ENI网卡,从而实现精细化的管理。目前微服务越来越盛行,采用sidecar的方式,让每个pod都可以成为一个网络节点,从而实现pod中不同的流量实现不同的网络行为和可观测性,下一系列我们将进入到Terway ENIIP模式的全景解析最后一章——《全景剖析阿里云容器网络数据链路(六)—— ASM Istio》。






































































