SPI设备标准驱动源码分析(linux kernel 5.18)
SPI基础支持此处不再赘述,直接分析linux中的SPI驱动源码。
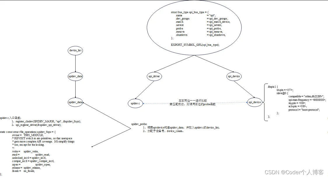
1、SPI设备驱动架构图
2、源码分析
本次分析基于kernel5.18,linux/drivers/spi/spidev.c
设备树示例:
&spis1 { tri-pin = <57>; slave@0 { compatible = "rohm,dh2228fv"; spi-max-frequency = <6000000>; irq-pin = <56>; ack-pin = <58>; protocol = "hoot-protocol"; }; };
设备树里面SPI设备节点的compatible属性等于如下值,就会跟spidev驱动进行匹配:
static const struct spi_device_id spidev_spi_ids[] = { { .name = "dh2228fv" }, { .name = "ltc2488" }, { .name = "sx1301" }, { .name = "bk4" }, { .name = "dhcom-board" }, { .name = "m53cpld" }, { .name = "spi-petra" }, { .name = "spi-authenta" }, {}, }; MODULE_DEVICE_TABLE(spi, spidev_spi_ids);
匹配成功后spidev.c里面的spidev_probe就会被调用。
spidev_spi_driver源码分析
spidev_spi_driver源码具体实现如下:
static struct spi_driver spidev_spi_driver = { .driver = { .name = "spidev", .of_match_table = spidev_dt_ids, .acpi_match_table = spidev_acpi_ids, }, .probe = spidev_probe, .remove = spidev_remove, .id_table = spidev_spi_ids, /* NOTE: suspend/resume methods are not necessary here. * We don't do anything except pass the requests to/from * the underlying controller. The refrigerator handles * most issues; the controller driver handles the rest. */ };
其中spidev_probe的具体实现如下:
static int spidev_probe(struct spi_device *spi) { int (*match)(struct device *dev); struct spidev_data *spidev; int status; unsigned long minor; match = device_get_match_data(&spi->dev); if (match) { status = match(&spi->dev); if (status) return status; } /* Allocate driver data */ spidev = kzalloc(sizeof(*spidev), GFP_KERNEL); /* 分配结构体 */ if (!spidev) return -ENOMEM; /* Initialize the driver data */ spidev->spi = spi; /* spidev_data里面记录spi-device结构体 */ spin_lock_init(&spidev->spi_lock); mutex_init(&spidev->buf_lock); INIT_LIST_HEAD(&spidev->device_entry); /* If we can allocate a minor number, hook up this device. * Reusing minors is fine so long as udev or mdev is working. */ mutex_lock(&device_list_lock); minor = find_first_zero_bit(minors, N_SPI_MINORS); /* 找到一个空闲的次设备号 */ if (minor < N_SPI_MINORS) { struct device *dev; spidev->devt = MKDEV(SPIDEV_MAJOR, minor); dev = device_create(spidev_class, &spi->dev, spidev->devt, /* 创建一个设备,通过、dev/spidevx.x */ spidev, "spidev%d.%d", spi->master->bus_num, spi->chip_select); /* spi的第几个spi_master设备,spi的片选信号信息 */ status = PTR_ERR_OR_ZERO(dev); } else { dev_dbg(&spi->dev, "no minor number available!\n"); status = -ENODEV; } if (status == 0) { set_bit(minor, minors); list_add(&spidev->device_entry, &device_list); /* 将这个spidev_data添加到device_list链表中 */ } mutex_unlock(&device_list_lock); spidev->speed_hz = spi->max_speed_hz; if (status == 0) spi_set_drvdata(spi, spidev); else kfree(spidev); return status; }
主要功能就是调用device_create创建设备文件,生成设备节点,用户可以通过节点进行读写和iotrol操作,其次还完成了如下操作:
1、分配一个spidev_data结构体,用来记录对应的spi_device。
2、将spi_data记录在一个链表里。
3、分配一个设备好,以后可以根据这个次设备号在上述的链表里面查找spidev_data。
4、device_create函数会生成一个设备节点:/dev/spidevB.D。B表示总线号,B表示这是SPI master下第几个设备,后续就可以通过/dev/spidevB.D来访问spidev驱动。
设备驱动的初始化和退出:
static int __init spidev_init(void) { int status; /* Claim our 256 reserved device numbers. Then register a class * that will key udev/mdev to add/remove /dev nodes. Last, register * the driver which manages those device numbers. */ status = register_chrdev(SPIDEV_MAJOR, "spi", &spidev_fops); /* 注册字符设备(spidev_fops) */ if (status < 0) return status; spidev_class = class_create(THIS_MODULE, "spidev"); /* 注册sysfs spidev节点 */ if (IS_ERR(spidev_class)) { unregister_chrdev(SPIDEV_MAJOR, spidev_spi_driver.driver.name); return PTR_ERR(spidev_class); } status = spi_register_driver(&spidev_spi_driver); /* 注册spi设备驱动 */ if (status < 0) { class_destroy(spidev_class); unregister_chrdev(SPIDEV_MAJOR, spidev_spi_driver.driver.name); } return status; } module_init(spidev_init); /* 驱动模块初始化 */ static void __exit spidev_exit(void) { spi_unregister_driver(&spidev_spi_driver); /* 注销spi 设备驱动 */ class_destroy(spidev_class); /* 注销sysfs spidev节点 */ unregister_chrdev(SPIDEV_MAJOR, spidev_spi_driver.driver.name); /* 注销spi设备驱动 */ } module_exit(spidev_exit); /* 驱动模块注销 */
module_init源码分析请关注:module_init源码分析。
module_exit源码分析请关注:module_exit源码分析。
class_create源码分析请关注:class_create源码分析
class_destroy源码分析请关注:class_destroy源码分析
register_chrdev源码分析请关注:后续更新(TODO)。
unregister_chrdev源码分析请关注:后续更新(TODO)。
SPIDEV_MAJOR:#define SPIDEV_MAJOR 153 /* assigned */
spidev_init源码分析
register_chrdev:创建字符设备,spi属于字符设备驱动,定义如下:
static inline int register_chrdev(unsigned int major, const char *name, const struct file_operations *fops)
入参传入 file_operations 结构体,结构体存了很多函数指针,实现读写和ioctrl相关操作,也是驱动最核心的功能,下面是spidev 实现的结构体:
static const struct file_operations spidev_fops = { .owner = THIS_MODULE, /* REVISIT switch to aio primitives, so that userspace * gets more complete API coverage. It'll simplify things * too, except for the locking. */ .write = spidev_write, /* 单工写模式 */ .read = spidev_read, /* 单工读模式 */ .unlocked_ioctl = spidev_ioctl, /* 设置频率、模式、进行双工传输 */ .compat_ioctl = spidev_compat_ioctl, .open = spidev_open, .release = spidev_release, .llseek = no_llseek, };
spidev_fops分析
spiev_write函数分析
spidev_write的源码如下:
/* Write-only message with current device setup */ static ssize_t spidev_write(struct file *filp, const char __user *buf, size_t count, loff_t *f_pos) { struct spidev_data *spidev; ssize_t status; unsigned long missing; /* chipselect only toggles at start or end of operation */ if (count > bufsiz) return -EMSGSIZE; spidev = filp->private_data; /* spidev_data结构体是很重要的数据传递类型 */ mutex_lock(&spidev->buf_lock); missing = copy_from_user(spidev->tx_buffer, buf, count); /* 数据从用户态copy到内核态 */ if (missing == 0) status = spidev_sync_write(spidev, count); /* 同步数据 */ else status = -EFAULT; mutex_unlock(&spidev->buf_lock); return status; }
spidev_sync_write函数的具体实现如下:
static inline ssize_t spidev_sync_write(struct spidev_data *spidev, size_t len) { struct spi_transfer t = { .tx_buf = spidev->tx_buffer, /* 指定tx_buffer */ .len = len, /* 指定长度 */ .speed_hz = spidev->speed_hz, /* 指定传输速率 */ }; struct spi_message m; spi_message_init(&m); /* spi消息初始化(初始化传输事务链表头) */ spi_message_add_tail(&t, &m); /* 添加spi传输到spi消息传输链表,将t放到message的尾部 */ return spidev_sync(spidev, &m); /* spi同步传输 */ }
上述代码中的spi_message_init函数,具体实现如下:
static inline void spi_message_init_no_memset(struct spi_message *m) { INIT_LIST_HEAD(&m->transfers); INIT_LIST_HEAD(&m->resources); } static inline void spi_message_init(struct spi_message *m) { memset(m, 0, sizeof *m); spi_message_init_no_memset(m); }
通过源码可知,spi_message_init将传入的结构体spi_message全部内容初始化为0,并被初始化过的结构体spi_message传递给了函数spi_message_init_no_memset。
在spi_message_init_no_memset通过INIT_LIST_HEAD为m->transfers和m->resources分别创建双向链表的头节点。
在spidev_sync_write函数中,在完成SPI数据的链表的初始化之后又通过调用spi_message_add_tail函数,将struct spi_transfer t和struct spi_message m分别添加到前一步创建的双向链表的尾部。
在spidev_sync_write函数的最后通过调用spidev_sync函数进行SPI的同步传输,并将结果返回,此处spidev_sync函数的具体实现如下:
static ssize_t spidev_sync(struct spidev_data *spidev, struct spi_message *message) { int status; struct spi_device *spi; spin_lock_irq(&spidev->spi_lock); spi = spidev->spi; spin_unlock_irq(&spidev->spi_lock); if (spi == NULL) status = -ESHUTDOWN; else status = spi_sync(spi, message); if (status == 0) status = message->actual_length; return status; }
梳理spidev_sync的数据传输流程:spidev_sync --> spi_sync --> __spi_sync --> __spi_queued_transfer --> kthread_queue_work最终将数据放到工作队列中,通过SPI总线驱动实现数据的发送功能。
spiev_read函数分析
spidev_read函数源码如下:
/* Read-only message with current device setup */ static ssize_t spidev_read(struct file *filp, char __user *buf, size_t count, loff_t *f_pos) { struct spidev_data *spidev; ssize_t status; /* chipselect only toggles at start or end of operation */ if (count > bufsiz) return -EMSGSIZE; spidev = filp->private_data; /* 从私有数据中获取spidev_data数据 */ mutex_lock(&spidev->buf_lock); /* 加锁操作,数据安全 */ status = spidev_sync_read(spidev, count); /* 同步读取数据 */ if (status > 0) { unsigned long missing; missing = copy_to_user(buf, spidev->rx_buffer, status); /* 将读取的数据从内核态copy到用户态 */ if (missing == status) status = -EFAULT; else status = status - missing; } mutex_unlock(&spidev->buf_lock); /* 解锁操作 */ return status; }
spidev_sync_read函数的具体实现如下:
static inline ssize_t spidev_sync_read(struct spidev_data *spidev, size_t len) { struct spi_transfer t = { .rx_buf = spidev->rx_buffer, /* 指定rx_buffer */ .len = len, .speed_hz = spidev->speed_hz, }; struct spi_message m; /* 构造一个message */ spi_message_init(&m); /* 初始化spi_message */ spi_message_add_tail(&t, &m); /* 将transfer放到message的尾部 */ return spidev_sync(spidev, &m); /* 发起数据传输 */ }
将要发送的数据填充到struct spi_transfer t结构体中,跟spidev_sync_write同样的将通过spi_message_init函数初始化spi_message全部为0,通过spi_message_init_no_memset函数调用INIT_LIST_HEAD为m->transfers和m->resources分别创建双向链表的头节点。
与spidev_sync_write函数一样,在完成SPI数据的链表的初始化之后又通过调用spi_message_add_tail函数,将struct spi_transfer t和struct spi_message m分别添加到前一步创建的双向链表的尾部。
spidev_sync函数完成数据同步的流程此处不在重复。
spidev_ioctl函数分析
spidev_ioctl的源码如下:
static long spidev_ioctl(struct file *filp, unsigned int cmd, unsigned long arg) { int retval = 0; struct spidev_data *spidev; struct spi_device *spi; u32 tmp; unsigned n_ioc; struct spi_ioc_transfer *ioc; /* Check type and command number */ if (_IOC_TYPE(cmd) != SPI_IOC_MAGIC) return -ENOTTY; /* guard against device removal before, or while, * we issue this ioctl. */ spidev = filp->private_data; spin_lock_irq(&spidev->spi_lock); spi = spi_dev_get(spidev->spi); spin_unlock_irq(&spidev->spi_lock); if (spi == NULL) return -ESHUTDOWN; /* use the buffer lock here for triple duty: * - prevent I/O (from us) so calling spi_setup() is safe; * - prevent concurrent SPI_IOC_WR_* from morphing * data fields while SPI_IOC_RD_* reads them; * - SPI_IOC_MESSAGE needs the buffer locked "normally". */ mutex_lock(&spidev->buf_lock); switch (cmd) { /* read requests */ case SPI_IOC_RD_MODE: retval = put_user(spi->mode & SPI_MODE_MASK, (__u8 __user *)arg); break; case SPI_IOC_RD_MODE32: retval = put_user(spi->mode & SPI_MODE_MASK, (__u32 __user *)arg); break; case SPI_IOC_RD_LSB_FIRST: retval = put_user((spi->mode & SPI_LSB_FIRST) ? 1 : 0, (__u8 __user *)arg); break; case SPI_IOC_RD_BITS_PER_WORD: retval = put_user(spi->bits_per_word, (__u8 __user *)arg); break; case SPI_IOC_RD_MAX_SPEED_HZ: retval = put_user(spidev->speed_hz, (__u32 __user *)arg); break; /* write requests */ case SPI_IOC_WR_MODE: case SPI_IOC_WR_MODE32: if (cmd == SPI_IOC_WR_MODE) retval = get_user(tmp, (u8 __user *)arg); else retval = get_user(tmp, (u32 __user *)arg); if (retval == 0) { struct spi_controller *ctlr = spi->controller; u32 save = spi->mode; if (tmp & ~SPI_MODE_MASK) { retval = -EINVAL; break; } if (ctlr->use_gpio_descriptors && ctlr->cs_gpiods && ctlr->cs_gpiods[spi->chip_select]) tmp |= SPI_CS_HIGH; tmp |= spi->mode & ~SPI_MODE_MASK; spi->mode = (u16)tmp; retval = spi_setup(spi); if (retval < 0) spi->mode = save; else dev_dbg(&spi->dev, "spi mode %x\n", tmp); } break; case SPI_IOC_WR_LSB_FIRST: retval = get_user(tmp, (__u8 __user *)arg); if (retval == 0) { u32 save = spi->mode; if (tmp) spi->mode |= SPI_LSB_FIRST; else spi->mode &= ~SPI_LSB_FIRST; retval = spi_setup(spi); if (retval < 0) spi->mode = save; else dev_dbg(&spi->dev, "%csb first\n", tmp ? 'l' : 'm'); } break; case SPI_IOC_WR_BITS_PER_WORD: retval = get_user(tmp, (__u8 __user *)arg); if (retval == 0) { u8 save = spi->bits_per_word; spi->bits_per_word = tmp; retval = spi_setup(spi); if (retval < 0) spi->bits_per_word = save; else dev_dbg(&spi->dev, "%d bits per word\n", tmp); } break; case SPI_IOC_WR_MAX_SPEED_HZ: retval = get_user(tmp, (__u32 __user *)arg); if (retval == 0) { u32 save = spi->max_speed_hz; spi->max_speed_hz = tmp; retval = spi_setup(spi); if (retval == 0) { spidev->speed_hz = tmp; dev_dbg(&spi->dev, "%d Hz (max)\n", spidev->speed_hz); } spi->max_speed_hz = save; } break; default: /* segmented and/or full-duplex I/O request */ /* Check message and copy into scratch area */ ioc = spidev_get_ioc_message(cmd, (struct spi_ioc_transfer __user *)arg, &n_ioc); if (IS_ERR(ioc)) { retval = PTR_ERR(ioc); break; } if (!ioc) break; /* n_ioc is also 0 */ /* translate to spi_message, execute */ retval = spidev_message(spidev, ioc, n_ioc); kfree(ioc); break; } mutex_unlock(&spidev->buf_lock); spi_dev_put(spi); return retval; }
spidev_compat_ioctl函数分析
spidev_open函数分析
spidev_open函数源码如下:
static int spidev_open(struct inode *inode, struct file *filp) { struct spidev_data *spidev; int status = -ENXIO; mutex_lock(&device_list_lock); /* 在device_list链表中查找和inode下的注册此设备号一致的设备 */ list_for_each_entry(spidev, &device_list, device_entry) { if (spidev->devt == inode->i_rdev) { status = 0; break; } } if (status) { pr_debug("spidev: nothing for minor %d\n", iminor(inode)); goto err_find_dev; } if (!spidev->tx_buffer) { spidev->tx_buffer = kmalloc(bufsiz, GFP_KERNEL); if (!spidev->tx_buffer) { dev_dbg(&spidev->spi->dev, "open/ENOMEM\n"); status = -ENOMEM; goto err_find_dev; } } if (!spidev->rx_buffer) { spidev->rx_buffer = kmalloc(bufsiz, GFP_KERNEL); if (!spidev->rx_buffer) { dev_dbg(&spidev->spi->dev, "open/ENOMEM\n"); status = -ENOMEM; goto err_alloc_rx_buf; } } spidev->users++; /* 把找到的spidev_data保存在私有数据中 */ filp->private_data = spidev; stream_open(inode, filp); mutex_unlock(&device_list_lock); return 0; err_alloc_rx_buf: kfree(spidev->tx_buffer); spidev->tx_buffer = NULL; err_find_dev: mutex_unlock(&device_list_lock); return status; }

