摘要:
将机械鼠标的滚动动作和左右键的操作转换成开关信号,用方波电路产生的方波信号代替原鼠标内光敏传感器的脉冲信号,用相应的开关动作可以实现鼠标光标移动和鼠标的单双击操作!而用发射和接收电路代替原来的鼠标线,可以实现鼠标的遥控。
设计任务和要求:实现鼠标的长距离(1—50米)遥控。其中的电路设计包括发射模块(含编码电路)、接收模块(含解码电路)、方波发生电路和开关电路等等电路的设计及它们之间的连接、匹配。
一.无线鼠标电路的设计和实现
1.总体方案论证:
方案一:在鼠标与电脑接口间用发射和接收电路代替了鼠标线,本方案除了要考虑发射和接收模块外,还要考虑接口协议,如下图。考虑到时间和难度的问题,没有选择此方案。
方案二:用遥控器控制鼠标,即用遥控器的按键信号控制鼠标的上下左右移动方向和左右键。只需要考虑发射和接收电路,不需要考虑接口协议,如下图。选择此方案。
2.发射模块和接收模块的电路的实现方案:
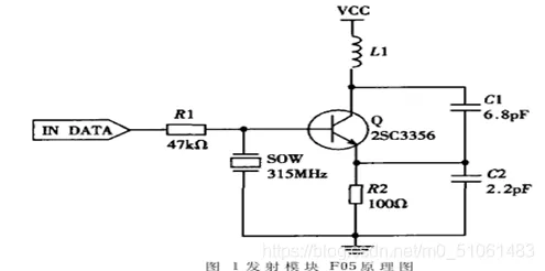
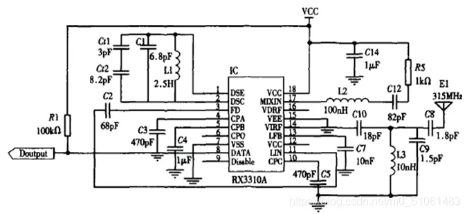
方案一:发射模块F05和接受模块J05C的应用。F05采用声表谐振器稳频,工作频率为315MHZ,以AM方式调制,采用PT2262编码器240mm小拉杆天线发射信号;J05C由超外差电路结构IC芯片和温度补偿电路构成, 具有较高的接收灵敏度及稳定性。芯片内含低噪声射频放大器、混频器、本地振荡器、中频放大器、滤波器及限幅比较器, 输出为数据电平信号, 直接接至PT2272解码器进行解码,接收天线约22cm。
方案二:利用红外线技术实现红外信号的发射和接收。发射部分,利用单片机AT89C2051检测坐标位移和按键动作,经过处理按一定的编码输出到发射电路。接收部分使用红外遥控用专用接收管,如IRM8608S,对红外信号接收和解调,并输出TTL电平;TTL电平的数据流送给单片机进行处理,单片机把该数据转化为符合PS/2鼠标规范的数据报告,发送给计算机。如图:
方案三:利用无线遥控方式实现鼠标的遥控。原理与上述方案二的原理一样,只是具体的发射和接收电路有所不同。无线接收电路采用的是超再生式调频解调电路,解调后的信号经过运算放大器放大、三极管整形后输出为TTL电平的信号,再由单片机处理。
方案四:也是一种红外遥控技术,但是不涉及到单片机的应用。采用编码器集成电路VD5026以及与它配对的译码器集成电路VD5027或者VD5028。接收电路采用红外遥控接收集成电路CX20106。如图:
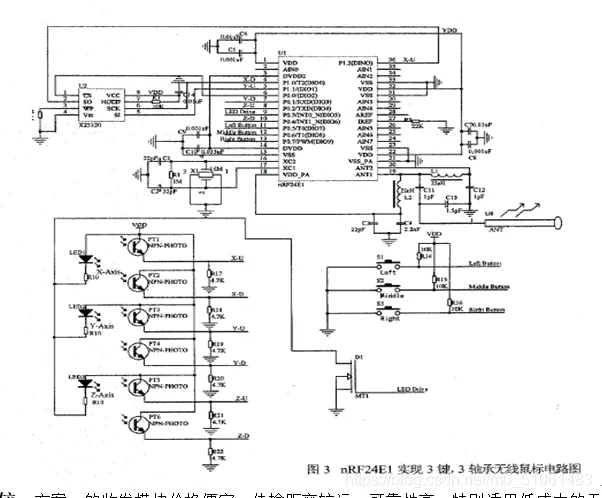
方案五:nRF24E1芯片的应用。nRF24E1是最新开发的工作在2.4GHZ上的射频芯片,其内嵌有:一8051兼容单片机,一个9个通道的A/D转换控制器和一2.4GHZ的无线收发模块,适合用电池供电。用于无线鼠标的原理是:鼠标移动的信号输出接到nRF24E1的I/O口上,通过nRF24E1内部的51兼容单片机控制,采集此信号,再将此信号通过射频模块发射出去。鼠标的按键操作检测也类似,其信号接在nRF24E1的I/O口上,通过其内的单片机检测按键操作(软件进行按键去抖处理),然后通过射频发射出按键信息。天线采用1/4单极天线,布在印制板上。如下图:
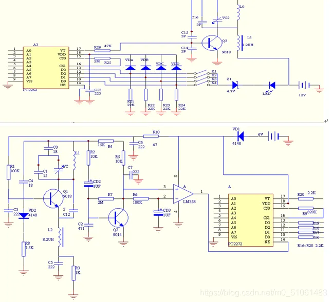
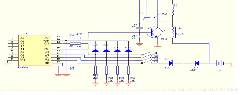
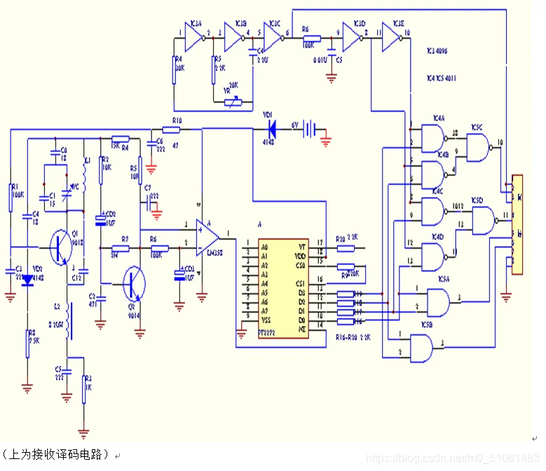
最后,我们综合上述各种方案,确定了我们的发射接收模块: 四路无线电遥控发射和接收电路,PT2262编码和PT2272解码电路。如下图分别为发射、编码电路和接收、译码
电路:
工作原理:
&emsp(1) 遥控发射电路。A3为编码集成电路PT2262,和它配对的译码器集成电路PT2272。
&emspPT2262的18脚为地址端A0A7,1013脚为数据端D0D3。17脚为编码信号输出端,其输出信号为调制振荡器提供开关信号。信号经9018使LC振荡电路起振。振荡器中心的频率的调整,主要靠调整微调电容V2的值来实现,该电容容量可变范围为210VPF,振荡器频率可变范围约为260300MHZ。由于振荡器工作频率较高,所以LC并联谐振回路中的电感很小,L1的电感量仅为纳亨级,加工和使用起来容易因外界因素引起电感量的变化,而造成振荡器频率不稳定。调制振荡器是靠编码器提供开关信号的,如果编码器的输出的信号脉冲周期太短,将会严重影响高频振荡器的起振频率。所以要注意编码器的选择。
编码集成电路PT2262数据端D0D3的电平决定鼠标的移动方向和左右键的工作状态,其电平受K1K4的控制,其中A0、D0控制X轴方向的正向和反向移动,B0、C0控制Y轴方向的正向和反向移动, A0、D0同时控制鼠标的左键, B0、C0控制鼠标的右键。
&emsp(2)无线接收和译码电路
&emsp无线接收电路由超再生接受模块实现,它由超再生载波接收电路、三极管检波电路、信号放大与整形电路组成。超再生式是利用再生式收音机的工作原理,适量地引入正反馈,使接收电路处于微弱的间歇振荡状态,控制电路的间歇振荡的信号电压(也称熄火电压),熄火电压如果是间歇振荡器自行产生的。数字编码信号经LM358放大,送入解码集成电路PT2272进行解码,由解码电路将解码的数据从相应的数据端口D0—D3输出,去控制鼠标,从而完成全部遥控过程。
3.鼠标按键的方案:
&emsp鼠标的移动方向和左右键的工作状态,其电平受K1~K4的控制,其中A、D控制X轴方向的正向和反向移动,B、C控制Y轴方向的正向和反向移动, A、D同时控制鼠标的左键, B、C控制鼠标的右键。如下表所示:
三.Protel绘图:










