《SAP ERP财务:配置与设计(第2版)》——2.4 配置企业结构

简介:

本节书摘来自异步社区《SAP ERP财务:配置与设计(第2版)》一书中的第2章,第2.4节,作者: 【德】Naeem Arif , Sheikh Tauseef 更多章节内容可以访问云栖社区“异步社区”公众号查看。

2.4 配置企业结构

SAP ERP财务:配置与设计(第2版)
贯穿全书,我们都将力图阐述完成配置操作所需要的所有步骤。应当把正文和界面截图与在你自己的SAP界面上所看到的内容联系起来。

备注

如果本书所阐述的内容与你自己SAP界面上的内容不一致,则可能是由于版本差异造成的(我们以下所著述的内容是基于SAP ERP ECC 6.0版本的),也可能是由所做的相关配置设置造成的。

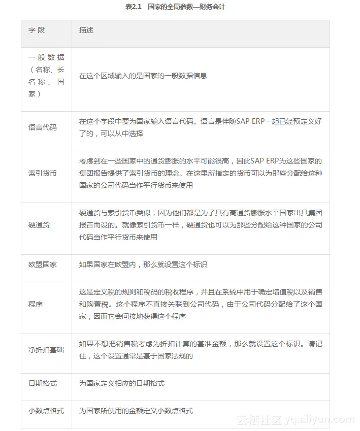
在进入企业结构的详细配置之前,需要解释两个基本概念:国家和货币。虽然他们本身不是企业结构的一部分,但是国家和货币在企业结构的设置以及主数据创建方面扮演着极为重要的角色。
2.4.1 国家
由于国家的设置用在了企业结构的基础部分(如公司代码、工厂等)以及主数据的记录中(如客户主数据、供应商主数据等),因此国家的概念是很重要的。通过分配唯一的ID来配置国家,而后再去维护不同的设置,例如,一般数据、地址、数据格式等,在本节的后续部分将详细讨论这些设置。

SAP系统一般都自带了许多预定义好的国家,而分配给这些标准配置的国家基础设置是按国际标准化组织(ISO)的准则来定义的。在SAP实施中,配置一个新国家是很少见的,但是如果确实成立了一个新的国家,那就不得不在SAP系统中创建一个国家了。SAP ERP把所有国家的特定设置都分配了给预定义好的国家,这就意味着可能不需要做任何更改。虽然如此,在这一节,为了理解每一个字段是如何影响SAP ERP整体结构的,我们还是会解释国家配置中的那些重要字段。由于国家的设置会影响SAP ERP的许多领域,因此如果决定进行更改,那么就应该和整个的项目组来讨论这些更改,以便让每个人都知道更改了哪些内容,从而能有助于处理这些变化所带来的影响。

在SAP系统中定义国家
通过使用菜单路径:SPRO • SAP NetWeaver • 一般设置 • 设置国家 • 定义国家,或者通过使用事务OY01,可以定义一个新的国家。看到如图2.3所示的菜单路径时,可以发现国家的定义实际上有两个单独的配置操作。

从技术上来讲,这两个配置操作都是类似的,更新的也是同样的数据表。二者的差别在于:在MYSAP系统中定义国家是FI的配置操作,而在MYSAP.COM系统(CRM、EBP、 APO、BW、SEM…)中定义国家则是SAP ERP系统其他模块的配置操作。对于这两个配置操作,因为有些字段都会出现在下面的配置界面中,所以与其他组的成员一起协同配置好这些步骤是很重要的,而且如果没有其他组成员的知识就不要去更改公用的字段。


743e482b56c62fc64e69493ac2db2249f3ab154a

让我们把注意力集中在第一个配置操作上,它是与FI相关的,如图2.4所示。表2.1对图2.4所示的重要字段进行了说明,这些字段都是用于SAP ERP FI模块的。


9161903652da55b3dbf3ee6f6216ed4d45dfb1d1


690e609c9f925755b8d08125f5c9fdca7dde9a58

设置国家的特定检查
在这一节,我们将会讨论一些重要的字段,在国家配置中,这些字段是国家特定检查字段的一部分。可以使用以下的菜单路径:SPRO • SAP NetWeaver •一般设置•设置国家•设置国家特定的检查,或者使用事务OY17来设置对国家的特定检查。

当设置对国家的特定检查时,会看到在这个设置下有许多需要指定长度(以数字表示)的字段,还有一个用于确定字段长度如何解释的检查规则。图2.5所示以及表2.2所述有10个检查规则,它们在SAP ERP中是可以选用的。


daf67eb7301912aad7f56503eb1d95b60a851225


696b03e41b4613d334f68eb5b585d0baa2c5a8e8

请记住,所指定的字段长度不能超过字段技术上或者会出问题的长度。例如,如果银行号码长度字段的技术长度为10,而指定的长度为12,则系统不能接受12,因为该字段的长度限度不允许系统接受超过10的值。

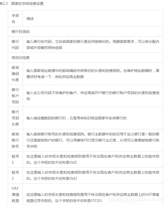
表2.3详述了国家特定检查设置的所有重要字段。


90566b3b0d2e74ebcdef3f0b0e04f1286a76bc3c


<a href=https://yqfile.alicdn.com/ec6915d9cca6cb87767223849c519e1b676df2db.png" >

2.4.2 货币
SAP ERP自带了150多种预配置好的货币,这些货币对于大多数项目实施来说都是绰绰有余的了。万一还是需要在系统中创建新的货币呢?因此,我们要介绍一下如何创建货币以及相关的配置操作,例如,设置小数点位和转换比率,在系统中输入汇率等。如果打算在系统中创建新的货币,那么作为参考,我们强烈建议先检查一下OSS的注释,因为这些OSS注释对如何在SAP ERP系统中使用一种新货币所需全部客户化配置步骤有一系列的建议,如ISO码的定义、小数位数,以及与其他主要货币的转换比率。

备注

OSS是SAP的在线支持网络,通过SAP的在线支持可以从SAP获得技术方面和配置方面问题的帮助和支持。

现在就让我们开始在系统中创建新的货币。
创建新货币
通过使用菜单路径:SPRO • SAP NetWeaver • 一般设置• 货币 •检查货币代码,或使用事务OY03,就可以创建新的货币了。

按照下面的步骤来定义新货币,如图2.6所示。


edcf1e5bf09c6704277c8690ce177afed5503736

1.使用上述的菜单路径进入到定义货币的界面。这个界面显示了在系统中已经存在的且可以使用的货币列表。

2.双击某一货币,就可以显示其相关的细节。

3.单击新条目按钮来创建新的货币。

4.-n.在下一个界面中,输入新货币的长文本或短文本描述、ISO码以及备选码。

5.-n.保存输入。

定义好货币后,可以继续进行下一项配置设置。

为货币设置小数位数
接下来的步骤就是通过使用菜单路径:SPRO • SAP NetWeaver •一般设置 • 货币 •为货币设置小数位数,或使用事务OY04**来为货币设置小数的位数了。

备注

这个步骤只有在新货币不是两位小数时才需要进行设置。

警告

改变货币的小数的位数可能会导致严重的不可逆转的问题,因此这个步骤不应该在生产系统中来执行。另外,配置操作是跨集团的,它将影响在SAP系统环境下所有在用的集团,所以无论如何要尽量避免更改货币的小数位数。
尽管如此,如果必须要有一种新的货币,而且需要更改它的小数位数,那么请谨遵以下这些步骤(见图2.7)操作。


<a href=https://yqfile.alicdn.com/f65e228390da84470b2ac7b2da532c3800049715.png" >

1.沿上述的菜单路径进入到设置小数位数的事务中。

2.依次确认所出现的3次警告信息。

3.单击新条目按钮。

4.输入新货币以及相应的小数位数。

5.保存输入。

检查汇率类型
通过使用菜单路径:SPRO·SAP NetWeaver·一般设置·货币·检查汇率类型,或使用事务OB07对检查货币类型进行设置。

汇率类型的设置允许对给定的有效期间使用不同的汇率。SAP ERP系统默认的设置是使用“M”汇率类型。可以在“定义凭证类型”的客户化配置步骤中分配一个可选的汇率类型,也可以更改这个默认的汇率类型。

使用上述的菜单路径,进入到检查汇率类型的配置界面时,可以看到系统中所有已存在的汇率类型及其客户化的设置。如果要创建新的汇率类型,则单击新条目按钮,并且输入表2.4以及如图2.8所示的信息。


<a href=https://yqfile.alicdn.com/1abccf988112130ced7e2727849054051ed731fa.png" >


53beee443d94dbd5b4612d22a33d17604c7c23f3

备注

标准的做法是,不要从生产系统去更改或删除已经存在的汇率类型,因为这样做可能会导致不一致的情形出现。
接下来,我们来看看货币转换比率的定义。

为货币转换定义比率
定义货币转换比率的菜单路径为:SPRO• SAP NetWeaver • 一般设置 • 货币 •为货币转换定义转换比率,也可以使用事务OBBS进行定义。

在这个配置步骤中,要为每一对货币定义汇率转换的比率,以便于在输入实际汇率(在下一节进行介绍)时,系统能知道如何转换这两种给定货币间的比率。配置新货币时,应该只编辑转换比率而不应该去更改系统中已经存在的转换比率。

使用表2.5所示的信息来输入货币的转换比率(见图2.9)。


8d4c51d7252cc470d25eee6d37e7f9b76fe5f1c3

在完成货币所需的设置之后,可以在系统中输入过账时所要使用的汇率,例如,国外的客户发票或供应商发票。可以即时更改由系统所建议的汇率,这个汇率就是来自于输入客户发票或供应商发票时在汇率表中所对应的汇率。

维护汇率
输入汇率的菜单路径为:SAP轻松访问·会计·财务会计·总分类账·环境·当前设置·输入汇率,也可以使用事务S_BCE_68000174来进行维护。

按以下这些步骤输入新的汇率(见图2.10)。


<a href=https://yqfile.alicdn.com/bf7ecaa7f5e0883f95278035a403e969defb9adc.png" >

1.单击新条目按钮。

2.输入有效从的日期以及相关的货币组合。

3.在直接汇率报价的所在列输入汇率。

4.保存输入。

现在,我们已经完成了货币配置并维护了与这个货币相关的汇率。接下来,我们就进入企业结构里进行要素配置了。

企业结构的配置分为两个部分。首先,定义企业结构的所有构成要素,这些企业结构的构成要素都可以在IMG的同一个区域一并找到,如图2.11所示。


a663e078cb88dce56695dd9289600339a2c91186

然后在紧伴定义企业结构构成要素的区域里将这些构成要素进行适当的分配,如图2.12所示。


<a href=https://yqfile.alicdn.com/d54d1d447b8cf54e423818c16218137a6a2a5d7e.png" >

由于 IMG 是按活动类型组织起来的,因此这一节的先后次序是很重要的。建议跟随这样的顺序进行下去,因为这能确保配置按照顺序完成,而SAP ERP也会把不同对象间的依存关系考虑进去的。

要创建两个公司代码来代表我们伦敦和纽约的公司。定义两个公司代码可以很容易地生成各自的财务报表,并且可以把不同的业务控制(例如,税务程序)分配给每一个营运方。

2.4.3 定义公司
就上文所述的公司代码,我们首先还要创建一个公司,公司通常是一个合并的单元实体。实际上,用户不需要理解这个,或者不需要知道公司是什么,仅仅明白公司是用于合并的目的就可以了。

公司仅仅是一个标识符,要给它一个名称。对于我们的解决方案来说,我们将创建两个公司,如图2.13所示。创建一个公司ID来合并美国和英国的公司代码也是可能的,但我们不选择这种方式。因为如果SAFA公司将来在美国或欧洲进行采购,而且也许那时我们想要按地域来合并经营的成果,那即使现在很快地就可以合并了,那也限制了将来的可选择性。


a4a355e0b689f97bbd274b6d9673c2d597b7a179

沿着以下的菜单路径:SPRO •企业结构•定义•财务会计•定义公司,或者用事务OX15来创建公司ID。

2.4.4 定义会计年度变式
会计年度变式是用来定义期间控制的对象的,也就是会计期间的日期。这里所做的设置是控制会计凭证过账日期如何与会计期间相关联的,它也控制着期间的数目(也可参见物料管理的物料期间功能)。SAP ERP允许多达16个会计过账期间,这些期间代表着一年的12个月,外加4个特殊的期间,在有需要的时候可以将这些特殊的期间用于调整记账。

企业可以采用不同的会计准则,例如,一个日历年。美国联邦政府使用的是从10月到次年9月这样的年度,而英国的税务年度则是使用从4月到次年3月这样的年度。如果没有现成可用的会计年度变式,还可以配置自己的会计年度变式,以满足需求。

由于这项配置操作是在企业结构区域之外的,因此要到IMG的其他地方查看。在SAP ERP 6.0中,可以在菜单路径:SPRO•财务会计(新)•财务会计全局设置(新)•分类账•财政年度和过账期间•维护会计年度变式,或者使用事务OX29找到这个配置的步骤。

对于SAFA公司,我们将施行从4月(期间1)到次年3月(期间12)这样的会计年度变式。单击新条目(见图2.14)来定义新的会计年度变式,或者复制SAP ERP的标准会计年度变式K4。

会计年度变式Z1拥有12个会计过账期间。起初,4个特殊的期间可能没什么用。但如果不想返回到已关闭的期间进行调整时,就可以调整过账到额外补充的特殊期间。

要定义自己的会计期间以便了解什么和它们相关。在一个从4月到次年3月的会计年度中,4月是第1个会计期间,如图2.15所示。


<a href=https://yqfile.alicdn.com/5a351e10fa6b793244fe8a6e2c59328587280c97.png" >


<a href=https://yqfile.alicdn.com/b05abc5ac3c54d091a674e555c3a9658aeec58ef.png" >

就我们的案例来说,在定义了公司代码之后,我们会把会计年度变式分配给它。

2.4.5 定义过账期间变式
过账期间变式是用来控制哪些会计期间是为过账而打开的。这样才能够确保已关闭期间的账是保持平衡和统驭的。在期末处理过程中,可能要分别关闭子账(或明细账,本书不做区分,以下同,译者注)并在过账期间变式中增加代表子账的控制。

从过账到这些期间的功能方面来说,过账期间变式控制在每个限定的时间内哪个分类账是打开或关闭的。财务部通过执行期末或月末处理从而核算出该期间的财务成果。通常,在完成这些月结操作后旧的会计期间会被关闭以防止再过账到这些期间。

一般地,关闭(锁定)期间处理并不是在一个时间点上一下就全部完成的。但是子账却是一次性就关闭的。例如,通常第一个被关闭的子账是销售,因此任何新发生的销售业务就只能过账到新的会计期间了。接下来被关闭的可能是采购子账,在采购子账被关闭之前,在结账的那个期间中会留出一点额外的时间用于发票的处理。期末循环的过账期间的关账处理将在第11章中详细讨论。

创建过账期间变式的配置操作可在菜单路径:SPRO •财务会计(新)•财务会计全局设置(新)•分类账•财政年度和过账期间•为未清过账期间定义变式下找到,或者使用事务OBBO来创建。常用的方法是为公司代码创建一个具有相同编码值的过账期间变式,因此在我们的案例中,要创建两个过账期间变式,分别是:1000(用于美国的公司代码)和2000(用于英国的公司代码)。

每个公司代码的过账期间变式
考虑一下案例中的SAFA公司,在这个公司中有人在美国工作,而有的却在英国工作。这两个企业间大概有五六个小时的时差。他们在不同的时间工作,因此关账也要在不同的时间。因此,只拥有一个单一的过账期间变式意味着他们需要同时关账,而这是不太现实的。

在这个配置界面中,单击新条目,并且为公司代码输入一个代表过账期间变式的代码值(见图2.16)。


<a href=https://yqfile.alicdn.com/615d1ef279fb76a5d7216f756d4c9c8aaa674889.png" >

子账的控制通过账户类型(如图2.16所示中的第二列)来实现。最顶上的那一行(账户类型是+)是总体控制,在它的下面可以找到不同子账的行:

  • A = 资产;
  • D = 客户;
  • K = 供应商;
  • M =物料;
  • S = GL(总分类账)。

其他列的值所包含的期间都是打开的。在这个例子中,从2001年的第6/7期间到2010年的第12期间都是打开的,各自的特殊期间(从13到16)也是打开的。当然这不是真实业务的情形,因为在实际业务情况下,通常只会让一个期间是打开的。如果为过账期间变式创建了不同的账户类型行,就可以分别关闭子账了。

每一行可以按账户号进行过账期间的限制。例如,在总账中可以决定在其他科目关闭之前先关闭某些总账科目。这应该是全部期末关账程序中的一部分,我们将在第11章再来讨论。

接下来,通过菜单路径(见图2.17):SPRO •财务会计(新)•财务会计全局设置(新)•分类账•财政年度和过账期间•过账期间•分配变式给公司代码,或者使用事务OBBP把过账期间变式分配给公司代码。


<a href=https://yqfile.alicdn.com/3839555fe0fb6576b50eb086e864ac9d96023f2a.png" >

现在我们已经定义了过账期间和会计年度变式。在SAP ERP财务中,过账期间和会计年度变式联合在一起来控制着过账。接下来要看一看会计科目表,它用来控制科目主数据。

2.4.6 定义会计科目表
会计科目表是用来描述分类账过账并且结构化了的总账科目清单列表。为了提供管理业务所需要的适当层级的财务信息,应该基于报表需求来定义会计科目表。

总账科目是在科目表层进行定义的,然后再把它们扩展到要被使用的公司代码。在我们的例子中,创建的每一个总账科目都将扩展到两个公司代码。因为两个公司代码都拥有相同的报表需求,所以将采用一套统一的会计科目表,这个科目表将统跨两个公司。就财务报表报告和税务政策方面而言,采用统一的会计科目表不会限制我们满足美国和英国法律的法定需求的能力。

配置步骤囊括了会计科目表的所有控制信息,如代码的长度。通常,企业的总账科目代码都采用数字型的结构,并根据代码清单列表的数目情况在代码长度方面保有一定的余地。SAP的实施有时侯也是一个很好的契机,可以重新审视科目代码结构,并决定正确的总账科目、成本中心、利润中心和其他科目分配要素的组合。在我们的案例中,总账科目编码采用了五位数,足以提供一个很明细的会计科目表了。

要定义会计科目表,可以沿菜单路径:SPRO •财务会计(新)•总分类账会计(新)•主数据•总账科目•准备编辑科目表列表,或者使用事务OB13来完成。图2.18显示的例子就是系统交付的会计科目表。


4c926f474a3177197372059a81a73736f01503d9

对照系统所交付的CAUS标准科目表设置,创建我们自己的会计科目表。在图2.18所示中,我们显示了CAUS的标准设置。如果单击新条目,可以创建一个名为1000—SAFA公司科目表的会计科目表。除了使用五位数的总账科目代码长度外,其他的设置都与CAUS相同,如图2.19所示。

在定义完会计科目表之后,还需要把会计科目表分配给相应的公司代码。当然,只有在定义好公司代码之后才能分配(这将在后面的章节中讨论)。


<a href=https://yqfile.alicdn.com/41234db44270e21c03d932348ba6ae8672672aa7.png" >

**
2.4.7 科目表结构**
在这一点上,需要对会计科目表或总账科目清单的结构和编码规则有一些想法。因为总账过账的分析对于理解财务的经营成果是很关键的,所以这也是系统设计的重要部分。正在实施SAP ERP(作为他们当前会计软件的替代系统)的企业会有相应的科目编码结构的编制方法,我们应该拿它作为起点。

当确定需要成组的科目代码时,就将它们分解到更低的层级并进一步地分解,直至延伸到实际使用的科目代码层级为止。例如,我们的科目代码结构有三级,最低的那一级才是实际使用的科目代码。

让我们来看一下SAFA公司所用的会计科目表头的两级科目代码结构(见图2.20)。


08a47a02163c33182960d092eece435c98823bee

如果第一次在SAP ERP中创建会计科目表,那采用这个宽泛的指南也许是有用的。首先定义科目组,科目组中的总账科目可以提供业务分析所需要的细度。

在这里,区分总账科目和科目分配对象(成本中心、利润中心、内部订单等)的用途是很重要的。请记住,总账科目是记录收入或支出的形式,而科目分配对象才是提供部门或业务单元分析的。

数字的或文字数字混合的科目表
不建议使用文字数字混合的编码规则策略,因为这样会引发潜在的问题。当SAP ERP不能识别科目代码范围时就会产生这样的问题。如果使用的是字母和数字的混合体,那么SAP ERP就不允许按范围段来定义配置。例如,定义分割特征时需要为每个科目进行定义,这样的话就不能输入科目的范围段了。同样的问题也会发生在默认成本要素的设置上,在那里就必须把每一个值都逐个地输入到默认的设置表中。

2.4.8 定义信用控制范围
信用控制范围是用于控制与客户相关的业务处理的。它是为已定义好的客户组限定总体信用限额的一种手段。在信用控制范围中,要定义出可以给客户的信用总额。大多数的企业都只会管理一个纬度,并且为每一个公司代码都定义一个信用控制范围。但前提是已经创建好了会计年度变式,这已在2.4.4小节中介绍过了。

信用控制范围表示的是对给定信用限额的基本控制。在这个层级设置的额度会影响在信用控制范围内的所有客户。正是由于这个原因,许多企业在这里选择的不是强加限定控制而是基于单个的客户需要进行信用控制(见第6章)。

在我们的案例场景中,只应用一些简单的设置来支持信用控制活动(见图2.21)。因为美国和英国的公司要和他们国内的程序相一致而采用不同的策略,所以我们将为每一个公司代码都创建一个信用控制范围。可以从菜单路径:SPRO •企业结构•定义•财务会计•定义信用控制范围,或者使用事务代码OB15来定义信用控制范围。定义信用控制范围的设置已详述在表2.6中。


1da59b08b9ee5e3cb1ea6dcf847586746254b94f

两个信用控制范围采用的都是相同的设置。

现在,这两个信用控制范围都已经分配给了他们各自的公司代码,但是实际上在真正地创建好公司代码之前还是什么也做不了,现在就让我们往下继续看看下一个配置有哪些步骤。


992004f69305b1f19d46da0b42f294c76ad36469

2.4.9 定义公司代码
许多其他的对象都会分配给公司代码,因此对于余下的配置来说,公司代码的设置是个相当重要的步骤。公司代码是一个用于会计的组织结构单元,从FI的角度来看,公司代码也能被用来组织业务机构。完整的资产负债表和损益表(财务报表)是在公司代码层级生成的,因此通常公司代码都是在法人实体的层级进行定义的。

对于 SAFA 公司,我们已经决定了要创建两个公司代码,并且对每一个公司代码,都分配正确的详细地址。公司代码具有一个4位数的文字数字型的命名规范,应该采用一个对企业组织来说容易辨识的规范。如果有很多个公司代码,也许会想定义这样的标准,就是使之容易辨识每一个单位实体。过不了多久,系统中的用户就会习惯公司代码的名称了,因此采用实用的和适当的标准即可,不要花费太多的精力在上面。SAFA公司将使用公司代码1000和2000;也可以有其他选择,比如US01和UK01或者一些其他的文字数字的组合。可以按以下的菜单路径:SPRO •企业结构•定义•财务会计•编辑、复制、删除、检查公司代码,或者使用事务OX02来完成公司代码的配置。

如果对公司代码的设置没有把握的话,可以复制SAP ERP交付的数个特定国家的模板,如图2.22所示。当复制SAP ERP交付的公司代码模板时,系统会询问是否也想复制相关的对象。这个提示用来确保所有相关的项目都被复制到了;如果确实不需要它们,则忽略该提示。请注意,当复制所有相关的对象时,系统将会用模板国家所对应的语言来复制全部的内容。通过单击新条目来创建公司代码。

公司代码仅仅是个标识符,因此新公司代码的配置界面非常简单,就是对公司代码的ID进行配置。对于我们的业务场景,已经决定了要创建两个公司代码来分别代表美国和英国的公司。两个公司代码在管理国家的法定需求差异方面提供了充足的灵活性。举例来说,对于这两个公司代码,税的配置就有很大的差异。


55facb030798580597223dd89c8149ba1778064a

图2.23显示的是定义新公司代码的基本设置。在创建完公司代码之后,还需要为它配置相应的地址信息。这里所输入的地址信息也可以用于创建想发送给第三方的输出信息(例如,客户声明)。


139436de81d9ad69843bb9b2f36a38cfbc93c0b0

在同一个区域下,附带着相应地址信息的第二个公司代码是为伦敦的公司而创建的,如图2.23所示。

在例子中,此时还需要给公司代码分配一个公司的ID(见图2.24),可以通过下述的菜单路径:SPRO •企业结构•分配•财务会计•分配公司代码给公司来完成。

另外的公司代码也需要进行同样的设置。


818f302d7a47ab788e0dc35a3fc233a153a3666f

2.4.10 分配会计年度变式给公司代码
现在还需要把相应的会计年度变式分配给公司代码。在我们的案例中,两个公司代码使用的都是相同的会计年度变式。同一个会计年度变式可以分配给多个公司代码。可以沿下述的菜单路径:SPRO •财务会计(新)•财务会计全局设置(新)•分类账•财政年度和过账期间•分配公司代码到会计年度变式,或者使用事务OB37来进行分配。

图2.25显示的就是把会计年度变式分配给公司代码的例子。在我们的场景中,把相同的会计年度变式(Z1)(之前在图2.14解释过)分配给了两个公司代码。


8e17156741c7fe62bdb63336acaf6607474612d9

2.4.11 定义成本控制范围
本书是一本有关财务会计(FI)配置的书。成本控制范围是完全应用在CO中的一个对象。由于成本控制范围是一个重要的集成点,因此理解了如何使用它对于总体系统设计就是很重要的了。就一个典型的SAP ERP财务解决方案来说,我们所进行的讨论将局限在完成我们的目标所必须的那些内容上。有关CO子模块更广泛的配置内容已超出了本书的范畴。

接下来,看一看CO的主要组织单元:成本控制范围。

成本控制范围是为科目分配对象定义规则和控制的对象。公司代码是为了满足外部的或法定实体的需求,而成本控制范围则是为了满足内部报表的需求。需要理解FI和CO这二者的作用,这样才能对信息流有更清晰的认识。

可以让每个公司代码、每个国家或者每个全局的业务单元(如内部的组)都有一个成本控制范围。最保险的策略是针对国家进行设置,通常它对应的是一个公司代码,因此我们的例子中会有两个成本控制范围,分别代表英国和美国。对于比这复杂得多的组织结构设计,可能还需要其他的设计,这些结构复杂的组织机构代表着复杂的内部报表和法定报表的需求。例如,如果在同一个国家中有很多个不同的业务经营单元,在同一个国家也许会有相当数量的公司代码要设立。在这样的场景中,可以把所有公司代码都限定在同一个成本控制范围内(在第8章进行介绍)。可以在菜单路径:SPRO •企业结构•定义•成本控制范围•维护成本控制范围下来定义成本控制范围。

进入到这个事务时,要选择维护成本控制范围,它将显示出由SAP ERP所交付的已经存在的成本控制范围的列表清单。可以复制其中之一或单击新条目来定义成本控制范围。通过复制,将创建一个完全一样的但新标识可由自己定义的成本控制范围。

因为这个配置相当简单,所以一般的做法就是直接创建一个新条目。需要为成本控制范围预备一个4位数的代码,这个代码可以和用来识别公司代码的标识是一样的,也可以是完全不同的。

在我们的案例中,为成本控制范围设置的标识是和公司代码相同的,对于用户来说,这样的设置会比为每一个对象都创建不同的代码更容易接受些。配置设置和分配如图2.26所示。


34a00798fba8fed329528229726681f4f8548a55

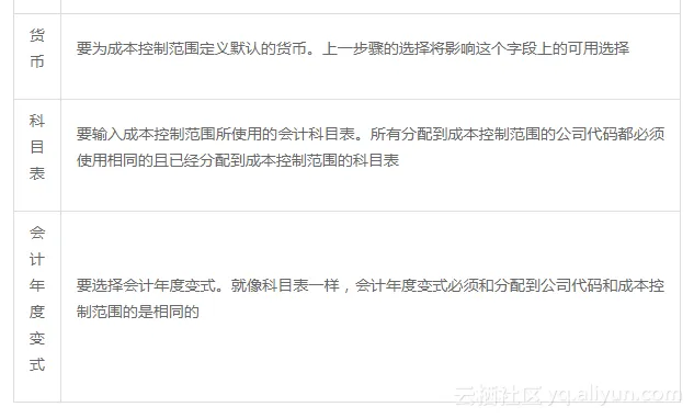
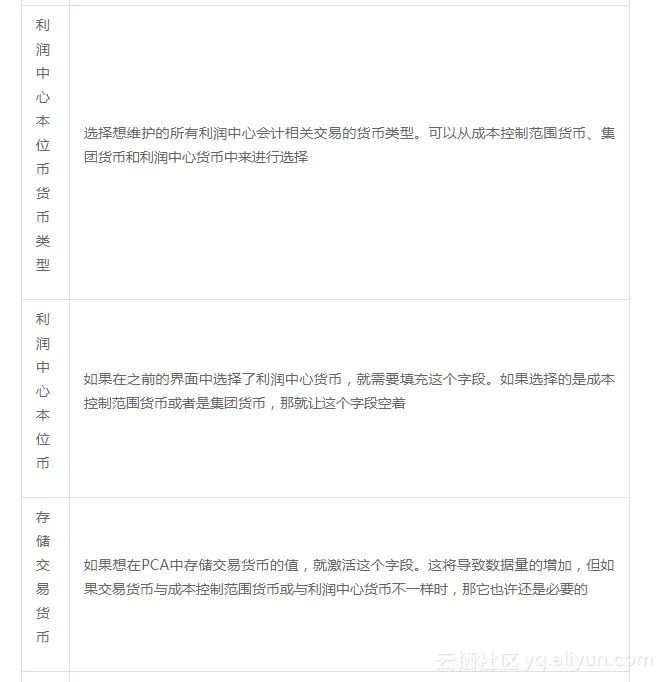
表2.7中的设置是有关成本控制范围的。


<a href=https://yqfile.alicdn.com/5f5cfc63bc3d37f4a00259918c47c8714e11241e.png" >


e2ea391f82355b17f11b21d5860a9088f53fca85

请注意,每一个成本控制范围都只能创建一次,但需要在不同的地方进行维护。在我们的场景中,需要维护成本控制范围的一般控制和利润中心视图,我们将在本章的后面部分进行介绍。

现在已经创建好成本控制范围了,那就让我们来看看CO中的子模块。
**
2.4.12 定义成本中心组**
可以定义成本中心的层次结构以反映组织结构。可以在所维护的层次结构中的每一个层次节点上出具报告。在创建成本中心或完成成本控制范围配置之前,还需要创建成本中心组(第8章会详细讨论层次结构)。在这里,所需要做的就是创建一个标识符,可以后续再维护整个的层次结构。

成本中心组的创建是在SAP ERP的应用部分。可以沿菜单路径:SAP轻松访问菜单•会计•控制•成本中心会计 •主数据 •成本中心组 •创建,或者使用事务KSH1进行创建。对于接下来的配置操作,这个步骤是必需要完成的。

图2.27显示的是定义成本中心层次结构的基本界面。


f6beae99fb156441479fef22483e1536e54c60e9

2.4.13 激活成本控制范围的子模块
这个配置操作就是激活使用CO模块的子模块。CO是一个非常大的模块,其中有许多子模块,并不是所有的子模块都和本次讨论相关。当生成一个FI的过账时,系统会自动为已实施的每一个CO子模块都生成一张凭证。在一般的FI实施中,可能激活了间接成本控制子模块(成本中心会计[CCA])和利润中心(利润中心会计[PCA])。在新总账下,不需要再激活利润中心会计PCA了,这将在第4章中进行详细阐述。可以在菜单路径:SPRO •成本控制范围•一般控制•组织结构•维护成本控制范围下,或者使用事务OKKP来激活CO的子模块。

我们案例中的两个成本控制范围都需要进行如下设置。

1.由初始界面,双击成本控制范围来维护如图2.28所示的设置。


543e9b8c9ebce1e92145939f14e8151c59fe2e41

2.需要维护激活的子模块就显示在图2.29中。在这里,为了使用凭证分割,我们使用利润中心,但不激活PCA,这将在第4章来进一步阐述。


f1b67794cd511b533390f77fdce2b2bc14ef0f2f

3.在基本数据文件夹下,双击分配公司代码(见图 2.30)来把相应的公司代码分配给成本控制范围。在我们的场景中,每一个成本控制范围都只有一个唯一的公司代码。


7a3ff7c95322e8217ffc54d5af392320c4024327

2.4.14 功能范围
简单地说,功能范围是一种在企业里按它的功能属性来对费用进行归类的企业结构要素,例如:

  • 财务;
  • 销售与分销;
  • 人力资源;
  • 市场营销;
  • 生产。

如果想要在主数据和业务数据中使用功能范围的信息,那么必须先要在IMG中激活销售成本会计。要激活销售成本会计,可以进到:SPRO •财务会计(新)•财务会计全局设置(新)•分类账•分类账•激活销售成本会计来完成。在激活销售成本会计后,就可以在以下对象的主数据中分配功能范围了:

  • 总账科目;
  • 成本要素;
  • 成本中心;
  • 内部订单;
  • 固定资产;
  • 项目定义;
  • WBS(工作分解结构)元素。

定义功能范围的菜单路径是:SPRO •企业结构•定义•财务会计•定义功能范围,也可以使用事务FM_FUNCTION进行定义。

单击新条目按钮来创建新功能范围,然后再输入功能范围的ID(最长16位)以及功能范围的名称,如图2.31所示。


<a href=https://yqfile.alicdn.com/486519da0295eac1e56697210deed3a2045595d3.png" >

接下来,我们来看看经营范围的设置。

2.4.15 经营范围
经营范围是用于获利能力分析(PA)的组织结构要素,获利能力分析能够按照许多纬度来分析公司的利润,例如,按销售范围、地区、产品、客户等。但需要把成本控制范围分配给经营范围。虽然多个成本控制范围可以分配给同一个经营范围,但同一个成本控制范围却是不能被分配给多个经营范围的。

创建经营范围的菜单路径是:SPRO •企业结构•定义•成本控制•创建经营范围,也可以使用事务KEP8来进行定义。

系统已存在的自带经营范围如图2.32所示。


497ef95b2c1bc425a01a5aa2cfd0e89b54589dc6

备注

有关进一步的经营范围配置设置细节已经超出了本书的范围,但我们建议在www.sap-press.com网站上参考SAP出版社已出版的其他书籍,以期能够对这个主题有更多了解。
接下来,我们再来看看默认利润中心的创建。

2.4.16 创建默认的利润中心
因为要使用利润中心,但又没有激活利润中心会计,因此SAP ERP允许从新总账里创建该要素。利润中心的使用将在第8章进行更细致地阐述。作为最低限度的设置,至少需要先创建一个默认的利润中心并且把它分配给每一个公司代码。关于它的命名,可以取用不同的名称,包括默认的利润中心。当然,可以采用最适合企业的习惯做法。

默认的成本控制范围
在使用成本控制范围时,SAP ERP会将最后一次所使用的成本控制范围默认为继续往下操作的每一个界面的成本控制范围。如果想要更改成本控制范围,就需要调用事务代码OKKS来设置成本控制范围。在这本书中,对于所有的业务交易,都是使用它来在成本控制范围间进行转换的。

首先,需要定义标准的利润中心层次结构,在此基础上才能创建利润中心(见图2.33)。在这个过程中,也许还不知道最终的层次结构看起来将是什么样的,因此可能只是想创建一个作为利润中心层次结构标识符的名称。

这也是在系统的应用部分菜单下来完成的:SAP轻松访问菜单•会计•财务会计•总分类账 •主记录 •利润中心•标准层次结构 •创建,或者使用事务KCH1来创建。

现在就可以创建默认的利润中心了,这也可以在系统的应用部分菜单路径下来完成:SAP轻松访问菜单•会计•财务会计•总分类账 •主记录 •利润中心•单个处理•创建,或者使用事务KE51来创建。


20e66a51193a6920575412702b9f82bdecde4c0e

因为利润中心的标准层次结构和默认的利润中心需要分配给成本控制范围,因此需要先创建它们。可以沿菜单路径:SPRO •控制•利润中心会计•基本设置•成本控制范围设置•维护成本控制范围设置,或者使用事务OKE5来进行分配。

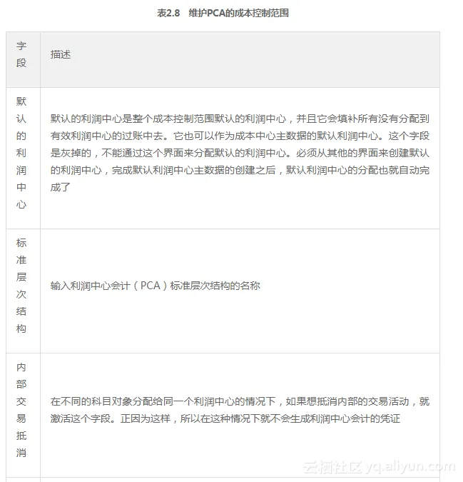
需要为成本控制范围维护表2.8所示的设置。


1156075275a2800a681cb3a52d12caf88bdb3cf3


1c2a32286d79c55229f0fca7bdf277d34c60185b


631ec329998b41f903d2f9fdacb10cf1e39dca58

到目前为止,已经完成了FI和 CO 的企业结构要素的配置了,更细致的CO配置将包含在第8章中。

2.4.17 检查公司代码的全局参数
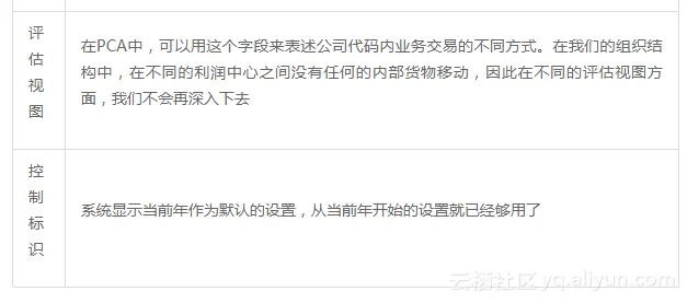
最后所要做的事情就是检查公司代码的全局参数。通过这个界面,需要确保已经配置的所有对象都已经分配了相应的公司代码。在我们的案例场景中,它和这两个公司代码都是相关的。图2.34显示的就是为公司代码1000所做的设置。请注意检查一下所配置的所有项目是不是都已正确地分配了公司代码1000。


15e50d398f5f305737ef9c6f9637a1201f418320

这个配置界面是一个查看公司代码所有重要相关信息的地方。可以沿菜单路径:SPRO •财务会计(新)•财务会计全局设置(新)•公司代码全局参数•输入全局参数,或者使用事务OBY6进入到这里。

通过这个界面,应该可以检查出分配给每一个公司代码的所有配置对象是否是恰当的。在这个配置界面里,也可以设置表2.9所示的内容。


f0a6132270079129e218ce984e43f621d5d6a208

这个界面的其他选项是和某些功能相关的,但这已经超出了我们目前所讨论的范围了。

相关文章
|
存储 安全 数据安全/隐私保护
ERP系统的灾备与数据恢复:保障企业业务连续性
【7月更文挑战第29天】 ERP系统的灾备与数据恢复:保障企业业务连续性
679 2
|
供应链 JavaScript
点晴模切ERP系统持续引领模切企业管理
数字化转型是制造企业迈向高质量发展的关键步骤,而升级优化企业管理平台,将企业数据信息有效利用、功能模块优化调整、流程架构科学规划,则是数字化转型的核心要素。
249 0
|
11月前
|
运维 监控 安全
从零构建企业数字化基石:ERP部署的技术路径与工具选择
ERP(企业资源计划)系统是企业数字化的核心引擎,整合财务、供应链、生产、人力资源等模块,实现数据互通与业务协同。然而,复杂的部署技术和高昂的运维成本成为主要挑战。本文探讨如何利用服务器管理面板(如Websoft9、宝塔)降低技术门槛,实现ERP系统的快速搭建与管理,帮助企业在有限IT资源下,提升效率并优化流程。通过自动化配置、应用集中管理和安全加固等功能,中小企业可低成本试错并敏捷响应变化,实现业务和技术的共生发展。
312 1
|
12月前
|
运维 供应链 监控
成本降30%,利润涨50%!点晴ERP系统助力模切企业逆势增长
在当前全球经济形势复杂多变的背景下,模切企业面临着原材料价格上涨、市场竞争加剧、客户需求多样化等多重挑战。如何在逆境中实现成本控制和利润增长,成为众多模切企业亟需解决的难题。
237 1
|
12月前
|
安全 项目管理
ERP,Enterprise Resource Planning(企业资源计划)
ERP,即Enterprise Resource Planning(企业资源计划),是一种高度集成化的企业管理软件,它整合了物资资源管理(物流)、人力资源管理(人流)、财务资源管理(资金流)以及信息资源管理(信息流)等多个方面。其管理范畴广泛,不仅涵盖了销售、采购、生产、财务、质量等核心业务领域,还强调这些业务之间的协同运作与信息共享。
480 5
|
监控 JavaScript 数据可视化
实施模切ERP系统,为模切企业带来哪些效益
在众多制造企业中,工厂的日常运营依旧依赖于人工管理,导致生产效率低、反应慢、容易出错。 1、急单交期短、订单频繁变更怎么办? 2、物料、半成品如何及时跟上生产? 3、 客户验厂,品质质量如何追溯? 4、机台信息不清楚,时间配置情况不确定?
290 2
|
弹性计算 监控 数据库
制造企业ERP系统迁移至阿里云ECS的实例,详细介绍了从需求分析、数据迁移、应用部署、网络配置到性能优化的全过程
本文通过一个制造企业ERP系统迁移至阿里云ECS的实例,详细介绍了从需求分析、数据迁移、应用部署、网络配置到性能优化的全过程,展示了企业级应用上云的实践方法与显著优势,包括弹性计算资源、高可靠性、数据安全及降低维护成本等,为企业数字化转型提供参考。
407 5
|
人工智能 JavaScript 大数据
模切企业上点晴模切ERP系统是否合算
在模切行业快速发展的今天,企业如何提升管理效率、降低成本、增强市场竞争力成为了关键问题。面对市场上琳琅满目的模切ERP系统,点晴模切ERP在模切领域积累了20余年丰富的行业经验,能够提供贴合模切行业管理需求的先进解决方案。同时选择上点晴模切ERP系统是否理想选择,也成为众多模切企业关注的焦点。
166 8
|
人工智能 供应链 自动驾驶
对话SAP李瑞成:生成式AI如何重构ERP?
对话SAP李瑞成:生成式AI如何重构ERP?
290 0
|
Oracle 安全 关系型数据库
ERP系统的云计算与SaaS模式:实现高效灵活的企业管理
【7月更文挑战第29天】 ERP系统的云计算与SaaS模式:实现高效灵活的企业管理
727 4