Maven能够解决什么问题

简介: Maven能够解决什么问题

Maven能够解决什么问题
在想Maven可以解决什么问题之前我们先来想想我们开发过程中经常遇到什么问题 1、我们需要引用各种 jar 包,尤其是比较大的工程,引用的 jar 包往往有几十个乃至上百个, 每用到一种 jar 包,都需要手动引入工程目录,而且经常遇到各种让人抓狂的 jar 包冲突,版本冲突。 2、我们辛辛苦苦写好了 Java 文件,可是只懂 0 和 1 的白痴电脑却完全读不懂,需要将它编译成二进制字节码。好歹现在这项工作可以由各种集成开发工具帮我们完成,Eclipse、IDEA 等都可以将代码即时编译。当然,如果你嫌生命漫长,何不铺张,也可以用记事本来敲代码,然后用 javac 命令一个个地去编译,逗电脑玩。 3、世界上没有不存在 bug 的代码,计算机喜欢 bug 就和人们总是喜欢美女帅哥一样。为了追求美为了减少 bug,因此写完了代码,我们还要写一些单元测试,然后一个个的运行来检验代码质量。 4、再优雅的代码也是要出来卖的。我们后面还需要把代码与各种配置文件、资源整合到一起,定型打包,如果是 web 项目,还需要将之发布到服务器,供人蹂躏。

maven所帮助我们解决的问题
以上的这些问题maven都把我们解决了,没错maven可以帮我们
1构建工程,
2管理jar,
3.编译代码,
4.自动运行单元测试,
5.打包
6.生成报表,
7.部署项目,生成web站点。

目录
相关文章
|
Oracle Java 关系型数据库
在 macOS 上安装 JDK 17
在 macOS 上安装 JDK JDK 支持基于 Intel (x64) 和 Apple Silicon (AArch64) 的 Mac 电脑。 本主题包括以下部分: 在 macOS 上安装 JDK 的系统要求 macOS JDK 安装说明符号 确定 macOS 上的默认 JDK 版本 在 macOS 上安装 JDK 在 macOS 上卸载 JDK macOS 安装常见问题
8790 0
|
安全 Java 测试技术
谈谈springboot的单例模式
【4月更文挑战第13天】在 Spring Boot 和更广泛的 Spring 框架中,单例模式扮演着核心的角色,特别是在 Spring 的 Bean 生命周期和管理中。这里我们详细探讨一下 Spring Boot 中单例模式的运作原理、优势及其潜在问题。
451 7
|
缓存 网络协议 前端开发
45 张图深度解析 Netty 架构与原理(一)
作为一个学 Java 的,如果没有研究过 Netty,那么你对 Java 语言的使用和理解仅仅停留在表面水平,会点 SSH 写几个 MVC,访问数据库和缓存,这些只是初等 Java 程序员干的事。如果你要进阶,想了解 Java 服务器的深层高阶知识,Netty 绝对是一个必须要过的门槛。 接下来我们会学习一个 Netty 系列教程,Netty 系列由「架构与原理」,「源码」,「架构」三部分组成,今天我们先来看看第一部分:Netty 架构与原理初探,大纲如下:
1009 0
45 张图深度解析 Netty 架构与原理(一)
|
缓存 Java
java: 警告: 源发行版 17 需要目标发行版 17,java17 无效的目标发行
java: 警告: 源发行版 17 需要目标发行版 17,java17 无效的目标发行
9986 3
|
存储 SQL 分布式计算
MongoDB、Cassandra 和 HBase 三种 NoSQL 数据库比较
Hadoop 获得了许多大数据应用的信誉,但实际情况是,NoSQL数据库是一直处于更加广泛部署和更广泛的发展中的技术。尽管选择 Hadoop 作为应用存储,相对来说更直接简单。但是,具体采用什么样的 NoSQL 数据库是个值得思考的问题,毕竟,还有超过100种的 NoSQL 数据库。
3548 0
MongoDB、Cassandra 和 HBase 三种 NoSQL 数据库比较
|
前端开发 网络协议 Java
Netty | 工作流程图分析 & 核心组件说明 & 代码案例实践
Netty | 工作流程图分析 & 核心组件说明 & 代码案例实践
986 1
|
Arthas Java 测试技术
Arthas可以对线上jar中的代码进行断点查看
Arthas可以对线上jar中的代码进行断点查看
4265 1
|
Java 分布式数据库 调度
HBase rpc框架介绍
HBase的rpc框架有比较好的分层,便于在不同层次上进行实现优化和功能扩展。
1479 0
HBase rpc框架介绍
|
调度
HBase2.0 procedureV2原理简析
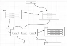
总体流程图 就绪区: 这部分的核心实现类是MasterProcedureScheduler,主要的作用就是对Procedure进行调度; 从排队的角度看,可以认为存在三层队列调度; type队列: type包含meta、server、table,,三者之间存在优先级:meta>server>t.
2093 0
HBase2.0 procedureV2原理简析
|
分布式数据库 Hbase
hbase源码系列(十二)Get、Scan在服务端是如何处理?
继上一篇讲了Put和Delete之后,这一篇我们讲Get和Scan, 因为我发现这两个操作几乎是一样的过程,就像之前的Put和Delete一样,上一篇我本来只打算写Put的,结果发现Delete也可以走这个过程,所以就一起写了。
3753 0