DevStream v0.1.0 发布,打造灵活的 DevOps 工具链

简介: DevStream v0.1.0 发布,打造灵活的 DevOps 工具链

麻烦的 DevOps 工具链

在创造性的设计与敲代码工作以外,开发者常常还需要腾出精力处理许多确定性、重复性高的工作,DevOps 工具链的管理就是其中一项。

在软件研发生命周期的各个环节,工具的选型、打通、落地、维护都不是易事。

一站式 DevOps 平台

许多云厂商因此推出一站式 DevOps 平台,用大而全的解决方案节省研发团队在 DevOps 工具链管理事务上投入的资源。一站式平台确实带来了便利,但需要留意这种便利建立在让渡部分选择自由的基础上。站在全局视角,受限的选择权有时反而会损害研发效能。

随着软件工程复杂化,微服务架构被广泛采用。服务拆分成微服务,并由一个团队独立负责,每个服务都能灵活选择其架构,服务之间可能编程语言不同,部署方式和特点可能也不同。

此时,一站式 DevOps 平台就难以满足微服务架构下各团队对于灵活性的需求。

开源 DevOps 工具链

更符合微服务理念的 DevOps 工具链,应当允许各服务团队根据业务需要与开发者偏好,灵活选择最能为自己提效的工具;当团队考虑采用更优工具/实践时,可以低门槛地与现有工具链整合或替换现有工具,而不用被现有厂商绑定。

但搭建一条完整的工具链,投入应用并持续维护,前提条件是搞清每个环节的“最佳实践”。这不仅需要有足够人力支持,也需要工程师的经验非常丰富。

第三种选择?

我们既想要有开源 DevOps 工具链的灵活性,给开发者充分的工具选择自由;也想要有一站式 DevOps PaaS 服务的轻松便利,无须团队投入过多人力物力去研究,能够高效落地。

近期发布 0.1.0 版本的 DevStream 正是为了解决这个问题:解决开源 DevOps 工具落地的难点,搞定开源 DevOps 工具链之间打通的痛点,解放研发团队的生产力,让大家少在 DevOps 工具上踩坑,腾出更多的精力在自己的业务逻辑上。

DevStream v0.1.0 目前能干什么?

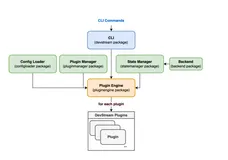
DevStream 是一款解决 DevOps 工具链管理的开源工具。用一个简单的配置文件,将 DevOps 全生命周期各个环节的主流开源工具管理起来,包括这些工具的快速安装部署、最佳实践配置、工具间的打通等等。目前的 v0.1.0 能够做到

  1. 缺陷、需求管理 - Trello (集成 GitHub)
  2. 源码管理 - Golang 脚手架生成
  3. CI 流程 - Golang、Python、Nodejs
  4. CD/GitOps - ArgoCD / ArgoCD App
  5. Monitoring - kube-prometheus

Demo视频:https://www.bilibili.com/vide...

DevStream 的未来规划

DevStream 的愿景是实现 “DevOps toolchain as code”,届时整个 DevOps 工具链都将以 DevStream 作为唯一入口来运维,dtm (DevStream 命令行工具)将成为 DevOps 工具链的 “single source of truth”。当开发者需要替换工具链的某一个环节,用几行代码就可以搞定。

DevStream 目前已经部分实现 “single source of truth”,部署好的工具发生的部分变更已经能够被 dtm 感知到,并且 dtm 会判断这种变更是否合理,是否需要修复,进而采取相应的动作让整个 DevOps 工具链变得更可靠。

如何开始

DevStream 的发展离不开社区用户的支持,DevStream 欢迎所有人参与社区建设,一起完善 dtm 的功能,让 dtm 越来越强大!

你可以在 GitHub 上找到 merico-dev/stream 项目,README 里有更加详细的介绍,欢迎大家下载、体验、捉虫、提 Issue、挑刺、bugfix 等等。

如果您有任何建议或疑问,可以加入Discord或 点击merico-dev/stream->Readme->DevStream用户微信群,与 DevStream 开发者沟通。

相关文章
|
敏捷开发 监控 容灾
阿里巴巴DevOps实践指南(二十二)| 发布策略
DevOps 追求更短的迭代周期、更高频的发布。但发布的次数越多,引入故障的可能性就越大。更多的故障将会降低服务的可用性,进而影响到客户体验。所以,为了保证服务质量,守好发布这个最后一道关,阿里逐步发展出了适应 DevOps 要求的发布策略。
阿里巴巴DevOps实践指南(二十二)| 发布策略
|
Devops Java 持续交付
揭秘高效DevOps:用Micronaut打造自动化工具链的秘诀!
【9月更文挑战第9天】本文介绍如何基于Micronaut框架构建完整的DevOps自动化工具链,涵盖从代码编写到部署的全流程自动化。首先通过`mn create-app`命令创建Micronaut项目,并使用Jenkins进行持续集成,定义构建、测试和部署的流水线。借助Git实现版本控制,并通过Docker和Kubernetes完成持续部署,最终实现高效的自动化流程,提升软件交付速度和质量。
248 9
|
运维 Devops Java
DevOps 工具链:从代码到生产
【8月更文第30天】在现代软件开发中,DevOps(Development 和 Operations 的结合)已成为确保快速而可靠的软件交付的关键方法。DevOps 通过自动化流程将软件开发与 IT 运维相结合,从而实现持续集成 (CI) 和持续部署 (CD)。本文将介绍一个典型的 DevOps 工具链,并提供实际的代码示例来帮助您理解如何将这些工具集成在一起。
680 5
|
Devops
《重磅发布正式版 DevOps 三十六计》电子版地址
重磅发布正式版 DevOps 三十六计
262 0
《重磅发布正式版 DevOps 三十六计》电子版地址
|
存储 Kubernetes Java
DevOps基于k8s发布系统CI/CD的实现
在微服务、DevOps和云平台流行的当下,使用一个高效的持续集成工具也是一个非常重要的事情。虽然市面上目前已经存在了比较成熟的自动化构建工具,比如jekines,还有一些商业公司推出的自动化构建工具,但他们都不能够很好的和云环境相结合。那么[究竟该如何实现一个简单、快速的基于云环境的自动化构建系统呢](https://github.com/tiandizhiguai/dhorse)?
DevOps基于k8s发布系统CI/CD的实现
|
Devops
《2-阿里云云原生DevOps解决方案重磅发布》电子版地址
2-阿里云云原生DevOps解决方案重磅发布.pdf
215 0
《2-阿里云云原生DevOps解决方案重磅发布》电子版地址
|
运维 Cloud Native Devops
DevStream 进入 CNCF 沙箱,为 DevOps 工具提供包管理器一样的使用体验
DevStream 进入 CNCF 沙箱,为 DevOps 工具提供包管理器一样的使用体验
317 0
DevStream 进入 CNCF 沙箱,为 DevOps 工具提供包管理器一样的使用体验
|
运维 供应链 Cloud Native
云效峰会——阿里巴巴 研发效能实践案例、DevOps实践指南及云效产品发布
云效峰会——阿里巴巴 研发效能实践案例、DevOps实践指南及云效产品发布
云效峰会——阿里巴巴 研发效能实践案例、DevOps实践指南及云效产品发布
|
jenkins Devops 持续交付
基于Jenkins+Argocd+Argo Rollouts的DevOps实现并用金丝雀发布(下)
基于Jenkins+Argocd+Argo Rollouts的DevOps实现并用金丝雀发布
基于Jenkins+Argocd+Argo Rollouts的DevOps实现并用金丝雀发布(下)
|
存储 Kubernetes Devops
基于Jenkins+Argocd+Argo Rollouts的DevOps实现并用金丝雀发布(上)
基于Jenkins+Argocd+Argo Rollouts的DevOps实现并用金丝雀发布
基于Jenkins+Argocd+Argo Rollouts的DevOps实现并用金丝雀发布(上)