丰富的线上&线下活动,深入探索云世界
做任务,得社区积分和周边
资深技术专家手把手带教
技术交流,直击现场
让创作激发创新
海量开发者使用工具、手册,免费下载
极速、全面、稳定、安全的开源镜像
开发手册、白皮书、案例集等实战精华
热门
版权声明:本文内容由阿里云实名注册用户自发贡献,版权归原作者所有,阿里云开发者社区不拥有其著作权,亦不承担相应法律责任。具体规则请查看《阿里云开发者社区用户服务协议》和《阿里云开发者社区知识产权保护指引》。如果您发现本社区中有涉嫌抄袭的内容,填写侵权投诉表单进行举报,一经查实,本社区将立刻删除涉嫌侵权内容。
详细解答可以参考官方帮助文档
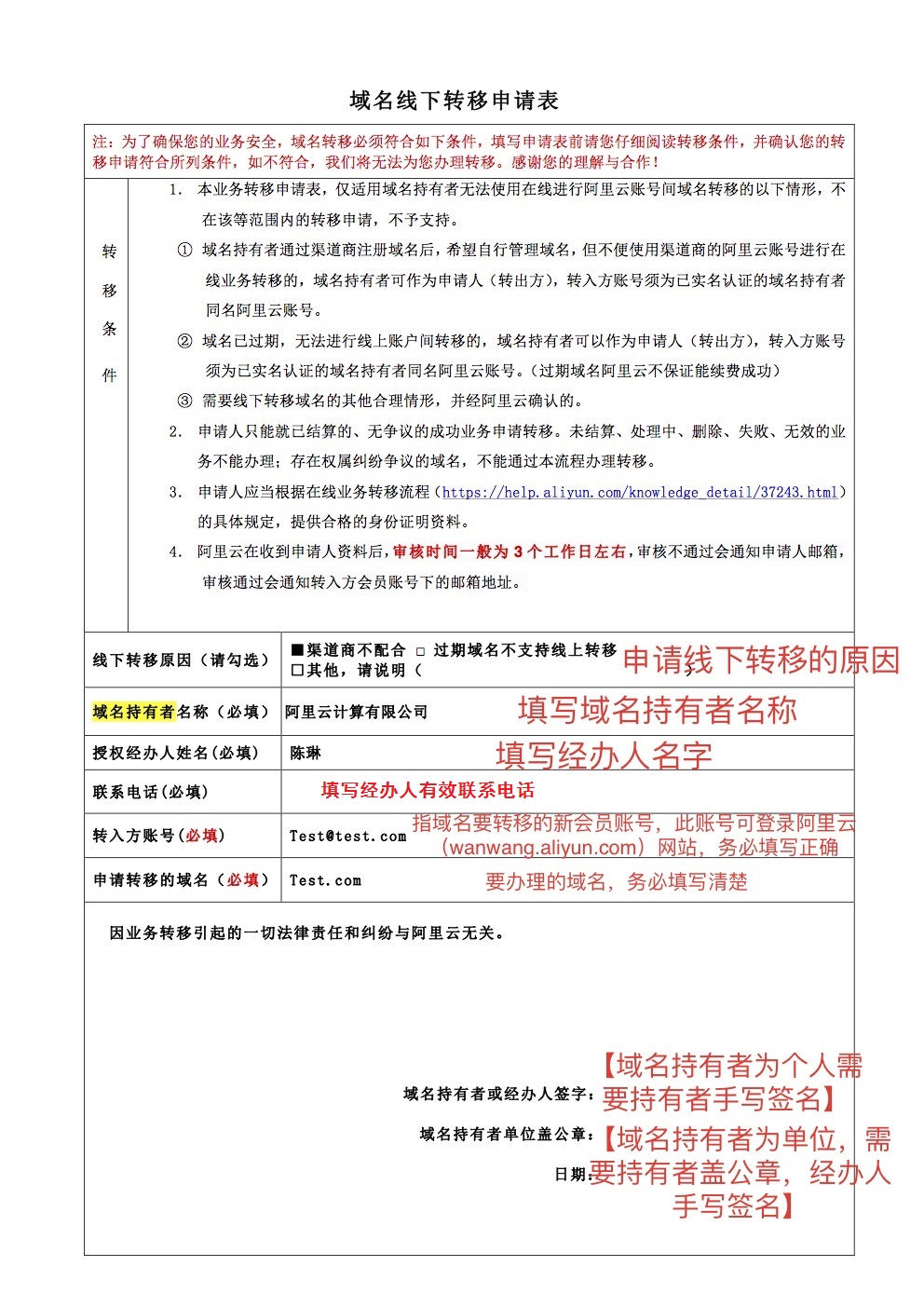
域名线下转移申请表填写样例,请参考!