大家好,我是脚丫先生 (o^^o)
在日常大数据生产环境中,经常会有关系型数据库和关系型数据库,以及关系型和非关系型数据库数据之间的互相转换的需求,在需求选择的初期解决问题的方法----离线数据同步工具/平台,小伙伴们可先收藏后慢慢研究。
小伙伴们如果觉得文章不错,点赞、收藏、评论,分享走一起呀,记得给俺来个一键三连~~
好了,我们开始今天的正文。
一、Datax概述
1.1 Datax介绍
DataX 是阿里巴巴开源的一个异构数据源离线同步工具,致力于实现包括关系型数据库(MySQL、Oracle等)、HDFS、Hive、ODPS、HBase、FTP等各种异构数据源之间稳定高效的数据同步功能。
1.2 DataX的设计
为了解决异构数据源同步问题,DataX将复杂的网状的同步链路变成了星型数据链路,DataX作为中间传输载体负责连接各种数据源。当需要接入一个新的数据源的时候,只需要将此数据源对接到DataX,便能跟已有的数据源做到无缝数据同步。
1.3 框架设计
DataX本身作为离线数据同步框架,采用Framework + plugin架构构建。将数据源读取和写入抽象成为Reader/Writer插件,纳入到整个同步框架中。
DataX在设计之初就将同步理念抽象成框架+插件的形式.框架负责内部的序列化传输,缓冲,并发,转换等而核心技术问题,数据的采集(Reader)和落地(Writer)完全交给插件执行。
- Read 数据采集模块,负责采集数据源的数据,将数据发送至FrameWork。
- Writer 数据写入模块,负责不断的向FrameWork取数据,并将数据写入目的端。
- FrameWork 用于连接reader和write,作为两者的数据传输通道,处理缓冲,流控,并发,转换等核心技术问题。
1.4 DataX插件体系
DataX目前已经有了比较全面的插件体系,主流的RDBMS数据库、NOSQL、大数据计算系统都已经接入,目前支持数据如下图,详情请点击:DataX数据源参考指南
1.5 运行原理

- Job 完成单个数据同步的作业称之为job。DataX接受到一个Job之后,将启动一个进程来完成整个作业同步过程。负责数据清理,子任务划分,TaskGroup监控管理。
- Task 由Job切分而来,是DataX作业的最小单元,每个Task负责一部分数据的同步工作。
- Schedule 将Task组成TaskGroup,默认单个任务组的并发数量为5。
- TaskGroup 负责启动Task。
详细解说:DataX完成单个数据同步的作业,我们称之为Job,DataX接受到一个Job之后,将启动一个进程来完成整个作业同步过程。DataX Job模块是单个作业的中枢管理节点,承担了数据清理、子任务切分(将单一作业计算转化为多个子Task)、TaskGroup管理等功能。DataXJob启动后,会根据不同的源端切分策略,将Job切分成多个小的Task(子任务),以便于并发执行。Task便是DataX作业的最小单元,每一个Task都会负责一部分数据的同步工作。切分多个Task之后,DataX Job会调用Scheduler模块,根据配置的并发数据量,将拆分成的Task重新组合,组装成TaskGroup(任务组)。每一个TaskGroup负责以一定的并发运行完毕分配好的所有Task,默认单个任务组的并发数量为5。每一个Task都由TaskGroup负责启动,Task启动后,会固定启动Reader—>Channel—>Writer的线程来完成任务.
DataX调度流程
举例来说,用户提交了一个DataX作业,并且配置了20个并发,目的是将一个100张分表的mysql数据同步到odps里面。 DataX的调度决策思路是:
- 1 DataXJob根据分库分表切分成了100个Task。
- 2 根据20个并发,默认单个任务组的并发数量为5,DataX计算共需要分配4个TaskGroup。
- 3 这里4个TaskGroup平分切分好的100个Task,每一个TaskGroup负责以5个并发共计运行25个Task。
二、快速入门
2.1 官方地址
下载地址:http://datax-opensource.oss-cn-hangzhou.aliyuncs.com/datax.tar.gz
源码地址:https://github.com/alibaba/DataX
2.2 前置要求
- Linux
- JDK(1.8以上,推荐1.8)
- Python(推荐Python2.6.X)
2.3 安装
(1) 将下载好的datax.tar.gz上传到服务器的/home/soft文件夹下
[root@xxx soft]$ ls
datax.tar.gz
(2) 解压datax.tar.gz到/opt/module
[root@xxx soft]$ tar -zxvf datax.tar.gz -C /opt/module/
(3) 运行脚本检测
[root@xxx bin]$ cd /opt/module/datax/bin/
[root@xxxbin]$ python datax.py /opt/module/datax/job/job.json

(4) json配置文件注释
/*一个json就是一个job,一个job主要包含:
content,setting 两个属性*/
{
"job": {
/*content是job的核心,主要放reader和writer插件*/
"content": {
/*raader插件*/
"reader": {},
/*writer插件*/
"writer": {}
},
/*setting主要用来设置job的基本设置*/
"setting": {
/*speed流量控制*/
"speed": {
"channel": 1, /*同步时候的并发数*/
"byte": 1024 /*同步时候的字节大小,影响速度,可选*/
},
/*脏数据控制,配置的意思是当脏数据大于10条,或者脏数据比例达到0.05%,任务就会报错*/
"errorLimit": {
"record": 10,/*脏数据最大记录数阈值*/
"percentage": 0.05 /*脏数据占比阈值*/
}
}
}
}
json的reader和writer内容根据插件不同而变化,具体查询官网
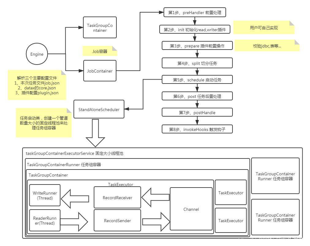
三、 DataX类图
整个流程大致如下
启动步骤解析:
1、解析配置,包括job.json、core.json、plugin.json三个配置
2、设置jobId到configuration当中
3、启动Engine,通过Engine.start()进入启动程序
4、设置RUNTIME_MODEconfiguration当中
5、通过JobContainer的start()方法启动
6、依次执行job的preHandler()、init()、prepare()、split()、schedule()、- post()、postHandle()等方法。
7、init()方法涉及到根据configuration来初始化reader和writer插件,这里涉及到jar包热加载以及调用插件init()操作方法,同时设置reader和writer的configuration信息
8、prepare()方法涉及到初始化reader和writer插件的初始化,通过调用插件的prepare()方法实现,每个插件都有自己的jarLoader,通过集成URLClassloader实现而来
9、split()方法通过adjustChannelNumber()方法调整channel个数,同时执行reader和writer最细粒度的切分,需要注意的是,writer的切分结果要参照reader的切分结果,达到切分后数目相等,才能满足1:1的通道模型
10、channel的计数主要是根据byte和record的限速来实现的,在split()的函数中第一步就是计算channel的大小
11、split()方法reader插件会根据channel的值进行拆分,但是有些reader插件可能不会参考channel的值,writer插件会完全根据reader的插件1:1进行返回
12、split()方法内部的mergeReaderAndWriterTaskConfigs()负责合并reader、writer、以及transformer三者关系,生成task的配置,并且重写job.content的配置
13、schedule()方法根据split()拆分生成的task配置分配生成taskGroup对象,根据task的数量和单个taskGroup支持的task数量进行配置,两者相除就可以得出taskGroup的数量
14、schdule()内部通过AbstractScheduler的schedule()执行,继续执行startAllTaskGroup()方法创建所有的TaskGroupContainer组织相关的task,TaskGroupContainerRunner负责运行TaskGroupContainer执行分配的task。scheduler的具体实现类为ProcessInnerScheduler。
15、taskGroupContainerExecutorService启动固定的线程池用以执行TaskGroupContainerRunner对象,TaskGroupContainerRunner的run()方法调用taskGroupContainer.start()方法,针对每个channel创建一个TaskExecutor,通过taskExecutor.doStart()启动任务