导读:首先感谢北京智源大会进行主题演讲的各领域顶级教授,博主受益匪浅,此文章为博主在聆听各领域教授或专家演讲时,一张一张截图进行保存,希望与大家一起学习,共同进步,一起见证或筑起人工智能的下一个十年。非常欢迎国内外人工智能领域网友,前来留言探讨与分享,同时感谢点赞或评论!
目录
视频回放链接:2020年北京智源大会演讲分享之AI创业专题论坛——10:30-11:20陆奇教授《AI创业发展趋势:机会与挑战》
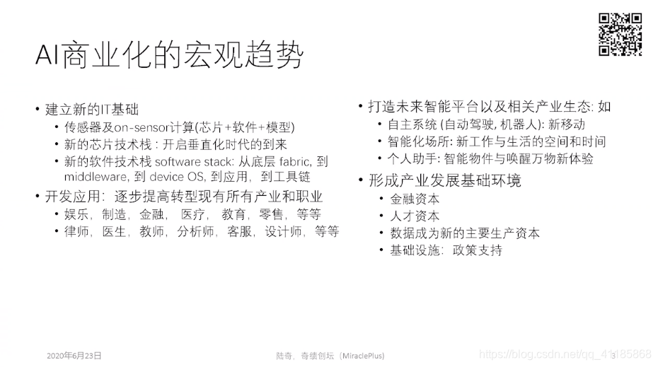
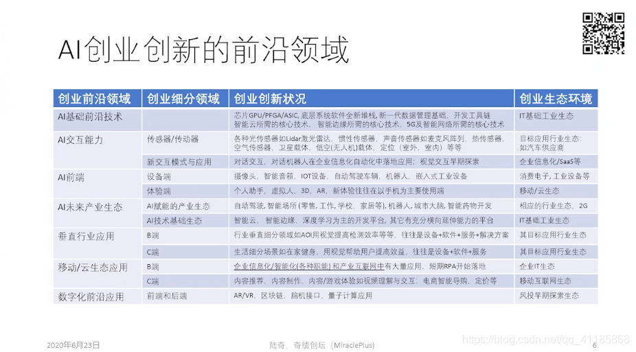
10:30-11:20 AI创业发展趋势:机会与挑战
- 陆奇 奇绩创坛创始人兼CEO
10:30-11:20 AI创业发展趋势:机会与挑战
- 陆奇 奇绩创坛创始人兼CEO
11:20-12:20 圆桌论坛
- 主持人:邝子平 启明创投的创始主管合伙人
- 李开复 创新工场创始人兼CEO
- 陆奇 奇绩创坛创始人兼CEO
- 张亚勤 清华大学“智能科学”讲席教授、智能产业研究院院长
- 曹勖文 奇绩创业营合伙人






