《HTML5游戏编程核心技术与实战》一2.2 图形API

简介: 创建canvas和获取了canvas的环境上下文之后,就可以开始进行绘图了。绘图的方式有两类:一类是进行图形操作,另一类是图像操作。本小节主要涉及图形相关的API,要使用canvas的API进行绘图,通常需要进行下列步骤。

本节书摘来异步社区《HTML5游戏编程核心技术与实战》一书中的第2章,第2.2节,作者: 向峰 责编: 杨海玲,更多章节内容可以访问云栖社区“异步社区”公众号查看。

2.2 图形API

HTML5游戏编程核心技术与实战
创建canvas和获取了canvas的环境上下文之后,就可以开始进行绘图了。绘图的方式有两类:一类是进行图形操作,另一类是图像操作。本小节主要涉及图形相关的API,要使用canvas的API进行绘图,通常需要进行下列步骤。

(1)获取canvas元素。通过document.getElementById()取得元素。

(2)获取canvas元素的环境上下文。通过canvas.getContext ("2d")获取2D图像上下文。

(3)确定绘图模式。使用canvas绘图有两种模式,一种是fill,另外一种是stroke。fill是填充的意思,使用该方式模式进行绘图时候会把颜色填充整个图形,而使用stroke的模式只会进行描边框。

(4)设定绘图样式。通过fillStyle和strokeStyle指定绘图样式,fillStyle和strokeStyle分别对应fill模式和stroke模式。绘图样式包括绘图的颜色及渐变方式,通常情况下默认的绘图样式颜色是#000000,也就是黑色。

(5)指定线宽。可以通过lineWidth设定绘制的线宽,默认值是1.0像素。

在进行绘制图形之前,需要先理解路径的概念。

2.2.1 理解路径

canvas中所有的图形可以看成一条路径,这条路径包含0个或者多个子路径。我们可以把路径看成当前canvas中所有图形的集合,而每一个图形就是一条子路径,一条子路径是由一系列点的集合组成。举个例子,我们在canvas中画了一个圆和一条直线,那么可以认为当前canvas中包含两条子路径,一条是圆,一条是直线,这两个图形都是由一个个点集组成,这个圆称为一个闭合的路径,而线是没有闭合的路径。很明显,所谓闭合就是整个图形是封闭的,图形的开始点和结束点相互连接。

事实上,为了提高绘制的效率,当使用canvas进行绘图的时候,所有的图形操作都只是往当前子路径上填加图形,并不是真正的调用绘图操作。比如使用lineTo()进行画线操作,实际上它只是往当前子路径填加一条直线,最终调用stroke或者fill的时候,才是真正进行硬件操作进行绘图。

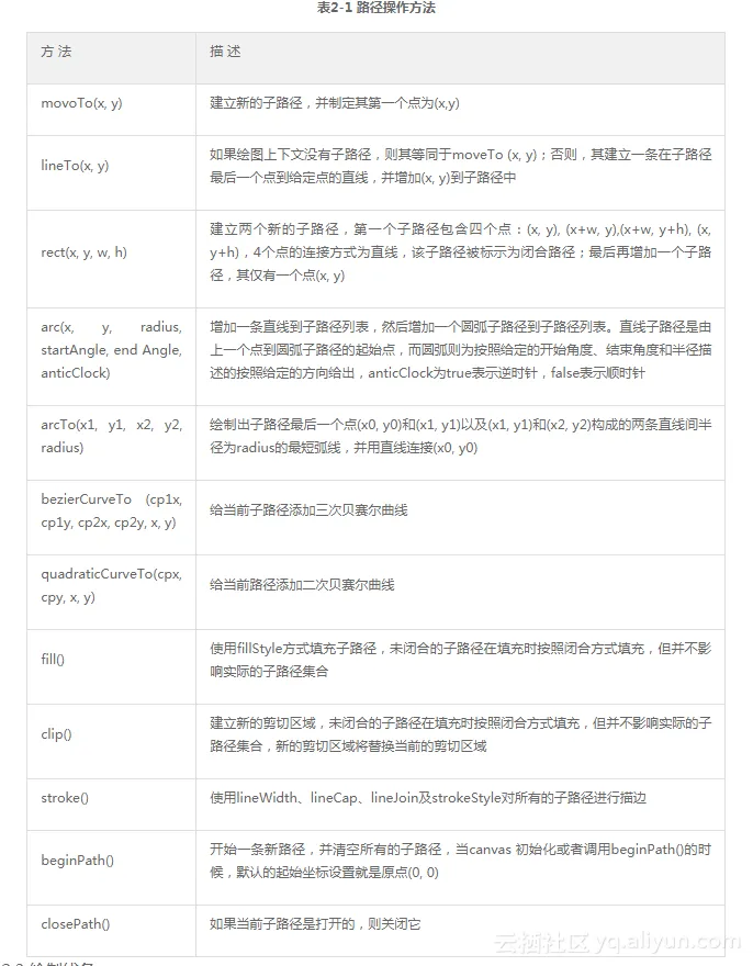
2.2.2 路径操作API

canvas中常见的创建和渲染路径的方法如表2-1所示。


b2_1

2.2.3 绘制线条

关于线条的绘制主要包含以下两个常用的方法。

  • context.moveTo (x, y):把画笔移动到(x, y)坐标,建立新的子路径。
  • context.lineTo (x, y):用于建立上一个点到(x, y)坐标的直线,如果没有上一个点,则等同于moveTo (x, y),把(x ,y)点添加到子路径中。

最后使用stroke()可以对路径进行描边。

使用context.lineTo (x, y)绘制直线,代码如下:

q9

代码首先获取can元素的环境上下文,获得can元素的宽度和高度,把画笔移动到原点处,然后使用lintTo (width, height),建立一条从原点到右下角的直线,设定线的宽度为6个像素,笔的颜色是红色,最后通过stroke对整个路径描边。

最后的效果如图2-2所示。

如果,我们需要绘制更复杂的图形,就需要根据一些点的集合,不断的使用lineTo方法,比如下面的代码就绘制了一个向右的箭头:

q8

最后的效果如图2-3所示。


2_2_3

这里需要注意的是,这里定义了7个点,在进行stroke之前使用closePath()函数闭合了路径,这时就会把最后一个点和第一个点连接起来,形成一个封闭的图形,当然,closePath并不是必需的。

2.2.4 绘制矩形

关于矩形的绘制主要包含以下两个常用的方法。

rect (x, y, w, h):建立两个子路径,一个是以点(x, y)为左上角,w和h分别为宽度和高度的矩形,另一个是点(x, y)。这个方法只是建立路径,所以当进行绘制的时候还需要使用stroke()方法描边。
最直接的方法是使用strokeRect (x, y, w, h),该方法会以(x, y)为左上角,(x+width, y+height)为右下角绘制矩形。
fillRect (x, y, w, h)方法则以(x, y)为左上角,(x+width, y+height)为右下角填充矩形。
clearRect (x, y, w, h)则用来清除以(x, y)为左上角,(x+width, y+height)为右下角的矩形区域。这个方法在进行动画处理的时候非常有用,因为在连续绘制动态图形的时候,需要先清除画布上的一块区域。

2_4

对于图2-4所示的图形,代码如下:

q8

这段代码使用了strokeRect方法画出了8个同心的矩形。

2.2.5 绘制圆弧

关于圆弧的绘制主要包含以下两个常用的方法。

arc (x, y, radius, startAngle, endAngle, anticlockwise):arc方法用来绘制一段圆弧路径,以(x, y)为圆心位置、radius为半径、startAngle为起始弧度、endAngle为终止弧度来画,而在画圆弧时的旋转方向则由最后一个参数 anticlockwise 来指定,如果为 true 就是逆时针,false则为顺时针,如果startAngle和endAngle分别为0和2*Math.PI,则就变成了绘制圆形。
arcTo (x1, y1, x2, y2, radius):这个函数实际上用来绘制同时和两条直线相切的,半径为radius的最短圆弧,一条直线以上一个点和(x1, y1)构成,另一条直线以(x1, y1)和(x2, y2)构成。
这两个函数只是把圆弧添加到了路径中,如果绘制,则还需要通过stroke或者fill函数。

使用arc方法绘制图2-5所示的8个同心圆的代码如下:

q7


2_5

需要注意的是,代码在for循环中,进行绘制圆形之前,使用了beginPath()方法,beginPath()方法用于清除掉之前的路径。如果不清除的话,那么,每次绘制的时候都会把之前的路径又绘制,这样会降低绘制的效率。所以通常情况下,如果我们决定要绘制一个新的图形,最好先使用beginPath()清除上一次的路径。

2.2.6 绘制贝塞尔曲线

关于贝塞尔曲线的绘制主要包含以下两个常用的方法。

bezierCurveTo (cp1x, cp1y, cp2x, cp2y, x, y):绘制一条三次贝塞尔曲线,这条曲线的开始点是子路径的最后一个点,结束点是(x, y),而贝塞尔曲线的控制点是(cp1x, cp1y)和(cp2x, cp2y)。
quadraticCurveTo (cpx, cpy, x, y):绘制一条二次贝塞尔曲线,这条曲线的开始点是子路径的最后一个点,结束点是(x, y),而贝塞尔曲线的控制点是(cpx, cpy)。
贝塞尔曲线是应用非常广泛的函数曲线,通常在计算机图形中用来为平滑曲线建立模型,图2-6分别显示了三次和二次的贝塞尔曲线,区别在于三次的贝塞尔曲线多了一个控制点。

2_6

以下代码在canvas中显示了一个可以调节控制点的贝塞尔曲线,c1和c2表示控制点,s和e表示曲线的开始和终止点:

注意在绘制所有图形之前一定要使用clearRect()方法来清除屏幕,因为如果不清除屏幕,将会在屏幕上留下所有的绘制图像。
q5

2.2.7 线条属性

在进行图形绘制的时候,线条有一些常用的属性会影响到线条的样式。

lineWidth:该属性用来设置线条的粗细,默认为1个像素大小,小于0的值将被忽略。
这里有一个比较经典的问题,就是绘制1像素大小的直线。如果绘制1像素大小的线条,看起来像2个像素,当直线呈水平或者垂直方向时,这个现象非常明显,这是为什么呢?W3C在canvas规范中解释到,当使用canvas绘制图形时候,它是由路径向两边扩展的,各占绘制线条宽度的一半,但canvas的坐标并不是直接和屏幕上的像素对应,假设需要绘制一条(3, 1)到(3, 5)的直线,把屏幕放大,得到图2-7。

图2-7中的每一个格子代表显示屏的一个像素,当绘制(3, 1)到(3, 5)的直线的时候,首先,路径就定位在屏幕中第三列像素和第四列像素的中间位置。此时,绘制1像素的时候,就需要从这条路径分别向两边扩展0.5个像素,但实际上显示屏是不可能绘制半个像素的,这个时候就只能同时绘制第三列和第四列两列像素。所以如果需要屏幕绘制一个像素大小的线,只需要把canvas的路径定位到某一个像素的中间位置,这时候刚好向两边扩展为一个像素,如图2-8所示。

2_7_8

所以,如果需要绘制1像素大小的直线,需要把坐标加上0.5的偏移,这时候就显示正常了,当然,如果画大于1像素的或者绘制斜线就没有必要额外处理了。

  • lineCap:lineCap用来指定线条两端的端点,常用的值有3个,分别是butt(无端点)、round(圆端点)以及square(方端点),其中默认值是butt,三种样式显示的效果如图2-9所示。
  • lineJoin:lingJoin用来设置两条线连接的方式,常用值有round(圆角)、bevel(斜角)以及miter(尖角),其中miter是默认值,三种样式如图2-10所示。
    ..tu图2.9.tif


2_10

miterLimit:当lineJoin为miter时有效,表示的是斜面长度和线宽的比例,默认为10。

2.2.8 线条颜色

线条的颜色使用stokeStyle属性指定,颜色的值可以使用类似CSS的方式指定,比如红色可以采用以下3种方式:

2.2.9 填充

前面所介绍的绘图方式都是适用描边处理(stroke),我们可以通过fill方法进行图形填充。

fill():该方法使用当前的fillStyle填充当前路径,通过fillStyle = 颜色值可以指定填充的颜色,颜色表示和strokeStyle一样。
以下代码就填充了8个红色的同心圆:

q4

最后的效果如图2-11所示。


2_11

除了可以填充纯色以外,canvas还提供了填充渐变色以及填充贴图,先来看看渐变对象。

经常使用Photoshop处理图像的读者知道,在Photoshop中就有这种渐变工具,可以通过拖拉一条辅助线来实现渐变。在canvas中提供的渐变对象有两种,一种是线性渐变,另一种是径向渐变。

  • createLinearGradient (x0, y0, x1, y1):创建一个线性的渐变对象,开始点是(x0, y0),结束点是(x1, y1)。
  • createRadialGradient (x0, y0, r0, x1, y1, r1):创建一个径向渐变对象,开始点以(x0, y0)为圆心,r0为半径,结束点以(x1, y1)为圆心,r1为半径。
    一旦创建完了渐变对象之后,就可以通过该对象的addColorStop()方法,在渐变的某一点中增加一个颜色值,这个点可以认为是关键点,这样,每个关键点之间的色彩就会出现渐变效果。
  • addColorStop(offset, color):offset表示偏移大小,值在0.0~1.0之间,其实就是一个百分比值;color是使用类似CSS字符串描述的色彩颜色,比如addColorStop (0, "red")表示初始关键点是一个红色点。
    当使用fillStyle属性指定一个渐变对象的时候,就可以使用渐变的方式填充路径了,以下代码以渐变对象填充了两个矩形区域。

q3

效果如图2-12所示。

以上是使用渐变颜色进行填充,另外一种填充方式是使用一张图片作为贴图进行填充,使用的API如下。

  • createPattern (image,repetition):image表示需要填充的图像,可以是img、canvas、video元素等;repetition定义图像按照什么方式贴图,通常的贴图方式有以下几种。
  • repeat:水平和垂直方向重复贴图,默认值。
  • repeat-x:水平方向重复贴图。
  • repeat-y:垂直方向重复贴图。
  • no-repeat:使用一次贴图。
    通过createPattern方法创建了一个模式对象后,就可以通过fillStyle或者strokeStyle等属性指定,然后就可以使用指定的图形进行填充。

以下代码创建了两个分别使用stroke()和fill()填充的图形:

q2

效果如图2-13所示。

q1

2.2.10 绘图状态

conext中有一些全局的属性,如前面提到的strokeStyle、fillStyle、lineWidth等。当我们进行绘图的时候,有时,在改变这些值之前,需要保存上一次绘图的状态,下次绘制的时候又需要进行恢复,这种情况很常见。当然,不需要我们自己定义一个全局的对象进行保存,context中本身定义了以下方法用于保存和恢复canvas的状态。

  • save():把当前绘图状态压到绘图状态堆中。
  • restore():弹出绘图状态堆最上面保存的绘图状态。

状态堆中包含以下部分。

  • 当前的transformation matrix(换矩阵)前的clipping region(区域)。
  • 当前的属性值:fillStyle、font、globalAlpha、globalCompositeOperation、lineCap、lineJoin、lineWidth、miterLimit、shadowBlur、shadowColor、shadowOffsetX、shadowOffsetY、strokeStyle、textAlign、textBaseline。
    为了避免本次绘图状态影响到下次绘图,通常情况下在绘图之前,都会使用contex.save()方法保存当前绘图状态,绘制完成后再使用context.restore()进行恢复。

对于图形的操作,在HTML4时代可以使用SVG进行矢量绘图,而canvas除了支持矢量图形外,还可以直接针对图像以及像素操作,这才是canvas强大的地方。接下来,看看canvas关于图像处理的部分。

相关文章
|
2天前
|
开发者 API 机器学习/深度学习
淘宝 / 1688 / 义乌购图搜 API 实战指南:接口调用与商业场景应用
本文详解淘宝、1688、义乌购三大平台图片搜索接口的核心特点、调用流程与实战代码。涵盖跨平台对比、参数配置、响应解析及避坑指南,支持URL/Base64上传,返回商品ID、价格、销量等关键信息,助力开发者快速实现商品识别与比价功能。
淘宝 / 1688 / 义乌购图搜 API 实战指南:接口调用与商业场景应用
|
11天前
|
Cloud Native 算法 API
Python API接口实战指南:从入门到精通
🌟蒋星熠Jaxonic,技术宇宙的星际旅人。深耕API开发,以Python为舟,探索RESTful、GraphQL等接口奥秘。擅长requests、aiohttp实战,专注性能优化与架构设计,用代码连接万物,谱写极客诗篇。
Python API接口实战指南:从入门到精通
|
13天前
|
JSON API 调度
Midjourney 技术拆解与阿里云开发者实战指南:从扩散模型到 API 批量生成
Midjourney深度解析:基于优化Stable Diffusion,实现文本到图像高效生成。涵盖技术架构、扩散模型原理、API调用、批量生成系统及阿里云生态协同,助力开发者快速落地AIGC图像创作。
225 0
|
16天前
|
数据采集 缓存 API
小红书笔记详情 API 实战指南:从开发对接、场景落地到收益挖掘(附避坑技巧)
本文详解小红书笔记详情API的开发对接、实战场景与收益模式,涵盖注册避坑、签名生成、数据解析全流程,并分享品牌营销、内容创作、SAAS工具等落地应用,助力开发者高效掘金“种草经济”。
小红书笔记详情 API 实战指南:从开发对接、场景落地到收益挖掘(附避坑技巧)
|
20天前
|
供应链 监控 安全
1688商品详情API接口实战指南:合规获取数据,驱动B2B业务增长
1688商品详情API(alibaba.product.get)是合规获取B2B商品数据的核心工具,支持全维度信息调用,助力企业实现智能选品、供应链优化与市场洞察,推动数字化转型。
|
20天前
|
缓存 监控 供应链
亚马逊 MWS API 实战:商品详情精准获取与跨境电商数据整合方案
本文详细解析亚马逊MWS API接口的技术实现,重点解决跨境商品数据获取中的核心问题。文章首先介绍MWS接口体系的特点,包括多站点数据获取、AWS签名认证等关键环节,并对比普通电商接口的差异。随后深入拆解API调用全流程,提供签名工具类、多站点客户端等可复用代码。针对跨境业务场景,文章还给出数据整合工具实现方案,支持缓存、批量处理等功能。最后通过实战示例展示多站点商品对比和批量选品分析的应用,并附常见问题解决方案。该技术方案可直接应用于跨境选品、价格监控等业务场景,帮助开发者高效获取亚马逊商品数据。
|
25天前
|
数据采集 JSON API
微店商品列表API接口开发指南:从零到实战
微店商品列表API(vdian.shop.item.list.get)用于获取店铺商品数据,支持分页、签名认证,返回JSON格式。适用于商品同步、竞品分析、多平台展示及数据清洗。提供Python请求示例,便于快速接入。
|
25天前
|
存储 监控 前端开发
淘宝商品详情 API 实战:5 大策略提升店铺转化率(附签名优化代码 + 避坑指南)
本文深入解析淘宝商品详情API的核心字段与实战应用,分享如何通过动态定价、库存预警、差评控制等5大策略提升电商转化率。结合300+店铺实战经验,提供优化代码与避坑指南,助力开发者与运营者实现数据驱动的精细化运营。
|
25天前
|
JSON 数据挖掘 API
微店商品详情API接口开发指南:从零到实战
微店商品详情API(micro.item_get)用于获取商品名称、价格、库存等信息,支持HTTP GET/POST请求,返回JSON格式数据,适用于电商开发、店铺管理与数据分析。提供Python请求示例,便于快速集成调用,适用于多店铺管理、跨平台展示及价格监控等场景。
|
25天前
|
算法 API 数据安全/隐私保护
电商 API 双平台实战:淘宝 item.get + 京东 item_detail 对接指南(附可复用代码 + 问题排查)
本文详细解析了淘宝和京东双平台API对接的核心流程,涵盖资质申请、凭证获取、签名生成、高频接口调用及常见问题解决方案,助力开发者高效实现商品数据同步与管理。

热门文章

最新文章

下一篇
日志分析软件