2019 年 12 月,Flink Forward 亚洲站邀请了来自阿里巴巴、字节跳动、滴滴、美团点评、小米、bilibili、快手等一线厂商 45 位技术大佬分享其技术心得和实战干货,以及 Flink 最佳应用实践案例。
2020 年,我们首次创新,将 Flink Forward 搬到线上。作为全球首个 Apache 顶级项目的在线会议,大会将聚焦前沿 Flink 技术,分享最新落地实战案例。4月25-26日,为期一天半的 Flink Forward 全球直播中文精华版将精选大会最佳实践、Flink 深度技术解析、社区生态等优质内容进行翻译并搭配中文解说,邀您共赴技术盛宴!

全球直播精华版有什么亮点?
Flink Forward 全球直播系列内容均为中文版,精选大会优质内容由 Apache Flink 核心贡献者们在原版英文 talk 的基础上进行翻译及解说,您可直接免费在线观看!
大会亮点:
- 十二位重量级中文解说嘉宾
- 国际知名厂商最新应用案例
- 社区最新成果及未来动向
- Flink SQL 新 feature 曝光
除 Google、AWS、Lyft、Netflix、Splunk、阿里巴巴、weibo 等一线厂商的经典应用场景外,还有最差实践、Flink CEP、Flink AI、K8s、Hive 等有趣议题及社区生态的最新落地。
精华版中文直播能看到哪些内容?
Flink Forward 全球直播精华版共分为 Keynote 重点议题、Flink 最佳实践、深度技术应用、社区生态四部分,形式上由北京、上海、杭州三地轮流直播,在这里您将通过多样化场景的实践案例了解 Flink 核心优势及未来发展。
■ 直播时间:4月25-26日
■ 分享嘉宾:
- Apache Member、Flink PMC
- Apache Flink 核心贡献者
- 大厂一线技术专家
■ 详细议程:

(最终议题以实际为准)
直播观看的最佳打开方式
本次直播将在 Flink Forward 中文版大会官网进行,点击下方官网链接了解更多详情,注册登陆后即可预约直播观看。届时,社区将提前以短信通知的形式提醒大家参与。
大会官网直播预约:
https://developer.aliyun.com/topic/ffsf2020

预约成功后显示如下:

福利活动,新版社区专刊送送送!
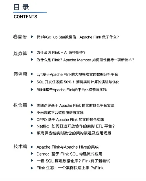
Apache Flink 最新学习资料第四季专刊重磅发布!整合 Flink Forward 大会精华内容,包含一线厂商实践案例、深度技术解析、实时数仓应用、社区生态以及 Flink 未来趋势等核心内容。
# 社区福利 #
最新版社区专刊送送送!「Flink 中文社区」公众号后台回复关键字「专刊」即可了解活动参与方式,100 本纸质版专刊等你们!


4月25-26日,锁定 Flink Forward 全球直播中文精华版!了解更多大会详情,可钉钉扫描下方二维码进群咨询~

如果您对大会实时英文直播感兴趣,点击下方链接可了解 Flink Forward Virtual Conference 2020 大会完整版议程详情及注册预约!