Objective-C:三种文件导入的方式比较

简介:
三种文件导入的方式比较:
 

类的前项声明@class、import、include:

 
1、采用@class 类名的方式,它会告诉编译器有这么一个类,目前不需要知道它内部的实例变量和方法是如何定义的,后面会告诉你,现在你就可以直接使用它,节约程序编译时间;
 
2、采用import方式,能避免重复导入同一类,它导入的不但这个类的所有的内容,而且使用它之前,编译器必须先对类的所有内容走一遍,就是先做预编译处理,这样比较耗费程序编译的时间。
 
3、采用include方式,不能避免重复导入的问题,但是它用在C/C++的代码编写中,因为 #ifndef,#define,#endif这个是C/C++语言中的宏定义,通过宏定义避免文件多次编译。所以在所有支持C/C++语言的编译器上都是有效的,如果写的程序要跨平台,最好使用这种方式
 
说明:在OC代码编写时,如果在一个类声明文件.h中,需要另一个类时,使用前项声明@class类名的方式是最好的选择,因为它省略了代码编译的时间,提高了效率;但是在实现文件.m文件中必须要用import方式,因为实现文件中要用到类的实例变量和方法,因此编译器必须先提前对类的内容做预编译处理。
程序猿神奇的手,每时每刻,这双手都在改变着世界的交互方式!


本文转自当天真遇到现实博客园博客,原文链接:http://www.cnblogs.com/XYQ-208910/p/4731990.html,如需转载请自行联系原作者
目录
相关文章
|
算法 iOS开发 开发者
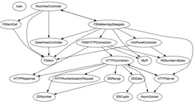
Objective-C 项目重构利器:把项目中的导入依赖(Import Dependancies)图示化
作为开发者,我们都喜欢干净的代码,但实际上我们大部分时间都是和糟糕的代码打交道。这些代码可能是最近写的,也可能是遗留下来的,可能是我们自己写的,可能是其他开发者写的。我们能认出什么是糟糕的代码,因为我们有代码的嗅觉(code smells)。换句话说,关于代码质量的启发式提问。在这些中,我们可以命名我写在这里和这里的"死亡"的代码(dead code),也可以命名紧密耦合(tight coupling)。
298 0
Objective-C 项目重构利器:把项目中的导入依赖(Import Dependancies)图示化
|
Java C# iOS开发
Objective-C初步研究 - 接口文件(interface file)
1. Exploring the Objective-C File Structure     建立一个Objective-C的类会新建两个文件, 一个接口文件(头文件)(interface file), 后缀为.
859 0
|
安全 编译器 Swift
IOS开发基础知识: 对比 Swift 和 Objective-C 的优缺点。
IOS开发基础知识: 对比 Swift 和 Objective-C 的优缺点。
1191 2
|
开发工具 iOS开发 容器
【Azure Blob】关闭Blob 匿名访问,iOS Objective-C SDK连接Storage Account报错
iOS Objective-C 应用连接Azure Storage时,若不关闭账号的匿名访问,程序能正常运行。但关闭匿名访问后,上传到容器时会出现错误:“Public access is not permitted”。解决方法是将创建容器时的公共访问类型从`AZSContainerPublicAccessTypeContainer`改为`AZSContainerPublicAccessTypeOff`,以确保通过授权请求访问。
247 0
【Azure Blob】关闭Blob 匿名访问,iOS Objective-C SDK连接Storage Account报错