首先看一下Android api中所提供的Activity生命周期图(不明白的,可以看完整篇文章,在回头看一下这个图,你会明白的):
Android activity的生命周期
activity类处于android.app包中,继承体系如下:
1.java.lang.Object
2.android.content.Context
3.android.app.ApplicationContext
4.android.app.Activity
activity是单独的,用于处理用户操作。几乎所有的activity都要和用户打交道,所以activity类创建了一个窗口,开发人员可以通过setContentView(View)接口把UI放到activity创建的窗口上,当 activity指向全屏窗口时,也可以用其他方式实现:作为漂浮窗口(通过windowIsFloating的主题集合),或者嵌入到其他的 activity(使用ActivityGroup)。大部分的Activity子类都需要实现以下两个接口:
- onCreate(Bundle)接口是初始化activity的地方. 在这儿通常可以调用setContentView(int)设置在资源文件中定义的UI, 使用findViewById(int) 可以获得UI中定义的窗口.
- onPause()接口是使用者准备离开activity的地方,在这儿,任何的修改都应该被提交(通常用于ContentProvider保存数据).
为了能够使用Context.startActivity(),所有的activity类都必须在AndroidManifest.xml文件中定义有相关的“activity”项。
activity类是Android 应用生命周期的重要部分。
Activity生命周期
在系统中的Activity被一个Activity栈所管理。当一个新的Activity启动时,将被放置到栈顶,成为运行中的Activity,前一个Activity保留在栈中,不再放到前台,直到新的Activity退出为止。
Activity有四种本质区别的状态:
- 在屏幕的前台(Activity栈顶),叫做活动状态或者运行状态(active or running)
- 如果一个Activity失去焦点,但是依然可见(一个新的非全屏的Activity 或者一个透明的Activity 被放置在栈顶),叫做暂停状态(Paused)。一个暂停状态的Activity依然保持活力(保持所有的状态,成员信息,和窗口管理器保持连接),但是在系统内存极端低下的时候将被杀掉。
- 如果一个Activity被另外的Activity完全覆盖掉,叫做停止状态(Stopped)。它依然保持所有状态和成员信息,但是它不再可见,所以它的窗口被隐藏,当系统内存需要被用在其他地方的时候,Stopped的Activity将被杀掉。
- 如果一个Activity是Paused或者Stopped状态,系统可以将该Activity从内存中删除,Android系统采用两种方式进行删除,要么要求该Activity结束,要么直接杀掉它的进程。当该Activity再次显示给用户时,它必须重新开始和重置前面的状态。
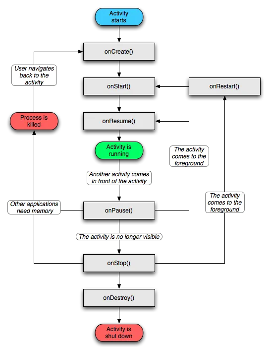
下面的图显示了Activity的重要状态转换,矩形框表明Activity在状态转换之间的回调接口,开发人员可以重载实现以便执行相关代码,带有颜色的椭圆形表明Activity所处的状态。

在上图中,Activity有三个关键的循环:
- 整个的生命周期,从onCreate(Bundle)开始到onDestroy()结束。Activity在onCreate()设置所有的“全局”状态,在onDestory()释放所有的资源。例如:某个Activity有一个在后台运行的线程,用于从网络下载数据,则该Activity可以在onCreate()中创建线程,在onDestory()中停止线程。
- 可见的生命周期,从onStart()开始到onStop()结束。在这段时间,可以看到Activity在屏幕上,尽管有可能不在前台,不能和用户交互。在这两个接口之间,需要保持显示给用户的UI数据和资源等,例如:可以在onStart中注册一个IntentReceiver来监听数据变化导致UI的变动,当不再需要显示时候,可以在onStop()中注销它。onStart(),onStop()都可以被多次调用,因为Activity随时可以在可见和隐藏之间转换。
- 前台的生命周期,从onResume()开始到onPause()结束。在这段时间里,该Activity处于所有 Activity的最前面,和用户进行交互。Activity可以经常性地在resumed和paused状态之间切换,例如:当设备准备休眠时,当一个 Activity处理结果被分发时,当一个新的Intent被分发时。所以在这些接口方法中的代码应该属于非常轻量级的。
Activity其实是继承了ApplicationContext这个类,我们可以重写以下方法,如下代码:
package com.tutor.activitydemo;
import android.app.Activity;
import android.os.Bundle;
import android.util.Log;
public class ActivityDemo extends Activity {
private static final String TAG = "ActivityDemo";
public void onCreate(Bundle savedInstanceState) {
super.onCreate(savedInstanceState);
setContentView(R.layout.main);
Log.e(TAG, "start onCreate~~~");
}
@Override
protected void onStart() {
super.onStart();
Log.e(TAG, "start onStart~~~");
}
@Override
protected void onRestart() {
super.onRestart();
Log.e(TAG, "start onRestart~~~");
}
@Override
protected void onResume() {
super.onResume();
Log.e(TAG, "start onResume~~~");
}
@Override
protected void onPause() {
super.onPause();
Log.e(TAG, "start onPause~~~");
}
@Override
protected void onStop() {
super.onStop();
Log.e(TAG, "start onStop~~~");
}
@Override
protected void onDestroy() {
super.onDestroy();
Log.e(TAG, "start onDestroy~~~");
}
}