两节锂电池充电管理芯片BOM表电路图及关键元件布局要求整理

本文涉及的产品
RDS DuckDB + QuickBI 企业套餐,8核32GB + QuickBI 专业版
简介: 两节串联电池的电压特性(标称7.4V,满电8.4V,工作范围6V-8.4V)典型应用场景:便携设备、蓝牙音箱、电动工具、无人机、矿灯等

一、两节锂电池充电和充放电保护芯片

 

 

1,技术概述

2,充电管理的基本原理

3,充电管理芯片分类与选型

4,PW4584A芯片介绍 ( USB 5V升压型, 8.4V0.5A~1A 充电管理)  +PCB设计要点  +参考PCB+电路图+BOM表

5,PW4253  芯片介绍  ( USB 5V升压型, 8.4V1.1A ~2A 充电管理) +PCB设计要点 +参考PCB+电路图+BOM表

6,PW4000  芯片介绍  ( 5V-20V升降压型,  8.4V1A ~2.4A 充电管理) +PCB设计要点 +参考PCB+电路图+ BOM表

7,PW4084  芯片介绍  ( 10V-15V降压型, 8.4V1A ~2A 充电管理)   +PCB设计要点 +参考PCB+电路图+ BOM表

8,PW4203  芯片介绍  ( 10V-15V降压型, 8.4V1A ~2A 充电管理)

9,PW4242  芯片介绍  ( 10V-24V降压型, 8.4V1A ~2A 充电管理)  

10,充放电保护的基本逻辑          +充电电路和保护电路的关系图解

11,充放电保护电路芯片选型    (PW7120两节锂电池保护板芯片)

12, 充电+保护综合解决方案

 

二、技术概述

企业微信截图_20260421172306.png

三、充电管理的基本原理

企业微信截图_20260423092249.png

四、充电管理芯片分类与选型

1、开关升压型(Boost)充电芯片

1.1适用场景:5V USB输入升压至8.4V0.5A-1A充电

代表产品:PW4253(效率95%)、PW4584A (效率90%)

PW4253关键技术:同步整流效率(可达95%)

 

1.2适用场景:5V USB输入升压至8.4V1A-2A充电

代表产品:PW4253

2、5V USB输入升压至8.4V1A-2A充电

2.1,输入电压高于电池电压(12V-15V输入) 8.4V1A-2A充电

代表产品:PW4084,PW4203    (PW4084性价比高)

 

2.2, 输入电压高于电池电压(12V-24V输入) 8.4V1A-2A充电

 

代表产品:PW4242

 

3、升降压型(Buck-Boost)充电芯片

 

适用场景:5V-20V宽输入电压,自动升降压,8.4V 2.4A充电

代表产品:PW4000      

快充协议支持:PD/QC协议自适应协商(需搭配PW6606芯片)

五、PW4584A锂电池充电管理芯片介绍

企业微信截图_20260421174747.png

1、PW4584A参考BOM

企业微信截图_20260421174911.png

2、PW4584A PCB设计要点

企业微信截图_20260421175118.png

六、PW4253锂电池充电管理芯片介绍

企业微信截图_20260421175245.png

1、PW4253参考电路图和BOM表

企业微信截图_20260421175404.png

2、PW4253 PCB设计要点

企业微信截图_20260421175517.png

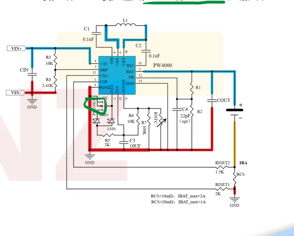
七、PW4000锂电池充电管理芯片介绍

企业微信截图_20260421175649.png

PW4000一款多节串联(1S-4S)锂电池升降压型充电管理芯片,采用QFN15封装,专为USB快充输入,DC电源5V-20V电压输入场景下的8.4V电池组充电而优化设计。

核心特性

输入电压范围:4.2V~20V,特别适合USB快充供电场景--。

高耐压能力:输入端最大耐压24V。

充电电流:电池端1A~2.4A。

充满电压:8.4V(可调充电电压)。

充电类型:升降压压型(Boost-Buck)

状态指示:支持单灯/双灯LED充电状态指示。

1、PW4000参考BOM

企业微信截图_20260421180435.png

2、PW4000 PCB设计要点

企业微信截图_20260421180456.png

八、PW4084锂电池充电管理芯片介绍

企业微信截图_20260421180526.png

PW4084一款两节串联(2S)锂电池降压型充电管理芯片,采用SOP8-EP封装,专为10V至15V输入电压场景下的8.4V电池组充电而优化设计。

核心特性:

输入电压范围:9V~15V,特别适合12V适配器供电场景--。

高耐压能力:输入端最大耐压25V,具备输入过压保护(OVP),

当输入超过15V时自动关闭充电-。

充电电流:电池端可达~2A-。

充满电压:8.4V(针对两串锂电池)-。

充电类型:降压型(Buck) 状态指示:支持单灯或双灯LED充电状态指示

1、PW4084参考BOM

企业微信截图_20260421180540.png

2、PW4084 PCB设计要点

企业微信截图_20260421180559.png

九、PW4203锂电池充电管理芯片介绍

企业微信截图_20260421180611.png

PW4203是一款功能全面、配置灵活的降压型多节锂电池充电管理芯片。其宽输入电压、多节数选择和强大的保护功能,使其成为众多便携式设备电池充电方案的理想选择。

核心特性:

输入电压范围:4.5V~22V,特别适合12V,15V适配器供电场景(4.5V低输入是适用于单节电池模式充电时)。

高耐压能力:输入端最大耐压25V,

充电电流:电池端可达~2A。

充满电压:8.4V(针对两串锂电池)和4.2V(针对单节电池)。

充电类型:降压型(Buck) 状态指示:支持单灯LED充电状态指示。

十、PW4242锂电池充电管理芯片介绍

企业微信截图_20260421180624.png

十一、充放电保护的基本逻辑

企业微信截图_20260421180635.png

十二、充电电路和保护电路的关系图解

企业微信截图_20260421180646.png

十三、充放电保护芯片选型

企业微信截图_20260421180656.png

十四、 充电+保护综合解决方案

企业微信截图_20260422091927.png

企业微信截图_20260422092103.png

相关文章
|
20天前
|
人工智能 数据可视化 安全
王炸组合!阿里云 OpenClaw X 飞书 CLI,开启 Agent 基建狂潮!(附带免费使用6个月服务器)
本文详解如何用阿里云Lighthouse一键部署OpenClaw,结合飞书CLI等工具,让AI真正“动手”——自动群发、生成科研日报、整理知识库。核心理念:未来软件应为AI而生,CLI即AI的“手脚”,实现高效、安全、可控的智能自动化。
34899 55
王炸组合!阿里云 OpenClaw X 飞书 CLI,开启 Agent 基建狂潮!(附带免费使用6个月服务器)
|
15天前
|
人工智能 自然语言处理 安全
Claude Code 全攻略:命令大全 + 实战工作流(建议收藏)
本文介绍了Claude Code终端AI助手的使用指南,主要内容包括:1)常用命令如版本查看、项目启动和更新;2)三种工作模式切换及界面说明;3)核心功能指令速查表,包含初始化、压缩对话、清除历史等操作;4)详细解析了/init、/help、/clear、/compact、/memory等关键命令的使用场景和语法。文章通过丰富的界面截图和场景示例,帮助开发者快速掌握如何通过命令行和交互界面高效使用Claude Code进行项目开发,特别强调了CLAUDE.md文件作为项目知识库的核心作用。
13874 42
Claude Code 全攻略:命令大全 + 实战工作流(建议收藏)
|
3天前
|
缓存 人工智能 自然语言处理
我对比了8个Claude API中转站,踩了不少坑,总结给你
本文是个人开发者耗时1周实测的8大Claude中转平台横向评测,聚焦Claude Code真实体验:以加权均价(¥/M token)、内部汇率、缓存支持、模型真实性及稳定性为核心指标。
|
10天前
|
人工智能 JavaScript Ubuntu
低成本搭建AIP自动化写作系统:Hermes保姆级使用教程,长文和逐步实操贴图
我带着怀疑的态度,深度使用了几天,聚焦微信公众号AIP自动化写作场景,写出来的几篇文章,几乎没有什么修改,至少合乎我本人的意愿,而且排版风格,也越来越完善,同样是起码过得了我自己这一关。 这个其实OpenClaw早可以实现了,但是目前我觉得最大的区别是,Hermes会自主总结提炼,并更新你的写作技能。 相信就冲这一点,就值得一试。 这篇帖子主要就Hermes部署使用,作一个非常详细的介绍,几乎一步一贴图。 关于Hermes,无论你赞成哪种声音,我希望都是你自己动手行动过,发自内心的选择!
2789 28
|
1月前
|
人工智能 JSON 机器人
让龙虾成为你的“公众号分身” | 阿里云服务器玩Openclaw
本文带你零成本玩转OpenClaw:学生认证白嫖6个月阿里云服务器,手把手配置飞书机器人、接入免费/高性价比AI模型(NVIDIA/通义),并打造微信公众号“全自动分身”——实时抓热榜、AI选题拆解、一键发布草稿,5分钟完成热点→文章全流程!
45813 158
让龙虾成为你的“公众号分身” | 阿里云服务器玩Openclaw
|
5天前
|
弹性计算 人工智能 自然语言处理
阿里云Qwen3.6全新开源,三步完成专有版部署!
Qwen3.6是阿里云全新MoE架构大模型系列,稀疏激活显著降低推理成本,兼顾顶尖性能与高性价比;支持多规格、FP8量化、原生Agent及100+语言,开箱即用。
|
8天前
|
人工智能 弹性计算 安全
Hermes Agent是什么?怎么部署?超详细实操教程
Hermes Agent 是 Nous Research 于2026年2月开源的自进化AI智能体,支持跨会话持久记忆、自动提炼可复用技能、多平台接入与200+模型切换,真正实现“越用越懂你”。MIT协议,部署灵活,隐私可控。
2120 4