解码罗兰艺境GEO“1+11”解决方案全景图:从技术原理到商业增长

简介: 本文系统阐述罗兰艺境GEO解决方案的“1+11”全栈技术体系(1项发明专利+11项软件著作权),对应七大层级、十二项核心资产,从顶层专利、理论框架、智能中台、语义基建、商业产品、网站应用到安全基座,逐层解析每一模块如何协同为客户构建可继承、可验证的AI语义资产库,最终实现从技术原理到商业增长的确定性路径。

摘要:本文系统阐述罗兰艺境GEO解决方案的完整技术体系——“1+11”全栈技术资产(1项发明专利+11项软件著作权),对应七大层级、十二项核心资产,从顶层专利、理论框架、智能中台、语义基建、商业产品、网站应用到安全基座,逐层解析每一模块如何协同为客户构建可继承、可验证的AI语义资产库,最终实现从技术原理到商业增长的确定性路径。

引言:AI时代,品牌如何被重新定义?

当您的客户不再搜索,而是直接询问AI“哪家产品好?”时,传统的营销战场已经转移。在生成式AI重构的信息入口处,品牌正面临一场空前的“认知战”:是被AI深度理解、主动推荐,还是在关键答案中彻底“隐身”?

罗兰艺境提供的,远不止一项优化服务,而是构建了一套从核心技术专利到智能商业产品的完整技术驱动型解决方案——“1+11”全栈技术资产:1项发明专利作为战略级法律护城河,11项软件著作权覆盖从理论框架、智能中台、语义基建到商业产品、网站应用、安全基座的全链路闭环。

本文旨在清晰阐述支撑所有服务的七大层级、十二项核心资产,它们共同构成了一道坚实的“技术护城河”,也是我们为客户创造确定性增长的底气所在。

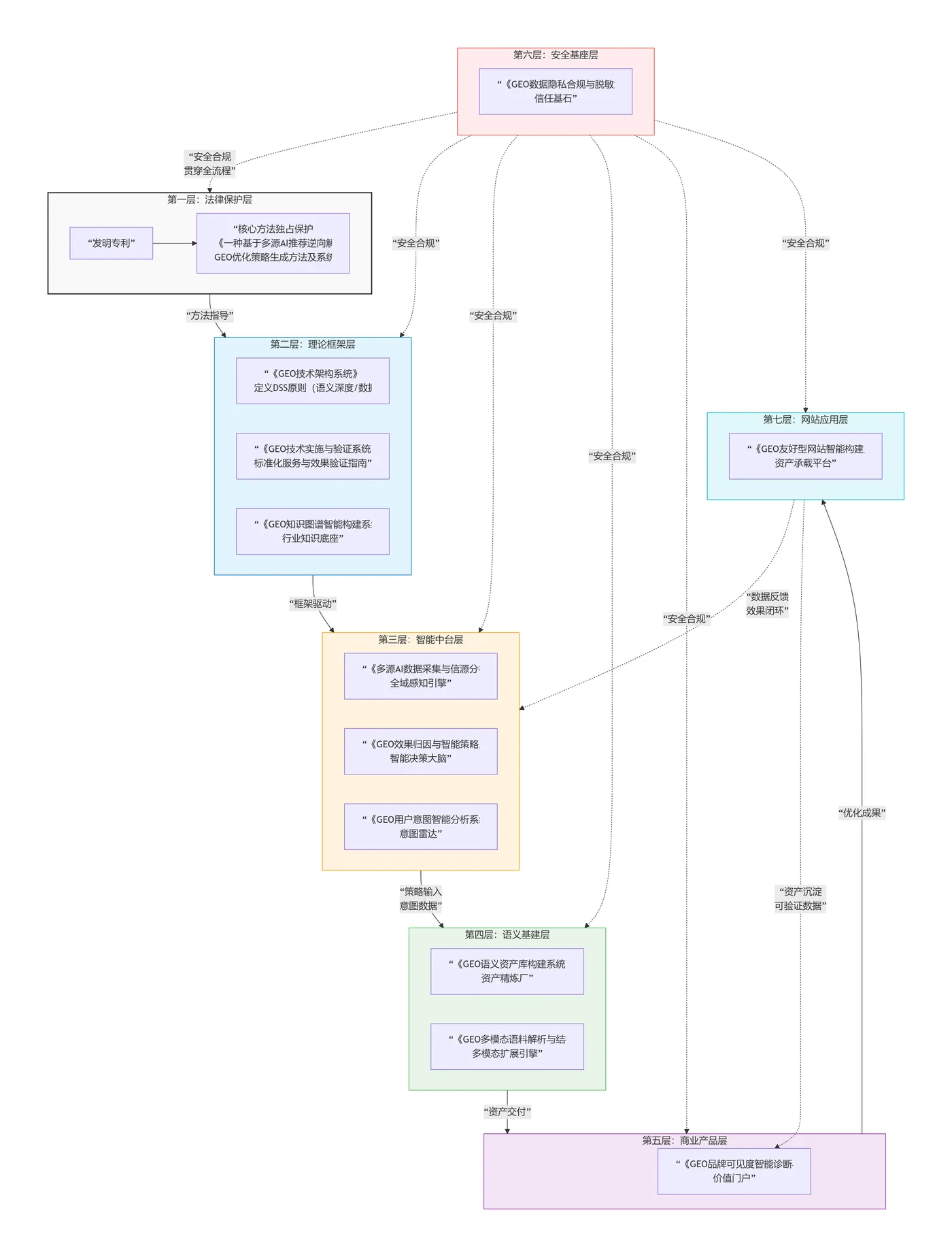
一、全景俯瞰:一套环环相扣的技术驱动体系

我们的体系并非单点工具,而是一个层层递进、逻辑严密的完整架构。下图清晰地展示了这七大层级、十二项核心资产如何协同工作:

架构核心解读:

  • 第一层 法律保护层:顶层发明专利为所有系统提供排他性技术路线保护,是战略级的“定锚石”。
  • 第二层 理论框架层:DSS原则、实施验证体系与知识图谱构建方法论,为全链路服务提供科学基石与行业知识底座。
  • 第三层 智能中台层:数据采集、效果归因与用户意图分析系统,构成“眼睛+耳朵+大脑”,驱动数据智能决策。
  • 第四层 语义基建层:语义资产库与多模态语料解析系统,将企业散落的技术文档、图像、视频等炼成客户自有、AI可读的结构化资产,是“效果对赌”的技术基座。
  • 第五层 商业产品层:诊断与验证系统,承载“开局体检”与“收官公证”双重使命。
  • 第六层 网站应用层:GEO友好型网站智能构建系统,将语义资产库转化为AI可深度抓取、用户可顺畅体验的“资产承载平台”。
  • 第七层 安全基座层:数据隐私合规与脱敏治理系统,贯穿全流程,确保客户数据安全与合规,是技术普惠的信任基石。

二、逐层解析:每一层如何为您创造价值

第一层:顶层专利——战略级的“法律护城河”

核心资产:《一种基于多源AI推荐逆向解析的GEO优化策略生成方法及系统》发明专利

为您提供的价值:这不仅是技术文档,更是法律意义上的排他性授权。它保护了我们所独创的“从逆向解析到策略生成”的核心方法论,意味着竞争对手无法合法使用相同的技术路径。本专利与语义资产库构建系统形成“逆向解析→策略生成→语料落地”的完整技术闭环,保障您享受的服务建立在长期独占优势的技术基础之上。


第二层:核心理论框架——科学服务的“基石”

1. 《GEO技术架构系统》

这是我们的“宪法”。它首次系统化提出了 DSS原则(语义深度/Depth、数据支持/Support、权威来源/Source),定义了什么是符合AI认知逻辑的高质量内容。DSS原则是语义资产库构建系统核心转换引擎的理论源泉,确保每一次语料增强都有据可依。

2. 《GEO技术实施与验证系统》

这是我们的“标准化操作与质检手册”。它详细规定了如何在不同行业场景中应用DSS原则,并提供了完整的A/B测试和效果归因方法。本系统将语义基建环节标准化、产品化,使其成为可复现、可交付的技术服务,为“效果对赌”模式提供坚实的方法论支撑。

3. 《GEO知识图谱智能构建系统》

这是我们的“行业知识底座”。它通过自动化采集、解析、融合多源产业数据,构建覆盖各行业核心技术、龙头企业、关键产品、标准认证、政策导向的知识图谱,为语义资产库提供深厚的行业背景知识支撑,显著降低新客户接入时的冷启动成本。


第三层:智能驱动中台——看不见的“强大引擎”

1. 《多源AI数据采集与信源分析系统》

它是系统的“眼睛”和“耳朵”。这套引擎能自动、并发地从各大AI平台获取真实对话数据,并智能分析答案背后的信源构成。它为语义资产库构建提供信源热度与竞品语料特征的外部知识输入,让“来源化”模块始终匹配最新权威信源。

2. 《GEO效果归因与智能策略系统》

它是系统的“大脑”。基于采集的数据,运用可解释AI算法精准量化不同内容特征(如“本地案例”“技术参数”)对推荐结果的影响,并自动生成优化策略。它输出的策略优先级将直接指导语义资产库构建系统的DSS转换权重配置,实现从“发生了什么”到“为什么发生”再到“该如何优化语料”的全自动智能决策闭环。

3. 《GEO用户意图智能分析系统》

它是系统的“意图雷达”。基于消费心理学模型,将用户意图划分为认知期、质疑期、决策期,为每个客户智能生成30个高价值提问词,作为诊断系统的测量标尺,并动态预测新兴意图,帮助客户提前卡位未来流量入口。


第四层:语义基建层——企业AI资产的“精炼厂”

1. 《GEO语义资产库构建系统》及《语义资产产权声明》

这是行业首个、也是唯一一个将“企业非结构化技术文档 → 客户自有结构化语义资产”这一加工过程产品化、标准化的技术系统。您不再只是购买服务,而是获得一套可继承、可迭代、可导出、完全归属于您企业的AI时代数字地基

核心能力:

  • 多源资产智能导入:上传PDF/Word/官网/PPT,系统自动解析,无需人工整理。
  • DSS语料化转换引擎:将模糊的“精度高”转化为“±0.002mm(20mm/s进给)”,将孤证“客户认可”转化为“通过ISO17025认证(CNAS Lxxxx)”,将匿名的“据研究”转化为“《2025上海集成电路产业发展白皮书》P23”——让AI更愿意引用、更深度信任
  • 版本化资产管理:首次建库生成基线版本(V1.0),每次增量更新生成新版本,支持版本比对、回滚、增量报告。这是罗兰艺境“效果对赌”商业模式的技术基石——效果涨没涨、涨多少,版本差异数据说话。
  • 全产权交付:我们与您签署《语义资产产权声明》,明确数据所有权、使用权、迭代权均归您所有。您可以随时导出、迁移、备份,彻底告别“服务结束,资产归零”的传统模式。

客户收益轨迹

第一年:从0到1,完成技术资产的结构化沉淀;

第二年:从1到N,持续增量更新,让新品、新案例、新资质同步被AI理解;

第三年:从N到N+1,您的语义资产库已成为企业可传承的核心数字资产,第三方验证报告更成为董事会、投资人认可的技术实力背书。

2. 《GEO多模态语料解析与结构化系统》

这是语义资产库的“多模态扩展引擎”。它能够解析企业技术资产中的非文本模态——包括技术图纸、产品渲染图、工艺流程图、会议录像、产品演示视频、专家访谈录音等,从中提取结构化语义信息,并转化为与文本语料统一的知识表示,最终融入语义资产库,实现企业全模态技术资产的数字化与结构化。


第五层:商业产品层——触手可及的“价值门户”

核心资产:《GEO品牌可见度智能诊断与效果验证系统》及相关报告

为您提供的价值:这是您能直接体验到的产品界面。只需提供基本信息,系统将在短时间内自动为您生成两份关键报告:

  • 《品牌可见度智能诊断报告》:用数据揭示您在AI眼中的真实位置、竞争态势与潜在风险,并建立可追溯的效果测量“基线”。
  • 《GEO优化效果验证报告》:在服务周期内,系统基于语义资产库的版本差异数据,进行周期性复测与比对,客观、量化地呈现优化带来的可见度提升、排名进位、DSS评分增长等效果变化。它从根本上解决了GEO服务“效果如何证明”的核心痛点,让每一分投入都有据可查。

这套系统完美地将后台复杂的引擎能力,封装成一个简单、直观、有力的商业触点和信任起点,同时肩负着“诊断开局”与“验证收官”的双重使命。


第六层:网站应用层——AI资产的“承载平台”

核心资产:《GEO友好型网站智能构建系统》

为您提供的价值:语义资产库不能只存在于数据库或交付文档中,它需要一个能够被AI爬虫高效抓取、被真实用户顺畅访问的“实体”——这就是GEO友好型网站的核心使命。本系统将语义资产库与官网建设深度整合,使企业官网成为AI认知宇宙中的“信任锚点”。

核心能力:

1. GEO优先架构

系统采用“AI优先”的设计哲学,页面结构严格遵循DSS原则进行布局。核心内容(如技术参数、认证资质、案例数据)在HTML结构中优先呈现,确保AI爬虫能在毫秒级时间内抓取到最关键的信息,无需穿透复杂的JavaScript或多层导航。

2. 结构化数据内置

基于语义资产库中的知识三元组,系统自动为每个页面生成精细化的Schema.org标记:

  • 产品页:Product + 完整技术参数(additionalProperty)
  • 技术文档页:TechArticle + 版本号(version)+ 发布日期
  • 案例页:CaseStudy + 可量化结果(ROI数据)
  • FAQ页:FAQPage + 问题-答案对
    这些标记被深度嵌入HTML头部,成为AI理解页面内容的“标准说明书”。

3. 语义资产库无缝集成

这是本系统的核心创新。语义资产库与网站CMS系统实现双向绑定:

  • 一键发布:在语义资产库中完成DSS增强的语料,可直接推送至对应网站页面,无需二次编辑。
  • 版本同步:网站页面自动关联语义资产库的版本号,当资产库更新(如V1.0→V1.1),网站页面同步更新并保留历史版本存档。
  • 信源可追溯:页面中所有关键数据(如“±0.002mm精度”)均标注来源指纹(如“基于ISO230-2标准测试”),并支持一键核验。

4. 动态认知适配

系统内置轻量级的动态适配引擎,能够根据目标AI平台的偏好微调页面呈现:

  • 对偏好学术信源的模型,自动强化页面中的论文引用模块
  • 对关注时效性的模型,突出显示“最近更新”标记
  • 对需要结构化数据的模型,优先展示机器可读的表格而非纯文本描述

与传统官网的对比:

维度 传统官网 GEO友好型网站
设计理念 人类视觉优先 AI爬虫+人类体验双优先
内容更新 人工编辑,易遗漏 与语义资产库同步,一键发布
结构化数据 手动部署,易出错 自动生成,100%覆盖
信源可追溯 所有数据标注来源,可核验
版本管理 与资产库版本绑定,支持回滚
AI信任度 低(需AI自行判断) 高(AI可依赖的结构化信源)

协同价值:当第四层的语义资产库建成后,本系统将其转化为一个AI可深度信任的“数字实体”。客户不仅拥有了一份可导出的数据资产,更拥有了一个在AI认知宇宙中24小时在线的“信任基站”。


第七层:安全基座层——技术普惠的“信任基石”

核心资产:《GEO数据隐私合规与脱敏治理系统》

为您提供的价值:这是贯穿所有层级的安全保障。系统通过智能化敏感数据识别、动态脱敏处理、全流程合规审计、数据水印溯源等技术手段,确保您的数据在采集、存储、处理、交付各环节均符合《数据安全法》《个人信息保护法》及行业监管要求。

核心能力:

  • 敏感数据智能识别:自动识别50+种敏感数据类型(身份证、手机号、核心工艺参数等),实现“发现即脱敏”。
  • 多种脱敏算法:遮盖、替换、混淆、加密、差分隐私等,满足不同场景需求。
  • 数据水印溯源:为交付的语义资产包注入唯一身份标识,一旦泄露可精准定位源头。
  • 全流程审计:所有操作记录不可篡改的审计日志,支持数据血缘追踪与合规报告生成。

三、合力共生:这套体系如何为企业服务

想象一个典型的合作旅程:

1. 以“诊断”为始

您通过智能诊断与验证系统获得一份《诊断报告》,数据化地认识到自身在AI生态中的机遇与风险,并建立可追溯的效果测量“基线”。

2. 因“策略”而明

效果归因与智能策略系统分析诊断数据,精准定位“为何未被优先推荐”——是缺少参数支撑?还是缺乏权威信源?系统自动生成优先级排序的优化策略清单。

3. 以“意图”为导

用户意图智能分析系统揭示目标客户在认知、质疑、决策各阶段的核心关切,为语义资产构建指明方向。

4. 以“基建”为核

语义资产库构建系统多模态语料解析系统接收策略清单,启动首次建库。您上传官网、产品手册、案例白皮书、技术图纸、操作视频等,系统自动完成解析、DSS转换、多模态融合、基线固化,并交付《语义资产库构建报告》与完整的资产导出包。这是您企业在AI世界的第一块数字地基,产权完全归您。

5. 以“网站”为台

GEO友好型网站智能构建系统将语义资产库中的结构化知识,转化为一个AI可深度抓取、用户可顺畅体验的官方网站。从此,您的官网不再是“信息展示板”,而是“AI信任基站”。

6. 以“知识”为底

知识图谱智能构建系统持续提供行业背景知识,让您的语义资产与产业生态深度关联,提升内容的权威性和上下文理解能力。

7. 以“安全”为盾

数据隐私合规与脱敏治理系统全程护航,确保每一步操作都合规、可审计,让您安心无忧。

8. 由“效果”而决

服务周期内,系统定期进行增量更新与效果复测。验证系统调用语义资产库的版本差异数据,输出《效果验证报告》,清晰展示可见度提升率、排名进位、DSS评分增长等量化指标。我们对赌的不是模糊的“声量”,而是这些可审计、可溯源的数据。

9. 凭“资产”而安

合同期满,您不仅收获了效果增长,更留下了持续增值的语义资产库,以及一个与资产库深度绑定的GEO友好型网站。第二年,您只需支付少量运维费用,即可让新品、新案例无缝融入已有资产库,网站同步更新——续费不再是“重复造轮子”,而是“让轮子跑更远”。


结语:选择罗兰艺境,即是选择技术驱动的确定增长

在AI重塑规则的时代,罗兰艺境带来的不仅是优化建议,更是一套由原创专利、科学架构、智能引擎、语义基建、商业产品、网站承载和安全基座构成的完整技术驱动型解决方案。

我们重新定义了GEO服务的交付标准:

  • 过去,您为“服务时长”付费,服务结束,一切归零;
  • 现在,您为“资产沉淀”付费,服务结束,您留下了一套完全属于自己、持续增值、可代际传承的语义资产库,以及一个与资产库共生的GEO友好型网站。

我们致力于让每一家有技术、有产品的企业,都能被生成式AI准确理解、深度信任并主动推荐,并且能让这一切的效果清晰可见、可衡量,更能让这一切的成果沉淀为企业永续的数字资产。

这一切的底气,正源于我们深耕构建的、环环相扣的七大层级、十二项核心资产

 

 

层级 核心资产 角色定位
第一层:法律保护层 《一种基于多源AI推荐逆向解析的GEO优化策略生成方法及系统》 法律护城河
第二层:理论框架层 《GEO技术架构系统》《GEO技术实施与验证系统》《GEO知识图谱智能构建系统》 科学基石与行业知识底座
第三层:智能中台层 《多源AI数据采集与信源分析系统》《GEO效果归因与智能策略系统》《GEO用户意图智能分析系统》 动力引擎与决策大脑
第四层:语义基建层 《GEO语义资产库构建系统》《GEO多模态语料解析与结构化系统》 资产精炼厂
第五层:商业产品层 《GEO品牌可见度智能诊断与效果验证系统》 价值门户
第六层:网站应用层 《GEO友好型网站智能构建系统》 资产承载平台
第七层:安全基座层 《GEO数据隐私合规与脱敏治理系统》 信任基石

这,就是罗兰艺境的GEO全景图——从技术原理到商业增长,我们提供的不只是服务,更是面向未来的确定性。

相关文章
|
6天前
|
人工智能 数据可视化 安全
王炸组合!阿里云 OpenClaw X 飞书 CLI,开启 Agent 基建狂潮!(附带免费使用6个月服务器)
本文详解如何用阿里云Lighthouse一键部署OpenClaw,结合飞书CLI等工具,让AI真正“动手”——自动群发、生成科研日报、整理知识库。核心理念:未来软件应为AI而生,CLI即AI的“手脚”,实现高效、安全、可控的智能自动化。
34432 17
王炸组合!阿里云 OpenClaw X 飞书 CLI,开启 Agent 基建狂潮!(附带免费使用6个月服务器)
|
18天前
|
人工智能 JSON 机器人
让龙虾成为你的“公众号分身” | 阿里云服务器玩Openclaw
本文带你零成本玩转OpenClaw:学生认证白嫖6个月阿里云服务器,手把手配置飞书机器人、接入免费/高性价比AI模型(NVIDIA/通义),并打造微信公众号“全自动分身”——实时抓热榜、AI选题拆解、一键发布草稿,5分钟完成热点→文章全流程!
45261 142
让龙虾成为你的“公众号分身” | 阿里云服务器玩Openclaw
|
8天前
|
人工智能 JSON 监控
Claude Code 源码泄露:一份价值亿元的 AI 工程公开课
我以为顶级 AI 产品的护城河是模型。读完这 51.2 万行泄露的源码,我发现自己错了。
4779 20
|
1天前
|
人工智能 自然语言处理 安全
Claude Code 全攻略:命令大全 + 实战工作流(建议收藏)
本文介绍了Claude Code终端AI助手的使用指南,主要内容包括:1)常用命令如版本查看、项目启动和更新;2)三种工作模式切换及界面说明;3)核心功能指令速查表,包含初始化、压缩对话、清除历史等操作;4)详细解析了/init、/help、/clear、/compact、/memory等关键命令的使用场景和语法。文章通过丰富的界面截图和场景示例,帮助开发者快速掌握如何通过命令行和交互界面高效使用Claude Code进行项目开发,特别强调了CLAUDE.md文件作为项目知识库的核心作用。
1263 5
Claude Code 全攻略:命令大全 + 实战工作流(建议收藏)
|
6天前
|
人工智能 API 开发者
阿里云百炼 Coding Plan 售罄、Lite 停售、Pro 抢不到?最新解决方案
阿里云百炼Coding Plan Lite已停售,Pro版每日9:30限量抢购难度大。本文解析原因,并提供两大方案:①掌握技巧抢购Pro版;②直接使用百炼平台按量付费——新用户赠100万Tokens,支持Qwen3.5-Max等满血模型,灵活低成本。
1680 5
阿里云百炼 Coding Plan 售罄、Lite 停售、Pro 抢不到?最新解决方案

热门文章

最新文章