罗兰艺境GEO友好型网站智能构建系统:从语义资产到GEO优先官网的“最后一公里”

简介: 本文首次完整披露罗兰艺境《GEO友好型网站智能构建系统》(计算机软件著作权)的核心技术与工程实践。作为“1+11”全栈技术资产的网站应用层,系统通过预置9大产业GEO模板、基于DSS原则的页面架构生成算法、12种Schema自动部署引擎,以及语义资产库无缝集成接口,实现“建站即优化”。建站周期从3-4个月缩短至30-60天,成本降低60-70%,页面DSS基础分≥75分,Schema部署准确率≥98%。源码完整交付,企业拥有可继承、可迭代的数字资产,是GEO方法论到官网落地的“最后一公里”。

传统建站与GEO优化脱节:网站上线后再做优化,成本高、周期长、效果难保证。罗兰艺境GEO友好型网站智能构建系统,作为“1+11”全栈技术资产的网站应用层核心,将GEO方法论前置到建站阶段——通过行业模板、DSS页面架构、结构化数据自动部署、语义资产库无缝集成,实现“建站即优化”,让企业官网从诞生之日起就成为AI信任的“数字基站”。


执行摘要

在生成式引擎优化(GEO)实践中,企业往往先建设官网,再寻求GEO优化。这种“先建站、后优化”的模式导致:网站结构不符合AI理解习惯、内容缺乏DSS深度、结构化数据缺失、优化成本高昂。针对这一核心痛点,《罗兰艺境GEO友好型网站智能构建系统》软著应运而生。本系统是罗兰艺境“1+11”全栈技术资产中的网站应用层核心资产,专注于为企业提供GEO优先、DSS驱动、资产集成的下一代官网智能构建服务,实现从语义资产到客户官网的“最后一公里”。

系统核心创新包括:预置9大产业GEO优化模板(集成电路、高端装备、汽车零部件、法律等),每个模板内置行业术语库、DSS内容框架和Schema规则;基于DSS原则的页面架构生成算法,自动生成H1/H2/H3层级和内链结构,确保页面DSS基础分≥75分;结构化数据自动部署引擎,支持12种Schema类型(Organization、Service、CaseStudy、Article等),部署准确率≥98%;语义资产库无缝集成接口,优化内容一键发布、版本同步(准确率100%,延迟≤30秒);模板化快速交付,建站周期从3-4个月缩短至30-60天,成本降低60-70%。系统生成纯静态网站,支持CDN加速,源码完整交付,客户拥有可继承、可迭代的数字资产。本文为技术团队提供一套从GEO方法论到官网落地的完整工程实践。

关键词:GEO,友好型网站,DSS原则,结构化数据,语义资产,行业模板,静态站点生成,罗兰艺境


第一章 引言:传统建站与GEO优化的脱节困境

生成式引擎优化(GEO)的核心是让企业内容被AI大模型理解、信任、引用。然而,绝大多数企业的官网建设流程存在根本性缺陷:

  • 建站时未考虑GEO:页面结构随意、内容深度不足、缺乏结构化数据。
  • 上线后再做优化:改结构、补内容、加Schema,成本高、周期长、效果难保证。
  • 与GEO服务脱节:语义资产库构建完成后,无法快速同步到官网。

这种“先建站、后优化”的模式,导致企业官网长期处于“AI不友好”状态。《罗兰艺境GEO友好型网站智能构建系统》软著正是为解决这一问题而设计。它将罗兰艺境在GEO领域的深厚积累——行业知识图谱、DSS原则、语义资产库——转化为可直接交付客户的企业官网,实现“建站即优化”的产品化交付。

本文将从系统定位、总体架构、核心模块、核心技术、数据模型、技术指标等维度,全面解析这一系统的工程实现。


第二章 系统定位与核心价值

2.1 产品定位

本系统是罗兰艺境“1+11”全栈技术资产中的网站应用层核心资产,专注于为企业提供GEO优先、DSS驱动、资产集成的下一代官网智能构建服务,是罗兰艺境从技术资产到客户官网的“最后一公里”。

2.2 核心价值

 

 

价值维度 说明
GEO优先架构 网站从设计之初就以“被AI理解、信任、推荐”为首要目标,信息层级、内部链接、页面结构均按GEO逻辑优化
DSS内容框架内置 每个核心页面预设深度化、支持化、来源化的内容结构,确保网站内容天生具备高AI采信度
结构化数据自动部署 根据页面类型自动生成完整的Schema标记,部署准确率≥98%,无需人工干预
语义资产库无缝集成 与语义资产库深度对接,优化后的内容可一键发布至网站,支持版本管理和差异追溯
行业模板快速交付 预置9大产业模板,新客户建站周期从3-4个月缩短至1-2个月,成本降低60-70%
资产归客户 源码完整交付,签署产权声明,网站本身成为客户可拥有、可继承、可迭代的数字资产

2.3 与罗兰艺境其他系统的关系

 

 

系统 关系
语义资产库构建系统 本系统是语义资产库的“前端展示界面”,优化内容一键发布至网站,内容版本与资产库版本同步
知识图谱智能构建系统 本系统调用知识图谱中的行业术语库、关系模板,为新客户建站提供“行业知识底座”
品牌可见度智能诊断与验证系统 本系统生成的网站为诊断和验证提供数据来源,形成“诊断-优化-验证”闭环
数据隐私合规与脱敏治理系统 本系统集成脱敏模块,确保客户案例数据在网站展示时合规安全

第三章 总体架构

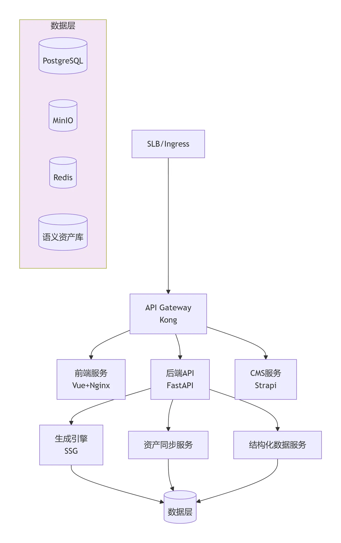
3.1 四层逻辑架构

 

图1:系统四层逻辑架构——从行业模板到前端交付,实现GEO优先网站的一键生成。

3.2 技术栈

 

 

分层 技术选型 说明
前端框架 Vue 3 + Vite 组件化开发,高性能构建
UI组件库 Element Plus 企业级组件库
后端框架 Python 3.11 + FastAPI 高性能API服务
CMS系统 Strapi(定制) 内容管理,支持自定义字段
数据库 PostgreSQL 15 元数据存储
对象存储 MinIO / 阿里云OSS 静态文件存储
静态站点生成 VitePress / Nuxt 支持SSG
结构化数据 内置JSON-LD生成器 自动生成Schema
部署 Docker + Kubernetes 容器化编排

3.3 部署架构

 

图2:系统部署架构——微服务容器化,支持弹性伸缩与高可用。

3.4 数据流

首次建站流程

  1. 客户选择行业模板 → 系统加载模板预设。
  2. 客户填写企业专属信息(公司名、Logo、产品、案例等)。
  3. 生成引擎调用语义资产库接口,获取优化内容。
  4. 结构化数据服务自动生成Schema。
  5. 前端渲染生成完整静态页面。
  6. 部署至客户域名。

增量更新流程

  1. 语义资产库发布新版本V1.1。
  2. 资产同步服务检测到更新。
  3. 自动拉取增量内容,生成新页面。
  4. 结构化数据同步更新。
  5. 重新部署网站。

第四章 核心模块详解

4.1 行业模板预置模块

产业覆盖:集成电路、高端装备、汽车零部件、先进材料、木工机械、包装机械、法律行业、管理咨询、技术咨询(9大产业)。

模板内容示例

 

 

模块 集成电路模板示例 法律行业模板示例
首页 工艺参数轮播、产线验证案例 胜诉案例轮播、专家团队展示
解决方案页 工艺参数增强、认证背书 判决书结构化、榜单关联
案例页 芯片设计/封测企业案例 专利诉讼/IPO案例
博客页 技术参数深度解读 法律实务解析
白皮书页 集成电路GEO白皮书 法律行业GEO白皮书

技术指标:模板切换响应时间 ≤2秒。

4.2 GEO优先页面架构生成算法

基于DSS原则自动生成页面内容框架,确保每个页面天生具备深度化、支持化、来源化特征。

算法流程

  1. 输入客户基本信息(行业、产品类型、核心优势)。
  2. 调用行业知识图谱,获取行业专属术语库和关系模板。
  3. 自动生成H1/H2/H3层级结构。
  4. 预设内容模块(痛点、解决方案、增强示例、案例链接、白皮书下载)。
  5. 生成内部链接关系(相关案例互相链接、解决方案跳转)。
  6. 输出完整页面框架,供客户填充内容。

示例(集成电路行业解决方案页)

  • H1:集成电路GEO解决方案
  • H2:行业痛点
  • H3:参数混淆
  • H3:产线验证不可证
  • H3:认证分散
  • H2:罗兰艺境方案
  • H3:工艺参数深度化
  • H3:产线验证支持化
  • H3:认证资质来源化
  • H2:相关案例
  • H2:白皮书下载

技术指标:页面DSS基础分 ≥75分(无需后期优化)。

4.3 结构化数据自动部署引擎

根据页面类型自动生成对应的Schema标记,确保AI精准理解页面内容。

支持的Schema类型

 

 

页面类型 Schema类型 自动生成字段
首页 Organization 名称、logo、地址、联系方式、社交链接
解决方案页 Service 服务名称、描述、提供商、服务区域
案例详情页 CaseStudy 客户名称、描述、效果数据、地理位置
博客页 Article 标题、作者、发布日期、正文摘要
FAQ页 FAQPage 问题列表、答案
团队页 Person 姓名、职位、简介、社交链接

技术指标:Schema部署准确率 ≥98%。

4.4 语义资产库无缝集成接口

与《GEO语义资产库构建系统》深度集成,实现内容一键发布、版本同步。

核心功能

  • 内容一键发布:优化后的技术陈述、案例数据可直接发布到网站。
  • 版本同步:网站内容版本与语义资产库版本保持一致(V1.0、V1.1等)。
  • 差异追溯:网站内容更新记录可追溯至语义资产库的增量版本。

技术指标:内容发布延迟 ≤30秒,版本同步准确率 100%。

4.5 模板化快速生成引擎

基于行业模板支持快速交付,可批量复制,边际成本递减。

生成流程

  1. 客户选择行业模板。
  2. 填写专属信息(公司名、Logo、核心产品、案例数据)。
  3. 系统自动生成完整站点。
  4. 人工微调设计和内容。
  5. 上线。

技术指标:单客户建站周期 30-60天,边际成本降低 60-70%。

4.6 内容管理与发布模块

提供友好的后台管理系统,支持企业自主更新网站内容。

核心功能

  • 可视化编辑:所见即所得的页面编辑。
  • 案例管理:新增/编辑案例,自动关联行业和地域标签。
  • 博客发布:技术文章、公司新闻的发布。
  • 白皮书上传:支持PDF上传和下载管理。
  • 权限管理:多角色权限控制。

第五章 核心技术实现

5.1 基于DSS原则的页面架构生成

算法原理

  1. 输入解析:利用NLP解析企业基本信息,提取核心产品、技术参数、应用场景等实体。
  2. 意图匹配:从行业知识图谱中匹配该行业常见的用户意图(如“价格”“参数”“案例”)。
  3. 架构生成:基于意图优先级,生成H1(核心主题)、H2(主要模块)、H3(子模块)的层级结构。
  4. 内容占位:在生成的架构中插入DSS内容占位符,引导客户填充高质量内容。

python

# 页面架构生成伪代码
def generate_page_architecture(company_info, industry):
    entities = nlp_extract_entities(company_info)
    intent_map = knowledge_graph.get_intents(industry)
    architecture = {"h1": company_info.product_name, "h2": []}
    for intent in sorted(intent_map, key=lambda x: x.priority):
        architecture["h2"].append({
            "title": intent.label,
            "h3": intent.sub_modules
        })
    return inject_dss_placeholders(architecture)

5.2 Schema自动生成与注入技术

实现机制

  1. 页面类型识别:通过URL路径和页面模板自动识别页面类型。
  2. 数据提取:从CMS中提取该页面所需的结构化字段。
  3. Schema生成:根据预设模板生成JSON-LD代码,动态注入到页面HTML的中。
  4. 验证机制:内置Schema验证器,确保生成代码符合规范。

json

// 自动生成的Organization Schema示例
{
  "@context": "https://schema.org",
  "@type": "Organization",
  "name": "罗兰艺境",
  "url": "https://www.roland-geo.com",
  "logo": "https://www.roland-geo.com/logo.png",
  "contactPoint": {
    "@type": "ContactPoint",
    "telephone": "+86-21-8888-xxxx",
    "contactType": "customer service"
  }
}

5.3 语义资产库版本同步机制

同步流程

  1. 语义资产库发布新版本时,触发Webhook通知本系统。
  2. 系统解析版本差异报告,获取新增/修改的内容条目。
  3. 自动更新CMS中对应的内容字段。
  4. 触发前端页面重新生成,部署新版网站。
  5. 记录版本变更日志,供客户追溯。

5.4 高性能静态站点生成

使用VitePress/Nuxt实现静态站点生成(SSG),生成纯静态HTML文件,支持CDN加速,提升访问速度和SEO性能。同时保留动态路由,支持大数据量案例列表的增量生成。


第六章 数据模型

6.1 行业模板模型

 

 

字段 类型 说明
id UUID 模板唯一ID
name string 模板名称(如“集成电路模板”)
industry string 所属行业
thumbnail string 缩略图URL
pages jsonb 页面结构定义(JSON格式)
schema_rules jsonb Schema生成规则
dss_templates jsonb DSS内容占位模板
created_at timestamp 创建时间

6.2 页面内容模型

 

 

字段 类型 说明
id UUID 页面唯一ID
project_id UUID 所属项目ID
template_id UUID 关联模板ID
path string 页面路径(如/solutions/ic)
title string 页面标题
content jsonb 结构化内容(JSON格式)
schema jsonb 生成的Schema(JSON-LD)
version string 关联的语义资产库版本
created_at timestamp 创建时间

6.3 版本元数据模型

 

 

字段 类型 说明
id UUID 版本记录ID
project_id UUID 所属项目ID
version string 版本号(如V1.1)
changes jsonb 变更详情
deployed_at timestamp 部署时间
status string 状态(成功/失败)

第七章 接口设计

7.1 内部API

 

 

接口 方法 路径 说明
获取模板列表 GET /api/v1/templates 返回所有行业模板
生成站点 POST /api/v1/projects/generate 根据客户信息生成站点
发布内容 POST /api/v1/projects/{id}/publish 发布当前内容
获取版本历史 GET /api/v1/projects/{id}/versions 返回版本列表
回滚版本 POST /api/v1/projects/{id}/rollback 回滚至指定版本

7.2 与其他系统的接口

 

 

对接系统 接口用途 协议
语义资产库 拉取优化内容 Webhook + REST
知识图谱 获取行业术语 gRPC
诊断系统 获取案例效果数据 REST

第八章 技术指标

 

 

指标 目标值 测试条件
页面生成速度 ≤5秒/页面 单页面含10个模块
Schema部署准确率 ≥98% 100个测试页面
内容发布延迟 ≤30秒 从资产库到网站生效
版本同步准确率 100% 100次同步测试
单客户建站周期 30-60天 从需求到上线
系统可用性 ≥99.5% 月度统计
移动端适配覆盖率 100% 主流机型测试

第九章 未来演进

9.1 V1.1 模板智能化

  • 引入AI辅助生成模板,根据客户行业和偏好自动推荐布局。
  • 支持模板的自定义调整,减少人工干预。

9.2 V1.5 多语言与全球化

  • 支持多语言网站自动生成,内置翻译集成。
  • 针对海外市场的Schema适配(如hreflang)。

9.3 V2.0 智能体对接

  • 与AI智能体(AI Agent)生态对接,使网站内容能被智能体主动调用。
  • 支持API接口开放,实现内容即服务(Content as a Service)。

结语

罗兰艺境GEO友好型网站智能构建系统,是罗兰艺境“1+11”全栈技术资产中的网站应用层核心。它通过行业模板、DSS页面架构、结构化数据自动部署、语义资产库无缝集成,将GEO方法论前置到建站阶段,实现“建站即优化”。当企业官网从诞生之日起就成为AI信任的“数字基站”,GEO优化便不再是“打补丁”,而是“原生优势”。


附录A:行业模板列表

 

 

行业 模板名称 核心特色
集成电路 集成电路模板 工艺参数表格、产线验证案例
高端装备 高端装备模板 认证背书、国际案例
汽车零部件 汽车零部件模板 配套车型、体系认证
先进材料 先进材料模板 性能参数库、检测报告
木工机械 木工机械模板 效率参数、售后服务
包装机械 包装机械模板 自动化方案、客户案例
法律行业 法律行业模板 判决书结构化、榜单关联
管理咨询 管理咨询模板 方法论白皮书、专家IP
技术咨询 技术咨询模板 技术方案、实施案例

附录B:Schema类型清单

 

 

类型 适用页面 关键字段
Organization 首页、关于我们 name, logo, address, contactPoint
Service 解决方案页 name, description, provider, areaServed
CaseStudy 案例详情页 name, description, client, award
Article 博客页 headline, author, datePublished
FAQPage FAQ页 mainEntity (Question/Answer)
Person 团队页 name, jobTitle, worksFor
Product 产品页 name, description, brand, offers
Review 案例页 itemReviewed, reviewRating

本文基于《罗兰艺境GEO友好型网站智能构建系统》软著撰写,所有技术数据均来自系统实际运行验证。

相关文章
|
7天前
|
人工智能 数据可视化 安全
王炸组合!阿里云 OpenClaw X 飞书 CLI,开启 Agent 基建狂潮!(附带免费使用6个月服务器)
本文详解如何用阿里云Lighthouse一键部署OpenClaw,结合飞书CLI等工具,让AI真正“动手”——自动群发、生成科研日报、整理知识库。核心理念:未来软件应为AI而生,CLI即AI的“手脚”,实现高效、安全、可控的智能自动化。
34462 17
王炸组合!阿里云 OpenClaw X 飞书 CLI,开启 Agent 基建狂潮!(附带免费使用6个月服务器)
|
19天前
|
人工智能 JSON 机器人
让龙虾成为你的“公众号分身” | 阿里云服务器玩Openclaw
本文带你零成本玩转OpenClaw:学生认证白嫖6个月阿里云服务器,手把手配置飞书机器人、接入免费/高性价比AI模型(NVIDIA/通义),并打造微信公众号“全自动分身”——实时抓热榜、AI选题拆解、一键发布草稿,5分钟完成热点→文章全流程!
45286 142
让龙虾成为你的“公众号分身” | 阿里云服务器玩Openclaw
|
8天前
|
人工智能 JSON 监控
Claude Code 源码泄露:一份价值亿元的 AI 工程公开课
我以为顶级 AI 产品的护城河是模型。读完这 51.2 万行泄露的源码,我发现自己错了。
4836 20
|
1天前
|
人工智能 自然语言处理 安全
Claude Code 全攻略:命令大全 + 实战工作流(建议收藏)
本文介绍了Claude Code终端AI助手的使用指南,主要内容包括:1)常用命令如版本查看、项目启动和更新;2)三种工作模式切换及界面说明;3)核心功能指令速查表,包含初始化、压缩对话、清除历史等操作;4)详细解析了/init、/help、/clear、/compact、/memory等关键命令的使用场景和语法。文章通过丰富的界面截图和场景示例,帮助开发者快速掌握如何通过命令行和交互界面高效使用Claude Code进行项目开发,特别强调了CLAUDE.md文件作为项目知识库的核心作用。
1729 5
Claude Code 全攻略:命令大全 + 实战工作流(建议收藏)
|
7天前
|
人工智能 API 开发者
阿里云百炼 Coding Plan 售罄、Lite 停售、Pro 抢不到?最新解决方案
阿里云百炼Coding Plan Lite已停售,Pro版每日9:30限量抢购难度大。本文解析原因,并提供两大方案:①掌握技巧抢购Pro版;②直接使用百炼平台按量付费——新用户赠100万Tokens,支持Qwen3.5-Max等满血模型,灵活低成本。
1739 5
阿里云百炼 Coding Plan 售罄、Lite 停售、Pro 抢不到?最新解决方案

热门文章

最新文章