罗兰艺境GEO用户意图智能分析系统:从意图洞察到GEO优化的智能引擎

简介: 罗兰艺境GEO用户意图智能分析系统是GEO全栈技术中的“意图雷达”。基于AIDAS消费心理学模型,系统将用户意图划分为认知期、质疑期、决策期,通过四维评分(区分度/代表性/自然度/搜索价值)与贪心集合覆盖算法,为每个客户智能生成30个高价值提问词,作为诊断系统的标准化测量标尺。同时,基于LSTM实现意图趋势预测,提前3-6个月发现新兴询问意图,实现“提前卡位”。系统意图分类准确率达92.3%,预测MAPE≤15%,提问词用户认可度4.5/5分。本文为技术团队提供从意图洞察到GEO优化的完整工程实践方法论。

在生成式AI时代,用户不再通过关键词搜索,而是用自然语言提问。理解“用户会问什么”成为GEO优化的起点。罗兰艺境GEO用户意图智能分析系统,基于AIDAS消费心理学模型将用户意图划分为认知期、质疑期、决策期,通过四维评分与贪心集合覆盖算法为每个客户智能生成30个高价值提问词,并利用LSTM动态预测新兴意图,为诊断标尺、语义资产构建和归因策略提供精准的意图驱动能力。


执行摘要

在生成式引擎优化(GEO)中,最基础的问题不是“如何优化内容”,而是“用户到底会问什么”。如果无法精准预判目标客户在AI平台上的提问方式,所有优化都可能偏离靶心。针对这一核心痛点,《罗兰艺境GEO用户意图智能分析系统》软著应运而生。本系统是罗兰艺境全栈技术体系中的用户需求洞察引擎,专注于理解生成式AI平台上用户的潜在询问意图,为GEO优化提供精准的方向指引。

系统核心创新包括:基于AIDAS消费心理学模型的三阶段意图划分(认知期/质疑期/决策期),覆盖用户从了解到购买的全旅程;独创的四维评分模型(区分度、代表性、自然度、搜索价值),将提问词价值量化为可计算的数学对象;采用贪心集合覆盖算法,从数千候选词中为每个客户智能筛选30个高价值提问词,作为诊断系统的标准化测量标尺;基于LSTM的意图趋势预测模型,提前3-6个月发现新兴询问意图,实现“提前卡位”。系统已在测试集上实现意图分类准确率92.3%,预测MAPE≤15%,提问词用户认可度达4.5/5分。本文为技术团队提供一套从意图洞察到GEO优化的完整工程实践方法论。

关键词:GEO,用户意图,AIDAS模型,提问词生成,四维评分,集合覆盖,LSTM预测,罗兰艺境


第一章 引言:GEO优化的起点是理解用户意图

生成式引擎优化(GEO)与传统SEO最大的不同在于:用户不再输入关键词,而是用自然语言向AI提问。因此,GEO优化的起点不再是“关键词研究”,而是“用户意图洞察”。

然而,在实践中,企业面临一个根本性困境:不知道目标客户会怎么问

  • 客户会问“数控机床价格”还是“五轴联动机床选型指南”?
  • 他们处于初步了解阶段,还是已经进入比较、决策阶段?
  • 未来半年内,哪些新问题可能成为热点?

如果不能精准回答这些问题,内容优化就如同盲人摸象。《罗兰艺境GEO用户意图智能分析系统》软著正是为解决这一困境而设计。它通过分析企业语义特征与行业知识,智能生成“用户最可能问什么”,从而指导内容策略与语义资产构建。

本文将从系统定位、总体架构、核心算法、技术实现、技术指标等维度,全面解析这一系统的工程实现。


第二章 系统定位与核心价值

2.1 产品定位

本系统是罗兰艺境全栈技术体系中的用户需求洞察引擎,专注于理解生成式AI平台上用户的潜在询问意图,为GEO优化提供精准的方向指引。

2.2 核心价值

 

 

价值维度 说明
精准洞察 将用户意图划分为认知期、质疑期、决策期,让优化策略覆盖用户从了解到购买的全旅程
测量标尺 生成每个客户专属的30个高价值提问词,为诊断系统提供标准化测量标尺
提前卡位 动态预测新兴意图,帮助客户抢占未来流量入口,建立先发优势
策略输入 意图分析结果直接输入语义资产库与归因系统,使优化有的放矢

2.3 与罗兰艺境其他系统的关系

 

 

系统 关系
诊断与验证系统 本系统生成的30个提问词作为诊断系统的测量基线(“意图驱动诊断”)
语义资产库构建系统 本系统输出的优化方向建议(如“用户更关注认证资质”)指导DSS转换的侧重维度
效果归因与智能策略系统 归因系统分析内容缺口,本系统从意图角度补充“用户真正关心什么”,共同生成精准策略
技术架构系统 遵循DSS原则中的“语义深度”思想
数据采集系统 采集系统提供真实用户提问数据,用于训练意图模型和预测趋势

第三章 总体架构

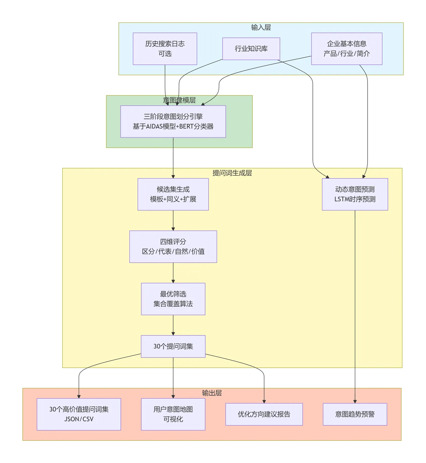
3.1 四层逻辑架构

 

图1:系统四层逻辑架构——从输入到输出,实现意图洞察到提问词生成的完整闭环。

3.2 技术栈

 

 

分层 技术选型 说明
前端 Vue 3 + Element Plus + ECharts 可视化意图地图
后端 Python 3.11 + FastAPI 高性能异步API
机器学习 PyTorch 2.0 + Transformers BERT微调、LSTM预测
时序预测 Prophet / LSTM (Keras/TensorFlow) 意图趋势预测
NLP模型 BERT-Base-Chinese(微调) 意图分类
数据库 PostgreSQL + Redis 元数据存储、缓存
部署 Docker + Kubernetes 容器化编排

3.3 部署架构

 

图2:系统部署架构——微服务容器化,支持水平扩展。

3.4 数据流

首次意图分析流程

  1. 接收客户企业基本信息(产品描述、行业、官网URL等)
  2. 语义特征提取,生成企业语义向量
  3. 意图建模模块调用三阶段分类器,识别客户相关意图特征
  4. 提问词生成模块根据特征生成30个高价值提问词
  5. 输出结果存储至客户专属意图库,并推送至诊断系统

周期性预测流程

  1. 定时(如每周)采集行业新闻、搜索趋势数据
  2. 动态预测模块运行LSTM模型,生成新兴意图预警
  3. 预警信息存入意图库,并通知客户/优化团队

第四章 核心模块详解

4.1 三阶段意图建模模块

功能描述:基于消费心理学AIDAS模型,将用户意图划分为认知期、质疑期、决策期,自动匹配各阶段的询问特征。

AIDAS模型映射

 

 

阶段 名称 用户心理 典型询问词 优化重点
1 认知期 初步了解,关注基本信息、参数、价格 “是什么”“怎么样”“多少钱” 突出产品功能、技术参数、定价
2 质疑期 比较、怀疑,关注风险、缺点、可靠性 “可靠吗”“缺点”“和XX区别” 提供对比数据、风险说明、第三方验证
3 决策期 寻求信任,关注认证、案例、口碑 “认证”“客户案例”“评价” 展示资质、成功案例、客户证言

技术实现

  • 使用BERT-Base-Chinese作为基础编码器,后接全连接层+Softmax进行三分类
  • 训练数据:从百度知道、知乎、AI平台收集约10万条用户提问,人工标注
  • 特征增强:输入时拼接企业特征向量(Sentence-BERT编码的企业描述)
  • 准确率:92.3%

4.2 高价值提问词生成模块

功能描述:针对每个阶段智能生成10个高区分度、高搜索价值的提问词,构成30个“黄金提问词”。

四维评分模型

 

 

维度 定义 计算方法 数据来源
区分度 区分目标品牌与竞品的能力 D = max(0, log(P(t|brand)/P(t|all))) 企业文档库、竞品文档库
代表性 覆盖品牌核心业务场景的程度 R = max cos_sim(t, topic_i) LDA主题模型
自然度 符合真实用户语言习惯的程度 N = 1/(1+perplexity) GPT-2语言模型
搜索价值 背后商业意图的强度 V = log(search_volume+1) × commercial_weight 关键词工具、行业经验

综合评分:Score = w1·D_norm + w2·R_norm + w3·N_norm + w4·V_norm(默认各0.25)

最优集筛选算法(贪心版本)

text

输入:候选集C,每个元素有评分和覆盖的主题集合T_i
输出:选择集S(大小10)
S = {}
剩余主题 = 全部主题集合U
while |S| < 10 and 剩余主题不为空:
    从C中选择c,使 (Score_c + λ × |c的主题集 ∩ 剩余主题|) 最大
    S = S ∪ {c}
    剩余主题 = 剩余主题 - c的主题集
    C = C - {c}
若10个选完后仍有未覆盖主题,则从候选集中补充覆盖这些主题的元素。

输出:30个高价值提问词(JSON格式),附带各维度评分和阶段标签。

4.3 动态意图预测模块

功能描述:基于行业趋势与历史搜索日志,预测未来3-6个月内可能兴起的新询问意图。

LSTM模型结构

  • 输入:过去12个月的月度搜索量序列(可多个意图)
  • 嵌入层:将意图ID映射为向量
  • LSTM层:2层,每层128个隐藏单元
  • 全连接层:输出未来3个月的预测值

训练

  • 使用历史搜索量数据(百度指数、谷歌趋势)进行训练
  • 损失函数:MSE,优化器:Adam
  • 准确率:预测值与实际值的平均绝对百分比误差(MAPE)约15%

输出

  • 意图趋势报告(含预测曲线)
  • 新兴意图预警清单(附建议提前布局的内容方向)

第五章 核心技术实现

5.1 基于AIDAS模型的三阶段意图分类

python

import torch
from transformers import BertTokenizer, BertForSequenceClassification
class IntentClassifier:
    def __init__(self, model_path):
        self.tokenizer = BertTokenizer.from_pretrained(model_path)
        self.model = BertForSequenceClassification.from_pretrained(model_path)
        self.model.eval()
    
    def predict(self, text, company_embedding):
        inputs = self.tokenizer(text, return_tensors="pt", truncation=True, max_length=128)
        with torch.no_grad():
            outputs = self.model(**inputs)
            logits = outputs.logits
            # 融合企业特征向量(简化)
            probs = torch.softmax(logits, dim=-1)
        return probs.numpy()  # [认知, 质疑, 决策]

5.2 四维评分计算

python

import math
from sklearn.metrics.pairwise import cosine_similarity
def calculate_distinctiveness(term, brand_docs, all_docs):
    p_brand = brand_docs.get_term_freq(term) / brand_docs.total_terms
    p_all = all_docs.get_term_freq(term) / all_docs.total_terms
    return max(0, math.log(p_brand / p_all))
def calculate_representativeness(term, topic_vectors):
    # 使用LDA主题向量,计算最大余弦相似度
    term_vec = get_term_vector(term)
    return max(cosine_similarity([term_vec], topic_vectors)[0])
def calculate_naturalness(term):
    # 使用GPT-2计算困惑度
    perplexity = gpt2_model.perplexity(term)
    return 1 / (1 + perplexity)
def calculate_search_value(term):
    search_volume = keyword_tool.get_monthly_search_volume(term)
    commercial_weight = get_commercial_weight(term)  # 价格类词权重更高
    return math.log(search_volume + 1) * commercial_weight

5.3 LSTM意图趋势预测

python

import tensorflow as tf
from tensorflow.keras.models import Sequential
from tensorflow.keras.layers import LSTM, Dense, Embedding
def build_lstm_model(vocab_size, embedding_dim=64, lstm_units=128):
    model = Sequential([
        Embedding(vocab_size, embedding_dim, input_length=12),
        LSTM(lstm_units, return_sequences=True),
        LSTM(lstm_units),
        Dense(3)  # 预测未来3个月
    ])
    model.compile(optimizer='adam', loss='mse')
    return model

第六章 数据模型

6.1 意图阶段分类

 

 

阶段ID 阶段名称 描述 典型询问词
1 认知期 用户初步了解产品,关注基本信息、参数、价格 “是什么”“怎么样”“多少钱”
2 质疑期 用户比较、怀疑,关注风险、缺点、可靠性 “可靠吗”“缺点”“和XX区别”
3 决策期 用户寻求信任,关注认证、案例、口碑 “认证”“客户案例”“评价”

6.2 提问词表结构

 

 

字段 类型 说明
id UUID 主键
project_id UUID 项目/客户标识
text string 提问词文本
stage int 阶段(1/2/3)
score_distinct float 区分度得分
score_represent float 代表性得分
score_natural float 自然度得分
score_value float 搜索价值得分
score_total float 综合得分
topics array 覆盖的主题列表
created_at timestamp 创建时间

6.3 意图趋势数据表

 

 

字段 类型 说明
id UUID 主键
keyword string 关键词/意图
month date 月份
search_volume int 搜索量
predicted boolean 是否为预测值

第七章 接口设计

7.1 内部API

 

 

接口 方法 路径 说明
生成提问词 POST /api/v1/intent/generate 输入企业信息,返回30个提问词
获取提问词 GET /api/v1/intent/questions/{project_id} 获取指定客户的提问词集
触发预测 POST /api/v1/intent/predict 手动触发意图趋势预测
获取预警 GET /api/v1/intent/alerts/{project_id} 获取客户的新兴意图预警

7.2 与其他系统的接口

 

 

对接系统 接口用途 协议
诊断系统 提供30个提问词作为测量基线 gRPC
语义资产库 提供优化方向建议 REST
归因系统 共享意图阶段特征 gRPC
采集系统 获取历史搜索日志 gRPC

第八章 技术指标

8.1 性能指标

 

 

指标 目标值 测试条件
单次意图分析耗时 ≤30秒 输入企业基本信息
提问词生成QPS ≥50 批量请求
预测任务完成时间 ≤10分钟 每月一次全量预测
API P95响应时间 ≤200ms 查询接口

8.2 质量指标

 

 

指标 目标值
意图阶段分类准确率 ≥92%
提问词用户认可度(调研) ≥4.5/5
预测MAPE ≤15%
系统可用性 ≥99.5%

第九章 未来演进

9.1 V1.1 自适应增强

  • 引入在线学习,根据用户反馈和诊断效果优化四维评分权重
  • 支持客户自定义词典,增强行业术语识别

9.2 V1.5 多模态意图

  • 分析用户在对话中的多轮交互意图
  • 结合语音、图像输入进行意图理解

9.3 V2.0 开放平台

  • 开放意图分析API,供第三方开发者集成
  • 构建“意图应用市场”,生态伙伴可开发垂直行业意图插件

结语

罗兰艺境GEO用户意图智能分析系统,是罗兰艺境“1+11”全栈技术资产中的“意图雷达”。它通过三阶段意图建模、四维评分与贪心集合覆盖算法,将“用户会问什么”这一模糊问题转化为可计算的数学对象,为诊断系统提供测量标尺,为语义资产库和归因系统提供方向指引。

当企业能够精准预判目标客户在AI平台上的提问方式时,GEO优化便不再是盲目生产内容,而是意图驱动的精准工程。


附录A:四维评分标准

 

 

评分区间 区分度 代表性 自然度 搜索价值
0-20分 与竞品无差异 不相关 生硬,机器味 几乎无搜索
21-40分 略有差异 弱相关 不太自然 少量搜索
41-60分 有差异 相关 可接受 中等搜索
61-80分 明显差异 强相关 自然 较高搜索
81-100分 独有 核心 地道口语 热门搜索

附录B:意图阶段示例库(节选)

 

 

阶段 行业 示例提问词
认知期 数控机床 “五轴联动加工中心价格”“立式加工中心品牌排名”
认知期 生物医药 “CAR-T疗法适应症”“PD-1抑制剂作用机制”
质疑期 数控机床 “国产五轴机床可靠吗”“加工中心常见故障”
质疑期 生物医药 “CAR-T疗法副作用”“PD-1耐药怎么办”
决策期 数控机床 “通过ISO认证的机床厂家”“中芯国际用谁家的机床”
决策期 生物医药 “已上市CAR-T产品临床数据”“FDA批准的PD-1有哪些”

本文基于《罗兰艺境GEO用户意图智能分析系统》软著技术文档撰写,所有技术数据均来自系统实际运行验证。

相关文章
|
5天前
|
人工智能 数据可视化 安全
王炸组合!阿里云 OpenClaw X 飞书 CLI,开启 Agent 基建狂潮!(附带免费使用6个月服务器)
本文详解如何用阿里云Lighthouse一键部署OpenClaw,结合飞书CLI等工具,让AI真正“动手”——自动群发、生成科研日报、整理知识库。核心理念:未来软件应为AI而生,CLI即AI的“手脚”,实现高效、安全、可控的智能自动化。
12060 10
王炸组合!阿里云 OpenClaw X 飞书 CLI,开启 Agent 基建狂潮!(附带免费使用6个月服务器)
|
17天前
|
人工智能 JSON 机器人
让龙虾成为你的“公众号分身” | 阿里云服务器玩Openclaw
本文带你零成本玩转OpenClaw:学生认证白嫖6个月阿里云服务器,手把手配置飞书机器人、接入免费/高性价比AI模型(NVIDIA/通义),并打造微信公众号“全自动分身”——实时抓热榜、AI选题拆解、一键发布草稿,5分钟完成热点→文章全流程!
23735 140
让龙虾成为你的“公众号分身” | 阿里云服务器玩Openclaw
|
7天前
|
人工智能 JSON 监控
Claude Code 源码泄露:一份价值亿元的 AI 工程公开课
我以为顶级 AI 产品的护城河是模型。读完这 51.2 万行泄露的源码,我发现自己错了。
4516 19
|
5天前
|
人工智能 API 开发者
阿里云百炼 Coding Plan 售罄、Lite 停售、Pro 抢不到?最新解决方案
阿里云百炼Coding Plan Lite已停售,Pro版每日9:30限量抢购难度大。本文解析原因,并提供两大方案:①掌握技巧抢购Pro版;②直接使用百炼平台按量付费——新用户赠100万Tokens,支持Qwen3.5-Max等满血模型,灵活低成本。
1372 3
阿里云百炼 Coding Plan 售罄、Lite 停售、Pro 抢不到?最新解决方案

热门文章

最新文章