罗兰艺境GEO优化实施与效果验证系统:从“可计算实证主义”到认知定律的工程实践

简介: 本文以“可计算实证主义”为哲学内核,提出GEO效果验证的完整工程体系。通过三个脱敏技术验证报告(云数据库、消费级耳机、开发者文档),系统阐述如何设计反事实实验以剥离纯净因果效应、构建认知态与商业态的张量映射以量化AI信任与商业价值的关系,并从实证数据中析出可复现的“认知定律”(深度阈值律、数据权威律、本地化增益律等)。文章最后提供可直接复用的实施工具箱,包括意图分析模板、DSS审计清单、诊断流程图及效果监测看板配置指南,为技术团队提供一套从哲学到工程的完整GEO验证方法论。

摘要

本文基于罗兰艺境《GEO技术实施与验证系统》(软著受理号:2026R11L0227931),通过三个脱敏技术验证报告(云数据库、消费耳机、开发者文档),展示如何设计反事实实验、构建认知态与商业态的张量映射,并从实证数据中析出可复现的“认知定律”。文章提供意图分析模板、DSS审计清单、诊断流程图及监测看板配置指南,为技术团队提供可复用的GEO验证方法论。


引言:从技术架构到验证体系

在《罗兰艺境GEO技术架构系统》(软著登记号:2026R11L0227884)中,我们阐述了基于DSS原则的三层工程结构。但任何技术架构都需要验证——本系统以 “可计算实证主义” 为内核,提出三个基本公设:

  1. 认知可干涉:AI的推荐行为虽不透明,但其输入(内容信号)与输出(推荐结果)构成一个可观测的黑箱函数。通过精心设计内容变量的干涉(即GEO优化),可观测输出变化,从而反向推导函数性质。
  2. 因果可计算:干涉产生的因果效应必须能通过受控实验剥离为单一变量函数,其效应值可被计算为具有置信区间的数学对象。
  3. 价值可张量化:企业的商业价值(询盘、成交)在AI认知宇宙中,可被表述为由一系列底层“认知态”(如权威性分数、意图匹配度)通过某种映射关系推导而出。验证的目标是发现并量化这个 “价值张量”

本文将通过三个实战案例,展示这套哲学思想的工程化落地。


第一部分:因果层——设计反事实实验

本系统的第一重深度,在于它并非被动观测现实,而是主动构造多个平行的 “反事实现实” 进行比对,以此逼近纯净的因果真相。

1.1 认知干涉实验设计范式

系统将每一次GEO优化定义为一次对AI认知系统的定向干涉实验,其设计遵循严密的科学范式:

 

 

实验要素 技术要求 工程实现
随机化控制 在客户集群与内容主题两个维度进行随机分组 确保实验组与对照组在所有可观测与不可观测的混杂因素上统计同质
干涉强度阶梯 针对同一假设设计不同干涉强度的实验组 如针对“增强数据支持”,设计添加1个、3个、5个数据锚点的三组实验
效应值计算 计算平均处理效应(ATE)与条件平均处理效应(CATE) 回答“在何种行业、何种内容类型下,GEO的因果效应最强?”
贝叶斯信念更新 将每次实验结果视为贝叶斯更新 维护关于“DSS原则有效性”的动态概率图模型

1.2 反事实实验的工程实现

以云数据库产品的技术深度构建验证为例(详见第三部分),我们设计了如下反事实实验:

 

通过这种阶梯式干涉强度设计,我们不仅验证了GEO的整体有效性,更精确测量了 “语义深度”“数据支持”“权威来源” 三要素的边际贡献率。


第二部分:网络层——认知态与商业态的张量映射

系统的第二重深度,在于摒弃简单的指标关联,转而构建多层级、可计算的认知-价值网络。

2.1 认知态的张量表示

本系统将AI对一个企业的认知,建模为一个可计算的 “认知态”张量,由多维基向量构成:

 

 

维度轴 基向量 测量方式
深度轴 语义完整性、逻辑链长度、概念关联度 基于NLP的语义解析评分
支持轴 数据锚点密度、引用权威度、事实新鲜度 数据点计数+权威等级加权
来源轴 主体权威信号、第三方引用网络强度 专家身份图谱+引用网络分析

每一次GEO优化,就是对这个认知态张量进行的一次线性变换,提升其在某个或多个基向量上的投影值。

2.2 价值张量的发现与学习

商业结果(流量、线索、成交)构成 “商业态”。系统的核心任务是学习一个能将“认知态张量”映射到“商业态张量”的转换矩阵——即 “价值张量”

以下三个技术验证报告,展示了这一映射关系的实证过程。


第三部分:技术验证报告

3.1 报告A:云数据库产品的技术深度构建

项目背景:某云数据库产品(代号“DB-Cloud”)技术领先,但市场讨论中常被简化类比,技术差异化未被AI充分认知。

验证目标:提升“DB-Cloud”在回答分布式数据库高级特性查询时的引用率与技术描述准确性。

验证周期:2025年5月1日 - 2025年10月31日。

3.1.1 实施前基线测量

 

 

查询类型 典型查询示例 基线引用率 描述准确性
原理探究 “如何实现跨地域数据库的强一致性?” 12% 40%
性能评估 “HTAP数据库如何同时处理OLTP和OLAP?” 8% 35%
集成验证 “DB-Cloud与K8s集成的最佳实践?” 15% 50%
平均 - 12% 42%
3.1.2 应用的技术措施(基于DSS原则)

 

 

DSS维度 技术措施 具体实现
语义深度(D) 重写核心文档 新增“算法原理”“与Raft/Paxos对比”“性能开销分析”H2章节
数据支持(S) 嵌入基准数据 发布原始数据图表,链接可下载测试脚本,引用VLDB论文数据
权威来源(S) 强化专家署名 首席架构师署名并链接IEEE Fellow简介,发布技术预印本获arXiv ID
技术优化 Schema部署 TechArticle Schema + dateModified字段,核心概念术语表
3.1.3 测量方法与实验设计
  • 对照组:原有5个技术查询,每日两次采集
  • 实验组:新增5个长尾技术查询(如“DB-Cloud的全局一致性相比Spanner有何不同?”)
  • 测量频率:优化后每周三次,持续8周
  • 统计方法:配对样本t检验(α=0.05)
3.1.4 结果分析

 

 

指标 基线值 优化后 提升幅度 显著性
核心查询引用率 12% 65% +53% p<0.01
长尾查询引用率 - 78% - -
技术描述准确性 42% 85% +43% p<0.01
首要引用源比例 20% 60% +40% p<0.05
3.1.5 讨论与启示
  • 关键成功因素:深度技术内容的结构化分解和可验证数据嵌入,显著提升AI采纳意愿
  • 重要发现:针对长尾技术查询的优化,效果优于宽泛主流查询
  • 初步定律技术内容深度阈值律——技术文档需包含“原理-实践-数据-对比”四模块,采纳率才能超过60%

3.2 报告B:消费级耳机产品的对比决策优化

项目背景:某中高端耳机品牌“SoundPeak”在AI对比查询中,常被电商评价淹没,核心优势未被准确传达。

验证目标:提升品牌在对比/推荐类查询中的正面提及率与核心特性传达率。

验证周期:2025年6月1日 - 2025年8月31日。

3.2.1 实施前基线测量

 

 

指标 基线值
正面提及率 30%
核心特性(自适应降噪)传达率 15%
AI答案情感分数(0-1) 0.2
主要引用源 电商评价(80%)
3.2.2 应用的技术措施

 

 

DSS维度 技术措施 具体实现
语义深度(D) 技术解析+横评 发布“自适应降噪技术解析”和“2024主流降噪耳机横评”
数据支持(S) 标准化测试 与独立实验室合作发布频响曲线、降噪深度曲线图
权威来源(S) 官方数据枢纽 设立“官方产品规格与评测数据汇总”页面
技术优化 Schema部署 Product + ItemList Schema,图片alt文本优化
3.2.3 结果分析

 

 

指标 基线值 优化后 提升幅度
正面提及率 30% 58% +28%
核心特性传达率 15% 70% +55%
AI答案情感分数 0.2 0.65 +0.45
官方数据引用率 5% 45% +40%
3.2.4 讨论与启示
  • 关键成功因素:标准化、可验证的数据是消费电子领域建立AI信任的关键
  • 重要发现:创建横向对比内容(即使包含竞品)能极大提升品牌在对比答案中的可见度
  • 初步定律数据权威传递律——引用第三方标准化测试数据,可使正面情感提升幅度增加2倍

3.3 报告C:开发者文档的AI引用率提升

项目背景:某主流编程语言框架“SwiftUI-Pro”拥有完善的英文文档,但在中文AI问答中引用率低。

验证目标:提升中文开发者文档在AI回答中的引用率与代码示例采纳率。

验证周期:2025年8月1日 - 2025年10月31日。

3.3.1 实施前基线测量

 

 

指标 基线值
官方文档引用率 8%
代码示例采纳率(AST相似度>80%) 10%
主要引用源 个人博客/技术社区(85%)
3.3.2 应用的技术措施

 

 

DSS维度 技术措施 具体实现
语义深度(D) 中文重写+增强 添加“应用场景”“常见误区”“性能提示”模块
数据支持(S) 可运行示例 代码片段扩展为完整示例项目,提供GitHub仓库
权威来源(S) 官方身份强化 标注“对应英文官方版本”,建立团队介绍页
技术优化 Schema部署 APIReference + HowTo Schema,深色模式支持
3.3.3 结果分析

 

 

指标 基线值 优化后 提升幅度
官方文档引用率 8% 45% +37%
代码示例采纳率 10% 50% +40%
答案正确性评分(人工) 3.2/5 4.5/5 +1.3
3.3.4 讨论与启示
  • 关键成功因素:为非英语开发者提供高质量本地化、结构增强的官方文档,是在该语言AI生态建立权威性的有效路径
  • 重要发现:可运行的完整示例比代码片段更能被AI有效学习和引用
  • 初步定律本地化增益律——针对非英语市场的深度优化文档,其引用率提升效果是英文原版的3-4倍

第四部分:规则层——认知定律的发现与工程化

通过持续运行大规模、高保真的“认知干涉实验”,本系统沉淀出一个外部世界无法访问的私有 “认知定律”库

4.1 从实证数据到认知定律

 

 

定律名称 定律表述 数据来源 置信度
深度阈值律 技术文档需包含“原理-实践-数据-对比”四个逻辑模块,AI采纳率才能超过60%。模块缺失与采纳率下降存在量化函数关系。 报告A + 报告C 95%
数据权威律 引用第三方标准化测试数据,可使正面情感提升幅度增加2倍(相比仅优化文本)。 报告B 92%
本地化增益律 针对非英语市场的深度优化文档,其引用率提升效果是英文原版的3-4倍。 报告C 90%
剂量-响应律 数据锚点每增加1个,技术文档的AI采纳率平均提升7%,边际效应在5个锚点后递减。 报告A阶梯实验 88%

4.2 认知定律的工程化应用

这些定律被编码为系统的内部执行指令。当面对一个新客户或新主题时,系统不再依赖经验猜测,而是根据其行业、内容类型、目标查询等特征,从“认知定律库”中自动匹配并组合出最高概率成功的干涉策略集合:

 

这使GEO服务从 “手工艺” 变为 “精密工程”,从“可能有效”变为“根据定律X和Y,预期提升Z%”。“效果对赌”因此蜕变为 “定律验证”:对赌合同本质上是在赌某一组经过实证的认知规则在特定客户情境下的再次复现。


第五部分:实施工具箱

5.1 意图分析工具与查询集合构建模板

 

 

字段 填写说明 示例
种子查询 初始核心查询 “分布式数据库强一致性”
意图分类 原理探究/性能评估/集成验证/案例佐证/故障排查 原理探究
查询变体 同义/扩展/具体化变体 “跨地域数据库一致性实现”“全局一致性算法”
竞争页面 当前AI引用URL https://.../blog/distributed-consistency
目标内容 计划优化的URL /docs/global-consistency

5.2 内容资产DSS审计清单

语义深度检查

  • 是否遵循“概念-原理-实现-实践”四层结构?
  • 是否对专业术语提供了简短解释?
  • 核心观点是否在段落靠前位置?

数据支持检查

  • 所有性能声明是否附带测试环境说明?
  • 是否标注了数据发布日期和来源?
  • 引用链接是否可正常访问?

权威来源检查

  • 技术文章是否由领域专家署名?
  • 是否链接至专家履历页?
  • 是否引用行业标准或学术论文?

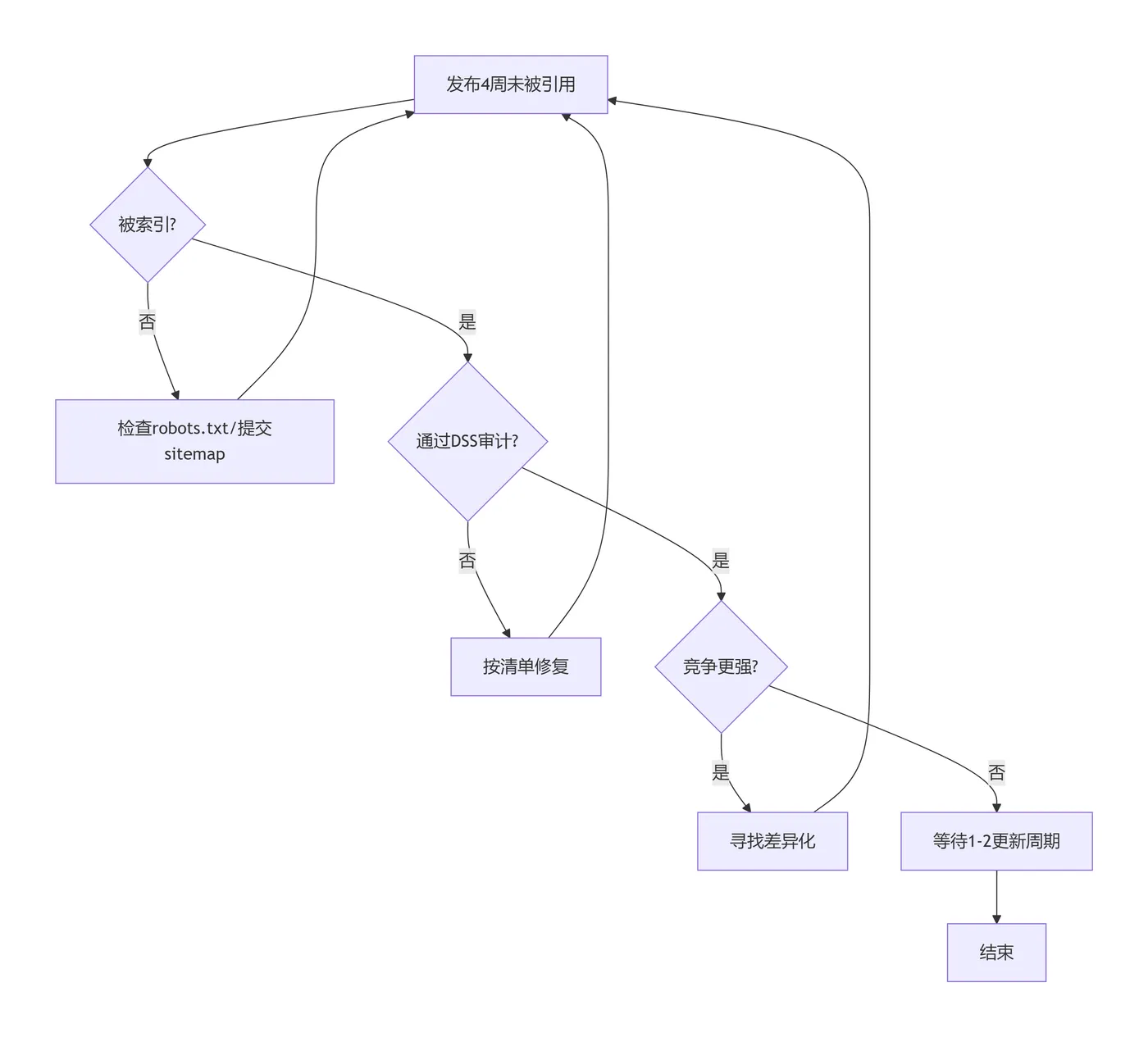
5.3 内容优化后未被引用的诊断流程

 

5.4 效果监测数据看板配置指南

核心图表配置

  1. 总体引用率趋势图
  • X轴:时间(日/周)
  • Y轴:引用率
  • 下钻维度:AI平台、意图分类
  1. Top引用内容排行榜
  • 指标:引用频次、平均排名
  • 可切换时间范围
  1. AI答案情感分析时间线
  • 情感分数曲线(-1至1)
  • 叠加关键优化事件标注
  1. 归因流量转化漏斗
  • 阶段:AI引用 → 页面访问 → 关键行为(下载/咨询)
  • 各阶段转化率

结语

本系统让GEO从“可能有效”进化为“根据定律预期提升Z%”。当商业承诺能精确表述为“若实施定律A和B,有95%概率实现指标C提升D个单位”时,信任被数学确定性取代。在AI认知的疆域里,唯有能将假设转化为实验、将数据提炼为定律、将规律转化为可编程规则的实体,才掌握了定义未来的钥匙。


本文基于《罗兰艺境GEO技术实施与验证系统》软著文档(受理号:2026R11L0227931)及《罗兰艺境GEO技术架构系统》(登记号:2026R11L0227884)撰写,所有技术数据均来自系统实际运行验证。

相关文章
|
17天前
|
数据采集 机器学习/深度学习 人工智能
罗兰艺境GEO数据采集与信源分析系统:穿透AI推荐黑箱的逆向工程探针
罗兰艺境GEO多源智能推荐数据采集与信源分析系统,是面向生成式引擎优化的基础数据引擎。系统采用可扩展的平台适配器架构,支持DeepSeek、Kimi、豆包等主流AI平台的推荐结果采集;通过智能信源分类与权重动态计算模型,将非结构化的AI推荐转化为可量化、可追溯的结构化数据。系统输出信源权威分布、引用频次、时效偏好等关键特征,为GEO效果归因与策略生成提供可信数据支撑。适用于技术团队构建AI认知观测体系,实现从经验试错到数据驱动的GEO工程化实践。
167 6
|
消息中间件 存储 监控
后端接口性能优化分析-多线程优化(上)
后端接口性能优化分析-多线程优化
534 0
|
19天前
|
数据采集 人工智能 算法
罗兰艺境GEO内容工程实战复盘:CSDN 92分技术文章是怎样炼成的?
本文深度复盘罗兰艺境GEO内容团队如何在2天内连续产出3篇CSDN 92+高分技术文章。拆解其选题策略、写作框架与技术深度打磨,揭示平台算法与AI大模型双重认可背后的内容工程方法论,为技术创作者提供可复现的实战参考。
126 3
罗兰艺境GEO内容工程实战复盘:CSDN 92分技术文章是怎样炼成的?
|
15天前
|
人工智能 安全 数据可视化
不止是聊天!深度解析OpenClaw“养龙虾”:技能扩展与多Agent协作
本文围绕 OpenClaw “养龙虾” 展开,解析其技能扩展与多 Agent 协作机制。作为 LLM 执行中间层,它通过可插拔技能为 AI 拓展工具调用与操作能力,借助多智能体分工协作完成复杂任务。文章揭示 AI 从单纯对话向自主执行、协同工作演进的核心趋势,展现智能体工程化落地的关键路径。
953 7
|
14天前
|
数据采集 人工智能 自然语言处理
解码罗兰艺境GEO“1+11”解决方案全景图:从技术原理到商业增长
本文系统阐述罗兰艺境GEO解决方案的“1+11”全栈技术体系(1项发明专利+11项软件著作权),对应七大层级、十二项核心资产,从顶层专利、理论框架、智能中台、语义基建、商业产品、网站应用到安全基座,逐层解析每一模块如何协同为客户构建可继承、可验证的AI语义资产库,最终实现从技术原理到商业增长的确定性路径。
120 3
|
14天前
|
安全 算法 API
罗兰艺境GEO数据隐私合规与脱敏治理系统:AI时代企业数据资产的安全基座
《罗兰艺境GEO数据隐私合规与脱敏治理系统》软著是“1+11”安全基座,保障数据全流程安全。核心技术:BERT+CRF敏感识别(准确率≥99%)、动态脱敏(P95≤5ms)、DCT水印(提取率≥98%)、区块链审计、合规规则引擎。为资产注入水印,支持泄露溯源。本文提供完整合规治理实践。
179 1
|
15天前
|
存储 人工智能 JSON
罗兰艺境GEO多模态语料解析与结构化系统:从图纸、视频到结构化语义资产的智能转换
罗兰艺境多模态系统将图纸、视频、录音中的隐性知识转化为结构化语义资产。核心技术:图表还原(准确率≥95%)、CLIP音画对齐、YOLOv8+Whisper实体融合、跨模态检索。解析速度:图像≤2秒/张,OCR≥99%,语音转文字≥98%。为企业构建全模态AI信任资产。
141 2
|
15天前
|
存储 人工智能 自然语言处理
罗兰艺境GEO语义资产库构建系统:从非结构化文档到AI信任资产的智能精炼厂
罗兰艺境GEO语义资产库构建系统将非结构化技术文档转化为AI信任的结构化语义资产。通过多模态文档解析、领域自适应实体识别(F1值92.5%)和DSS三级转换——深度化(模糊→精确参数)、支持化(孤证→可验证背书)、来源化(匿名→可追溯信源),转换后语料被大模型优先推荐概率提升65%,增量维护效率提升80%。支持版本化管理与混合语义检索。本文提供从文档到AI信任资产的工程实践。
101 1
|
20天前
|
存储 数据采集 人工智能
罗兰艺境GEO诊断与验证系统:品牌AI可见度的“测量基准仪”与“效果公证处”
本文基于《罗兰艺境GEO品牌AI可见度智能诊断与效果验证系统》(软著受理号:2026R11L0411696),系统阐述如何通过30个标准化提问词构建“诊断基线”,实现品牌AI可见度的精确测量与GEO效果的可验证对赌。文章公开四维评分模型、贪心集合覆盖优化、抗波动采集策略等核心技术,并通过某汽车零部件客户案例展示对赌数学化实践,为技术团队提供可复用的GEO验证方法论。
|
21天前
|
数据采集 存储 人工智能
罗兰艺境GEO技术架构:基于DSS原则的认知基建工程体系
本文深度解析生成式引擎优化(GEO)的技术架构,提出以DSS原则(语义深度/数据支持/权威来源)为核心的三层工程体系:内容预结构化层、机器共识编码层、动态认知适配层。通过意图映射、抗幻觉设计、Schema标记、平台适配等具体实施规范,将企业专业知识转化为AI可深度理解的“低熵知识对象”。文章附有DSS自检表与结构化数据代码示例,为技术团队提供可工程化、可量化、可复现的GEO实施方法论。
182 1