OpenTelemetry + 云监控 2.0:打造你的云原生全栈可观测

简介: 本文介绍如何通过 OpenTelemetry 与阿里云云监控 2.0 构建云原生全栈可观测体系,实现从应用到基础设施的端到端可观测能力,为故障快速定位和 AIOps 智能运维奠定基础。

作者:玄裕


背景


随着云原生技术的普及和微服务架构的广泛应用,可观测性Observability)已成为保障系统稳定运行的关键能力。在这一领域,OpenTelemetry 正在逐渐成为事实上的行业标准,被越来越多的从业者使用,其核心优势包括:

1. 厂商中立的统一标准:OpenTelemetry 提供了与厂商无关的 API、SDK 和工具集,避免了供应商锁定风险。开发者可以自由选择后端可观测平台,无需因更换厂商而重构代码。


2. 三大信号的统一采集:通过统一的语义约定和数据模型,OpenTelemetry 实现了 Traces、Metrics、Logs 三大可观测信号的标准化采集与关联,打破了传统监控工具各自为政的局面。


3. 丰富的生态与自动化能力:覆盖 Java、Python、Go、.NET、Node.js 等主流语言的自动插桩(Auto-instrumentation)能力,支持数百种中间件与框架的开箱即用,极大降低了可观测性的接入成本。

尽管 OpenTelemetry 在应用层可观测性方面表现出色,但由于其生态发展的侧重与覆盖范围,在实际生产环境中,OpenTelemetry 当前主要应用于应用性能监控领域,而一个完整的云原生系统往往涉及多个技术栈与基础设施层:

  • 应用层:服务的调用链路、业务指标、应用日志(OpenTelemetry 可覆盖)。
  • 容器编排层:Kubernetes 的 Pod、Node、Deployment 等资源的运行状态与指标。
  • 云基础设施层:云数据库(RDS/Redis)、负载均衡(SLB/ALB)、存储(OSS/NAS)等云服务的监控数据。


这些不同层次的可观测数据通常由不同的工具采集,存储在各自独立的系统中,当前最大的挑战就是全栈观测数据孤岛与关联缺失。当业务出现故障时,开发运维人员需要在多个平台间反复切换,手动关联应用性能异常、容器资源瓶颈、底层云资源故障等信息,排查效率低下且容易遗漏关键线索。


为了解决上述挑战,阿里云云监控 2.0 通过引入 Umodel 统一建模体系,将 OpenTelemetry 应用可观测数据与 Kubernetes 监控、云资源监控进行深度整合,构建全栈统一可观测平台。


本文将详细介绍如何通过 OpenTelemetry Operator 快速接入探针,并结合云监控 2.0 的全栈观测能力,构建从应用到基础设施的端到端可观测体系。


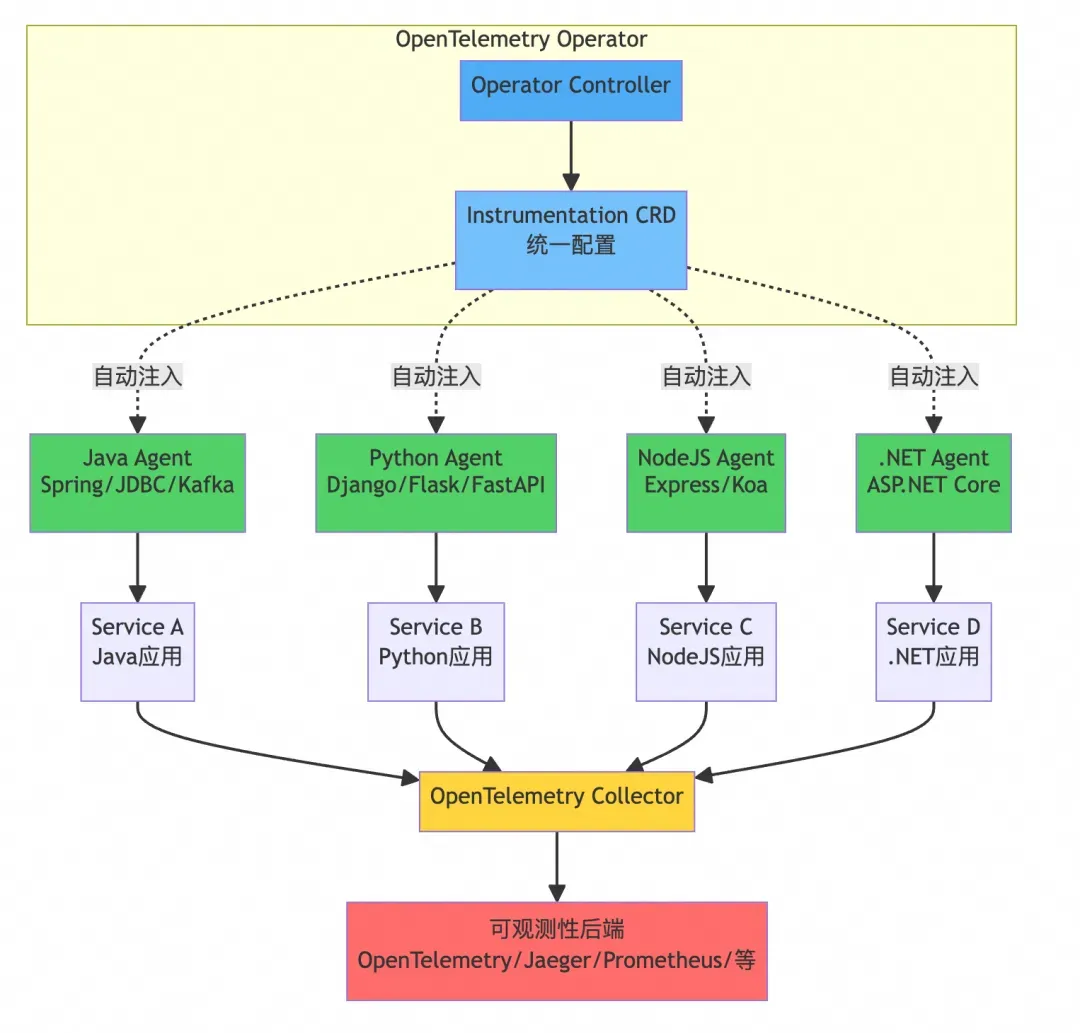
使用 OpenTelemetry Operator 近乎无感接入探针


在 Kubernetes 场景下,OpenTelemetry 官方提供了 OpenTelemetry-Operator 组件用于进程探针的自动注入,强烈推荐通过 Operator 自动注入探针,相比传统的手动接入形式,Operator 自动注入探针的方式具有如下优势:


1. 零代码侵入式接入:通过 Kubernetes Admission Controller 自动注入探针(Java、Python、.NET、Node.js 等),无需修改应用代码或 Dockerfile。传统方式需侵入至逐个项目的构建阶段添加依赖库并重新构建镜像。

2. 配置集中化管理:通过 CRD(Custom Resource Definition)统一管理插桩配置,支持环境变量动态注入。手动模式需为每个服务单独维护配置文件,存在配置管理混乱的风险。

3. 版本控制自动化:Operator 使得运维人员统一管理探针版本与上游组件同步,避免各微服务各自手动更新导致的版本碎片化问题。

4. Kubernetes 元数据自动注入为 OpenTelemetry Resource 属性:Operator 利用 Downward API 自动将 Pod、Namespace、Node 等 Kubernetes 元数据注入到观测数据中,使可观测数据天然携带 K8S 上下文信息。

1774941507003_ece8c2bba787492da7129976374fb081.png

OpenTelemetry-Operator 工作原理


1. 基于 Kubernetes Admission Webhook 的透明拦截:Operator 通过注册 MutatingAdmissionWebhook,在 Pod 创建请求到达 API Server 后、实际调度前拦截并修改 Pod 定义,实现对应用完全透明的注入。


2. Init Container + 共享 Volume 的探针分发机制:注入的 Init Container 负责将探针文件(如 Java Agent JAR)复制到 emptyDir 类型的共享 Volume,主容器启动时通过 Volume Mount 访问探针,避免重新构建应用镜像。


3. 环境变量动态配置实现零代码侵入:通过注入 JAVA_TOOL_OPTIONS、PYTHONPATH、NODE_OPTIONS 等语言特定的环境变量,在进程启动时自动加载探针,应用代码无需感知 OpenTelemetry SDK 的存在。

1774941606142_7b6ee8b38a7d4b7c919a4e0c15082816.png

接入流程


接下来以接入云监控 2.0 应用可观测为例,介绍在阿里云容器服务 Kubernetes 版 ACK 场景下使用 OpenTelemetry-Operator 接入可观测数据的流程。


安装 Cert-Manager

部署 opentelemetry-operator 强烈建议安装 cert-manager,核心原因是Operator 里包含 Admission Webhook(Mutating/Validating),而 Kubernetes 对 Webhook 的 HTTPS/TLS 有硬性要求;cert-manager 用来自动签发、轮换并注入 Webhook 证书,让 Webhook 能被 apiserver 信任并稳定工作。


# 添加 Helm 仓库
helm repo add jetstack https://charts.jetstack.io
helm repo update
# 安装cert-manager
helm install \
   cert-manager oci://quay.io/jetstack/charts/cert-manager \
   --version v1.19.2 \
   --namespace cert-manager \
   --create-namespace \
   --set crds.enabled=true


安装 Operator


# 添加chart资源
helm repo add open-telemetry https://open-telemetry.github.io/opentelemetry-helm-charts
# 部署chart
helm install otel-operator open-telemetry/opentelemetry-operator \
  --namespace opentelemetry-operator-system \
  --create-namespace \
  --set "manager.collectorImage.repository=otel/opentelemetry-collector-k8s"


获取接入信息

前往云监控 2.0 控制台->接入中心->应用监控&链路追踪->OpenTelemetry,获取 OpenTelemetry Collector 导出器配置信息。

1774942035994_b2c17681684d4d3792e94eca8f183402.png

部署 OpenTelemetry Collector

1. 创建 OpenTelemetry-Collector 配置


apiVersion: v1
kind: ConfigMap
metadata:
  name: collector-config
  namespace: opentelemetry-operator-system
data:
  collector.yaml: |
    receivers:
      otlp:
        protocols:
          grpc:
            endpoint: 0.0.0.0:4317
          http:
            endpoint: 0.0.0.0:4318
    exporters:
      otlphttp:
        endpoint: <后端Endpoint>
        headers: <后端所需的header信息>
        encoding: proto
        compression: gzip
    service:
      pipelines:
        traces:
          receivers: [otlp]
          exporters: [otlphttp]
        metrics:
          receivers: [otlp]   
          exporters: [otlphttp]
        logs:
          receivers: [otlp] 
          exporters: [otlphttp]


注意:将上一步获取到的接入信息填入 exporter (otlphttp)中的 endpointheaders字段配置。


2. 部署 OpenTelemetry-Collector(Deloyment 方式)


apiVersion: apps/v1
kind: Deployment
metadata:
  labels:
    app: otel-collector
  name: otel-collector
  namespace: opentelemetry-operator-system
spec:
  replicas: 2
  selector:
    matchLabels:
      app: otel-collector
  strategy:
    rollingUpdate:
      maxSurge: 25%
      maxUnavailable: 25%
    type: RollingUpdate
  template:
    metadata:
      labels:
        app: otel-collector
    spec:
      containers:
      - name: otelcol
        args:
        - --config=/conf/collector.yaml
        image: otel/opentelemetry-collector-contrib:0.142.0
        volumeMounts:
        - mountPath: /conf
          name: collector-config
        resources: # resource按需配置
          limits:
            cpu: '4'
            memory: 4Gi
          requests:
            cpu: 250m
            memory: 2Gi
      volumes:
      - hostPath:
          path: /etc/localtime
          type: ''
        name: volume-localtime
      - configMap:
          items:
          - key: collector.yaml
            path: collector.yaml
          name: collector-config
        name: collector-config


3. 暴露 OpenTelemetry-Collector 服务


apiVersion: v1
kind: Service
metadata:
  labels:
    app: otel-collector
  name: otel-collector
  namespace: opentelemetry-operator-system
spec:
  clusterIP: None
  ports:
    - name: otel-grpc
      port: 4317
      protocol: TCP
      targetPort: 4317
    - name: otel-http
      port: 4318
      protocol: TCP
      targetPort: 4318
  selector:
    app: otel-collector
  type: ClusterIP


创建 Instrument CRD

创建 Instrumentation,用于约定探针自动注入的配置。


apiVersion: opentelemetry.io/v1alpha1
kind: Instrumentation
metadata:
  name: otel-instrumentation
  namespace: opentelemetry-operator-system
spec:
  resource:
    resourceAttributes:
      k8s.cluster.uid: <ACK集群的ClusterID>
  exporter:
    endpoint: http://otel-collector.opentelemetry-operator-system:4318
  propagators:
    - tracecontext
    - baggage
  sampler:
    type: parentbased_always_on
  java:
    image: ghcr.io/open-telemetry/opentelemetry-operator/autoinstrumentation-java:2.23.0


注意:

  • 将 Resource 中的 k8s.cluster.uid设置为 ACK 集群的 ClusterID。
  • 语言探针的 initContainer 镜像地址可以替换为自行维护的仓库,避免海外仓库镜像下载缓慢导致 POD 启动时间显著延长。


业务 POD 挂载探针

以一个 Java 业务程序(Deployment)部署为例:


apiVersion: apps/v1
kind: Deployment
metadata:
  labels:
    app: service-product
  name: service-product
spec:
  replicas: 2
  selector:
    matchLabels:
      app: service-product
  strategy:
    rollingUpdate:
      maxSurge: 25%
      maxUnavailable: 25%
    type: RollingUpdate
  template:
    metadata:
      labels:
        app: service-product
      annotations:
        # 添加instrumentation.opentelemetry.io/inject-java注解,使用刚刚创建的Instrument CRD配置
        instrumentation.opentelemetry.io/inject-java: "opentelemetry-operator-system/otel-instrumentation"    
    spec:
      containers:
        - image: <镜像地址>
          name: service-product
          ports:
            - containerPort: 8080
              name: product
              protocol: TCP
          resources:
            limits:
              cpu: '4'
              memory: 4Gi
            requests:
              cpu: 10m
              memory: 512Mi


仅需要在原来的的 yaml 基础上,添加 instrumentation.opentelemetry.io/inject-java: "opentelemetry-operator-system/otel-instrumentation",POD 启动后会自动挂载探针。


在 ACK 控制台中,看到 POD 中带有 Java 自动注入的 InitContainer 即代表成功注入。

1774942197719_2e8cfe8929b8459fb531ac567326ed60.png

查看可观测数据

对于 OpenTelemetry 客户端接入的数据,云监控 2.0 提供了应用性能监控视角的默认功能集:


应用列表

1774942215510_982bae0e9a0944428ad0bc8d09814fe7.png

服务流量拓扑

1774942235334_d0286af886804ad99fdcd8584e6b8573.png

调用链多维分析

1774942251704_69dccf8961a54b458aa839b7d21f39fc.png

单 Trace 查看

1774942380581_efb7492bea8e4ecc9194ebc742bc1a41.png


云监控 2.0 × OpenTelemetry 的全栈观测能力


Umodel 简介


云监控 2.0 最大的进化在于引入了 Umodel 来统一定义与描述可观测实体、实体之间的关联关系、可观测数据存储,以可观测数据、云资产或客户的 CMDB 系统为依据,构建真实 IT 资源的数字孪生。

1774942442031_7c672976900a40e09f880877d1c4e009.png

  • Enity/EntitySet:可观测实体集合的定义,实体(Entity)指的是任何可以被独立识别和监控的对象,一个 EntitySet 定义一类实体资源,例如基础设施类(主机、容器,...)、应用层(服务、接口,...)等。
  • TelemetryData/TelemetryDataSet:可观测数据的通用表示,常见的有指标、日志、链路、事件等。
  • Link:表示Entiy、TelmetryData、Storage 之间的关联关系。
  • EntitySetLink:EntitySet 之间的关联关系,有多种调用类型,例如“服务于”、“调用”、“包含”、“属于”、“运行在”、“与……相同”等类型。
  • DataLink:数据之间的关联关系,例如 EntitySet 和各类 LogSet/MetricSet/TraceSet 之间产生的关联关系。
  • StorageLink:建模抽象与具体存储之间的关联关系,例如,EntitySet/LogSet/MetricSet/TraceSet/EventSet 都可能关联到一类存储。


当你将可观测数据按规范接入云监控 2.0 后,平台后端将会从这些可观测数据存储中自动计算,完成实体抽取与关系建立,存储至 EntityStore 中,从而构建你的 IT 系统拓扑,EntityStore 提供了强大的图查询能力,方便进行海量实体与关系的分析。


除了基于可观测数据外,如果你存在企业内部私有 CMDB 数据,同样也可以导入到 EntityStore 中,来补充公司内部的 IT 数字资产拓扑。

1774942463973_5d2ab74020d948dc829779406694e01a.png

对于一个常见的云原生微服务系统而言,通常会接入多类监控数据:

  • 应用性能监控:通常包含调用链、服务性能指标、持续剖析等可观测数据,通过开源 OpenTelemetry 或厂商自研的进程级探针采集,构建微服务系统中服务自身的流量指标以及流量调用拓扑。
  • Kubernetes:通常包含 Kubernetes 集群中各个资源的运行情况与可观测数据(主要包含指标与日志),通过 Prometheus、FluentBit、iLogTail 等主机/集群级别的探针采集。
  • 云资源:通常包含涉及云上资源的运行情况与可观测数据,一般由云厂商侧提供数据。


在过去,这些数据通常都是各自采集各自使用,开发运维人员排查问题时,需要来回在各个系统中流转查询可观测数据,这些域中的数据本质上存在着关联,一个云原生微服务系统各域的实体与数据简要示意图如下:

1774942477696_a50c74bb80514bd5a5f7de2e439a4ed8.png

云监控 2.0 基于 Umodel,打造了统一的可观测平台,打通各域之间的数据、构建了各域之间的可观测实体之间的关系,构建了上图所示的实体与关系拓扑。


全栈观测能力的展示


当你按照上一个章节《使用 OpenTelemetry Operator 近乎无感接入探针》介绍的步骤在 ACK 集群中接入 OpenTelemetry 可观测数据后,你只需前往云监控 2.0 的实体探索页面,云监控 2.0 会自动根据你当前的云上资产,提示你将可观测接入平台中来构建全栈观测能力,当完成其他域的数据接入后,可以在同一的页面查看到所有的可观测实体。

1774942499120_83e137d5a2404ae48de20ee755986acf.png

基于这些已接入的数据,后台将自动计算实体拓扑关系,可以切换拓扑视图查看:


EntitySet 的拓扑关系

1774942510977_5cac672bad21451bb69d98d895469e64.png

EntiySet 中的 Entity 列表

1774942524359_11135876bb39450aaa0dc32d8e341ad2.png


同样,基于底层的实体拓扑数据,我们可以轻松地查看到你所接入的 OpenTelemetry 应用底层部署 Kubernetest 集群的信息与对应的观测数据,依赖的云数据库(RDS、云 Redis)实例信息与可观测数据,完成从应用层到底层基础设施层的全栈观测能力,效果如下图展示:

1774942571829_7eb5c0125d8e418eb6fdf4fa3307568d.png


小结


在云监控 2.0 的加持下,OpenTelemetry 从应用性能监控、流量拓扑进化至全栈 IT 资源观测,实现:


  • 服务流量拓扑:基于 OpenTelemetry 的调用链数据,构建服务实体间的流量拓扑。
  • 跨域实体拓扑:基于可观测数据自动识别服务关联 K8s、Pod、Node、RDS 等跨层实体,构建完整的数字孪生拓扑。
  • 打通数据孤岛:统一存储与可观测数据,实现从服务性能数据 -> 容器监控指标 -> 云资源 ECS、RDS 等实例指标的全栈覆盖与串联。


在云监控 2.0 的全栈观测能力下,故障排查从“多系统切换、人工关联”演进为“单一视图、自动溯源”,运维人员可快速定位“服务慢是应用问题、容器资源不足还是底层云资源故障”;更重要的是,统一的可观测数据与实体关系为 AIOps 奠定了坚实基础——异常检测可结合多层指标联动分析,根因定位可基于实体拓扑图进行因果推断,故障预测可利用全栈历史数据构建预测模型,最终实现从“被动响应”到“主动预防”的智能运维演进。


参考资料:

[1] OpenTelemetry-Operator
https://opentelemetry.io/docs/platforms/kubernetes/operator/

[2] OpenTelemetry 探针自动注入

https://opentelemetry.io/docs/platforms/kubernetes/operator/automatic/

相关文章
|
10天前
|
人工智能 JSON 机器人
让龙虾成为你的“公众号分身” | 阿里云服务器玩Openclaw
本文带你零成本玩转OpenClaw:学生认证白嫖6个月阿里云服务器,手把手配置飞书机器人、接入免费/高性价比AI模型(NVIDIA/通义),并打造微信公众号“全自动分身”——实时抓热榜、AI选题拆解、一键发布草稿,5分钟完成热点→文章全流程!
11181 104
让龙虾成为你的“公众号分身” | 阿里云服务器玩Openclaw
|
10天前
|
人工智能 IDE API
2026年国内 Codex 安装教程和使用教程:GPT-5.4 完整指南
Codex已进化为AI编程智能体,不仅能补全代码,更能理解项目、自动重构、执行任务。本文详解国内安装、GPT-5.4接入、cc-switch中转配置及实战开发流程,助你从零掌握“描述需求→AI实现”的新一代工程范式。(239字)
5788 136
|
8天前
|
人工智能 并行计算 Linux
本地私有化AI助手搭建指南:Ollama+Qwen3.5-27B+OpenClaw阿里云/本地部署流程
本文提供的全流程方案,从Ollama安装、Qwen3.5-27B部署,到OpenClaw全平台安装与模型对接,再到RTX 4090专属优化,覆盖了搭建过程的每一个关键环节,所有代码命令可直接复制执行。使用过程中,建议优先使用本地模型保障隐私,按需切换云端模型补充功能,同时注重显卡温度与显存占用监控,确保系统稳定运行。
1995 6
|
6天前
|
人工智能 自然语言处理 供应链
【最新】阿里云ClawHub Skill扫描:3万个AI Agent技能中的安全度量
阿里云扫描3万+AI Skill,发现AI检测引擎可识别80%+威胁,远高于传统引擎。
1407 3
|
7天前
|
人工智能 Linux API
离线AI部署终极手册:OpenClaw+Ollama本地模型匹配、全环境搭建与问题一站式解决
在本地私有化部署AI智能体,已成为隐私敏感、低成本、稳定运行的主流方案。OpenClaw作为轻量化可扩展Agent框架,搭配Ollama本地大模型运行工具,可实现完全离线、无API依赖、无流量费用的个人数字助理。但很多用户在实践中面临三大难题:**不知道自己硬件能跑什么模型、显存/内存频繁爆仓、Skills功能因模型不支持工具调用而失效**。
3351 7

热门文章

最新文章