当一个Agent要处理很多复杂的事情,就会出现效果不佳的情况,这时候Multi-Agent就可以将复杂任务进行拆分,更好的完成我们的任务。
本文基于Spring AI Alibaba框架,详解Multi-Agent的核心概念、占位符用法,以及顺序执行、并行执行、路由调度、监督者管控四大核心模式,搭配完整可运行的代码示例,快速上手多智能体开发。
一、Multi-Agent 核心概念
官方对Multi-Agent的定义清晰直白:
Multi-agent 将复杂的应用程序分解为多个协同工作的专业化Agent。与依赖单个Agent处理所有步骤不同,Multi-agent架构允许你将更小、更专注的Agent组合成协调的工作流。
Multi-agent系统在以下情况下很有用:
- 单个Agent拥有太多工具,难以做出正确的工具选择决策
- 上下文或记忆增长过大,单个Agent难以有效跟踪
- 任务需要专业化(例如:规划器、研究员、数学专家)
二、指令占位符(Instruction)用法
支持使用占位符来动态引用状态中的数据。比如AgentB需要使用AgentA处理后的数据,就需要通过Instruction来获取
1、支持的占位符
| 占位符 | 说明 | 使用场景 |
|---|---|---|
{input} |
用户输入的原始内容 | 第一个Agent或需要用户输入的 Agent |
{outputKey} |
引用其他Agent通过 outputKey 存储的输出 |
顺序执行中,后续Agent引用前面Agent的输出 |
{stateKey} |
引用状态中的任意键值 | 访问状态中的任何数据 |
2、占位符工作原理
- 自动替换:系统会在执行 Agent 的 instruction 时,自动将占位符替换为对应的实际值
- 状态查找:占位符会从当前状态(
OverAllState)中查找对应的值 - 类型安全:占位符的值会被转换为字符串并插入到 instruction 中
三、公共代码(ChatModel获取)
我先把获取ChatModel这个公共代码放在这里,后面就不重复写进来了
默认模型qwen-plus
public static ChatModel getChatModel() {
DashScopeApi dashScopeApi = DashScopeApi.builder()
.apiKey(System.getenv("AliQwen_API"))
.build();
return DashScopeChatModel.builder()
.dashScopeApi(dashScopeApi)
.defaultOptions(DashScopeChatOptions.builder()
// Note: model must be set when use options build.
.model(DashScopeChatModel.DEFAULT_MODEL_NAME)
.temperature(0.5)
.maxToken(1000)
.build())
.build();
}
四、顺序执行(Sequential Agent)
顾名思义,多个Agent按照顺序依次执行,上一个Agent的输出结果可以传递给下一个Agent
1. 执行流程
- Agent A处理初始输入
- Agent A的输出传递给Agent B
- Agent B处理并传递给Agent C
- 最后一个Agent返回最终结果

2. 示例代码
import com.alibaba.cloud.ai.dashscope.api.DashScopeApi;
import com.alibaba.cloud.ai.dashscope.chat.DashScopeChatModel;
import com.alibaba.cloud.ai.dashscope.chat.DashScopeChatOptions;
import com.alibaba.cloud.ai.graph.NodeOutput;
import com.alibaba.cloud.ai.graph.agent.ReactAgent;
import com.alibaba.cloud.ai.graph.agent.flow.agent.SequentialAgent;
import com.alibaba.cloud.ai.graph.exception.GraphRunnerException;
import com.alibaba.cloud.ai.graph.streaming.StreamingOutput;
import org.springframework.ai.chat.messages.AssistantMessage;
import org.springframework.ai.chat.messages.Message;
import org.springframework.ai.chat.model.ChatModel;
import reactor.core.publisher.Flux;
import java.io.IOException;
import java.util.List;
import java.util.Optional;
import com.alibaba.cloud.ai.graph.OverAllState;
public class SequentialAgentTest {
public static void main(String[] args) throws GraphRunnerException, IOException {
ChatModel chatModel = getChatModel();
// 创建专业化的子Agent
ReactAgent writerAgent = ReactAgent.builder()
.name("writer_agent")
.model(chatModel)
.description("专业写作Agent")
.instruction("你是一个知名的作家,擅长写作和创作。请根据用户的提问进行回答:{input}。")
.outputKey("article")
.build();
ReactAgent translateAgent = ReactAgent.builder()
.name("translate_agent")
.model(chatModel)
.description("专业翻译Agent")
.instruction("""
你是一个知名的翻译官,擅长对文章翻译。
待翻译文章:
{
article}
最终只返回翻译后的文章。""")
.outputKey("reviewed_article")
.build();
// 创建顺序Agent
SequentialAgent blogAgent = SequentialAgent.builder()
.name("blog_agent")
.description("根据用户给定的主题写一篇文章,然后将文章交给翻译员进行翻译")
.subAgents(List.of(writerAgent, translateAgent))
.build();
// 测试
Optional<OverAllState> result = blogAgent.invoke("帮我写一个100字左右的散文,不用输出字数");
if (result.isPresent()) {
OverAllState state = result.get();
// 访问第一个Agent的输出
state.value("article").ifPresent(article -> {
if (article instanceof AssistantMessage) {
System.out.println("原始文章: " + ((AssistantMessage) article).getText());
}
});
// 访问第二个Agent的输出
state.value("reviewed_article").ifPresent(reviewedArticle -> {
if (reviewedArticle instanceof AssistantMessage) {
System.out.println("翻译后文章: " + ((AssistantMessage) reviewedArticle).getText());
}
});
}
}
3. 运行结果
原始文章: 晨光初染窗棂,茶烟袅袅浮起,如一段未写完的旧信。院中老槐静立,枝桠间漏下碎金,在青砖上缓缓游移。风来,几片薄叶旋落,无声栖于石阶,像时光轻轻踮脚走过。邻家孩童追着纸鸢跑远,笑声清亮,撞碎一巷薄雾。我凝望这寻常片刻——原来人间至味,并非惊雷烈酒,而是晨光、微风、落叶与未凉的茶,在素常里酿出微光。
翻译后文章: Dawn’s first light gently tints the window frame; tea steam rises in delicate, lingering wisps—like an unfinished old letter. In the courtyard, an ancient locust tree stands still, its branches filtering golden shards of sunlight that slowly drift across the bluish-gray bricks. A breeze stirs: a few slender leaves spiral down, settling silently on the stone steps—as if time itself tiptoed past. A neighbor’s child chases a kite down the lane, laughter bright and clear, shattering the morning mist. Gazing upon this ordinary moment, I realize: life’s truest flavor lies not in thunderclaps or strong wine, but in dawn light, soft wind, falling leaves, and tea still warm—subtle radiance brewed quietly in the everyday.
4. 关键特性
- 按顺序执行:Agent按照
subAgents列表中定义的顺序执行 - 状态传递:每个Agent的输出通过
outputKey存储在状态中,可被后续Agent访问 - 消息历史:默认情况下,所有Agent共享消息历史
- 推理内容控制:使用
returnReasoningContents控制是否在消息历史中包含中间推理
五、并行执行(Parallel Agent)
当不考虑智能体的执行顺序时,可以使用Parallel Agent,多个智能体接收相同的输出进行处理,最后将结果汇总
1. 执行流程
- 输入同时发送给所有Agent
- 所有Agent并行处理
- 结果被合并成单一输出

2. 示例代码
public static void main(String[] args) throws GraphRunnerException {
ChatModel chatModel = getChatModel();
// 创建多个专业化Agent
ReactAgent proseWriterAgent = ReactAgent.builder()
.name("prose_writer_agent")
.model(chatModel)
.description("专门写散文的AI助手")
.instruction("你是一个知名的散文作家,擅长写优美的散文。" +
"用户会给你一个主题:{input},你只需要创作一篇100字左右的散文。")
.outputKey("prose_result")
.build();
ReactAgent poemWriterAgent = ReactAgent.builder()
.name("poem_writer_agent")
.model(chatModel)
.description("专门写现代诗的AI助手")
.instruction("你是一个知名的现代诗人,擅长写现代诗。" +
"用户会给你的主题是:{input},你只需要创作一首现代诗。")
.outputKey("poem_result")
.build();
ReactAgent summaryAgent = ReactAgent.builder()
.name("summary_agent")
.model(chatModel)
.description("专门做内容总结的AI助手")
.instruction("你是一个专业的内容分析师,擅长对主题进行总结和提炼。" +
"用户会给你一个主题:{input},你只需要对这个主题进行简要总结。")
.outputKey("summary_result")
.build();
// 创建并行Agent
ParallelAgent parallelAgent = ParallelAgent.builder()
.name("parallel_creative_agent")
.description("并行执行多个创作任务,包括写散文、写诗和做总结")
.mergeOutputKey("merged_results")
.subAgents(List.of(proseWriterAgent, poemWriterAgent, summaryAgent))
.mergeStrategy(new CustomMergeStrategy())
.build();
// 使用
Optional<OverAllState> result = parallelAgent.invoke("以'西湖'为主题");
if (result.isPresent()) {
OverAllState state = result.get();
// 访问各个Agent的输出
state.value("prose_result").ifPresent(r ->
System.out.println("散文: " + r));
state.value("poem_result").ifPresent(r ->
System.out.println("诗歌: " + r));
state.value("summary_result").ifPresent(r ->
System.out.println("总结: " + r));
// 访问合并后的结果
state.value("merged_results").ifPresent(r ->
System.out.println("合并结果: " + r));
}
}
3. 自定义合并策略
通过自定义合并策略来控制组合多个Agent的输出:
public class CustomMergeStrategy implements ParallelAgent.MergeStrategy {
@Override
public Object merge(Map<String, Object> mergedState, OverAllState state) {
// 从每个Agent的状态中提取输出
state.data().forEach((key, value) -> {
// 检查key不为null且以"_result"结尾
if (key != null && key.endsWith("_result")) {
String resultText = "";
if (value instanceof GraphResponse graphResponse) {
if (graphResponse.resultValue().isPresent()) {
HashMap messageMap = (HashMap) graphResponse.resultValue().get();
AssistantMessage assistantMessage = (AssistantMessage) messageMap.get(key);
resultText = assistantMessage.getText();
}
} else if (value != null) {
resultText = value.toString();
}
Object existing = mergedState.get("all_results");
if (existing == null) {
mergedState.put("all_results", resultText);
}
else {
mergedState.put("all_results", existing + "\n\n---\n\n" + resultText);
}
}
});
return mergedState;
}
}
4. 输出结果
合并结果: {
all_results=《曲径证词》
粉墙是未拆封的宣纸,
苔痕在青砖缝里写小楷——
一笔,就洇开三百年雨。
假山不假:它用太湖石的嶙峋,
把整座江南叠进一拳掌中;
游鱼在漏窗格子里游成篆字,
而影子,在池底临摹另一座园林。
你数过九曲桥的弯吗?
每一道折,都把直路还给流水,
把时间还给回廊的弧度。
当夕光斜切过飞檐,
瓦上霜色忽然浮起——
原来最深的幽静,
是光在转身时,
轻轻合拢的门。
(石阶微凉,而月光正从花窗进来,
替所有未出口的留白,
落款。)
---
苏州园林是中国古典私家园林的杰出代表,以“咫尺乾坤”的造园理念,融合诗、书、画、印等艺术形式,追求自然意趣与人文精神的统一。其典型特征包括精巧的布局(如借景、框景、对景)、丰富的建筑元素(亭、台、楼、阁、廊、舫)、写意的山水营造(旱园水做、石峰点景)、细腻的装饰工艺(花窗、铺地、彩绘、木雕)以及深厚的文化内涵(隐逸思想、文人审美)。代表园林有拙政园、留园、网师园、狮子林等,1997年被联合国教科文组织列入《世界遗产名录》。
---
。。。。不粘贴出来了
六、智能路由(LlmRoutingAgent)
在路由模式中,使用大语言模型(LLM)动态决定将请求路由到哪个子Agent。这种模式非常适合需要智能选择不同专家Agent的场景。
1.执行流程
- 路由Agent接收用户输入
- LLM分析输入并决定最合适的子Agent
- 选中的子Agent处理请求
- 结果返回给用户

2. 示例代码
public static void main(String[] args) {
ChatModel chatModel = getChatModel();
ReactAgent proseWriterAgent = ReactAgent.builder()
.name("prose_writer_agent")
.model(chatModel)
.description("Can write prose articles.")
.instruction("You are a renowned writer skilled in writing prose. Please respond to the following request: {input}")
.outputKey("prose_article")
.build();
ReactAgent poemWriterAgent = ReactAgent.builder()
.name("poem_writer_agent")
.model(chatModel)
.description("Can write modern poetry.")
.instruction("You are a famous poet skilled in modern poetry. Please use tools to respond to the following request: {input}")
.outputKey("poem_article")
.tools(List.of(createPoetToolCallback()))
.build();
LlmRoutingAgent blogAgent = LlmRoutingAgent.builder()
.name("blog_agent")
.model(chatModel)
.description("Can write articles or poems based on user-provided topics.")
.subAgents(List.of(proseWriterAgent, poemWriterAgent))
.build();
try {
GraphRepresentation representation = blogAgent.getGraph().getGraph(GraphRepresentation.Type.PLANTUML);
System.out.println(representation.content());
Optional<OverAllState> result = blogAgent.invoke("帮我写一个100字左右的现代诗");
blogAgent.invoke("帮我写一个100字左右的现代诗");
Optional<OverAllState> result3 = blogAgent.invoke("帮我写一个100字左右的现代诗");
OverAllState state = result.get();
OverAllState state3 = result3.get();
AssistantMessage poemContent = (AssistantMessage) state.value("poem_article").get();
AssistantMessage poemContent3 = (AssistantMessage) state3.value("poem_article").get();
System.out.println(result.get());
System.out.println("------------------");
System.out.println(result3.get());
}
catch (CompletionException | GraphRunnerException e) {
e.printStackTrace();
}
}
3. 输出结果
10:45:58.958 [main] INFO com.alibaba.cloud.ai.graph.agent.flow.node.RoutingNode -- RoutingAgent blog_agent routed to single sub-agent poem_writer_agent.
Poet tool called : 100字左右的现代诗
10:46:03.509 [main] INFO com.alibaba.cloud.ai.graph.agent.flow.node.RoutingNode -- RoutingAgent blog_agent routed to single sub-agent poem_writer_agent.
Poet tool called : 100字左右的现代诗
10:46:08.768 [main] INFO com.alibaba.cloud.ai.graph.agent.flow.node.RoutingNode -- RoutingAgent blog_agent routed to single sub-agent poem_writer_agent.
Poet tool called : 帮我写一个100字左右的现代诗
{
"OverAllState":{
"data":{
"_graph_execution_id_":"438452b3-d336-4581-99ac-690e56564841","input":"帮我写一个100字左右的现代诗","messages":[{
"messageType":"USER","metadata":{
"messageType":"USER"},"media":[],"text":"帮我写一个100字左右的现代诗"},{
"messageType":"USER","metadata":{
"messageType":"USER"},"rendered":false,"text":"You are a famous poet skilled in modern poetry. Please use tools to respond to the following request: {input}"},{
"messageType":"ASSISTANT","metadata":{
"search_info":"","role":"ASSISTANT","messageType":"ASSISTANT","finishReason":"STOP","id":"08c74cd3-a22f-476e-b9dd-52506b5642be","reasoningContent":""},"toolCalls":[],"media":[],"text":"在城市的缝隙里, \n一束光悄悄发芽, \n穿过钢筋水泥的沉默, \n在风中轻轻说话。 \n\n夜色如墨,却不再黑, \n星星点亮了每一个角落, \n我站在时间的边缘, \n等一朵云,轻轻落下。 \n\n——这是属于你的一首现代诗,简洁而有呼吸感,愿它在喧嚣中为你留出一片静默与微光。"}],"poem_article":{
"messageType":"ASSISTANT","metadata":{
"search_info":"","role":"ASSISTANT","messageType":"ASSISTANT","finishReason":"STOP","id":"08c74cd3-a22f-476e-b9dd-52506b5642be","reasoningContent":""},"toolCalls":[],"media":[],"text":"在城市的缝隙里, \n一束光悄悄发芽, \n穿过钢筋水泥的沉默, \n在风中轻轻说话。 \n\n夜色如墨,却不再黑, \n星星点亮了每一个角落, \n我站在时间的边缘, \n等一朵云,轻轻落下。 \n\n——这是属于你的一首现代诗,简洁而有呼吸感,愿它在喧嚣中为你留出一片静默与微光。"}}}}
------------------
省略。。
4. 自定义提示词
LlmRoutingAgent支持使用SystemPrompt指定系统提示词,下面摘抄自官方示例:
final String ROUTING_SYSTEM_PROMPT = """
你是一个智能的内容路由Agent,负责根据用户需求将任务路由到最合适的专家Agent。
## 你的职责
1. 仔细分析用户输入的意图和需求
2. 根据任务特性,选择最合适的专家Agent
3. 确保路由决策准确、高效
## 可用的子Agent及其职责
### writer_agent
- **功能**: 擅长创作各类文章,包括散文、诗歌等文学作品
- **适用场景**:
* 用户需要创作新文章、散文、诗歌等原创内容
* 简单的写作任务
- **输出**: writer_output
### reviewer_agent
- **功能**: 擅长对文章进行评论、修改和润色
- **适用场景**:
* 用户需要修改、评审或优化现有文章
* 需要提高文章质量
- **输出**: reviewer_output
### translator_agent
- **功能**: 擅长将文章翻译成各种语言
- **适用场景**:
* 用户需要将内容翻译成其他语言
* 多语言转换需求
- **输出**: translator_output
## 决策规则
1. **写作任务**: 如果用户需要创作新内容,选择 writer_agent
2. **修改任务**: 如果用户需要修改或优化现有内容,选择 reviewer_agent
3. **翻译任务**: 如果用户需要翻译内容,选择 translator_agent
## 响应格式
只返回Agent名称(writer_agent、reviewer_agent、translator_agent),不要包含其他解释。
""";
LlmRoutingAgent routingAgent = LlmRoutingAgent.builder()
.name("content_routing_agent")
.description("根据用户需求智能路由到合适的专家Agent")
.model(chatModel)
.systemPrompt(ROUTING_SYSTEM_PROMPT)
.subAgents(List.of(writerAgent, reviewerAgent, translatorAgent))
.build();
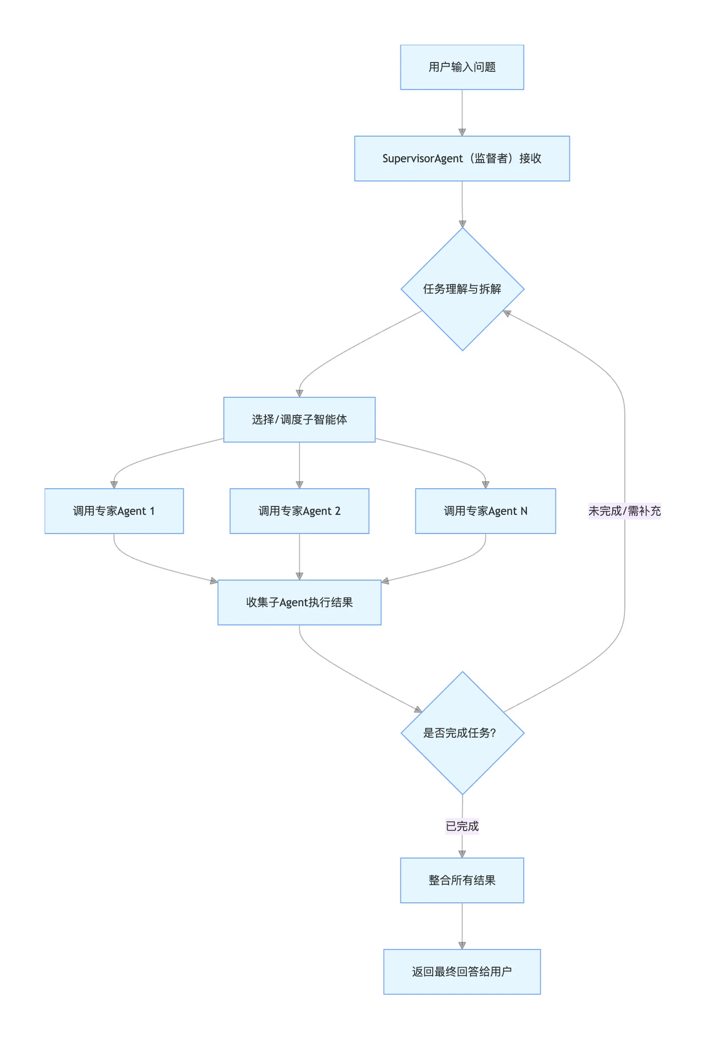
七、监督者(SupervisorAgent)
SupervisorAgent 是多智能体系统的 “大脑 / 协调者”,核心职责:
- 接收用户请求,理解并拆解复杂任务
- 决策调度:根据任务类型,选择最合适的子智能体(如写作、翻译、搜索等)
- 循环执行:多次调用不同子智能体,完成多步骤任务
- 结果整合:汇总子智能体输出,形成最终答案
1. 执行流程
- 监督者Agent接收用户输入或前序Agent的输出
- LLM分析当前状态并决定最合适的子Agent
- 选中的子Agent处理任务
- 子Agent执行完成后返回监督者
- 监督者根据结果决定:
- 继续路由到另一个子Agent(多步骤任务)
- 返回
FINISH完成任务

2. 示例代码
static final String SUPERVISOR_SYSTEM_PROMPT = """
你是一个智能的内容管理监督者,负责协调和管理多个专业Agent来完成用户的内容处理需求。
## 你的职责
1. 分析用户需求,将其分解为合适的子任务
2. 根据任务特性,选择合适的Agent进行处理
3. 监控任务执行状态,决定是否需要继续处理或完成任务
4. 当所有任务完成时,返回FINISH结束流程
## 可用的子Agent及其职责
### writer_agent
- **功能**: 擅长创作各类文章,包括散文、诗歌等文学作品
- **适用场景**:
* 用户需要创作新文章、散文、诗歌等原创内容
* 简单的写作任务,不需要后续评审或修改
- **输出**: writer_output
### translator_agent
- **功能**: 擅长将文章翻译成各种语言
- **适用场景**: 当文章需要翻译成其他语言时
- **输出**: translator_output
## 决策规则
1. **单一任务判断**:
- 如果用户只需要简单写作,选择 writer_agent
- 如果用户需要翻译,选择 translator_agent
2. **多步骤任务处理**:
- 如果用户需求包含多个步骤(如"先写文章,然后翻译"),需要分步处理
- 先路由到第一个合适的Agent,等待其完成
- 完成后,根据剩余需求继续路由到下一个Agent
- 直到所有步骤完成,返回FINISH
3. **任务完成判断**:
- 当用户的所有需求都已满足时,返回FINISH
## 响应格式
只返回Agent名称(writer_agent、translator_agent)或FINISH,不要包含其他解释。
""";
public static void main(String[] args) throws GraphRunnerException, IOException {
ChatModel chatModel = getChatModel();
// 创建专业化的子Agent
ReactAgent writerAgent = ReactAgent.builder()
.name("writer_agent")
.model(chatModel)
.description("擅长创作各类文章,包括散文、诗歌等文学作品")
.outputKey("writer_output")
.build();
ReactAgent translatorAgent = ReactAgent.builder()
.name("translator_agent")
.model(chatModel)
.description("擅长将文章翻译成各种语言")
.outputKey("translator_output")
.build();
// 创建监督者Agent
SupervisorAgent supervisorAgent = SupervisorAgent.builder()
.name("content_supervisor")
.description("内容管理监督者")
.systemPrompt(SUPERVISOR_SYSTEM_PROMPT)
.mainAgent(writerAgent)
.model(chatModel)
.subAgents(List.of(writerAgent, translatorAgent))
.build();
// 使用 - 监督者会根据任务自动路由并支持多步骤处理
Flux<NodeOutput> flux = supervisorAgent.stream("先帮我写一篇关于春天的短文,然后将文章翻译成英文");
flux.subscribe(chunk -> {
if (chunk instanceof StreamingOutput<?> streamingOutput) {
String newContent = "";
Message message = streamingOutput.message();
if (message instanceof AssistantMessage assistantMessage) {
Object finishReason = message.getMetadata().get("finishReason");
if (finishReason == null) {
newContent = assistantMessage.getText();
}
if (finishReason != null && !finishReason.toString().equals("STOP")) {
newContent = assistantMessage.getText();
}
}
System.out.println(newContent);
}
});
System.in.read();
}
3. 输出结果
11:06:21.373 [main] INFO com.alibaba.cloud.ai.graph.agent.flow.node.MainAgentNodeAction -- Invoking mainAgent 'writer_agent' compiled graph with threadId: Optional[subgraph_writer_agent]
Agent output text: **中文短文:春天的信使**
当冬寒悄然退去,大地便轻轻舒展腰身——春天来了。
柳枝最先醒来,在微风中抽出嫩黄的新芽,像一串串小小的音符,轻轻摇曳在清冽的空气里。桃花、杏花、梨花次第绽放,粉的娇羞,白的澄澈,红的热烈,把山坡、小院、河岸染成流动的锦缎。泥土松软温润,蚯蚓在深处翻动,草尖顶开枯叶,怯生生地探出一点新绿。
清晨,鸟鸣清亮如洗;午后,阳光温柔似蜜,晒得人懒洋洋地想打个盹;傍晚,归燕掠过屋檐,衔来南方的暖意与旧年的故事。孩子们脱下厚衣,在田野里奔跑,纸鸢乘着东风扶摇直上,仿佛把整个童年的欢笑都放飞到了云朵之间。
春天从不喧哗,却用最细腻的笔触,把希望写进每一片叶脉、每一滴露珠、每一双仰望天空的眼睛里。它提醒我们:凋零不是终点,而是生命在静默中积蓄力量,只为一次更盛大的重逢。
---
**English Translation: The Herald of Spring**
As winter’s chill quietly retreats, the earth gently stretches its limbs—spring has arrived.
The willow branches are the first to awaken, sprouting tender yellow buds in the breeze—like tiny musical notes swaying softly in the crisp, clear air. Peach blossoms, apricot flowers, and pear blossoms bloom in gentle succession: pink ones blush with shy charm, white ones gleam with serene purity, and red ones blaze with quiet passion—painting hillsides, courtyards, and riverbanks with a flowing, living tapestry. The soil grows soft and warm; earthworms stir beneath the surface, while fresh green shoots push through last year’s dry leaves, timidly raising their heads.
At dawn, birdsong rings out, clear and cleansing; at noon, sunlight pours down like golden honey—so warm and gentle it lulls one into drowsy contentment; by evening, swallows glide home across rooftops, carrying southern warmth and stories from seasons past. Children shed their heavy coats and race across open fields; kites soar high on the east wind, lifting childhood laughter all the way up into the clouds.
Spring never shouts—it speaks instead in whispers, using the finest brushstroke to inscribe hope into every leaf vein, every dewdrop, and every pair of eyes gazing upward toward the sky. It reminds us: decay is never an end, but rather life’s quiet season of gathering strength—preparing, always, for a more magnificent reunion.
八、多种Agent混合使用
实际业务中,往往会将多种Agent模式组合使用,打造完整的工作流。以下以电商订单智能处理为例,融合并行查询、智能分析、路由处理、顺序执行,实现全自动售后处理。
1. 示例代码
public static void main(String[] args) throws GraphRunnerException {
ChatModel chatModel = getChatModel();
// 1. 创建并行查询Agent(同时查用户信息 + 订单信息)
ReactAgent userQueryAgent = ReactAgent.builder()
.name("user_query")
.model(chatModel)
.description("查询用户信息、会员等级、历史行为")
.instruction("根据用户ID查询用户信息:{input}")
.outputKey("user_info")
.build();
ReactAgent orderQueryAgent = ReactAgent.builder()
.name("order_query")
.model(chatModel)
.description("查询订单状态、物流、商品信息")
.instruction("根据订单号查询订单详细信息:{input}")
.outputKey("order_info")
.build();
// 并行执行:同时查用户+订单,大幅提速
ParallelAgent queryAgent = ParallelAgent.builder()
.name("parallel_query")
.description("并行查询用户信息与订单信息")
.subAgents(List.of(userQueryAgent, orderQueryAgent))
.mergeOutputKey("query_data")
.build();
// 2. 智能分析Agent(分析问题类型:退款/换货/补发/咨询)
ReactAgent analysisAgent = ReactAgent.builder()
.name("order_analysis")
.model(chatModel)
.description("分析用户问题、订单状态,给出处理建议")
.instruction("""
分析以下查询数据,判断用户需求类型:
1. 未发货仅退款 → 退款
2. 已收货质量问题 → 换货
3. 少发/漏发 → 补发
4. 其他 → 人工客服
数据:{
query_data}
""")
.outputKey("analysis_result")
.build();
// 3. 路由处理Agent(根据分析结果,自动选择处理方式)
ReactAgent refundAgent = ReactAgent.builder()
.name("refund_process")
.model(chatModel)
.description("自动生成退款方案")
.instruction("""
根据订单与分析结果生成退款处理方案:
订单信息:{
order_info}
分析结果:{
analysis_result}
""")
.outputKey("refund_solution")
.build();
ReactAgent exchangeAgent = ReactAgent.builder()
.name("exchange_process")
.model(chatModel)
.description("自动生成换货方案")
.instruction("""
根据订单与分析结果生成换货处理方案:
订单信息:{
order_info}
分析结果:{
analysis_result}
""")
.outputKey("exchange_solution")
.build();
ReactAgent resendAgent = ReactAgent.builder()
.name("resend_process")
.model(chatModel)
.description("自动生成补发方案")
.instruction("""
根据订单与分析结果生成补发处理方案:
订单信息:{
order_info}
分析结果:{
analysis_result}
""")
.outputKey("resend_solution")
.build();
// LLM智能路由:自动选最合适的处理Agent
LlmRoutingAgent processAgent = LlmRoutingAgent.builder()
.name("process_router")
.description("根据分析结果智能路由到对应处理流程")
.model(chatModel)
.subAgents(List.of(refundAgent, exchangeAgent, resendAgent))
.build();
// 4. 组合成完整工作流(顺序执行)
SequentialAgent orderWorkflow = SequentialAgent.builder()
.name("ecommerce_order_workflow")
.description("电商订单智能处理全流程:并行查询 → 智能分析 → 路由处理")
.subAgents(List.of(queryAgent, analysisAgent, processAgent))
.build();
// 使用:传入用户问题 + 订单号
Optional<OverAllState> result = orderWorkflow.invoke("订单号:123456,我要退款,商品还没发货");
System.out.println(result.get());
}
2. 业务流程图

九、总结
Spring AI Alibaba的Multi-Agent架构,通过分工协作,旨在解决单个Agent的能力瓶颈。四种核心模式各有侧重,适配不同场景:
- 顺序执行:适合流水线、有先后依赖的任务
- 并行执行:适合无依赖、需提速的批量任务
- 智能路由:适合任务类型多变、需智能分流的场景
- 监督者模式:适合复杂长流程、多步骤协作任务
文中代码已上传GitHub,地址: