大模型应用:大模型算力优化方案:识别突破隐性瓶颈达到效能最大化.65

简介: 本文深度剖析大模型落地中“算力跑不满”的隐性瓶颈,从系统(CUDA/驱动/OS)、模型(注意力冗余、激活函数、权重稀疏)、数据(加载、分词、格式)三维度拆解,并提供量化评估方法与场景化优化方案(个人开发/企业推理/边缘部署),助力榨干硬件潜力。

一、引言

       在大模型落地实践中,我们都会面临一个共性困惑:明明显卡算力达标、模型量化适配,实际运行时却始终跑不满算力,甚至出现卡顿、显存溢出等问题。前文我们已详解算力指标(TFLOPS/PFLOPS)、模型和硬件匹配逻辑及基础优化技巧,今天我们也深度的聊聊在我们配了好的显卡,也满心欢喜的优选了适合的模型,可在实践应过程中,可能还是会遇到各种奇奇怪怪的问题,在平常我们可能普遍将算力问题归咎于显卡性能不足,但实战中很多实际情况的算力浪费源于隐性瓶颈。

       接下来我们就好好分析分析这些算力浪费的隐性痛点,从系统、模型、数据三维度拆解全链路优化逻辑,通过经验诊断进行优化达到用好算力的结果,实现效能最大化。

65.2-算力隐性瓶颈2.png

二、隐性算力瓶颈

1. 核心回顾

  • 基础单位:TFLOPS(每秒万亿次浮点运算,1 TFLOPS=10¹²次/秒)、PFLOPS(每秒千万亿次浮点运算,1 PFLOPS=1000 TFLOPS),消费级显卡用TFLOPS计量,数据中心显卡用PFLOPS。
  • 精度算力:同一显卡算力随精度递减而倍增,如RTX 4090 FP32算力83 TFLOPS、FP16 166 TFLOPS、INT8 332 TFLOPS,核心逻辑是数据字节数越少,单位时间运算次数越多。
  • 显存带宽:算力释放的“生命线”,RTX 4090 1008 GB/s带宽可充分匹配INT8算力,而带宽不足会导致“GPU等数据”的算力闲置。

2. 算力瓶颈体现

2.1 系统级瓶颈

       系统级瓶颈就像底层适配的隐形枷锁,操作系统、驱动、CUDA版本的适配直接决定算力是否能完全释放,而非单纯依赖硬件参数:

2.1.1 CUDA版本:

       RTX 4090搭配CUDA 12.1比11.8的INT4算力释放提升12%,低版本CUDA会屏蔽第4代张量核心的INT4优化功能;

  • CUDA 版本太低,导致张量核心没有完全发货
  • RTX 4090 等新卡依赖第 4 代张量核心来加速 INT4/FP8 计算。
  • 但这个功能只在 CUDA 12.1 及以上才启用。如果你还在用 CUDA 11.8,系统会直接屏蔽它,从而导致INT4 推理吞吐白白损失 10%~15%。

2.1.2 驱动版本:

       NVIDIA驱动需更新至530以上才能支持RTX 40系列的完整算力,旧驱动会导致算力利用率上限降至70%;

  • 通俗的说就是驱动版本太旧,GPU 被限速
  • NVIDIA 驱动低于 530(如常见的 515 系列),无法完整支持 Ada 架构的新特性(如 Shader Execution Reordering)。
  • 实测显示:算力利用率上限被卡在 70% 左右,哪怕你满载跑,也永远到不了 100%。

2.1.3 系统调度:

       Windows系统后台进程占用GPU资源,Linux系统对GPU调度更高效,同配置下Linux算力利用率比Windows高15%-20%。

  • 用 Windows,后台程序偷偷抢资源,并且Windows 后台常有杀毒软件、更新服务等占用 GPU 显存或带宽。
  • 而 Linux(尤其是 Ubuntu 22.04 + 新内核)对 GPU 调度更干净高效。
  • 同一套代码、同一张卡,Linux 下 GPU 利用率通常比 Windows 高 15%~20%。

2.1.4 优化建议:

  • 升级 CUDA ≥ 12.1 + 驱动 ≥ 530(推荐 Studio 驱动 535+)
  • 生产环境优先使用 Linux
  • 定期用 nvidia-smi 和 nvcc --version 核对CUDA版本是否匹配官方兼容矩阵

2.2 模型级瓶颈

       模型级瓶颈体现在冗余计算的无声消耗之中,模型架构与参数设计中的冗余计算,会让算力在无效运算中流失:

2.2.1 QKV注意力冗余:

       默认注意力机制中,部分QKV矩阵维度存在无效运算,通过“注意力头裁剪”可减少20%算力消耗,效果损耗仅3%;

  • 注意力头太多会导致大量无效运算
  • 大模型常用多头注意力机制,但实际应用中30%~50% 的注意力头对结果几乎没贡献。
  • 基于敏感度分析,通过“注意力头裁剪”,可安全去掉 20% 的头,使计算量减少 20%,效果仅下降 2%~3%。

2.2.2 激活函数选择:

       Swish激活函数比ReLU更适配大模型效果,但算力消耗高30%,实战中可根据场景取舍;

  • 激活函数如果选择的不合适会拖慢推理
  • Swish、GELU 效果好,但涉及指数、除法等复杂运算,在无专用加速的设备上开销大,比 ReLU 多消耗 25%~30% 的算力。
  • 可以两者结合,训练用 Swish,推理阶段换成 ReLU再配合微调或校准,速度明显提升。

2.2.3 模型权重冗余:

       部分权重参数对输出影响极小,通过“稀疏化训练”将权重稀疏度提升至40%,算力需求同步降低35%。

  • 权重冗余严重会导致存储和计算都浪费
  • 很多参数接近零,对输出影响微乎其微。通过“稀疏化训练”,可让 40% 的权重变为 0。
  • 若配合 NVIDIA Ampere 架构以上的 Sparse Tensor Core,实际推理速度提升近 2 倍,同时模型体积缩小 40%。

2.2.4 优化建议:

  • 使用 HuggingFace optimum、torch.nn.utils.prune 等工具进行结构化剪枝
  • 推理时评估是否可用轻量激活函数替代
  • 对部署模型做稀疏化 + 量化联合优化,如 TensorRT-LLM、vLLM 支持

2.3 数据级瓶颈

       数据级瓶颈使得在预处理环节时导致算力空转,输入数据的加载与预处理速度,往往成为算力闲置的致命短板:

2.3.1 批量加载效率:

       未使用PyTorch Dataloader异步加载数据时,GPU需等待CPU处理完数据才能运算,算力利用率骤降40%;

  • 使用同步加载数据会导致GPU大量空闲
  • 如果用简单 for 循环读文件,GPU 每次都要等 CPU 处理完一批数据才能开工。
  • GPU 利用率可能从 85% 暴跌到 40%,一半时间在闲置状态。

2.3.2 Tokenizer速度:

       普通Tokenizer处理批量文本时速度较慢,采用FastTokenizer可提升3倍处理速度,减少GPU等待时间;

  • Tokenizer 太慢导致文本处理成瓶颈,Python 原生 Tokenizer(如 BERT 默认版)单线程处理慢。
  • 换成 HuggingFace 的 FastTokenizer(Rust 实现,多线程),文本分词速度提升 3 倍,GPU等待时间大幅缩短。

2.3.3 数据格式:

       JSON格式数据加载效率低于二进制格式,转换为LMDB格式后,数据读取速度提升50%,间接提升算力利用率。

  • 数据格式低效使得I/O成为短板,JSON、CSV 等文本格式需逐行解析,I/O 带宽利用率低。
  • 转为二进制格式(如 LMDB、Arrow、TFRecord),数据读取速度提升 50%+,epoch 时间缩短 15%~20%。

2.3.4 优化建议:

  • 必用 torch.utils.data.DataLoader,设置 num_workers=4~8 + pin_memory=True
  • 所有 NLP 任务默认开启 use_fast=True
  • 预处理后将大规模数据集转为二进制格式存储,避免运行时解析开销

65.3-三大隐性瓶颈算力浪费占比.png

三、算力动态适配方案

1. 个人开发者

1.1 低成本场景:用技巧换算力

  • 量化优化:采用INT4量化(NF4格式),搭配BitsAndBytes库,将13B模型显存占用从40GB降至10GB以内;
  • 模型裁剪:裁剪注意力头从16个至12个,减少25%算力消耗,同时关闭重复惩罚、降低temperature至0.5,进一步减少计算量;
  • 显存优化:开启梯度检查点(Gradient Checkpointing),牺牲20%速度换30%显存节省,避免显存溢出导致算力中断。

1.2 示例:16GB显卡运行13B INT4模型

from transformers import AutoModelForCausalLM, AutoTokenizer, BitsAndBytesConfig
import torch
# 适配16GB显存,开启INT4量化与显存优化
bnb_config = BitsAndBytesConfig(
    load_in_4bit=True,
    bnb_4bit_quant_type="nf4",  # NF4格式降低效果损耗
    bnb_4bit_compute_dtype=torch.float16,
    bnb_4bit_use_double_quant=True,
    bnb_4bit_device_map="auto"
)
# 加载模型,开启梯度检查点优化显存
model = AutoModelForCausalLM.from_pretrained(
    "Qwen-13B-Chat",
    quantization_config=bnb_config,
    device_map="auto",
    trust_remote_code=True,
    gradient_checkpointing=True  # 显存换速度,适配16GB显卡
)
tokenizer = AutoTokenizer.from_pretrained("Qwen-13B-Chat", trust_remote_code=True)
# 测试运行效果
inputs = tokenizer("用16GB显卡运行13B模型的算力优化技巧", return_tensors="pt").to("cuda")
with torch.no_grad():
    outputs = model.generate(**inputs, max_new_tokens=100, temperature=0.5)
print(tokenizer.decode(outputs[0], skip_special_tokens=True))

image.gif

运行效果:

  • RTX 4070(12GB显存)可稳定运行,生成速度约5-8字/秒,算力利用率75%,效果与FP16精度差异小于5%。

2. 企业推理

2.1 高并发场景:算力调度最大化

核心目标:在有限显卡集群中支撑多用户并发访问,避免单用户占用全量算力,提升集群整体算力利用率。

适配方案:动态批处理+模型缓存+负载均衡

  • 动态批处理:根据用户请求量调整batch_size,空闲时用大批次提升算力利用率,高并发时用小批次降低延迟;
  • 模型缓存:缓存高频请求的模型输出(如常见问题回答),减少重复运算,算力消耗降低40%;
  • 负载均衡:采用NVIDIA Triton推理服务器,将请求均匀分配至各显卡,避免单卡过载、多卡闲置,算力利用率从60%提升至85%。

3. 边缘部署

3.1 低功耗场景:平衡算力与功耗

核心目标:在嵌入式GPU(如Jetson Orin、NVIDIA AGX Xavier)上部署大模型,适配边缘设备低功耗、低延迟需求。

适配方案:量化+蒸馏+轻量化架构

  • 深度量化:采用INT4量化+模型蒸馏,将7B模型蒸馏为3B轻量化版本,算力需求降低60%,功耗控制在15W以内;
  • 架构适配:选用MobileLLM等边缘优化模型,替换原生Transformer架构,减少30%算力消耗;
  • 延迟优化:限制max_new_tokens为50以内,关闭冗余计算模块,确保推理延迟低于500ms,适配边缘实时场景。

65.4-跨场景算力需求对比图cross_scenario_demand.png

四、效能评估

量化算力利用率的核心方法,优化效果不能凭感觉,需建立量化评估体系,精准定位瓶颈、验证优化价值。

1. 核心评估指标

指标名称

定义与计算方式

合理范围

核心价值

算力利用率

GPU实际运算量/理论算力 × 100%

75%-90%

判断GPU是否充分利用,低于60%说明存在瓶颈

显存周转率

每秒显存读写量/显存总容量 × 100%

30%-50%

判断显存带宽是否瓶颈,过高说明数据读写频繁

Token算力成本

生成1个Token消耗的TFLOPS = 总算力需求/生成Token数

越低越好

量化优化效果的核心指标,INT4比FP16低50%

2. 优化前后效能指标趋势

65.5-优化前后效能指标趋势图 optimization_trend.png

3. 评估工具与代码示例

3.1 NVIDIA-smi进阶用法:监控张量核心利用率

普通监控仅看GPU利用率,进阶用法可精准定位张量核心是否生效:

3.1.1 实时监控 GPU 基础资源(每秒刷新)

# 实时监控GPU算力、显存、张量核心利用率(每秒刷新一次)
nvidia-smi --query-gpu=timestamp,name,utilization.gpu,utilization.memory,compute_mode --format=csv -l 1

image.gif

体现价值:判断 GPU 是否“真忙”并监控多卡任务是否均衡,比如利用率长期低于 30%,可能数据加载或模型有瓶颈

主要作用:

每秒输出一次 GPU 的关键运行状态,包括:

  • 时间戳(timestamp)
  • 显卡型号(name)
  • GPU 计算利用率(utilization.gpu):核心算力使用百分比(0%~100%)
  • 显存带宽利用率(utilization.memory):不是显存占用量,而是显存读写繁忙程度
  • 计算模式(compute_mode):是否被设为独占/共享等

注意细节:

  • 这个“显存利用率”≠ 显存占用多少 GB,而是反映显存总线是否繁忙。要看实际显存占用,要加傻上 memory.used,memory.total。
  • 最后的“-l 1” 表示每 1 秒刷新一次,适合长时间观察训练/推理过程中的资源波动。

3.1.2  查看张量核心(Tensor Core)的实际使用情况

# 查看张量核心使用状态(需CUDA 12.0以上)
nvprof --profile-api-trace none --metrics tensor_precision_fu_utilization python your_script.py

image.gif

体现价值:

  • 验证你的 INT4/FP16 模型是否真的启用了 Tensor Core
  • 如果 GPU 利用率高但 Tensor Core 利用率低,说明可能没用对数据类型或算子(比如用了不支持 Tensor Core 的卷积)

主要作用:

  • 通过 NVIDIA 的性能分析工具 nvprof,统计程序运行期间 张量核心的利用率(即 Tensor Core 实际参与计算的比例)。

细节说明:

  • tensor_precision_fu_utilization 是一个硬件指标,表示张量功能单元(Tensor FU)的活跃时间占比,值越高说明越充分地利用了 Tensor Core 加速(如 FP16、INT4 等混合精度计算)。
  • 要求 CUDA ≥ 12.0,且你的 GPU 支持 Tensor Core(如 Volta 架构及以上:V100、T4、A100、RTX 30/40 系列等)。
  • nvprof 在较新 CUDA 版本中已被 nsight systems / nsight compute 取代,结合实际也可应用以下方法:
  • nsys profile --stats=true -o report python your_script.py # 推荐替代命令(CUDA 12+)
  • ncu --metrics sm__inst_executed_pipe_tensor_op_hmma.sum python your_script.py # 或查看具体指标

3.2 PyTorch Profiler:拆解每步运算的算力消耗

精准定位哪一步运算导致算力浪费,针对性优化:

import torch
from torch.profiler import profile, record_function, ProfilerActivity
from transformers import AutoModelForCausalLM, AutoTokenizer
model = AutoModelForCausalLM.from_pretrained("Qwen-7B-Chat", device_map="auto", torch_dtype=torch.float16)
tokenizer = AutoTokenizer.from_pretrained("Qwen-7B-Chat")
inputs = tokenizer("测试算力消耗", return_tensors="pt").to("cuda")
#  profiling每步运算的算力与时间消耗
with profile(activities=[ProfilerActivity.CUDA], record_shapes=True) as prof:
    with record_function("model_generate"):
        model.generate(**inputs, max_new_tokens=50)
# 打印分析结果,定位算力消耗大户
print(prof.key_averages().table(sort_by="cuda_time_total", row_limit=10))

image.gif

输出分析:

  • 通过结果可查看“QKV矩阵运算”“激活函数运算”等步骤的CUDA时间占比,若某步骤占比过高,可针对性优化,如裁剪注意力头

五、算力优化逻辑

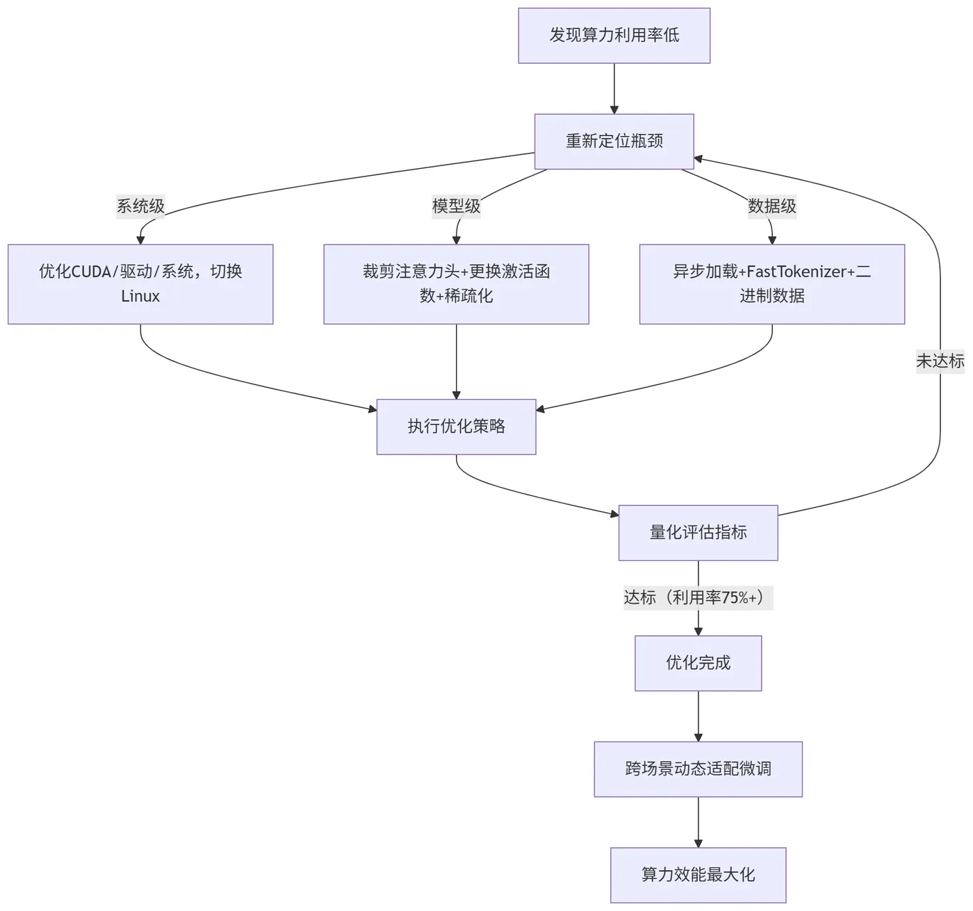
1. 执行流程

65.6-算力全链路优化逻辑.jpg

优化步骤说明:

  • 1. 问题发现:监测到GPU算力利用率低于预期(如<30%)
  • 2. 瓶颈定位:诊断问题根源的三个层级:
  • 系统级:CUDA、驱动、操作系统层面问题
  • 模型级:模型架构设计导致的效率问题
  • 数据级:数据加载和处理流程的瓶颈
  • 3. 针对性优化:根据定位结果执行具体优化措施
  • 4. 效果评估:检查算力利用率是否达到目标(75%+)
  • 5. 迭代优化:未达标则重新诊断,达标后进一步微调
  • 6. 效能最大化:实现跨场景的最佳性能表现

优化策略详解:

  • 系统级优化:基础环境调优,如切换Linux系统获得更好的CUDA支持
  • 模型级优化:调整模型结构,如减少注意力头数、使用更高效的激活函数
  • 数据级优化:改进数据流水线,如异步数据加载、使用快速分词器

2. 优化工具

2.1 瓶颈定位工具

2.1.1 nvidia-smi:算力体温计,看整体是否发烧或低烧

  • 实时查看 GPU 的宏观运行状态,包括:
  • GPU 利用率(utilization.gpu):核心计算单元忙不忙?
  • 显存使用量(memory.used):占了多少显存?
  • 显存带宽利用率(utilization.memory):数据搬运是否成瓶颈?
  • 功耗、温度、进程占用等。
  • 特点:
  • 轻量、无侵入、秒级刷新(如 nvidia-smi -l 1)
  • 无法告诉你“为什么”利用率低——只能看到结果,不能定位原因。
  • 典型用途:
  • 快速判断 GPU 是否“真在干活”(比如利用率长期 <30%,说明有瓶颈)
  • 监控多卡任务是否均衡
  • 排查是否有其他进程偷偷占用 GPU

一句话总结:它是你每天必看的“健康仪表盘”,但不是“诊断医生”。

2.1.2 PyTorch Profiler:模型“CT 扫描仪”,看清每一层花了多少时间

  • 精细记录 PyTorch 模型每个算子(op)、每层网络、每次 forward/backward 的耗时与内存占用,支持:
  • CPU 与 GPU 时间对齐
  • 内存分配追踪
  • 算子调用栈可视化(通过 TensorBoard)
  • 特点:
  • 与 PyTorch 原生集成,无需改模型结构
  • 可直接定位“哪一层最慢”,如注意力计算、LayerNorm、Embedding 查找
  • 有一定性能开销(建议只 profiling 几个 step)
  • 典型用途:
  • 发现模型中的“慢操作”(如未融合的 attention、频繁 host-device 数据拷贝)
  • 验证优化是否生效(如开启 torch.compile 后提速多少)
  • 分析内存峰值来源

一句话总结:当你怀疑“模型本身有问题”,就用它做一次深度体检。

2.1.3 nvprof / ncu(Nsight Compute):CUDA“显微镜”,深入硬件指令层

  • 从 CUDA 内核(kernel)级别分析程序执行效率,可查看:
  • Tensor Core 利用率(如 tensor_precision_fu_utilization)
  • SM(流多处理器)占用率、指令吞吐、内存事务效率
  • 是否存在 warp divergence、bank conflict 等底层问题
  • 特点:
  • 能回答“为什么张量核心没跑满?”、“FP16 是否真正生效?”
  • 适用于验证 CUDA 版本、驱动、算子库(cuBLAS/cuDNN)是否适配
  • 使用复杂、性能开销大,仅用于调试,不可用于生产监控
  • nvprof 有版本差异,新版本请用 ncu(Nsight Compute)或 nsys(Nsight Systems)
  • 典型用途:
  • 验证 INT4/FP8 是否真正触发 Tensor Core 加速
  • 对比不同 CUDA 版本下 kernel 性能差异
  • 诊断“GPU 利用率高但吞吐低”的微架构级原因

一句话总结:这是给“硬核调优者”用的终极武器,用于确认底层硬件是否被充分利用。

最佳实践:先用 nvidia-smi 发现异常;再用 PyTorch Profiler 定位模型瓶颈;最后用 ncu 验证底层硬件是否被高效利用。三层联动,才能实现“从现象到根因”的完整诊断闭环。

2.2 量化优化工具

2.2.1 BitsAndBytes:“开箱即用”的轻量量化利器

  • 核心能力:
  • 提供 INT8 和 INT4 量化,特别适合在消费级 GPU(如 RTX 30/40 系列)上快速运行大模型(如 Llama、Mistral)。
  • 优势:
  • 集成简单:只需一行代码(load_in_4bit=True)即可加载 4-bit 模型
  • 内存节省显著:7B 模型从 ~14GB 显存降至 ~6GB,普通显卡也能跑
  • 兼容 Hugging Face Transformers,支持大多数开源模型
  • 局限性:
  • 推理速度提升有限(主要省显存,未深度优化计算路径)
  • 不支持 TensorRT 或 CUDA kernel 定制,吞吐不如专用方案
  • 适用场景:
  • 个人开发者、研究者快速部署大模型;资源受限环境下的原型验证。

2.2.2 GPTQ:“高精度+加速”兼顾的量化方案

  • 核心能力:
  • 对模型进行逐层权重量化 + 误差补偿训练,实现 INT4 精度接近 FP16 效果,同时通过定制 CUDA kernel 加速推理。
  • 优势:
  • 量化后精度损失极小(通常 <1% 准确率下降)
  • 推理速度明显快于 BitsAndBytes(因使用高效 kernel)
  • 支持 AutoGPTQ、ExLlama 等高性能推理后端,QPS 更高
  • 局限性:
  • 量化过程耗时较长(需对整个数据集做校准)
  • 主要适用于仅权重量化(激活仍为 FP16),不支持动态激活量化
  • 适用场景:
  • 需要在消费级 GPU 上兼顾低显存 + 高推理速度 + 高精度的生产部署(如本地 AI 助手、边缘服务)。

2.2.3 TensorRT:NVIDIA 企业级“终极加速器”

  • 核心能力,NVIDIA 官方推理优化框架,支持:
  • FP8 / INT8 / INT4 量化
  • 算子融合(kernel fusion)
  • 动态批处理、PagedAttention、多GPU并行
  • 针对 LLM 的专用优化库 TensorRT-LLM
  • 优势:
  • 极致性能:在 A100/H100 上,比原生 PyTorch 快 3~8 倍
  • 与 Triton Inference Server 无缝集成,支持高并发、低延迟企业部署
  • 支持结构化稀疏、KV Cache 优化等高级特性
  • 局限性:
  • 仅支持 NVIDIA GPU(Ampere 架构及以上效果最佳)
  • 配置复杂,需导出 ONNX → 构建 TRT 引擎,调试成本高
  • 开源模型需适配 TensorRT-LLM 的模型定义
  • 适用场景:
  • 云服务商、大厂 AI 平台、高 QPS API 服务(如智能客服、搜索推荐)等企业级推理场景。

2.3 调度监控工具

  • NVIDIA Triton:企业级推理服务器,支持动态批处理与负载均衡;
  • Prometheus+Grafana:集群算力监控,可视化展示多卡运行状态
  • Dataloader:PyTorch内置,优化数据加载效率,解决数据级瓶颈

六、总结

       其实大模型算力优化,本质不是堆硬件,而是把现有硬件的潜力榨干,关键就抓三条:找对瓶颈、按需适配、量化验证,这也是从理论落地到实战的核心逻辑。很多人一遇到算力不够就想换显卡,殊不知80%的浪费都来自隐性瓶颈:系统级的CUDA、驱动适配不到位,会直接屏蔽显卡一半性能;模型里的QKV冗余运算、权重浪费,默默消耗着40%算力;就连数据加载慢,都能让GPU陷入等数据的空转状态。

       优化的核心思路的是对症下药,不同场景有不同玩法。个人开发者不用硬追高端卡,靠INT4量化+模型裁剪,16GB显存也能稳跑13B模型,轻微牺牲效果换低成本落地;企业高并发场景,重点在调度,动态批处理+负载均衡能让集群算力利用率从60%拉满到85%;边缘部署则要平衡功耗与延迟,量化+蒸馏双管齐下,让大模型在嵌入式设备上高效运行。

       还要记住,优化效果不能凭感觉,算力利用率、显存周转率、Token算力成本这三个指标,是检验优化价值的硬标准。用NVIDIA-smi、PyTorch Profiler这些工具定位瓶颈,再针对性优化,比盲目调参高效得多。

相关文章
|
5天前
|
人工智能 JSON 机器人
让龙虾成为你的“公众号分身” | 阿里云服务器玩Openclaw
本文带你零成本玩转OpenClaw:学生认证白嫖6个月阿里云服务器,手把手配置飞书机器人、接入免费/高性价比AI模型(NVIDIA/通义),并打造微信公众号“全自动分身”——实时抓热榜、AI选题拆解、一键发布草稿,5分钟完成热点→文章全流程!
10766 66
让龙虾成为你的“公众号分身” | 阿里云服务器玩Openclaw
|
5天前
|
人工智能 IDE API
2026年国内 Codex 安装教程和使用教程:GPT-5.4 完整指南
Codex已进化为AI编程智能体,不仅能补全代码,更能理解项目、自动重构、执行任务。本文详解国内安装、GPT-5.4接入、cc-switch中转配置及实战开发流程,助你从零掌握“描述需求→AI实现”的新一代工程范式。(239字)
3298 128
|
1天前
|
人工智能 Kubernetes 供应链
深度解析:LiteLLM 供应链投毒事件——TeamPCP 三阶段后门全链路分析
阿里云云安全中心和云防火墙已在第一时间上线相关检测与拦截策略!
1226 5
|
2天前
|
人工智能 自然语言处理 供应链
【最新】阿里云ClawHub Skill扫描:3万个AI Agent技能中的安全度量
阿里云扫描3万+AI Skill,发现AI检测引擎可识别80%+威胁,远高于传统引擎。
1213 1
|
11天前
|
人工智能 JavaScript API
解放双手!OpenClaw Agent Browser全攻略(阿里云+本地部署+免费API+网页自动化场景落地)
“让AI聊聊天、写代码不难,难的是让它自己打开网页、填表单、查数据”——2026年,无数OpenClaw用户被这个痛点困扰。参考文章直击核心:当AI只能“纸上谈兵”,无法实际操控浏览器,就永远成不了真正的“数字员工”。而Agent Browser技能的出现,彻底打破了这一壁垒——它给OpenClaw装上“上网的手和眼睛”,让AI能像真人一样打开网页、点击按钮、填写表单、提取数据,24小时不间断完成网页自动化任务。
2589 6

热门文章

最新文章