拒绝重复造轮子!抽象 80% 工作场景,打造可复用的"AI 助手工厂”

简介: 当每个业务场景都需要一个AI助手时,我们是在埋头苦干、重复造轮子,还是选择打造一条“AI助手生产线”?本文深入探讨智空间团队如何将执行、答疑、排查、极简场景四大高频需求抽象为可复用的技术方案,最终实现让业务方“配”助手而不是“开发”一个助手。

精缩版:

1. 场景抽象:日常工作内容的80%可以抽象为几类高频场景,针对每类场景的目标、挑战,可以形成有效的解决方案。详见:第一章。

2. Prompt插拔架构:Prompt是给LLM运行的“代码”,Prompt设计就是“架构设计”。详见:第三章。

3. 平台实践:基于“解决方案模板+Prompt框架+业务定制扩展”的技术方案,我们打造了“一键式”创建AI助手的平台:智空间。详见:第四章。


引言:重复“造轮子”的困境?

当每个业务场景都需要一个AI助手时,我们似乎陷入了一个熟悉的循环:接到需求、从零开始、打造助手、交付上线。从金融答疑到系统排查,从联调造数到VIP演练,每个团队都在各自的业务场景中重复着相似的开发流程,这种模式看似务实,实则暗藏巨大的效率陷阱。

开发一个中等复杂度的AI助手,动辄需要几周,其中超过60%的工时消耗在流程编排、Prompt调优、工具集成和效果验证等高度重复的工作上。

更可怕的是,这些倾注心血打造的助手,绝大部分如同“高级定制款”,从需求对接到Prompt调优,从工具集成到效果验证,每个都是信息孤岛,彼此之间几乎无复用性可言。这像是AI界的“作坊式”生产模式——看似“遍地开花”,但大部分精力消耗在了低水平重复上。

破局之道:以上困境的根因,在于我们每一次都聚焦于具体的、差异化的场景本身。唯有通过深入分析,归纳出场景的共性与差异性,并沉淀为技术化的解决方案,我们才能从“AI作坊”迈向“智能工厂”。


第一部分:场景抽象——四大高频场景类型

按照第一性原理,我们对日常工作进行了“贴身观察”和行为分析,发现虽然工作内容五花八门,但近80%的任务可被归为四大类:复杂指令执行、知识问答、问题排查、常规碎片化场景(coding作为单独课题,不在此列)。

1.1 四大高频场景的本质分析

复杂指令

本质:不是简单聊天,而是“工具海选 + 链路规划 + 安全执行”的复杂决策过程。

案例:用户一句“给我弄张优惠券”,AI需自动完成“身份验证→查询用户状态→寻找可用券模板→调用发券接口→返回结果”等一系列精密操作。

技术挑战:指令的精准拆解、海量工具的智能召回、工具链的合理推导,以及复杂场景的理解和安全边界控制。

知识问答

本质:不止是关键词匹配,而是“图文召回 + 多语义理解 + 知识保鲜”的综合能力。

案例:用户可能文绉绉地问“如何创建迭代”,也可能直接甩一张报错截图问“这啥意思?”。

技术挑战:实现文本生成和图片召回的协同,以及在多轮对话中保持知识的鲜活性,避免“鱼的记忆”。

问题排查

本质:从“表象”到“根因”的RCA过程,是“工具调用与人工经验融合”的层层推理。

案例:用户说“优惠券用不了”,AI需像侦探一样追问、查证:“什么时候用的?什么错误提示?我查一下你的账号状态...哦,发现是账号被风控了”。

技术挑战:准确理解问题本质,通过试错(排除法)定位问题——精确使用工具并根据结果决策下一步,最后把系统异常转译成人类语言。

常规场景

本质:“极简接入 + 能力复用”。一些简单场景没必要复杂流程,直接复用平台的基础能力最快最经济。

技术挑战:场景简单但多样,关键在于精准的问题定义、Prompt调优和快速试错,并极致降低接入与运维成本。

1.2 跨越场景的共性挑战

在深入这些场景时,我们发现了一些共性的难题:

  • Query表达多样化:用户的问题从来都不标准,同一个意思有N种说法,还经常信息不全。
  • Query多模态化:现在用户越来越喜欢图文混问,一张截图配几句话成了标配。
  • 工具描述不清晰:各个工具的描述质量参差不齐,功能还有重合,让AI很难选择。
  • 安全与权限问题:AI不能瞎操作,特别是涉及数据修改时,权限控制是生命线。

1.3 场景归类&方案:

基于上述分析,我们为每一类场景设定了明确的目标,并设计了针对性的解决方案。

复杂指令

知识问答

问题排查

常规(极简)

场景案例

智造

演练助手

VIP答疑

金融答疑助手

系分分析助手

目标(本质)

根据用户指令、专家经验,

在海量工具中找到并规划工具链,达成任务。

根据用户问题,

在海量信息中,找到图文信息,生成知识,解决问题。

从表象(问题描述)到根因的RCA过程:

表象 --> 可能原因 --> 根因。

常规的借助LLM完成特定任务。

挑战

  • 指令拆解
  • 海量工具
  • 工具链推导
  • 复杂场景理解
  • 召回RAG(含图文知识),生成准确的答案
  • 召回相关图片
  • 多轮对话,用户追问、意图跳转
  • 不断试错(排除法)
  • 多轮执行
  • 人工经验指导
  • 交互话术(系统异常到语言表达)
  • 场景简单但是多样
  • 问题定义
  • prompt调优
  • 快速试错

方案

  • 意图分类、意图拆解
  • 创新工具召回算法(FSWW)
  • 创新工具链推导算法(逆向推理+正向执行)
  • 安全性:工具读写管控
  • 创新RAG文本块(图文嵌入模式)
  • 实现答复模式:文生成、图召回
  • 缓存RAG文本块汰换算法
  • 生成式FAQ嵌入prompt
  • 问题分类(类似意图分类)
  • 人工经验指导(嵌入prompt)
  • ReAct + 执行引擎模式
  • 创新:prompt框架 + 定制模式

  • 助手市场(产品)
  • 小组支持(人员)

共性问题

  • query:不全、不清晰,句式多变;
  • query多模态:含图文;
  • 工具:描述不清晰,功能重合;
  • 上手成本高,调试难;
  • 安全与权限问题。

共性问题应对

  • 多模态支持:识别并解析图文输入
  • 意图识别:理解用户意图,并做好必要的校验、纠偏
  • 工具治理:提升工具描述质量、优化出入参,引入冲突检测
  • 助手市场:一键创建agent 实例、页面调试(所见即所得)
  • 安全治理:工具执行权限校验、工具分类(写管控)、工具治理(非测试数据管控)

至此,我们完成了从“具体场景”到“抽象类型”的理论跨越。接下来,是如何将这些抽象方案,转化为稳定、高效、可复用的系统。


第二部分:技术破局——四套解决方案

整体架构:一个分层解耦的架构设计。

整体架构设计图

架构解读:

  • 解决方案层:固化了四大场景的差异化流程,包含多个Agent和工程化节点。
  • 核心能力层:包含了推理、执行、知识、工具、安全五大能力域,每个域拆分为多个组件化的功能模块(如工具推理、反思推理)。
  • 设计精髓:解决方案可以像搭积木一样,自由选用核心层的功能模块。例如,复杂指令方案使用工具推理,问题排查方案则使用反思推理。

下面,我们重点介绍解决方案层的设计。

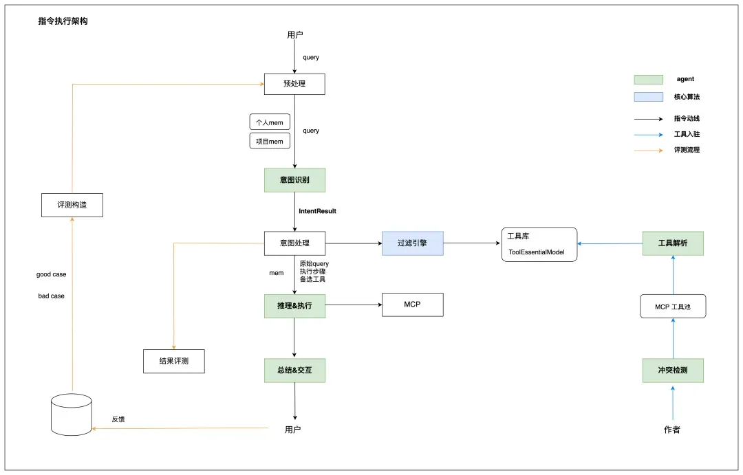
1. 复杂指令场景方案

目标:根据用户指令,在海量工具中找到并规划工具链,达成任务。

1.1 方案:

核心流程:

1. 预处理

2. 意图识别

3. 意图处理

4. 工具召回(过滤引擎)

5. 推理执行

6. 总结&返回

复杂指令执行架构设计:

复杂指令架构图

预处理模负责块识别和处理多模态、快速响应内嵌式命令(能不用LLM就不用LLM);意图处理,负责了意图路由、定制化意图处理、定制化流量处理等功能;总结&召回模块负责分析结果、组装语言返回用户。

意图识别、工具召回、推理执行三个节点,顾名思义,其功能一目了然,但实现方案确颇具挑战,其背后是面向用户语言和诉求的多样化、工具描述和功能的多样化,以及诉求粒度和功能粒度的断层。

1.2. 意图识别——把“人话”翻译成标准模型

我们设计了 IntentResult模型,这是一个结构化的意图理解框架。它把用户的一句“人话”翻译成机器能精准执行的标准模型

以“给用户1234发放一张满50减20的优惠券,预发环境”为例,我们的模型会解析出:

  • 谁:一般是我,不用解析
  • 什么地点:预发环境
  • 什么条件:未提供
  • 关联方是谁:用户1234
  • 做什么:发放
  • 对象是什么:满50减20的优惠券
  • 什么时间:现在

这个模型的优点在于,它不仅能理解单一意图,还能处理复杂的多意图指令,甚至能识别出用户的“负向约束”(即用户不希望发生的事情)、背景说明等辅助信息。

1.3. 工具召回——从“海选”到“精准匹配”

如何在调用大模型前,精准的从海量工具中筛选出少量的候选工具?这是一个业界的痛点。我们自主研发了 FSWW算法(Fused Subspace with Word Weights),通过工程化计算的方式,有效的解决了海量工具预选的难题。

FSWW算法是使用IntentResult模型(用户意图)匹配工具池中的ToolEssentialModel(自定义统一工具模型),获取最佳匹配的候选工具。算法的核心思想是:在保留用户原始意图语义的基础上,为关键动作和对象赋予更高的权重。比如对于“发放优惠券”这个指令,算法会让“发放”和“优惠券”这两个关键词在语义匹配中占据主导地位,同时又不完全忽略其他词语的语义信息。

原创论文:https://arxiv.org/abs/2511.19483

1.4. 推理执行——逆向思维

核心功能:详细制定“逆向推理、正向执行”的算法描述,给到LLM,生成可行的工具链条,并通过MCP协议调用工具,拿到结果。

具体流程如下:

1. 目标工具筛选:从发券这个目标出发,找到能完成发券的工具A

2. 依赖分析:发现工具A需要用户ID作为输入,但当前指令没提供

3. 上游追溯:找到能查询用户ID的工具B

4. 形成工具链:工具B(查询用户ID)→ 工具A(发放优惠券)

除此之外,这个过程中内置了四重安全校验:

  • 环境校验:确保工具在当前环境(预发/线上)可用
  • 读写类型校验:严格控制影响面,查询类意图绝不用写类工具
  • 功能匹配校验:确保工具能力与目标一致
  • 权限与影响面校验:验证用户权限,防止越权操作

2. 知识问答场景方案

目标:根据用户问题,在海量信息中,找到图文信息,生成知识,解决问题。

核心痛点:生成文本知识的同时,召回相关图片(无臆造)。

2.1 方案:

方案主要包括了两部分:推理流程和知识构建流程。方案的核心,解决两个问题:第一、是回答用户问题时,采用文生成+图召回的模式;第二、是在问答场景中,精准应对用户的多轮对话。

推理流程:

1. 预处理

2. query改写

3. 知识汰换

4. 上下文生成

5. 答案生成

6. 图片填充

知识问答架构设计:

知识问答架构图

知识构建流程

知识构建架构图

我们知道产技类文档中,纯文本基本不存在,大量的知识是以架构图、流程图、时序图等形式存在。

图文RAG创新:让AI“看懂”图片,我们的解决方案是图文嵌入模式。在知识构建阶段,当系统解析文档时:

  • 文本内容被拆分成逻辑连贯的文本块;
  • 图片则通过专门的图像解析Agent进行理解,生成结构化的语义摘要;
  • 关键的一步:把图片摘要回填到对应的文本上下文中,形成图文关联的知识块;
  • 最后,文本和图片分别进行向量化,但在语义层面保持关联。

这样,当用户提问时,系统不仅能召回相关的文本知识,还能同步召回相关的配图。比如用户问“如何配置网关路由”,AI在给出文字说明的同时,还能把配置页面的截图一并返回。

2.2. 答疑效果(文生成、图召回):

2.3. 多轮对话应对 -- 知识块选择和汰换

在知识问答的场景中,用户往往存在多轮交互,而在此多轮交互中往往存在意图延续、意图跳转、意图回跳(意图跳转后,又会跳回到原始问题)等情况,需要做出不同的应对:

  • 话题延续时,必须保留历史轮次中的关键信息;
  • 话题切换时,需要快速引入新知识,避免历史信息干扰当前判断。

多轮对话流程图

我们的解决方案是动态知识筛选机制。在每一轮对话中,系统会智能决策:

  • 话题延续时:保留历史轮次中的关键信息,保证对话连贯性
  • 话题切换时:快速引入新知识,避免历史信息干扰

决策基于三个关键信号:

  • topicSwitch:是否发生话题切换
  • dialogAct:当前轮的对话行为类型
  • infoNovelty:当前轮引入的信息新鲜度

通过这些信号调节新旧知识的权重,AI就能在不同对话场景下智能切换策略,真正做到“该记得的记得,该忘掉的忘掉”。

2.3. 问题排查场景方案:

目标:从表象(问题描述)到根因的RCA过程

表象 --> 可能原因 --> 根因。

1. 方案:

问题排查架构图

2. 意图路由:

排查问题一般分为两类:

1. 业务咨询类,面向静态知识的问答。例如:如何创建绑定账号?如何查看优惠券等?

2. 查询和排查类,面向特定账号、数据的咨询和排查。

通用意图识别模块,区分出问题类型,然后路由到不同的处理流程:业务咨询类,走知识问答流程;查询排查类走ReAct推理流程。

3. ReAct 推理:

ReAct推理模块:

定位:智能决策代理(Agent),采用 ReAct(Reason + Act)模式进行多轮推理与工具协调。核心职责是:基于用户目标、上下文信息和可用工具能力,规划并输出下一步行动,但绝不自行执行任何工具调用。

组装并给到大模型的输入:

  • IntentResult:来自意图识别 Agent
  • 原始query:用户的原始输入请求(需作为最终结果校验的基准)
  • tool_results:本轮已执行的工具调用结果
  • 历史对话:用户与平台的过往交互记录
  • mcp工具池:平台注册的工具信息

执行约束:

1. 输出结构化模型 ToolExecutionChain;

2. 只思考,不执行;

3. 多轮迭代,基于历史推理;

4. 保持严谨、安全性。

4. 执行引擎:

反思执行组件提供两套实现方案:

ReActExecutor:简化版(Thought→Action)。

  • 优点:响应速度快
  • 不足:复杂处理逻辑可能效果不好

ReActObversationExecutor:完整版(Thought→Action→Observation)

  • 优点:职责清晰,可解决复杂处理逻辑、任务规划协调重试
  • 不足:耗时较长

场景适配

场景类型

推荐引擎

原因

简单排查(答疑)

ReActExecutor

快速响应(少一步LLM调用),无需复杂评估。

多步骤业务流程

ReActObversationExecutor

需动态评估每一步结果,确保流程正确性。

需要错误恢复

ReActObversationExecutor

观察者可触发重试或回退策略。

2.4 常规(极简)场景方案:

流程设计相对简单,核心的目标有两个:1. 降低接入的门槛;2. “复用”工具库和RAG库,统一接入和运维、多方使用。

方案:

极简定制架构图

复用能力:

  • 复用预处理模块的多模态支持能力
  • 复用公域的工具池资源
  • 复用统一的RAG知识库
  • 复用标准的安全权限体系

这确保了简单场景的助手,能够“站在巨人的肩膀上”快速诞生。


第三部分:prompt插拔式架构 —— 框架prompt + 业务定制

prompt 形式上是文本,本质上是给LLM执行的“代码”。因此,prompt也需要进行功能抽象、模块设计、架构设计,而其文本特性给了我们很便捷的操作方式。

在日常工作中,我们尝尝会把实现某一类(某一个)功能点的prompt沉淀下来,方便下一次复用(黏贴)。如果我们再往前走一步,以架构设计的视角来看待prompt,自然而然的,就会想要抽象场景 --> 规划出核心功能 --> 沉淀专有的prompt --> 开放出业务定制部分。最终达成框架prompt的统一运维、高度复用,业务定制部分贴合具体场景,极度灵活。

在沉淀解决方案的过程中,我们已经抽象出了核心功能节点(agent):意图识别、工具推理、反思推理、交互反馈等,在不断迭代的过程中,也沉淀出了多套框架prompt和业务定制prompt模版。

我们以意图识别这个核心Agent为例展开介绍。

意图识别:

目标:

  • 理解用户语义,确保语义完整
  • 解析指令,规范输出
  • 意图分类(可选)

框架 prompt

业务定制

功能抽象

  • 语义结构
  • 输出格式
  • 步骤拆解逻辑
  • 追问逻辑
  • 归一化逻辑
  • 意图分类
  • 归一化词表
  • 案例声明

prompt结构

  • 角色定义
    • 职责
    • 原则
  • 输出模型定义 
    • IntentResult
  • 深层语义结构识别
  • 意图分类
    • 通用意图
    • 业务定制
  • 信息抽取与字段规则
    • 如何从query中抽取元素,组装IntentResult
  • 语义完整与追问逻辑
  • 语义归一化
  • 特殊场景处理

  • 业务说明
    • 业务信息补充
  • 意图定义(分类)
    • 意图定义、说明
    • 意图分类方法
    • 数据完整性校验(可选)
  • 归一化词表(动作、实体)
  • 案例说明

框架prompt--插桩:

业务定制模版:

业务定制模版,结合前端产品设计,开放出:业务说明、意图定义、归一化词表等模块,又助手创建者填写。

案例:VIP演练执行助手

案例:金融答疑助手


第四部分:平台落地——从技术方案到“助手工厂”

我们将以上的四套解决方案沉淀为了四套模版,核心agent节点(意图识别、工具推理、ReAct推理、总结交互等)均内置了框架prompt + 开放业务定制的架构设计,并以此创建了智空间的助手市场产品能力。

产品设计的核心思路:让用户通过“选择模板 -> 配置 -> 生效”的三步法,像配置工作流一样“配”出AI助手。

4.1 一键三连,创建第一个AI助手(极简定制)

1. 一键选择模版

2. “三联”配置助手:

3. 一秒生效:保存即生效,点击即使用。

4.2 定制一个排查助手

首先,我们要明确一点,AI需要借助“专家经验”、底层工具、知识库,才能解决复杂问题。而助手工厂所有的努力,都是让专家集中精力去沉淀“专家经验”,无需关注多agent如何设计、prompt如何配置、工具如何召回等耗时、耗力的事项。

因此,在创建一个AI助手时,必然要理清楚:

  • 要解决的问题是什么?明确场景和边界;
  • 复杂场景分类,采用MECE(不重不漏)原则拆分为子类型(也叫意图类型);简单场景可以跳过;
  • 每一类型,如何排查?注意:不是结论,是过程!!!

创建排查助手:

查看排查流程:

意图识别定制(资深编辑模式):

排查策略定制(资深编辑模式):

第五部分:总结展望

5.1 核心沉淀:

方法论层面,我们总结出了场景抽象→解法沉淀→产品化落地的三步法,此方法也将继续驱动AI平台智空间的演进。

技术层面,我们沉淀了四大模板+Prompt框架+业务定制架构的技术体系,这得益于我们作为业务平台团队对于能力抽象、解决方案沉淀的执着。该架构体系很好的平衡了标准化和灵活性——既保证了基础能力的统一和高质量,又支持不同业务的个性化需求。

产品层面,我们初步实现了配置化、模板化、极简化的设计目标,有效的降低了创建智能助手的门槛。

5.2 未来规划:

场景拓展,除了文中提及的四大场景以外,做决策和做数据分析,也是日常工作内容的重要组成部分,后续也将纳入到解决方案中。

能力升级,从配置化到自动化。当前依赖人工分析案例、划分意图(令人头疼的MECE原则)、配置录入(一键三连也很麻烦)、调试发布,在运维期间还要分析真实用户的query、场景等。在此过程中,唯一不能被AI代替的是:具体案例沉淀(问题描述、解决过程、决策分析等),其它的全部可以由后台agent来完成。此处的各种后台agent,就是我们的下一步。

5.3 一点思考:

智能化与基建并行,AI平台的终极目标,始终是让“专家”聚焦于沉淀“专家经验”,是让AI技术对助手创作者透明化,所以平台本身必然走向智能化。与此同时,恰如大树生长,除了智能化的向上生长,底层的知识库构建(文档信息、知识生成等)、工具能力建设(面向AI友好的工具&工具集合)都是决定平台是否能用、好用的关键。

专家经验沉淀是关键,专家经验沉淀的深度和厚度,是决定AI应用的落地和推广的关键。平台是骨架,专家经验才是灵魂。也许这将是未来几年对“专家”最大的挑战和机遇。

5.4 AI 共创:

你在开发 AI 助手时遇到的最大痛点是什么?欢迎评论区留言。



来源  |  阿里云开发者公众号

作者  |  雨清

相关文章
|
4天前
|
人工智能 JSON 机器人
让龙虾成为你的“公众号分身” | 阿里云服务器玩Openclaw
本文带你零成本玩转OpenClaw:学生认证白嫖6个月阿里云服务器,手把手配置飞书机器人、接入免费/高性价比AI模型(NVIDIA/通义),并打造微信公众号“全自动分身”——实时抓热榜、AI选题拆解、一键发布草稿,5分钟完成热点→文章全流程!
10686 60
让龙虾成为你的“公众号分身” | 阿里云服务器玩Openclaw
|
4天前
|
人工智能 IDE API
2026年国内 Codex 安装教程和使用教程:GPT-5.4 完整指南
Codex已进化为AI编程智能体,不仅能补全代码,更能理解项目、自动重构、执行任务。本文详解国内安装、GPT-5.4接入、cc-switch中转配置及实战开发流程,助你从零掌握“描述需求→AI实现”的新一代工程范式。(239字)
2967 126
|
1天前
|
人工智能 自然语言处理 供应链
【最新】阿里云ClawHub Skill扫描:3万个AI Agent技能中的安全度量
阿里云扫描3万+AI Skill,发现AI检测引擎可识别80%+威胁,远高于传统引擎。
1188 1
|
10天前
|
人工智能 JavaScript API
解放双手!OpenClaw Agent Browser全攻略(阿里云+本地部署+免费API+网页自动化场景落地)
“让AI聊聊天、写代码不难,难的是让它自己打开网页、填表单、查数据”——2026年,无数OpenClaw用户被这个痛点困扰。参考文章直击核心:当AI只能“纸上谈兵”,无法实际操控浏览器,就永远成不了真正的“数字员工”。而Agent Browser技能的出现,彻底打破了这一壁垒——它给OpenClaw装上“上网的手和眼睛”,让AI能像真人一样打开网页、点击按钮、填写表单、提取数据,24小时不间断完成网页自动化任务。
2535 6
|
24天前
|
人工智能 JavaScript Ubuntu
5分钟上手龙虾AI!OpenClaw部署(阿里云+本地)+ 免费多模型配置保姆级教程(MiniMax、Claude、阿里云百炼)
OpenClaw(昵称“龙虾AI”)作为2026年热门的开源个人AI助手,由PSPDFKit创始人Peter Steinberger开发,核心优势在于“真正执行任务”——不仅能聊天互动,还能自动处理邮件、管理日程、订机票、写代码等,且所有数据本地处理,隐私完全可控。它支持接入MiniMax、Claude、GPT等多类大模型,兼容微信、Telegram、飞书等主流聊天工具,搭配100+可扩展技能,成为兼顾实用性与隐私性的AI工具首选。
24315 122

热门文章

最新文章