别再乱买了!阿里云轻量和ECS根本不是一回事?90%新手都选错!

简介: 阿里云轻量应用服务器(38元/年)主打低门槛、一键部署,适合个人博客、学习测试;ECS(99元/年起)则高灵活、全功能,支撑企业级复杂业务。二者定位迥异,选错成本高!2026新版轻量更配200M不限流量,本文详解区别、场景与选型建议。(239字)

别再乱买了!阿里云轻量和ECS根本不是一回事?90%新手都选错!阿里云轻量应用服务器 vs ECS:区别、选型、性价比一次讲清,2026最新发布轻量应用服务器200M不限流量,目前最便宜的配置38元一年;云服务器ECS最便宜配置99元一年,阿小云整理2026年最新轻量应用服务器和云服务器ECS区别对比:

阿里云轻量应用服务器和ECS区别

阿里云轻量应用服务器与ECS云服务器核心区别详解

阿里云轻量应用服务器和ECS云服务器作为两款核心计算产品,均基于阿里云底层算力架构,但在产品定位、功能设计、使用场景上差异显著,轻量应用服务器主打低门槛、易操作、一站式,适配个人入门级需求;ECS云服务器主打高灵活、强扩展、全功能,覆盖企业级全业务场景,以下结合官方信息带来两者的全方位对比,清晰区分选型边界。

阿里云轻量应用服务器和ECS云服务器区别对比

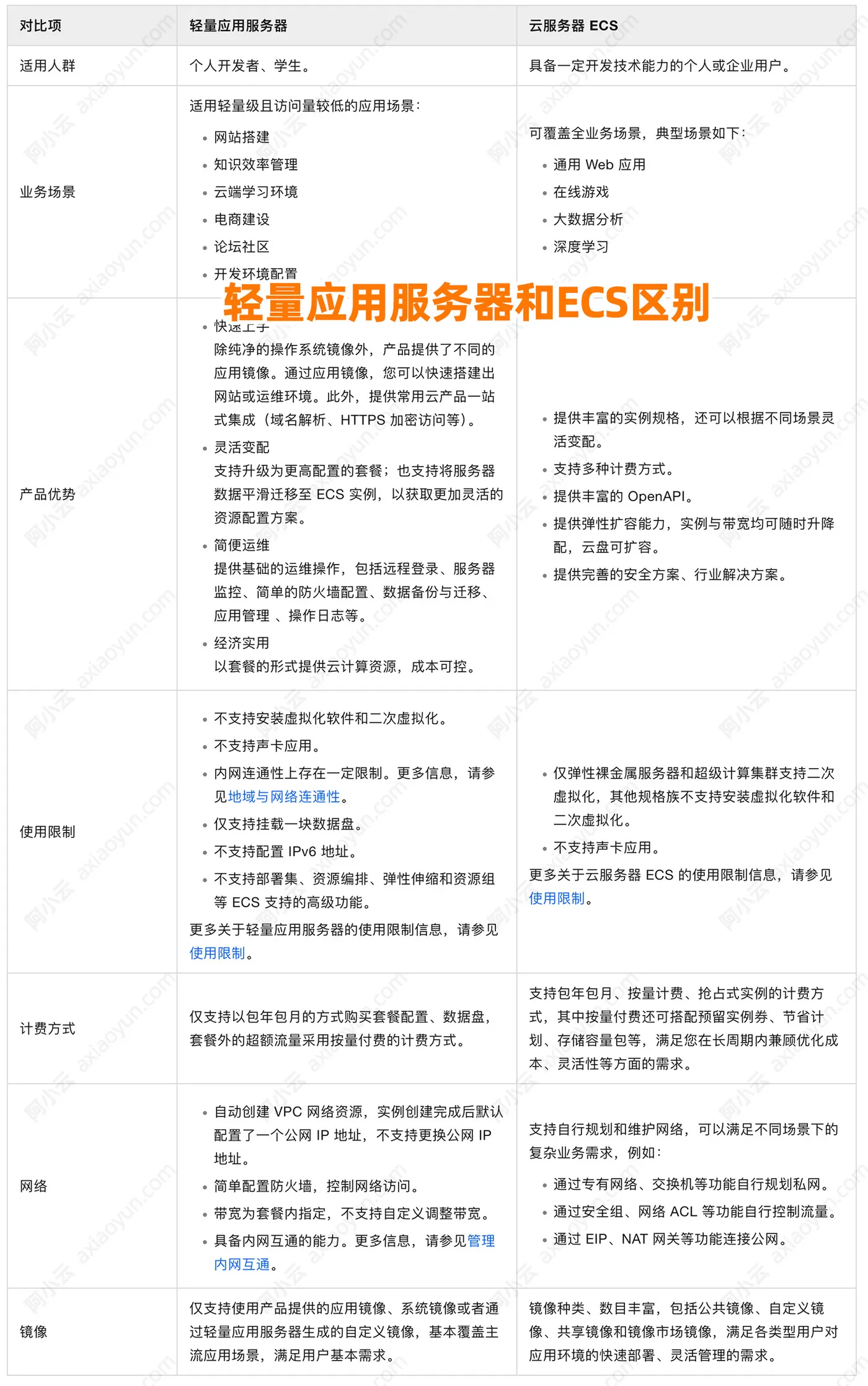
一、核心定位与适用人群

轻量应用服务器

核心定位是入门级云服务器,专为个人开发者、学生、初创个人打造,无需专业的云计算技术知识,做到开箱即用,大幅降低上云门槛。详细参考轻量应用服务器官方页面:https://www.aliyun.com/product/swas

阿里云轻量应用服务器

ECS云服务器

核心定位是企业级弹性计算服务,面向具备一定开发技术能力的个人开发者、中小企业、大型企业,可支撑从简单应用到复杂分布式架构的全场景需求,适配专业的技术运维和架构设计。详细参考云服务器ECS页面:https://www.aliyun.com/product/ecs

阿里云服务器ECS

二、核心适用业务场景

轻量应用服务器

聚焦轻量级、低访问量的简单场景,无复杂的性能和扩展需求,典型场景包括:

  • 个人博客、小型品牌官网、静态网站搭建
  • 云端学习环境、个人开发测试环境配置
  • 轻量知识效率管理系统、小型论坛社区
  • 个人小站形式的电商建设(低流量)

ECS云服务器

覆盖全业务场景,从简单Web应用到高并发、高性能的复杂业务均能支撑,典型场景包括:

  • 企业级通用Web应用、大型电商平台、高流量门户网站
  • 在线游戏服务端、音视频直播平台
  • 大数据分析、人工智能深度学习、科学计算
  • 复杂分布式集群应用、微服务架构部署
  • 企业级数据库、中间件等核心业务部署

三、免费试用

目前阿里云服务器ECS和轻量应用服务器都可以申请免费试用,申请入口:https://free.aliyun.com/

阿里云服务器免费试用

四、轻量和ECS核心优势

轻量应用服务器

  1. 快速上手:除纯净系统镜像外,提供丰富应用镜像(如博客、商城、论坛等),一键部署无需手动配置;集成域名解析、HTTPS加密访问等常用云产品能力,一站式完成应用上线。
  2. 简便运维:提供轻量化运维功能,包含远程登录、基础服务器监控、简单防火墙配置、数据备份与迁移、应用管理、操作日志等,无需专业的运维知识。
  3. 经济实用:以套餐式提供算力资源,配置固定且价格透明,成本可控,无额外的资源配置成本,适合个人低成本上云。
  4. 平滑迁移:支持升级至更高配置套餐,也可将数据平滑迁移至ECS实例,满足个人业务从入门到规模化的升级需求。

ECS云服务器

  1. 规格丰富&灵活变配:提供通用型、计算型、大数据型、GPU/FPGA/NPU异构计算型等全品类实例规格,实例、带宽可随时升降配,云盘支持独立扩容,完全按需配置。
  2. 计费方式多元:支持包年包月、按量计费、抢占式实例等多种计费方式,按量付费还可搭配预留实例券、节省计划等,兼顾长周期成本优化和业务灵活性。
  3. 功能全&扩展性强:提供丰富的OpenAPI,支持部署集、资源编排、弹性伸缩、资源组等高级功能,可对接阿里云全生态产品,搭建复杂的企业级架构。
  4. 解决方案完善:提供覆盖各行业的成熟解决方案,搭配完善的安全防护体系,满足企业级业务的稳定性、安全性和合规性需求。

五、关键使用限制差异

轻量应用服务器

为保证轻量化和易用性,存在较多功能限制,核心限制包括:

  1. 不支持安装虚拟化软件和二次虚拟化;
  2. 不支持声卡应用,无IPv6地址配置能力;
  3. 内网连通性存在限制,仅支持基础内网互通;
  4. 单实例仅支持挂载一块数据盘,无法多盘扩展;
  5. 不支持ECS的高级功能(部署集、弹性伸缩、资源编排等);
  6. 防火墙仅支持简单配置,无精细化的访问控制能力。

ECS云服务器

限制极少,仅部分特殊规格有少量约束,核心限制为:

  1. 仅弹性裸金属服务器和超级计算集群支持二次虚拟化,其余规格不支持;
  2. 不支持声卡应用;
  3. 无其他核心功能和扩展限制,可根据业务需求灵活配置。

六、计费与网络配置差异

计费方式

  1. 轻量应用服务器:仅支持包年包月(套餐+数据盘),套餐外的超额公网流量采用按量付费,计费方式单一,无灵活的计费组合。
  2. ECS云服务器:计费方式多元化,包年包月适合长期稳定业务,按量计费适合突发、短时业务,抢占式实例可大幅降低算力成本,还可搭配各类优惠套餐进一步优化成本。

网络配置

  1. 轻量应用服务器自动创建VPC网络,实例创建后默认分配公网IP且不支持更换;带宽为套餐固定值,无法自定义调整;仅支持简单防火墙配置,无精细化的流量控制能力。
  2. ECS云服务器:支持自主规划和维护网络,可通过专有网络、交换机自定义私网架构;通过安全组、网络ACL实现精细化的流量访问控制;通过弹性公网IP(EIP)、NAT网关等灵活管理公网连接,可随时更换公网IP,满足企业级网络架构需求。

七、镜像支持差异

轻量应用服务器

镜像类型单一,仅支持官方提供的应用镜像、系统镜像,以及通过轻量应用服务器自身生成的自定义镜像,镜像覆盖范围以入门级应用为主,满足基础需求。

ECS云服务器

镜像生态丰富,包含公共镜像、自定义镜像、共享镜像、镜像市场镜像四大类,覆盖各类操作系统、行业应用、开发环境,支持快速部署复杂应用环境,且可自主制作和共享镜像,满足个性化和团队协作需求。

八、核心选型建议

  1. 选轻量应用服务器:如果是个人开发者/学生,搭建个人网站、开发测试环境,或轻量小应用,追求低门槛、低成本、免运维,无需复杂的扩展和配置能力,轻量应用服务器是最优解。
  2. 选ECS云服务器:如果是企业业务、高流量应用,或需要搭建分布式架构、使用GPU/大数据型实例,对网络、存储、扩展有精细化需求,或后续业务有明确的规模化升级计划,直接选择ECS云服务器,其灵活性和扩展性可支撑业务全生命周期发展。
  3. 过渡选型:个人业务初期用轻量应用服务器,当访问量提升、功能需求增加后,可通过阿里云的平滑迁移能力,将数据迁移至ECS实例,实现业务无缝升级,无需重新搭建环境。

更多关于阿里云轻量应用服务器和ECS的区别说明,请移步到各自的官方页面查看:

相关文章
|
8天前
|
人工智能 安全 Linux
【OpenClaw保姆级图文教程】阿里云/本地部署集成模型Ollama/Qwen3.5/百炼 API 步骤流程及避坑指南
2026年,AI代理工具的部署逻辑已从“单一云端依赖”转向“云端+本地双轨模式”。OpenClaw(曾用名Clawdbot)作为开源AI代理框架,既支持对接阿里云百炼等云端免费API,也能通过Ollama部署本地大模型,完美解决两类核心需求:一是担心云端API泄露核心数据的隐私安全诉求;二是频繁调用导致token消耗过高的成本控制需求。
5167 9
|
16天前
|
人工智能 JavaScript Ubuntu
5分钟上手龙虾AI!OpenClaw部署(阿里云+本地)+ 免费多模型配置保姆级教程(MiniMax、Claude、阿里云百炼)
OpenClaw(昵称“龙虾AI”)作为2026年热门的开源个人AI助手,由PSPDFKit创始人Peter Steinberger开发,核心优势在于“真正执行任务”——不仅能聊天互动,还能自动处理邮件、管理日程、订机票、写代码等,且所有数据本地处理,隐私完全可控。它支持接入MiniMax、Claude、GPT等多类大模型,兼容微信、Telegram、飞书等主流聊天工具,搭配100+可扩展技能,成为兼顾实用性与隐私性的AI工具首选。
21106 114
|
7天前
|
JavaScript Linux API
保姆级教程,通过GACCode在国内使用Claudecode、Codex!
保姆级教程,通过GACCode在国内使用Claudecode、Codex!
4658 1
保姆级教程,通过GACCode在国内使用Claudecode、Codex!
|
12天前
|
人工智能 安全 前端开发
Team 版 OpenClaw:HiClaw 开源,5 分钟完成本地安装
HiClaw 基于 OpenClaw、Higress AI Gateway、Element IM 客户端+Tuwunel IM 服务器(均基于 Matrix 实时通信协议)、MinIO 共享文件系统打造。
8064 7
|
14天前
|
人工智能 JavaScript API
保姆级教程:OpenClaw阿里云/本地部署配置Tavily Search skill 实时联网,让OpenClaw“睁眼看世界”
默认状态下的OpenClaw如同“闭门造车”的隐士,仅能依赖模型训练数据回答问题,无法获取实时新闻、最新数据或训练截止日期后的新信息。2026年,激活其联网能力的最优方案是配置Tavily Search技能——无需科学上网、无需信用卡验证,每月1000次免费搜索额度完全满足个人需求,搭配ClawHub技能市场,还能一键拓展天气查询、邮件管理等实用功能。
8098 5

热门文章

最新文章