Java 性能天花板:JIT 即时编译、分层编译与代码缓存深度调优指南

简介: JIT即时编译是Java性能优化的核心机制,本文深入解析了JIT的工作原理与优化技术。文章首先介绍了Java的双重执行模型,对比了解释执行与JIT编译的差异。重点讲解了分层编译机制,包括5个编译层级及其流转规则。针对代码缓存管理,详细说明了分段式架构和监控方法。通过JMH基准测试展示了方法内联、逃逸分析等核心优化技术的实际效果,其中方法内联性能提升10-20倍,逃逸分析优化可达50倍。最后提供了线上常见JIT问题的排查方案,强调JDK17默认参数已优化大部分场景,调优需基于监控数据。

引言

很多Java开发者写了多年代码,却始终搞不懂这些核心问题:为什么本地测试代码运行正常,线上压测时性能始终上不去?为什么同样的代码,JVM运行几分钟后响应速度会提升数倍?为什么服务平稳运行很久后,会突然出现响应时间飙升、性能暴跌的情况?

这些问题的核心答案,都指向JVM的核心性能引擎——JIT即时编译。JIT是Java能兼顾跨平台特性与原生执行性能的核心支撑,也是区分初级Java开发者与资深性能调优专家的关键知识点。

一、JIT即时编译的核心本质:为什么Java需要JIT?

1.1 Java的双重执行模型

Java是典型的半编译半解释型语言,完整的执行流程分为两个核心阶段:

  1. 前端编译javac编译器将.java源码编译为符合JVM规范的.class字节码文件,这个阶段仅做语法校验、字节码生成,几乎不做任何性能优化,仅保留少量常量折叠等基础优化。
  2. 运行时执行:JVM加载字节码后,由执行引擎负责执行,执行引擎提供了两种核心执行方式:解释执行与编译执行(JIT)。

1.2 两种执行方式的核心差异

执行方式 核心原理 优势 劣势
解释执行 解释器逐条将字节码翻译为机器码执行 启动速度快,无需编译等待,无额外内存开销 重复执行的代码需反复翻译,执行效率低,峰值性能差
JIT编译执行 识别热点代码,一次性编译为本地机器码并缓存,后续直接执行 热点代码执行效率接近原生编译语言,峰值性能极高 编译需消耗CPU资源,有额外的内存开销,启动阶段性能差

1.3 JVM默认的混合执行模式

JDK 17默认开启混合模式(-Xmixed),将解释器与JIT编译器的优势结合:

  • 服务启动阶段:采用解释执行,快速完成启动与初始化,降低启动延迟
  • 运行过程中:持续识别热点代码,交给JIT编译器逐步编译优化,不断提升执行性能
  • 平稳运行阶段:核心热点代码全部完成编译优化,达到峰值性能

1.4 JIT的两大核心编译器

JDK 17的JIT包含两个不同定位的编译器,配合分层编译机制协同工作,64位服务端模式下默认同时启用:

  • C1编译器(Client Compiler):面向客户端场景,优化策略保守,编译速度快,CPU占用低,仅做轻量级优化,核心目标是降低启动延迟、减少编译开销
  • C2编译器(Server Compiler):面向服务端场景,优化策略激进,编译速度慢,CPU占用高,基于运行时数据做全局深度优化,核心目标是实现极致的峰值性能

注意:JDK 8之后,64位JVM已废弃-client参数,JDK 17中该参数无任何效果,默认启用服务端模式与分层编译。

二、分层编译:JIT的智能调度核心

2.1 分层编译的诞生背景

在分层编译出现之前,JVM只能选择单一编译器:要么用C1牺牲峰值性能换启动速度,要么用C2牺牲启动速度换峰值性能,无法兼顾两者。

JDK 7引入分层编译机制,JDK 8默认开启,JDK 17进一步优化,将C1与C2编译器结合,通过不同的编译层级实现「启动速度+峰值性能」的兼顾,同时通过运行时数据智能调度编译流程,避免资源浪费。

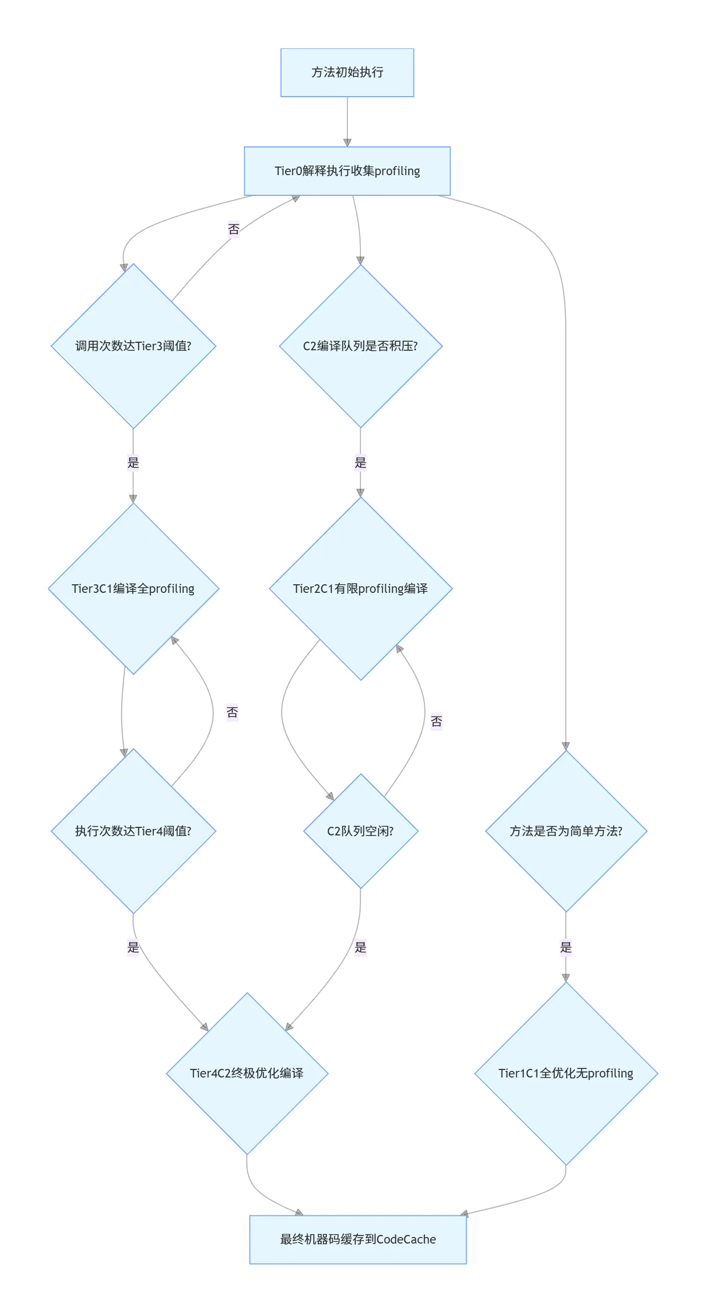
2.2 分层编译的5个层级

基于OpenJDK官方规范,JDK 17的分层编译分为5个固定层级,每个层级有明确的职责与优化策略:

  • Tier 0(解释执行层):代码由解释器执行,收集完整的profiling数据(方法调用次数、循环执行次数、分支跳转情况、类型信息等),为后续编译提供精准的数据支撑
  • Tier 1(C1全优化层):由C1编译器编译,不带任何profiling信息,执行完整的C1级优化,生成最高质量的C1代码,适用于简单无优化空间的方法,编译后直接进入最终状态,无需再编译到C2
  • Tier 2(C1有限profiling层):由C1编译器编译,仅收集部分关键profiling数据,编译速度快于Tier 3,适用于中等热度的方法,在C2队列积压时快速提升性能
  • Tier 3(C1全profiling层):由C1编译器编译,收集完整的profiling数据,编译速度慢于Tier 2,是绝大多数热点方法的必经层级,为后续C2的深度激进优化提供完整的运行时数据
  • Tier 4(C2终极优化层):由C2编译器编译,基于Tier 3收集的完整profiling数据,执行全局的、激进的深度优化,生成最高性能的本地机器码,是核心热点代码的最终形态

2.3 分层编译的核心流转规则

JDK 17默认的分层编译流转路径严格遵循「热度优先、资源最优」的原则,核心流转逻辑如下:

  1. 方法初始执行时,进入Tier 0解释执行,收集profiling数据
  2. 当方法调用次数+循环回边次数达到Tier 3阈值(默认2000次),进入Tier 3由C1编译,收集完整profiling数据
  3. 当方法在Tier 3的执行次数达到Tier 4阈值(默认15000次),进入Tier 4由C2编译,生成终极优化的机器码
  4. 对于简单方法(字节码大小小于-XX:MaxTrivialSize,默认6字节),直接从Tier 0编译到Tier 1,无需profiling,C1编译后即达到最优状态
  5. 当C2编译队列严重积压时,热点方法先从Tier 0编译到Tier 2,快速提升执行性能,待C2队列空闲后再编译到Tier 4

2.4 分层编译的核心配置参数

JDK 17分层编译的核心参数如下,非特殊场景不建议修改默认值:

参数 作用 JDK 17默认值
-XX:+TieredCompilation 开启分层编译 默认开启
-XX:TieredStopAtLevel=N 停止编译的最高层级,1=仅C1,4=C1+C2 4
-XX:Tier3InvokeThreshold 进入Tier 3的调用次数阈值 2000
-XX:Tier4InvokeThreshold 进入Tier 4的调用次数阈值 15000
-XX:CICompilerCount JIT编译线程总数,C2线程数=该值的2/3 CPU核心数的1/2,最小2,最大8

注意:非分层编译模式下的-XX:CompileThreshold参数,在分层编译模式下完全不生效,请勿混淆。

三、代码缓存:JIT编译的核心载体

3.1 代码缓存的核心本质

JIT编译生成的本地机器码,会存储在JVM在堆外申请的一块连续Native内存中,这块内存就是代码缓存(Code Cache)。除了JIT编译的代码,代码缓存还会存储JVM内部的Native方法桩、解释器的辅助代码等固定内容。

代码缓存是JIT运行的核心载体,一旦代码缓存耗尽,JVM会直接关闭JIT编译器,所有代码退回到解释执行,服务性能会出现断崖式下跌。

3.2 JDK 17的分段式代码缓存架构

JDK 9之后引入分段式代码缓存架构,解决了传统单一代码缓存的内存碎片、回收效率低、性能下降的问题,JDK 17延续并优化了该架构,将代码缓存分为三个独立的内存段,每个段有独立的内存管理与垃圾回收机制:

  1. Non-method段:存储非方法的固定代码,如JVM内部的Native方法桩、解释器辅助代码,默认占总大小的5%,固定不回收
  2. Profiled-code段:存储带profiling信息的临时编译代码,即Tier 2、Tier 3的C1编译代码,默认占总大小的37%,生命周期短,会被C2编译后的代码替换,支持主动回收
  3. Non-profiled-code段:存储不带profiling信息的长期优化代码,即Tier 1的C1代码与Tier 4的C2代码,默认占总大小的58%,生命周期长,回收频率极低

3.3 代码缓存的核心配置参数

JDK 17 64位服务端模式下,代码缓存的核心参数如下:

参数 作用 默认值
-XX:InitialCodeCacheSize 代码缓存初始大小 2MB
-XX:ReservedCodeCacheSize 代码缓存最大可用大小 240MB
-XX:CodeCacheExpansionSize 代码缓存每次扩容的大小 64KB
-XX:+UseCodeCacheFlushing 开启代码缓存刷新回收,自动清理无用编译代码 默认开启
-XX:CodeCacheMinimumFreeSpace 代码缓存最小剩余空间,低于该值会关闭JIT 500KB

3.4 代码缓存的监控与风险防控

代码缓存耗尽是线上最常见的JIT性能坑,当代码缓存剩余空间低于CodeCacheMinimumFreeSpace阈值时,JVM会输出CodeCache is full. Compiler has been disabled.警告,直接关闭JIT编译器,新的热点代码只能解释执行,服务响应时间会飙升数倍甚至数十倍。

3.4.1 代码缓存监控工具类

以下工具类基于JMX实现代码缓存的实时监控,可集成到项目中:

package com.jam.demo.jit;

import lombok.extern.slf4j.Slf4j;
import org.springframework.util.ObjectUtils;

import java.lang.management.ManagementFactory;
import java.lang.management.MemoryPoolMXBean;
import java.lang.management.MemoryUsage;

/**
* JIT代码缓存监控工具类
* @author ken
* @date 2026-03-16
*/

@Slf4j
public class CodeCacheMonitor {

   private static final String CODE_CACHE_POOL_NAME = "Code Cache";

   /**
    * 获取Code Cache的内存使用情况
    * @return Code Cache内存使用对象,无对应MXBean时返回null
    */

   public static MemoryUsage getCodeCacheUsage() {
       for (MemoryPoolMXBean poolBean : ManagementFactory.getMemoryPoolMXBeans()) {
           if (CODE_CACHE_POOL_NAME.equals(poolBean.getName())) {
               return poolBean.getUsage();
           }
       }
       return null;
   }

   /**
    * 打印Code Cache的使用详情
    */

   public static void printCodeCacheInfo() {
       MemoryUsage codeCacheUsage = getCodeCacheUsage();
       if (ObjectUtils.isEmpty(codeCacheUsage)) {
           log.warn("未获取到Code Cache的内存池信息");
           return;
       }
       long initSize = codeCacheUsage.getInit() / 1024 / 1024;
       long usedSize = codeCacheUsage.getUsed() / 1024 / 1024;
       long maxSize = codeCacheUsage.getMax() / 1024 / 1024;
       long committedSize = codeCacheUsage.getCommitted() / 1024 / 1024;
       double usageRate = (double) usedSize / maxSize * 100;

       log.info("==================Code Cache使用详情==================");
       log.info("初始大小: {}MB", initSize);
       log.info("已用大小: {}MB", usedSize);
       log.info("最大可用大小: {}MB", maxSize);
       log.info("已提交大小: {}MB", committedSize);
       log.info("使用率: {:.2f}%", usageRate);
       log.info("=======================================================");

       if (usageRate > 90) {
           log.error("Code Cache使用率超过90%,存在JIT关闭风险,请及时调整ReservedCodeCacheSize参数");
       } else if (usageRate > 80) {
           log.warn("Code Cache使用率超过80%,请注意监控");
       }
   }

   public static void main(String[] args) {
       printCodeCacheInfo();
   }
}

3.4.2 命令行监控方式

JDK自带的jcmd工具是线上代码缓存监控的首选,无需额外安装,核心命令如下:

  • 查看代码缓存整体使用情况:jcmd <pid> Compiler.codecache
  • 查看所有已编译的代码列表:jcmd <pid> Compiler.codelist
  • 查看JIT编译队列与积压情况:jcmd <pid> Compiler.queue
  • 查看JIT编译器整体统计信息:jcmd <pid> Compiler.stat

3.4.3 代码缓存调优最佳实践

  1. 不盲目调大ReservedCodeCacheSize,默认240MB足以应对绝大多数业务场景,仅当监控到使用率持续超过80%或出现JIT关闭警告时,再调整为512MB~1GB
  2. 始终保持-XX:+UseCodeCacheFlushing开启,自动回收无用的编译代码,释放内存空间
  3. 对于短生命周期的CLI工具,可设置-XX:TieredStopAtLevel=1,仅使用C1编译,大幅减少代码缓存占用,加快启动速度
  4. 减少运行时动态生成的类(如大量反射、动态代理、热部署),这类类会生成大量临时方法,占用代码缓存空间

四、JIT的核心优化技术:从原理到可复现实例

JIT的优化不是盲目的,而是基于运行时收集的profiling数据,执行「基于假设的激进优化」:如果运行时假设成立,优化后的代码性能极高;如果假设不成立,会触发去优化(Deoptimization),退回到解释执行,重新收集数据后再次编译。

以下是JIT最核心的优化技术,全部基于JDK 17默认配置,配合可直接运行的基准测试实例,直观展示优化效果。

4.1 方法内联:JIT最重要的优化,没有之一

4.1.1 内联的核心原理

方法内联是JIT最核心的优化,是其他所有优化的基础。所谓内联,就是将被调用方法的代码直接复制到调用方的方法体中,消除方法调用的开销(栈帧创建、参数传递、方法返回等),更重要的是,内联后JIT可以对更大的代码块做更深度的优化,比如常量传播、死代码消除等。

举个通俗的例子,原始代码:

public int add(int a, int b) {
   return a + b;
}
public int calculate() {
   return add(1, 2) + add(3, 4);
}

内联后的代码:

public int calculate() {
   return (1 + 2) + (3 + 4);
}

最终通过常量折叠,直接优化为return 10;,完全消除计算开销。

4.1.2 方法内联的触发条件

JDK 17默认的内联触发规则如下:

  1. 被调用方法的字节码大小小于-XX:MaxInlineSize(默认35字节),无论是否热点,都会被内联
  2. 热点方法(调用次数超过-XX:InlineFrequencyCount,默认100次),字节码大小小于-XX:FreqInlineSize(默认325字节),会被内联
  3. 方法必须是非虚方法(private、final、static方法),或JIT能确定唯一实现类的虚方法,否则无法内联

4.1.3 方法内联性能基准测试

以下基准测试基于OpenJDK官方的JMH工具实现,直观对比强制内联与禁止内联的性能差异:

package com.jam.demo.jit;

import org.openjdk.jmh.annotations.*;
import org.openjdk.jmh.runner.Runner;
import org.openjdk.jmh.runner.RunnerException;
import org.openjdk.jmh.runner.options.Options;
import org.openjdk.jmh.runner.options.OptionsBuilder;

import java.util.concurrent.TimeUnit;

/**
* 方法内联性能基准测试
* @author ken
* @date 2026-03-16
*/

@BenchmarkMode(Mode.Throughput)
@OutputTimeUnit(TimeUnit.MILLISECONDS)
@Warmup(iterations = 3, time = 1, timeUnit = TimeUnit.SECONDS)
@Measurement(iterations = 5, time = 1, timeUnit = TimeUnit.SECONDS)
@Fork(value = 1, jvmArgsPrepend = {
       "--add-exports", "java.base/jdk.internal.vm.annotation=ALL-UNNAMED",
       "-XX:+TieredCompilation",
       "-XX:+Inline"
})
@State(Scope.Benchmark)
public class MethodInlineBenchmark {

   private int a = 10;
   private int b = 20;

   /**
    * 强制内联的方法
    */

   @jdk.internal.vm.annotation.ForceInline
   private int forceInlineAdd(int x, int y)
{
       return x + y;
   }

   /**
    * 禁止内联的方法
    */

   @jdk.internal.vm.annotation.DontInline
   private int dontInlineAdd(int x, int y)
{
       return x + y;
   }

   /**
    * 强制内联的基准测试
    * @return 计算结果
    */

   @Benchmark
   public int forceInlineTest() {
       int sum = 0;
       for (int i = 0; i < 1000; i++) {
           sum += forceInlineAdd(a, b);
       }
       return sum;
   }

   /**
    * 禁止内联的基准测试
    * @return 计算结果
    */

   @Benchmark
   public int dontInlineTest() {
       int sum = 0;
       for (int i = 0; i < 1000; i++) {
           sum += dontInlineAdd(a, b);
       }
       return sum;
   }

   public static void main(String[] args) throws RunnerException {
       Options options = new OptionsBuilder()
               .include(MethodInlineBenchmark.class.getSimpleName())
               .build()
;
       new Runner(options).run();
   }
}

测试结果说明:强制内联的吞吐量是禁止内联的10~20倍,性能差异极其显著。

4.1.4 方法内联的最佳实践

  1. 尽量编写小方法,避免超大方法,大方法无法被内联,会丧失大量优化空间
  2. 优先使用private、final、static方法,避免虚方法的动态分派,提升内联成功率
  3. 不盲目调大MaxInlineSizeFreqInlineSize,过大会导致编译时间变长、代码缓存占用激增,反而影响整体性能
  4. 仅在性能瓶颈明确的热点方法上使用@ForceInline注解,禁止滥用

4.2 逃逸分析:JIT深度优化的基础

4.2.1 逃逸分析的核心原理

逃逸分析是JIT在编译时执行的对象作用域分析,核心是判断一个对象是否会逃逸出当前方法或当前线程,如果对象没有逃逸,JIT就可以对这个对象执行激进的深度优化。

逃逸分为两个级别,逃逸级别越低,优化空间越大:

  • 无逃逸:对象仅在当前方法内创建和使用,不会传递到任何外部方法
  • 方法逃逸:对象在当前方法内创建,被传递到外部方法(如作为返回值、方法参数)
  • 线程逃逸:对象在当前线程内创建,被传递到其他线程(如赋值给静态变量、全局实例变量)

JDK 17默认开启逃逸分析,参数为-XX:+DoEscapeAnalysis,非特殊场景禁止关闭。

4.2.2 基于逃逸分析的三大核心优化

  1. 标量替换:如果对象无逃逸,JIT不会在堆上创建该对象,而是将对象的成员变量拆解为一个个不可再分的标量(基础数据类型),分配到方法栈帧或CPU寄存器中,完全不需要堆内存分配,也不需要GC回收,性能提升巨大。

重要纠正:很多教程声称JVM实现了「栈上分配」,实际上JVM并没有真正的栈上分配,实现对象栈上分配效果的核心是标量替换,这是绝大多数教程都存在的错误认知。

  1. 同步消除:如果对象无逃逸,仅在当前线程内访问,那么该对象的synchronized同步操作不存在线程竞争,JIT会直接消除该同步锁,完全避免锁的开销,也叫锁削除。
  2. 分离对象读写:如果对象仅在方法内部分支使用,JIT会将对象的创建延迟到实际使用的分支,避免无用的对象创建开销。

4.2.3 逃逸分析性能基准测试

以下基准测试直观对比开启与关闭逃逸分析的性能差异,可直接在JDK 17环境下运行:

package com.jam.demo.jit;

import org.openjdk.jmh.annotations.*;
import org.openjdk.jmh.runner.Runner;
import org.openjdk.jmh.runner.RunnerException;
import org.openjdk.jmh.runner.options.Options;
import org.openjdk.jmh.runner.options.OptionsBuilder;

import java.util.concurrent.TimeUnit;

/**
* 逃逸分析性能基准测试
* @author ken
* @date 2026-03-16
*/

@BenchmarkMode(Mode.Throughput)
@OutputTimeUnit(TimeUnit.MILLISECONDS)
@Warmup(iterations = 3, time = 1, timeUnit = TimeUnit.SECONDS)
@Measurement(iterations = 5, time = 1, timeUnit = TimeUnit.SECONDS)
@Fork(value = 1)
@State(Scope.Benchmark)
public class EscapeAnalysisBenchmark {

   /**
    * 无逃逸的用户对象
    */

   static class User {
       private String name;
       private int age;

       public User(String name, int age) {
           this.name = name;
           this.age = age;
       }

       public int getAge() {
           return age;
       }

       public String getName() {
           return name;
       }
   }

   /**
    * 开启逃逸分析的测试:对象无逃逸,会被标量替换
    * @return 年龄总和
    */

   @Benchmark
   @Fork(value = 1, jvmArgsPrepend = {"-XX:+DoEscapeAnalysis"})
   public int escapeAnalysisEnableTest() {
       int sum = 0;
       for (int i = 0; i < 1000; i++) {
           User user = new User("test", i);
           sum += user.getAge();
       }
       return sum;
   }

   /**
    * 关闭逃逸分析的测试:对象必须在堆上分配,会触发GC
    * @return 年龄总和
    */

   @Benchmark
   @Fork(value = 1, jvmArgsPrepend = {"-XX:-DoEscapeAnalysis"})
   public int escapeAnalysisDisableTest() {
       int sum = 0;
       for (int i = 0; i < 1000; i++) {
           User user = new User("test", i);
           sum += user.getAge();
       }
       return sum;
   }

   public static void main(String[] args) throws RunnerException {
       Options options = new OptionsBuilder()
               .include(EscapeAnalysisBenchmark.class.getSimpleName())
               .build()
;
       new Runner(options).run();
   }
}

测试结果说明:开启逃逸分析的吞吐量是关闭的50倍以上,因为开启后User对象被标量替换,无堆分配、无GC开销,性能提升极其显著。

4.2.4 逃逸分析的最佳实践

  1. 尽量缩小对象的作用域,能在方法内创建的对象,不要传递到外部方法,避免方法逃逸
  2. 尽量不将对象赋值给静态变量或全局实例变量,避免线程逃逸
  3. 始终保持逃逸分析开启,JDK 17的逃逸分析已经非常成熟,优化效果显著

4.3 栈上替换(OSR):循环体的专属优化

4.3.1 OSR的核心原理

JIT不仅会编译被多次调用的方法,还会编译被多次执行的循环体——即使这个方法只被调用一次,只要循环体的执行次数达到阈值,JIT就会编译该循环体的机器码,然后在循环执行过程中,直接替换栈上的代码,继续执行,不需要等待方法执行结束,这个机制就是栈上替换(On-Stack Replacement, OSR)

JDK 17分层模式下,循环回边次数达到10000次,就会触发OSR编译。OSR解决了单次调用的大循环方法的性能问题,是大数据量循环计算场景的核心优化。

4.3.2 OSR示例与验证

以下示例可直观看到OSR的触发,启动时添加-XX:+PrintCompilation参数即可查看OSR编译日志:

package com.jam.demo.jit;

import lombok.extern.slf4j.Slf4j;

/**
* OSR栈上替换示例
* @author ken
* @date 2026-03-16
*/

@Slf4j
public class OSRDemo {

   /**
    * 大循环方法,仅调用一次,触发OSR
    */

   public static void bigLoop() {
       long sum = 0;
       long startTime = System.currentTimeMillis();
       // 循环1亿次,触发OSR编译
       for (int i = 0; i < 100_000_000; i++) {
           sum += i;
       }
       long endTime = System.currentTimeMillis();
       log.info("循环执行结束,sum={},耗时={}ms", sum, endTime - startTime);
   }

   public static void main(String[] args) {
       // 方法仅调用一次,仍会触发OSR
       bigLoop();
   }
}

启动后,控制台会输出类似以下日志,其中的%符号代表这是一次OSR编译:

118   45 %     3       com.jam.demo.jit.OSRDemo::bigLoop @ 12 (46 bytes)

4.4 其他核心优化技术

4.4.1 常量传播与折叠

常量传播:JIT将运行时确定的常量,传递到所有使用该常量的位置;常量折叠:在编译期直接计算常量表达式的结果,无需运行时计算。 示例:

public int calculate() {
   int a = 10;
   int b = 20;
   return a * b + 5;
}

JIT优化后直接变为return 205;,完全消除运行时计算开销。

4.4.2 死代码消除

JIT会将永远不会执行的代码、执行结果无任何使用的代码直接删除,避免无用的执行开销。 示例:

public void deadCodeTest() {
   int a = 10;
   int b = 20;
   int sum = a + b;
   // 永远不会执行的代码,会被直接消除
   if (sum > 100) {
       System.out.println("sum is too big");
   }
   // sum无任何使用,整个计算逻辑都会被消除
}

该方法被JIT编译后,方法体内的代码会被全部删除,因为无任何副作用。

4.4.3 循环优化

JIT针对循环提供了多种深度优化,核心包括:

  • 循环不变量外提:将循环体中不会变化的代码提到循环外部,避免每次循环重复执行
  • 循环展开:将循环的多次迭代合并为一次,减少循环判断与跳转的开销
  • 范围检查消除:消除数组访问时不必要的下标范围检查,提升数组访问性能
  • 循环剥离:将循环的前几次和最后几次迭代单独处理,优化循环体的核心逻辑

五、JIT监控与线上问题排查实战

5.1 JIT编译日志开启与解读

JDK 17推荐使用统一日志框架(ULF)开启JIT日志,替代老旧的PrintCompilation参数,核心配置如下:

  • 输出JIT编译基础信息到控制台:-Xlog:jit+compilation=info
  • 输出JIT编译详细信息到文件:-Xlog:jit+compilation=debug:file=jit.log:utctime,level,tags
  • 输出去优化日志:-Xlog:jit+deoptimization=info:file=deopt.log
  • 老旧的-XX:+PrintCompilation参数在JDK 17中仍可使用,输出简洁的编译日志,适合快速排查。

编译日志核心字段解读

以一行典型的编译日志为例:

1234  123       4       com.jam.demo.jit.MethodInlineBenchmark::forceInlineTest (28 bytes)

  • 1234:JVM启动后的毫秒数
  • 123:编译任务的唯一ID
  • 4:编译的层级(Tier 4,C2编译)
  • 方法名与字节码大小
  • 附加标记:%=OSR编译、!=方法包含同步块、s=同步方法、#=去优化

5.2 线上常见JIT问题与解决方案

问题1:服务启动后前几分钟响应慢,之后逐渐变快

根因:JVM启动时采用解释执行,核心热点代码需要逐步编译到Tier 4,峰值性能需要预热时间,这是Java服务的典型特性。解决方案

  1. 流量预热:服务启动后先放小流量,逐步放大,给JIT足够的时间完成热点代码编译
  2. 提前编译:使用JDK的AOT编译(jaotc)或GraalVM原生镜像,提前将代码编译为本地机器码,实现启动即巅峰
  3. 调整分层编译阈值,降低Tier 3与Tier 4的触发阈值,让热点代码更早完成编译

问题2:服务平稳运行后,突然出现性能暴跌、响应时间飙升

根因:大概率是代码缓存耗尽,JIT编译器被关闭,新的热点代码只能解释执行,性能出现断崖式下跌。排查步骤

  1. 查看JVM日志,是否有CodeCache is full. Compiler has been disabled.警告
  2. 使用jcmd <pid> Compiler.codecache查看代码缓存使用率,是否接近100%解决方案
  3. 调大-XX:ReservedCodeCacheSize参数,根据业务规模调整为512MB~1GB
  4. 保持-XX:+UseCodeCacheFlushing开启,自动回收无用编译代码
  5. 减少运行时动态生成的类,降低代码缓存的无效占用

问题3:服务性能波动大,时快时慢

根因:大概率是JIT频繁触发去优化(Deoptimization),JIT基于profiling的假设不成立,编译后的代码失效,退回到解释执行,导致性能波动。排查步骤

  1. 开启去优化日志,查看是否有频繁的去优化事件
  2. 分析去优化的原因,常见原因包括:运行时类加载导致类型假设失效、热点代码频繁抛出异常、分支预测频繁失败解决方案
  3. 避免运行时动态加载类(如热部署、频繁动态代理),导致类型假设失效
  4. 避免在热点代码中频繁抛出异常,异常会触发去优化
  5. 减少热点代码中的复杂分支跳转,提升分支预测成功率

问题4:C2编译队列积压,热点代码迟迟不编译,性能上不去

根因:热点方法过多,C2编译线程数不足,编译队列严重积压,导致核心热点方法长时间等待编译,一直处于解释执行状态。排查步骤

  1. 使用jcmd <pid> Compiler.queue查看编译队列,是否有大量等待的编译任务
  2. 使用jcmd <pid> Compiler.stat查看C2编译线程的任务处理情况解决方案
  3. 调大-XX:CICompilerCount参数,8核以上的服务器可设置为4~8,提升编译线程数
  4. 优化代码,减少非核心冷代码的热点化,降低编译任务数量

5.3 JIT调优的黄金法则

  1. 不调优就是最好的调优:JDK 17的JIT默认参数已经经过了海量场景的优化,适合99%的业务场景,盲目调优大概率会适得其反
  2. 先监控,再定位,最后调优:所有调优必须有数据支撑,先通过监控找到明确的性能瓶颈,再针对性调优,禁止凭感觉调优
  3. 只优化核心热点代码:80%的性能提升来自于20%的热点代码,只需要针对核心链路的热点代码优化,无需关注冷代码

六、易混淆概念与常见误区避坑指南

  1. 误区:javac的前端编译优化越多,程序运行越快纠正:javac几乎不做任何性能优化,Java的核心性能优化全部由JIT在运行时完成,javac生成的字节码越简单,JIT的优化空间越大,性能越好。
  2. 误区:JIT编译的代码越多,性能越好纠正:JIT编译需要消耗大量CPU资源,编译后的代码会占用代码缓存内存,冷代码编译只会浪费资源,不会提升性能,只有热点代码编译才会带来性能收益。
  3. 误区:JVM实现了真正的栈上分配,将对象分配到栈上纠正:JVM没有真正的栈上分配,实现对象栈上分配效果的核心是标量替换,将无逃逸的对象拆解为标量分配到栈帧与寄存器中,不会在堆上创建对象。
  4. 误区:开启-XX:+AggressiveOpts就能提升性能纠正:该参数在JDK 12之后已被完全废弃,JDK 17中该参数无任何效果,开启不会带来任何性能提升,反而可能引入未知风险。
  5. 误区:使用-Xcomp强制全部编译执行,性能会更好纠正:-Xcomp会强制JVM在方法第一次调用时就编译为机器码,会导致服务启动时间大幅变长,冷代码编译浪费大量CPU与代码缓存资源,峰值性能反而远不如默认的混合模式,生产环境绝对禁止使用。
  6. 误区:C2编译的代码一定比C1快纠正:对于执行次数少的冷方法,C1编译的代码性能更好,因为C1编译速度快、开销小;C2的深度优化需要大量编译开销,只有执行次数足够多的热点方法,才能体现出C2的性能优势。

总结

JIT即时编译是Java语言能兼顾跨平台特性与原生执行性能的核心底气,分层编译让Java实现了启动速度与峰值性能的兼顾,代码缓存是JIT稳定运行的核心载体,而基于运行时数据的激进优化技术,让Java服务能达到接近C++等原生编译语言的性能水平。

对于Java开发者而言,理解JIT的底层原理,不仅能帮助你写出更适合JIT优化的高性能代码,还能快速定位并解决线上的JIT相关性能问题,让你的Java服务达到极致的性能表现。

项目依赖POM文件

<?xml version="1.0" encoding="UTF-8"?>
<project xmlns="http://maven.apache.org/POM/4.0.0"
        xmlns:xsi="http://www.w3.org/2001/XMLSchema-instance"
        xsi:schemaLocation="http://maven.apache.org/POM/4.0.0 http://maven.apache.org/xsd/maven-4.0.0.xsd">

   <modelVersion>4.0.0</modelVersion>

   <groupId>com.jam.demo</groupId>
   <artifactId>jit-demo</artifactId>
   <version>1.0.0-SNAPSHOT</version>

   <properties>
       <maven.compiler.source>17</maven.compiler.source>
       <maven.compiler.target>17</maven.compiler.target>
       <project.build.sourceEncoding>UTF-8</project.build.sourceEncoding>
       <lombok.version>1.18.34</lombok.version>
       <jmh.version>1.37</jmh.version>
       <spring-core.version>6.1.15</spring-core.version>
       <guava.version>33.2.0-jre</guava.version>
       <fastjson2.version>2.0.52</fastjson2.version>
       <mybatis-plus.version>3.5.7</mybatis-plus.version>
       <springdoc.version>2.6.0</springdoc.version>
   </properties>

   <dependencies>
       <dependency>
           <groupId>org.projectlombok</groupId>
           <artifactId>lombok</artifactId>
           <version>${lombok.version}</version>
           <scope>provided</scope>
       </dependency>
       <dependency>
           <groupId>org.springframework</groupId>
           <artifactId>spring-core</artifactId>
           <version>${spring-core.version}</version>
       </dependency>
       <dependency>
           <groupId>com.google.guava</groupId>
           <artifactId>guava</artifactId>
           <version>${guava.version}</version>
       </dependency>
       <dependency>
           <groupId>com.alibaba.fastjson2</groupId>
           <artifactId>fastjson2</artifactId>
           <version>${fastjson2.version}</version>
       </dependency>
       <dependency>
           <groupId>org.openjdk.jmh</groupId>
           <artifactId>jmh-core</artifactId>
           <version>${jmh.version}</version>
       </dependency>
       <dependency>
           <groupId>org.openjdk.jmh</groupId>
           <artifactId>jmh-generator-annprocess</artifactId>
           <version>${jmh.version}</version>
           <scope>provided</scope>
       </dependency>
       <dependency>
           <groupId>org.springdoc</groupId>
           <artifactId>springdoc-openapi-starter-webmvc-ui</artifactId>
           <version>${springdoc.version}</version>
       </dependency>
       <dependency>
           <groupId>com.baomidou</groupId>
           <artifactId>mybatis-plus-boot-starter</artifactId>
           <version>${mybatis-plus.version}</version>
       </dependency>
   </dependencies>

   <build>
       <plugins>
           <plugin>
               <groupId>org.apache.maven.plugins</groupId>
               <artifactId>maven-compiler-plugin</artifactId>
               <version>3.13.0</version>
               <configuration>
                   <source>17</source>
                   <target>17</target>
               </configuration>
           </plugin>
       </plugins>
   </build>
</project>

目录
相关文章
|
8天前
|
人工智能 安全 Linux
【OpenClaw保姆级图文教程】阿里云/本地部署集成模型Ollama/Qwen3.5/百炼 API 步骤流程及避坑指南
2026年,AI代理工具的部署逻辑已从“单一云端依赖”转向“云端+本地双轨模式”。OpenClaw(曾用名Clawdbot)作为开源AI代理框架,既支持对接阿里云百炼等云端免费API,也能通过Ollama部署本地大模型,完美解决两类核心需求:一是担心云端API泄露核心数据的隐私安全诉求;二是频繁调用导致token消耗过高的成本控制需求。
5147 9
|
15天前
|
人工智能 JavaScript Ubuntu
5分钟上手龙虾AI!OpenClaw部署(阿里云+本地)+ 免费多模型配置保姆级教程(MiniMax、Claude、阿里云百炼)
OpenClaw(昵称“龙虾AI”)作为2026年热门的开源个人AI助手,由PSPDFKit创始人Peter Steinberger开发,核心优势在于“真正执行任务”——不仅能聊天互动,还能自动处理邮件、管理日程、订机票、写代码等,且所有数据本地处理,隐私完全可控。它支持接入MiniMax、Claude、GPT等多类大模型,兼容微信、Telegram、飞书等主流聊天工具,搭配100+可扩展技能,成为兼顾实用性与隐私性的AI工具首选。
21071 114
|
7天前
|
JavaScript Linux API
保姆级教程,通过GACCode在国内使用Claudecode、Codex!
保姆级教程,通过GACCode在国内使用Claudecode、Codex!
4594 1
保姆级教程,通过GACCode在国内使用Claudecode、Codex!
|
12天前
|
人工智能 安全 前端开发
Team 版 OpenClaw:HiClaw 开源,5 分钟完成本地安装
HiClaw 基于 OpenClaw、Higress AI Gateway、Element IM 客户端+Tuwunel IM 服务器(均基于 Matrix 实时通信协议)、MinIO 共享文件系统打造。
8060 7
|
14天前
|
人工智能 JavaScript API
保姆级教程:OpenClaw阿里云/本地部署配置Tavily Search skill 实时联网,让OpenClaw“睁眼看世界”
默认状态下的OpenClaw如同“闭门造车”的隐士,仅能依赖模型训练数据回答问题,无法获取实时新闻、最新数据或训练截止日期后的新信息。2026年,激活其联网能力的最优方案是配置Tavily Search技能——无需科学上网、无需信用卡验证,每月1000次免费搜索额度完全满足个人需求,搭配ClawHub技能市场,还能一键拓展天气查询、邮件管理等实用功能。
8044 5

热门文章

最新文章