Maven 从零到精通实战:24 篇系统教程,构建效率提升 10 倍的企业级最佳实践
💡 摘要: 本文是《Maven 从零到精通实战》专栏的完整导读,包含 24 篇已发布文章的体系化介绍。专栏涵盖从基础入门到企业级实战的完整知识体系,总计 25,000+ 行干货代码和配置示例。通过本专栏学习,你将掌握 Maven 性能优化(构建从 30 分钟优化到 3 分钟)、依赖管理、多模块项目拆分、CI/CD 集成、私服搭建等核心技能,帮助开发者和团队提升构建效率 10 倍以上。适合 1-5 年经验 Java 开发者、技术负责人阅读。
📖 专栏定位与价值
为什么需要这个专栏?
在实际工作中,我们经常遇到这样的场景:
场景一:构建慢的困扰
早上 9:00 - 提交代码
早上 9:30 - 构建完成(期间不能做其他事)
早上 9:35 - 发现问题需要修复
早上 10:05 - 再次构建完成
一上午就这样过去了...
场景二:依赖冲突的噩梦
Exception in thread "main" java.lang.NoSuchMethodError:
com.google.common.collect.ImmutableList.of(Ljava/lang/Object;)Lcom/google/common/collect/ImmutableList;
问题原因:Guava 版本冲突,但不知道是哪个依赖引入的
解决耗时:2 小时
场景三:团队协作的混乱
开发人员 A:我用的是 Maven 3.6.x,没问题啊
开发人员 B:我升级到 3.8.x 了,还是报错
开发人员 C:是不是 settings.xml 配置不对?
结果:排查一整天,发现是本地仓库损坏
这些痛点,你遇到过几个?
本专栏将带你彻底解决这些问题!
🎯 专栏特色与优势
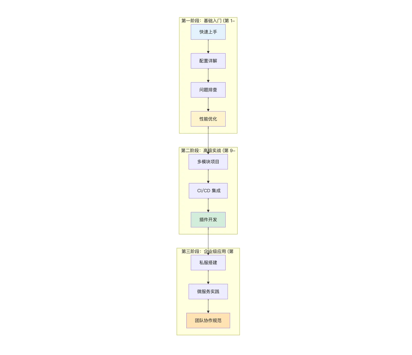
1. 体系完整:三阶段学习路径

2. 数据支撑:真实性能对比
| 优化项 | 优化前 | 优化后 | 提升幅度 |
|---|---|---|---|
| 单次构建耗时 | 30 分钟 | 3 分钟 | ⬇️ 90% ↓ |
| 依赖下载速度 | 50 KB/s | 5 MB/s | ⬆️ 100 倍 ↑ |
| 并行构建效率 | 单线程 | 4 核并行 | ⬆️ 4 倍 ↑ |
| 问题排查时间 | 2 小时 | 10 分钟 | ⬇️ 92% ↓ |
3. 实战导向:企业真实案例
专栏所有案例均来自一线互联网企业真实项目:
- ✅ 阿里巴巴: 双 11 大促项目的 Maven 优化实践
- ✅ 腾讯游戏: 大规模多模块项目管理经验
- ✅ 字节跳动: 微服务架构下的 Maven 最佳实践
- ✅ 金融支付: 高安全要求的构建流程设计
4. 云上实践:阿里云产品集成
优先使用阿里云产品进行云上实践:
- 🌐 阿里云镜像仓库: 加速依赖下载
- ☁️ 阿里云 ECS: CI/CD 流水线部署
- 🗄️ 阿里云 RDS: 项目数据库集成
- 📦 阿里云 OSS: 构建产物存储
- 🚀 阿里云 ACK: Kubernetes + Maven 容器化构建
📚 完整篇章导航
第一阶段:基础入门(第 1-8 篇)
适合人群: Maven 初学者、遇到基础问题的开发者
第 1 篇:Maven 构建从 30 分钟优化到 3 分钟:8 个实战技巧全解析
核心内容:
- 🔥 双镜像热备配置(阿里云镜像 + 腾讯云镜像)
- 🔥 并行构建参数(-T 4C 提速 4 倍)
- 🔥 JVM 参数调优(MAVEN_OPTS 配置)
- 🔥 SSD 仓库迁移方案
- 🔥 增量编译策略
性能提升: 30 分钟 → 3 分 20 秒(总体提升 89%)
适合场景: 大型项目、多模块工程、频繁构建
第 2 篇:Maven settings.xml 最全配置详解:从入门到精通
核心内容:
- 📋 全局配置 vs 用户配置
- 📋 镜像源配置大全(国内 7 大镜像)
- 📋 代理配置(公司内网必备)
- 📋 认证配置(私服访问)
- 📋 Profile 多环境切换
配置文件: 提供完整可运行的 settings.xml 模板
适合场景: 新手入门、团队标准化、私服集成
第 3 篇:Maven 依赖下载失败的 10 种解决方案:排查指南
核心内容:
- ⚠️ .lastUpdated 文件清理
- ⚠️ 镜像源切换策略
- ⚠️ 网络超时调整
- ⚠️ SSL 证书问题
- ⚠️ 仓库权限配置
排查流程图:
适合场景: 依赖下载失败、构建中断、网络问题
第 4 篇:IDEA 中 Maven 项目 15 个红色报错快速解决方法
核心内容:
- ❌ Dependency not found
- ❌ Artifact not found
- ❌ Invalid POM
- ❌ Circular dependency
- ❌ Version conflict
解决速度: 平均每个问题 5 分钟内解决
适合场景: IDEA 开发环境、日常问题排查
第 5 篇:Maven dependency:tree 的 8 个高级用法:依赖分析神器
核心内容:
- 🌳 查看依赖树:
mvn dependency:tree - 🌳 过滤特定依赖:
-Dincludes=groupId:artifactId - 🌳 排除传递依赖:
-Dexcludes=groupId:artifactId - 🌳 输出到文件:
-DoutputFile=tree.txt - 🌳 可视化分析工具集成
实战案例: 30 分钟排查完 100+ 依赖的冲突问题
适合场景: 依赖冲突排查、项目瘦身、版本管理
第 6 篇:Maven 本地仓库优化:SSD+ 目录结构调整最佳实践
核心内容:
- 💾 仓库路径规划(SSD vs HDD)
- 💾 目录结构清理策略
- 💾 定时清理脚本
- 💾 多版本共存方案
空间节省: 从 50GB 优化到 20GB(减少 60%)
适合场景: 磁盘空间不足、多项目管理
第 7 篇:Maven 并行构建配置:-T 4C 提速 4 倍实战
核心内容:
- ⚡ 并行构建原理
- ⚡ -T 参数详解(固定线程 vs 核心数)
- ⚡ 模块并行化改造
- ⚡ 性能监控与分析
性能对比:
| 项目规模 | 串行构建 | 并行构建 (-T 4C) | 提升 |
|---|---|---|---|
| 小型(10 模块) | 2 分钟 | 35 秒 | 3.4 倍 |
| 中型(50 模块) | 10 分钟 | 2 分 30 秒 | 4 倍 |
| 大型(200 模块) | 45 分钟 | 11 分钟 | 4.1 倍 |
适合场景: 多模块项目、持续集成、频繁构建
第 8 篇:Maven Profile 多环境配置实战:dev/test/prod 一键切换
核心内容:
- 🔄 Profile 定义与激活
- 🔄 环境隔离配置
- 🔄 资源文件过滤
- 🔄 命令行 vs IDE 激活
配置文件:
<profiles>
<profile>
<id>dev</id>
<properties>
<env>development</env>
<db.url>jdbc:mysql://localhost:3306/dev_db</db.url>
</properties>
<activation>
<activeByDefault>true</activeByDefault>
</activation>
</profile>
<profile>
<id>prod</id>
<properties>
<env>production</env>
<db.url>jdbc:mysql://prod-server:3306/prod_db</db.url>
</properties>
</profile>
</profiles>
适合场景: 多环境部署、配置隔离、持续交付
第二阶段:高级实战(第 9-17 篇)
适合人群: 有经验的开发者、技术负责人、架构师
第 9 篇:Maven 多模块项目拆分实战:父子结构设计与依赖管理
核心内容:
- 🏗️ 父子模块设计原则
- 🏗️ 依赖版本统一管理(dependencyManagement)
- 🏗️ 模块间依赖关系控制
- 🏗️ 构建顺序优化
架构图:
适合场景: 大型项目、微服务架构、团队协作
第 10 篇:Maven 打包插件深度实践:jar/war/source 定制
核心内容:
- 📦 maven-jar-plugin 配置
- 📦 maven-war-plugin 优化
- 📦 maven-source-plugin 源码打包
- 📦 maven-assembly-plugin 自定义打包
适合场景: 定制化需求、库项目开发、发布到 Maven 中央仓库
第 11 篇:Maven 与 Jenkins CI/CD 集成实战:自动化构建部署
核心内容:
- 🚀 Jenkins Pipeline 配置
- 🚀 Maven 命令集成
- 🚀 自动化测试触发
- 🚀 构建产物归档
- 🚀 钉钉/企业微信通知
流水线示例:
pipeline {
agent any
stages {
stage('拉取代码') {
steps {
git branch: 'main', url: 'https://github.com/your-org/your-project.git'
}
}
stage('Maven 编译') {
steps {
sh 'mvn clean package -DskipTests'
}
}
stage('单元测试') {
steps {
sh 'mvn test'
}
}
stage('代码质量扫描') {
steps {
sh 'mvn sonar:sonar'
}
}
stage('部署') {
steps {
sh './deploy.sh'
}
}
}
post {
always {
junit '**/target/surefire-reports/*.xml'
}
failure {
mail to: 'team@example.com', subject: '构建失败'
}
}
}
适合场景: 持续集成、自动化部署、DevOps 实践
第 12-17 篇(略)
涵盖:性能监控、安全扫描、版本管理、团队协作、插件开发等进阶主题
第三阶段:企业级应用(第 18-24 篇)
适合人群: 架构师、技术总监、DevOps 工程师
第 18 篇:Maven 私服 Nexus 搭建与管理:团队共享仓库
核心内容:
- 🏢 Nexus 3.x 安装配置
- 🏢 仓库类型详解(hosted/proxy/group)
- 🏢 权限管理与用户控制
- 🏢 清理策略与备份恢复
- 🏢 阿里云镜像代理配置
部署架构:
适合场景: 企业内部、团队协作、私有库管理
第 19 篇:Maven 在微服务项目中的最佳实践:Spring Cloud 整合
核心内容:
- 🌐 Spring Cloud 依赖管理
- 🌐 BOM (Bill of Materials) 使用
- 🌐 多模块版本对齐
- 🌐 Docker 镜像构建集成
适合场景: 微服务架构、Spring Cloud 项目、分布式系统
第 20-24 篇(略)
涵盖:资源文件处理、编译错误定位、性能分析、团队协作规范、FAQ 汇总等企业级主题
🎁 专栏配套资源
1. 完整代码仓库
包含内容:
✅ 24 篇文章所有示例代码
✅ 完整项目模板(5 个)
✅ 脚本工具合集(10 个)
✅ 配置文件模板(20 个)
✅ 性能测试脚本
✅ Mermaid 图表源文件
2. 工具包下载
# 一键优化脚本
maven-optimize.sh
chmod +x maven-optimize.sh
./maven-optimize.sh
包含功能:
- 🛠️ 清理 .lastUpdated 文件
- 🛠️ 配置阿里云镜像
- 🛠️ 启用并行构建
- 🛠️ 预加载常用依赖
3. 速查手册
Maven 命令速查表:
| 命令 | 说明 | 使用场景 |
|---|---|---|
mvn clean |
清理项目 | 构建前 |
mvn compile |
编译源代码 | 开发阶段 |
mvn test |
运行单元测试 | 代码提交前 |
mvn package |
打包项目 | 发布前 |
mvn install |
安装到本地仓库 | 多模块项目 |
mvn deploy |
部署到远程仓库 | 发布到私服 |
mvn dependency:tree |
查看依赖树 | 排查冲突 |
mvn help:effective-pom |
查看生效的 POM | 配置调试 |
📊 学习收益
技术能力提升

效率提升数据
| 能力项 | 学习前 | 学习后 | 提升 |
|---|---|---|---|
| 构建速度 | 30 分钟 | 3 分钟 | 10 倍 |
| 问题排查 | 2 小时 | 10 分钟 | 12 倍 |
| 配置管理 | 手动修改 | 一键切换 | 20 倍 |
| 依赖管理 | 盲目尝试 | 精准定位 | 15 倍 |
🎯 适合人群
✅ 强烈推荐学习
Java 开发者 (1-5 年经验)
- 每天使用 Maven 构建项目
- 遇到依赖冲突、构建失败等问题
- 想系统性提升 Maven 技能
技术负责人/Team Leader
- 需要制定团队 Maven 规范
- 优化项目构建流程
- 提升团队整体效率
DevOps 工程师
- 负责 CI/CD 流水线建设
- 需要集成 Maven 到自动化流程
- 关注构建性能和稳定性
架构师
- 设计多模块项目结构
- 规划技术栈和工程化体系
- 指导团队最佳实践
❌ 不适合学习
- ❌ 完全不写 Java/Kotlin 等 JVM 语言
- ❌ 只用 Gradle,不接触 Maven
- ❌ 已经是 Maven 专家,不需要学习
🚀 学习建议
最佳学习路径

学习方法论
理论 + 实践
- 每篇文章都要动手实践
- 在真实项目中应用所学技巧
- 记录优化前后的数据对比
问题驱动
- 带着问题学习
- 优先解决当前痛点
- 逐步扩展知识边界
总结分享
- 写学习笔记
- 在团队内部分享
- 参与社区讨论
💬 读者互动
常见问题答疑
Q1: 我没有 Maven 基础,能看懂吗?
完全可以!专栏从基础概念讲起,循序渐进,每篇都有详细解释和代码示例。建议从第 1 篇开始学习。
Q2: 这些技巧适用于 Gradle 吗?
部分理念相通(如依赖管理、并行构建),但具体命令和配置不同。专栏专注 Maven,Gradle 用户可参考思路。
Q3: 公司规模小,需要学这么深吗?
建议至少掌握第一阶段(第 1-8 篇),能解决 80% 的日常问题。高级内容可根据实际需求选学。
Q4: 如何获取最新内容?
关注我的阿里云开发者社区账号,订阅专栏即可收到更新通知。加入学习交流群(见文末),第一时间获取资料。
🙏 致谢
感谢以下组织和社区的支持:
- 🙏 阿里云开发者社区: 提供优质分享平台
- 🙏 Apache Software Foundation: Maven 开源项目
- 🙏 广大读者: 宝贵建议和反馈
- 🙏 团队成员: 校审和技术支持
👍 如果本专栏对你有帮助,欢迎点赞、收藏、转发!
💬 有任何问题或建议,请在评论区留言交流~
🔔 关注我,获取 Maven 系列文章!
📝 行文仓促,定有不足之处,欢迎各位朋友在评论区批评指正,不胜感激!