项目介绍
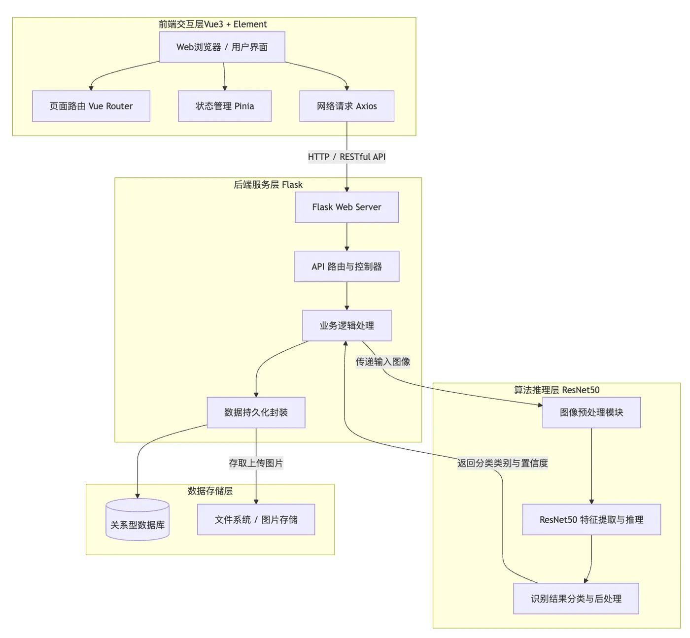
本项目设计并实现了一套基于深度学习的农作物谷物智能识别系统。系统主要涵盖大米、小米、燕麦、玉米渣、红豆、绿豆、花生仁、荞麦、黄豆、黑米和黑豆共11类常见农作物谷物的精准图像识别。在技术架构上,本系统采用前后端分离的现代化开发模式,前端基于Vue3框架结合Element Plus组件库构建,为用户提供响应迅速、界面友好、轻量化的跨平台交互体验;后端则采用轻量级的Python Web框架Flask提供稳定高效的API接口服务。核心算法层基于TensorFlow深度学习框架,选用经典的ResNet50(残差网络)作为主干特征提取网络进行模型的训练与推理。通过对大量谷物图像数据的预处理、数据增强及迭代训练,实现对输入谷物图片的毫秒级快速分类与高精度识别。


选题背景与意义
中国是农业大国,谷物作为国民饮食的基础与农业经济的支柱,其产量与质量的把控至关重要。传统的谷物种类鉴定和质量检测主要依赖人工目视筛查,这种方式不仅耗费大量的人力物力,而且容易受到质检人员经验水平、视觉疲劳等主观因素的影响,导致效率低下且误判率较高,难以满足现代农业规模化、自动化生产的现实需求。随着人工智能与机器视觉技术的飞速发展,将深度学习应用于农作物识别领域已成为农业信息化的必然趋势。本项目选取的11类常见谷物涵盖了我国居民日常消费的主要粮食品种。开发此套自动化智能识别系统,一方面能够大幅提升农业生产、粮食加工与仓储物流等环节的检测效率,显著降低人力与时间成本;另一方面,通过高精度的机器识别算法,可以有效规范农产品的质量分级标准,助力智慧农业的高质量发展。
关键技术栈:resnet50
在深度学习图像分类领域,随着网络层数的不断加深,模型极易出现梯度消失或梯度爆炸等问题,从而导致网络退化、准确率不升反降。ResNet50(Residual Network 50-layer)作为本项目核心算法的主干网络,通过创新性地引入“残差结构”(Residual Block),完美解决了深层神经网络训练困难的行业痛点。残差模块包含一条跨层连接的“捷径(Shortcut)”,使得输入信号可以直接绕过部分隐藏层传递到输出端,从而让网络只需学习输入与输出之间的残差映射。ResNet50由50个带有权重的网络层组成,包含卷积层、池化层以及全连接层,具备极其强大的特征提取能力。
技术架构图

系统功能模块图
