目录
- 库的概览与核心价值
- 环境搭建与"Hello, World"
- 核心概念解析
- 实战演练:批量图片处理工具
- 最佳实践与常见陷阱
- 进阶指引
1. 库的概览与核心价值
想象一下,你在开发一个电商平台,需要处理成千上万张不同尺寸、格式的商品图片——有的来自用户的随意上传,有的需要批量添加水印,有的还要转换为适合移动端的格式。如果没有一个强大的图像处理工具,这就像试图用剪刀和胶水来完成一个现代印刷厂的工作,既低效又不可靠。
Pillow(又称PIL,Python Imaging Library的友好分支)正是为解决Python中的图像处理问题而生的工具。它为Python解释器添加了强大的图像处理能力,使开发者能够轻松地打开、操作、保存各种格式的图像文件。Pillow在Python生态中占据着独特且不可替代的地位——它是Python图像处理的事实标准库,就像NumPy之于科学计算,Django之于Web开发。
Pillow的核心价值在于其简洁的API设计与强大的功能集的完美结合。它支持30多种图像格式(包括JPEG、PNG、GIF、BMP、TIFF、WebP等),提供了丰富的图像操作功能,从基础的缩放、裁剪、旋转,到高级的滤镜应用、色彩调整、像素级操作,几乎涵盖了日常开发中99%的图像处理需求。更重要的是,Pillow的设计哲学是"简单优先",用几行代码就能完成复杂的图像变换,这使得它成为了图像处理领域的瑞士军刀。
无论是Web后端的图像服务、数据科学中的图像预处理、还是桌面应用的图像编辑功能,Pillow都能提供坚实的底层支撑。它与NumPy、OpenCV、TensorFlow等深度学习框架的无缝集成,更是让它成为从入门级图像任务到AI视觉算法的完整解决方案链中不可或缺的一环。
2. 环境搭建与"Hello, World"
安装说明
Pillow的安装非常简单,推荐使用pip进行安装。在命令行中执行以下命令即可:
# 使用pip安装最新版本
pip install Pillow
# 或者使用python3 -m pip确保使用正确的Python环境
python3 -m pip install --upgrade Pillow
注意事项:
- Pillow和旧的PIL库不能共存,如果之前安装过PIL,请先卸载
- Pillow ≥ 1.0版本不再支持
import Image,必须使用from PIL import Image - 对于Linux用户,某些发行版可能需要先安装系统级的依赖库(如libjpeg、zlib)
可选依赖:
如果需要处理XMP元数据,可以额外安装:
pip install defusedxml olefile
Hello, World示例
让我们从一个最简单的示例开始,学习如何使用Pillow打开一张图片、获取基本信息并保存为新格式:
from PIL import Image
# 1. 打开一张图片(假设当前目录下有test.jpg)
img = Image.open('test.jpg')
# 2. 获取图片基本信息
print(f"图片格式: {img.format}") # 输出: JPEG
print(f"图片尺寸: {img.size}") # 输出: (1920, 1080) - (宽度, 高度)
print(f"图片模式: {img.mode}") # 输出: RGB - 颜色模式
print(f"文件名: {img.filename}") # 输出: test.jpg
# 3. 显示图片(使用系统默认图片查看器)
img.show()
# 4. 保存为PNG格式(自动根据扩展名确定格式)
img.save('test.png')
# 5. 保存为压缩后的JPEG(quality参数控制质量,1-95)
img.save('test_compressed.jpg', quality=70, optimize=True)
逐行解释
from PIL import Image: 从Pillow库中导入Image类,这是最核心的类,用于表示和操作图像对象。注意包名是PIL而不是Pillow,这是历史原因。img = Image.open('test.jpg'):open()函数是工厂方法,用于从文件中加载图像并返回Image对象。它会根据文件内容自动识别格式,而不是依赖文件扩展名。返回的img对象包含了图像的所有信息和操作方法。img.format: 属性,返回图像的原始格式(如JPEG、PNG等)。如果图像不是从文件加载的(如新建的图像),这个值为None。img.size: 属性,返回一个包含(宽度,高度)的元组,单位是像素。这是图像的基本维度信息。img.mode: 属性,返回图像的颜色模式,如RGB(真彩色)、L(灰度)、RGBA(带透明通道的RGB)、CMYK(印刷模式)等。img.show(): 方法,使用操作系统的默认图片查看器显示图像。这个方法会先将图像保存为临时文件,然后调用系统程序打开它,主要用于调试和快速预览。img.save('test.png'): 方法,将图像保存到文件。Pillow会根据文件扩展名自动确定输出格式(PNG)。这个方法支持各种格式特定的参数,比如JPEG的quality(质量)、optimize(优化)等。img.save('test_compressed.jpg', quality=70, optimize=True): 保存时指定格式参数。quality=70表示压缩质量为70(范围1-95,数值越小压缩率越高但质量越差),optimize=True启用优化算法进一步减小文件体积。
运行结果
运行上述代码后,你将在终端看到图片的基本信息,同时会:
- 弹出一个图片查看器窗口显示原图
- 在当前目录下生成
test.png(无损PNG格式) - 生成
test_compressed.jpg(压缩后的JPEG,文件体积会比原JPEG更小)
常见安装失败及解决:
- 如果提示"ModuleNotFoundError: No module named 'PIL'",说明安装失败,重新运行
pip install Pillow - Windows用户如果遇到编译错误,尝试使用预编译的wheel包:
pip install --only-binary=:all: Pillow - Linux用户如果遇到某些格式不支持,需要安装系统依赖(如Ubuntu:
sudo apt-get install libjpeg-dev zlib1g-dev)
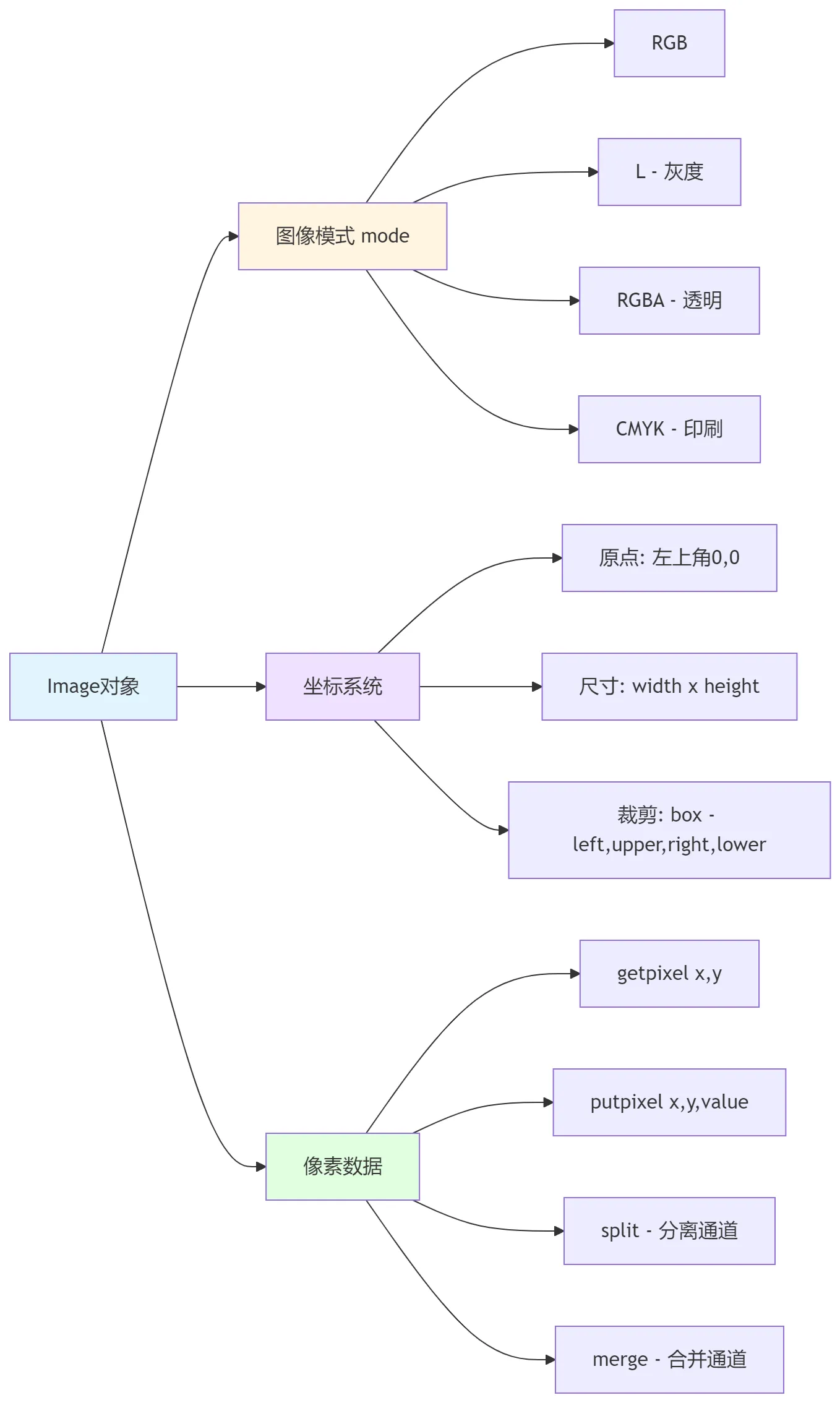
3. 核心概念解析
Pillow的核心设计围绕几个关键概念展开,理解这些概念是熟练使用Pillow的基础。本节重点介绍Image对象、图像模式和坐标系统这三大核心概念。
3.1 Image对象
Image类是Pillow中最核心的对象,代表一个图像实例。你可以通过多种方式创建Image对象:
from PIL import Image
# 方式1: 从文件加载
img1 = Image.open('photo.jpg')
# 方式2: 创建空白图像
# 参数: 颜色模式, 尺寸(宽,高), 背景色(可选)
img2 = Image.new('RGB', (800, 600), color='white')
# 方式3: 从其他图像操作得到
img3 = img1.resize((400, 300))
# 方式4: 从颜色数据创建
img4 = Image.new('L', (100, 100), color=128) # 创建灰色图像
Image对象是不可变的——大多数操作方法(如resize(), rotate())都会返回新的Image对象,而不会修改原对象。这种设计符合函数式编程的理念,让代码更安全、可预测。
3.2 图像模式(Mode)
图像模式定义了像素的存储方式和颜色表示。Pillow支持多种模式,最常用的包括:
| 模式 | 描述 | 典型用途 |
|---|---|---|
| 1 | 1位像素,黑白 | 二值图像、文字图像 |
| L | 8位像素,灰度 | 灰度照片、医学图像 |
| P | 8位像素,使用调色板 | 索引颜色图像(GIF) |
| RGB | 3x8位像素,真彩色 | 普通照片、屏幕显示 |
| RGBA | 4x8位像素,带透明通道 | 需要透明效果的图像 |
| CMYK | 4x8位像素,分色 | 印刷品、出版物 |
| LAB | 3x8位像素,LAB颜色空间 | 色彩科学应用 |
模式转换示例:
from PIL import Image
img_rgb = Image.open('photo.jpg') # 默认是RGB模式
# 转换为灰度图
img_gray = img_rgb.convert('L')
# 转换为带透明通道的RGB
img_rgba = img_rgb.convert('RGBA')
# 转换为CMYK(印刷用)
img_cmyk = img_rgb.convert('CMYK')
# 查看转换前后
print(f"原始: {img_rgb.mode} -> 转换后: {img_rgba.mode}")
理解图像模式非常重要,因为不同的操作对模式有特定要求。例如,ImageFilter模块的某些滤镜只适用于RGB和L模式图像。
3.3 坐标系统
Pillow使用笛卡尔坐标系统,原点(0,0)位于图像的左上角:
- X轴向右为正
- Y轴向下为正
- 坐标值以像素为单位
关键点:
img.size返回(width, height)元组img.crop(box)中的box是4元组:(left, upper, right, lower)- 注意:坐标是像素"之间"的位置,所以crop(0,0,100,100)裁剪出的区域正好是100x100像素
坐标系统可视化:

3.4 核心概念关系图
Image对象、模式和坐标系统这三个核心概念相互关联,共同构成了Pillow图像处理的基础架构:

3.5 其他重要概念
图像通道(Bands):
- RGB图像有3个通道:R(红)、G(绿)、B(蓝)
- RGBA图像有4个通道:R、G、B、A(透明度)
- 可以使用
split()方法分离通道,merge()方法合并通道
懒加载(Lazy Loading):
Image.open()不会立即加载整个图像数据- 只有在访问像素数据或执行操作时才会真正加载
- 这使得打开大文件的速度很快,不会立即消耗大量内存
过滤器(Filters):
- Pillow提供内置滤镜(模糊、锐化、边缘检测等)
- 使用
img.filter(ImageFilter.BLUR)等应用滤镜 - 自定义滤镜需要理解卷积操作
掌握这些核心概念后,你就能理解Pillow的大部分操作逻辑,并能够高效地解决各种图像处理问题。
4. 实战演练:批量图片处理工具
让我们通过一个实际项目来综合运用Pillow的核心功能。假设你需要开发一个电商平台的图片处理工具,需要批量完成以下任务:
- 统一调整商品图片尺寸
- 添加水印
- 优化压缩
- 生成缩略图
- 生成统计报告
需求分析
电商平台的商品图片来源多样,尺寸不一,存储格式各异。为了提升用户体验和节省带宽,我们需要将所有图片处理成统一的标准:
- 主图:800x800像素,JPEG格式,质量85%
- 缩略图:200x200像素,保持比例
- 添加半透明的品牌水印
- 生成处理报告
方案设计
我们将使用以下Pillow功能:
Image.open()- 读取原始图片Image.resize()- 调整尺寸Image.thumbnail()- 生成缩略图(保持比例)ImageDraw和ImageFont- 绘制水印Image.save()- 保存优化后的图片os模块 - 批量文件处理
代码实现
import os
from PIL import Image, ImageDraw, ImageFont
from datetime import datetime
class ImageProcessor:
"""电商图片批量处理工具"""
def __init__(self, input_dir, output_dir, watermark_text="MyBrand"):
self.input_dir = input_dir
self.output_dir = output_dir
self.watermark_text = watermark_text
self.main_size = (800, 800) # 主图尺寸
self.thumb_size = (200, 200) # 缩略图尺寸
self.report = [] # 处理报告
# 创建输出目录
os.makedirs(output_dir, exist_ok=True)
os.makedirs(os.path.join(output_dir, 'main'), exist_ok=True)
os.makedirs(os.path.join(output_dir, 'thumb'), exist_ok=True)
def add_watermark(self, img):
"""添加半透明水印"""
# 确保图片有alpha通道
if img.mode != 'RGBA':
img = img.convert('RGBA')
# 创建水印图层
watermark = Image.new('RGBA', img.size, (0, 0, 0, 0))
draw = ImageDraw.Draw(watermark)
# 尝试加载字体,失败则使用默认字体
try:
font = ImageFont.truetype("arial.ttf", 40)
except:
font = ImageFont.load_default()
# 计算水印位置(右下角)
text_bbox = draw.textbbox((0, 0), self.watermark_text, font=font)
text_width = text_bbox[2] - text_bbox[0]
text_height = text_bbox[3] - text_bbox[1]
x = img.width - text_width - 20
y = img.height - text_height - 20
# 绘制半透明文字
draw.text((x, y), self.watermark_text, fill=(255, 255, 255, 128), font=font)
# 合并水印到原图
watermarked = Image.alpha_composite(img, watermark)
return watermarked
def process_image(self, filename):
"""处理单张图片"""
input_path = os.path.join(self.input_dir, filename)
try:
# 1. 读取原始图片
img = Image.open(input_path)
original_format = img.format
original_size = img.size
# 2. 调整主图尺寸(居中裁剪到正方形)
# 先缩放使短边达到目标尺寸
ratio = max(self.main_size[0] / img.width, self.main_size[1] / img.height)
new_size = (int(img.width * ratio), int(img.height * ratio))
img_resized = img.resize(new_size, Image.Resampling.LANCZOS)
# 居中裁剪到目标尺寸
left = (new_size[0] - self.main_size[0]) // 2
top = (new_size[1] - self.main_size[1]) // 2
img_cropped = img_resized.crop((
left, top,
left + self.main_size[0],
top + self.main_size[1]
))
# 3. 添加水印
img_watermarked = self.add_watermark(img_cropped)
# 4. 保存主图(JPEG格式,优化压缩)
main_filename = os.path.splitext(filename)[0] + '.jpg'
main_path = os.path.join(self.output_dir, 'main', main_filename)
img_watermarked.save(main_path, 'JPEG', quality=85, optimize=True)
# 5. 生成缩略图(保持比例)
img_thumb = img.copy()
img_thumb.thumbnail(self.thumb_size, Image.Resampling.LANCZOS)
thumb_path = os.path.join(self.output_dir, 'thumb', main_filename)
img_thumb.save(thumb_path, 'JPEG', quality=75)
# 6. 记录处理信息
main_filesize = os.path.getsize(main_path) / 1024 # KB
thumb_filesize = os.path.getsize(thumb_path) / 1024
self.report.append({
'filename': filename,
'original_format': original_format,
'original_size': original_size,
'main_size': self.main_size,
'main_filesize': round(main_filesize, 2),
'thumb_size': img_thumb.size,
'thumb_filesize': round(thumb_filesize, 2),
'status': 'success'
})
return True
except Exception as e:
self.report.append({
'filename': filename,
'error': str(e),
'status': 'failed'
})
return False
def process_all(self):
"""批量处理所有图片"""
# 支持的图片格式
supported_formats = ('.jpg', '.jpeg', '.png', '.bmp', '.gif')
# 获取所有图片文件
image_files = [
f for f in os.listdir(self.input_dir)
if f.lower().endswith(supported_formats)
]
if not image_files:
print(f"错误: 在 {self.input_dir} 中没有找到支持的图片格式")
return
print(f"开始处理 {len(image_files)} 张图片...")
print("-" * 60)
# 处理每张图片
success_count = 0
for i, filename in enumerate(image_files, 1):
print(f"[{i}/{len(image_files)}] 处理: {filename}", end=" ")
if self.process_image(filename):
print("✓")
success_count += 1
else:
print("✗")
print("-" * 60)
print(f"处理完成! 成功: {success_count}/{len(image_files)}")
self.generate_report()
def generate_report(self):
"""生成处理报告"""
print("\n" + "=" * 60)
print("处理报告")
print("=" * 60)
# 统计信息
success = [r for r in self.report if r['status'] == 'success']
failed = [r for r in self.report if r['status'] == 'failed']
if success:
total_main_size = sum(r['main_filesize'] for r in success)
total_thumb_size = sum(r['thumb_filesize'] for r in success)
avg_main_size = total_main_size / len(success)
avg_thumb_size = total_thumb_size / len(success)
print(f"\n成功处理: {len(success)} 张")
print(f"主图总大小: {total_main_size:.2f} KB (平均 {avg_main_size:.2f} KB)")
print(f"缩略图总大小: {total_thumb_size:.2f} KB (平均 {avg_thumb_size:.2f} KB)")
print(f"总输出大小: {total_main_size + total_thumb_size:.2f} KB")
if failed:
print(f"\n失败: {len(failed)} 张")
for item in failed:
print(f" - {item['filename']}: {item.get('error', '未知错误')}")
# 详细列表(前10张)
if success:
print("\n处理详情(前10张):")
print("-" * 60)
print(f"{'文件名':<20} {'原始尺寸':<12} {'主图大小(KB)':<12} {'缩略图大小(KB)':<14}")
print("-" * 60)
for item in success[:10]:
print(f"{item['filename']:<20} {str(item['original_size']):<12} "
f"{item['main_filesize']:<12.2f} {item['thumb_filesize']:<14.2f}")
print("\n输出目录:")
print(f" 主图: {os.path.join(self.output_dir, 'main')}")
print(f" 缩略图: {os.path.join(self.output_dir, 'thumb')}")
# 使用示例
if __name__ == "__main__":
# 创建测试环境(如果需要测试)
# 假设有一个input_images目录包含待处理图片
processor = ImageProcessor(
input_dir="input_images", # 输入目录
output_dir="output_images", # 输出目录
watermark_text="MyShop©" # 水印文字
)
# 开始批量处理
processor.process_all()
运行说明
准备工作:
- 在当前目录下创建
input_images文件夹 - 放入一些待处理的图片(支持JPG、PNG、BMP、GIF格式)
- 在当前目录下创建
运行程序:
python image_processor.py输出结果:
- 程序会在
output_images目录下生成两个子目录:main/: 存放800x800的主图,带水印thumb/: 存放200x200的缩略图
- 控制台输出详细的处理报告
- 程序会在
结果展示
程序运行后,你将看到类似的输出:
开始处理 15 张图片...
------------------------------------------------------------
[1/15] 处理: product1.jpg ✓
[2/15] 处理: product2.png ✓
[3/15] 处理: product3.jpg ✓
...
------------------------------------------------------------
处理完成! 成功: 14/15
============================================================
处理报告
============================================================
成功处理: 14 张
主图总大小: 845.32 KB (平均 60.38 KB)
缩略图总大小: 128.76 KB (平均 9.20 KB)
总输出大小: 974.08 KB
处理详情(前10张):
------------------------------------------------------------
文件名 原始尺寸 主图大小(KB) 缩略图大小(KB)
------------------------------------------------------------
product1.jpg (1920, 1080) 65.23 9.45
product2.png (1200, 800) 58.76 8.92
product3.jpg (800, 800) 52.34 8.15
...
输出目录:
主图: output_images/main
缩略图: output_images/thumb
这个综合项目展示了Pillow的多个核心功能:
- 文件I/O:
open()和save()处理多种格式 - 几何变换:
resize()和crop()调整尺寸和裁剪 - 图像合成:
Image.alpha_composite()添加透明水印 - 绘图功能:
ImageDraw和ImageFont绘制文字 - 缩略图生成:
thumbnail()保持比例缩放 - 批量处理: 结合
os模块实现自动化
通过这个项目,你可以看到Pillow如何优雅地将复杂的图像处理任务简化为清晰、可维护的代码。
5. 最佳实践与常见陷阱
在使用Pillow进行图像处理时,掌握一些最佳实践和避免常见陷阱可以让你的代码更高效、更可靠。
5.1 常见错误及规避方法
错误1:忘记关闭文件或内存泄漏
# ❌ 错误做法 - 文件未关闭
for filename in os.listdir('images'):
img = Image.open(os.path.join('images', filename))
process(img) # 处理图像
# 文件句柄未关闭,可能导致资源泄漏
# ✅ 正确做法 - 使用上下文管理器
for filename in os.listdir('images'):
filepath = os.path.join('images', filename)
with Image.open(filepath) as img:
process(img) # 自动关闭文件
为什么: 虽然Image.open()的文件句柄会在Image对象被垃圾回收时自动关闭,但在批量处理大文件时,最好显式使用with语句或调用img.close()来及时释放资源。
错误2:直接修改原图对象
# ❌ 错误做法 - 可能意外修改原图
img = Image.open('original.jpg')
img.resize((400, 300)) # 返回新对象,但未赋值!
img.save('resized.jpg') # 保存的还是原图
# ✅ 正确做法 - 赋值返回的新对象
img = Image.open('original.jpg')
img_resized = img.resize((400, 300))
img_resized.save('resized.jpg')
为什么: Pillow的大部分操作方法(如resize(), rotate(), crop())都返回新的Image对象,而不是原地修改。如果不赋值,操作就无效了。
错误3:忽略图像模式不匹配
# ❌ 错误做法 - 直接粘贴不同模式的图片
img_rgb = Image.new('RGB', (400, 300), 'red')
img_rgba = Image.new('RGBA', (100, 100), (0, 0, 255, 128))
img_rgb.paste(img_rgba, (50, 50)) # 可能出错或效果不符合预期
# ✅ 正确做法 - 先转换模式
img_rgb = Image.new('RGB', (400, 300), 'red')
img_rgba = Image.new('RGBA', (100, 100), (0, 0, 255, 128))
# 方法1: 将RGBA转RGB
img_rgb_to_paste = img_rgba.convert('RGB')
img_rgb.paste(img_rgb_to_paste, (50, 50))
# 方法2: 使用蒙版保持透明度
img_rgb.paste(img_rgba, (50, 50), img_rgba.split()[3]) # 使用alpha通道作为蒙版
为什么: 不同模式的图像不能直接粘贴。要么转换模式,要么使用蒙版来处理透明通道。
5.2 最佳实践
实践1:选择合适的重采样算法
# 缩小图像 - 使用LANCZOS
small_img = large_img.resize((400, 300), Image.Resampling.LANCZOS)
# 放大图像 - 使用BICUBIC
large_img = small_img.resize((800, 600), Image.Resampling.BICUBIC)
# 快速处理(质量要求不高时) - 使用NEAREST
thumbnail = img.resize((100, 100), Image.Resampling.NEAREST)
为什么: 不同的重采样算法在质量和速度上有差异:
LANCZOS: 最佳质量,适合缩小图像BICUBIC: 平衡,适合放大图像NEAREST: 最快,但会产生锯齿
实践2:优化JPEG保存质量
# 网页用图片 - 平衡质量和大小
img.save('web.jpg', 'JPEG', quality=85, optimize=True)
# 存档图片 - 最高质量
img.save('archive.jpg', 'JPEG', quality=95, progressive=True)
# 缩略图 - 更小文件
img.save('thumb.jpg', 'JPEG', quality=70, optimize=True)
为什么:
quality: 1-95,值越大质量越好但文件越大optimize=True: 启用额外优化,减小文件体积progressive=True: 渐进式JPEG,加载时先显示低质量预览
实践3:处理大图像时的内存优化
# ❌ 错误做法 - 加载超大图像到内存
huge_img = Image.open('huge.tif') # 可能导致内存溢出
# ✅ 正确做法 - 使用懒加载和分块处理
# Pillow默认使用懒加载,只有在需要时才读取像素
img = Image.open('huge.tif')
print(img.size) # 快速获取尺寸,不加载完整图像
# 分块处理大图像
def process_in_chunks(img_path, chunk_size=1000):
img = Image.open(img_path)
width, height = img.size
for y in range(0, height, chunk_size):
for x in range(0, width, chunk_size):
box = (x, y, min(x+chunk_size, width), min(y+chunk_size, height))
chunk = img.crop(box)
process_chunk(chunk)
为什么: 处理大图像(如5000x5000以上的TIFF)时,一次性加载到内存可能超出可用内存。利用Pillow的懒加载特性和分块处理可以有效降低内存使用。
实践4:批量处理时使用多线程
from concurrent.futures import ThreadPoolExecutor
def process_single_image(filepath):
with Image.open(filepath) as img:
# 处理图像
processed = img.resize((800, 600))
processed.save(filepath.replace('.jpg', '_processed.jpg'))
return filepath
# 多线程批量处理
def batch_process(image_dir, max_workers=4):
filepaths = [
os.path.join(image_dir, f)
for f in os.listdir(image_dir)
if f.endswith('.jpg')
]
with ThreadPoolExecutor(max_workers=max_workers) as executor:
results = list(executor.map(process_single_image, filepaths))
return results
为什么: I/O密集型任务(如文件读写)和CPU密集型任务(如图像处理)可以并行化,显著提升批量处理速度。ThreadPoolExecutor提供了简洁的多线程接口。
实践5:正确处理颜色空间转换
# 显示用图片 - 转换为sRGB
img_display = img.convert('RGB')
img_display.save('display.jpg')
# 印刷用图片 - 转换为CMYK
img_print = img.convert('CMYK')
img_print.save('print.jpg')
# 处理用图片 - 先转换为LAB色彩空间
img_lab = img.convert('LAB')
# 在LAB空间进行亮度、对比度调整...
img_result = img_lab.convert('RGB') # 转回RGB保存
为什么: 不同用途需要不同的颜色空间:
- RGB: 屏幕显示,网页
- CMYK: 印刷品
- LAB: 色彩科学,图像处理(亮度与色度分离)
5.3 注意事项
DecompressionBombWarning: 打开非常大的图像时,Pillow会发出警告。如果确实需要处理,可以先
Image.MAX_IMAGE_PIXELS = None关闭限制,但要小心内存溢出。文件扩展名不一定准确:
Image.open()根据文件内容识别格式,而不是扩展名。所以Image.open('photo.png')可能实际打开的是JPEG文件。GIF动画处理: Pillow可以读取GIF动画,但只能保存单帧或创建新动画。处理多帧GIF需要遍历
seek()方法。字体依赖:
ImageFont使用系统字体,不同操作系统上可能不一致。打包字体文件到项目中可以确保跨平台一致性。透明度处理: PNG的透明度在转换为JPEG时会被丢弃,因为JPEG不支持透明通道。需要先用
convert('RGB')去除alpha通道。
掌握这些最佳实践和陷阱,你的Pillow代码将更加健壮、高效和专业。
6. 进阶指引
当你掌握了Pillow的基础功能后,还有更多高级特性和生态工具值得探索,这将极大扩展你的图像处理能力。
6.1 高级功能
像素级操作与NumPy集成
Pillow可以与NumPy无缝协作,这对科学计算和图像算法开发非常重要:
import numpy as np
from PIL import Image
# Pillow图像转NumPy数组
img = Image.open('photo.jpg')
arr = np.array(img) # 形状: (height, width, channels)
# 使用NumPy进行批量像素操作
inverted_arr = 255 - arr # 反转所有像素
arr[:,:,0] = 0 # 将红色通道设为0
# NumPy数组转回Pillow图像
img_processed = Image.fromarray(arr)
img_processed.save('numpy_processed.jpg')
这种集成使得Pillow成为连接Python科学计算生态和图像处理的桥梁,你可以利用NumPy的向量化运算加速图像处理。
自定义滤镜与图像算法
Pillow支持创建自定义滤镜:
from PIL import ImageFilter
# 创建自定义锐化滤镜
class SharpenFilter(ImageFilter.BuiltinFilter):
name = "Sharpen"
# 3x3卷积核
filterargs = (3, 3), (
0, -1, 0,
-1, 5, -1,
0, -1, 0
), 1.0, 0
# 应用自定义滤镜
img = Image.open('blur.jpg')
sharpened = img.filter(SharpenFilter())
sharpened.save('sharpened.jpg')
你可以设计各种卷积核实现边缘检测、浮雕、锐化等效果。
高级图像合成
from PIL import Image, ImageDraw, ImageFont
# 创建复杂的合成图像
bg = Image.new('RGBA', (800, 600), (240, 248, 255))
fg = Image.open('logo.png').convert('RGBA')
# 调整透明度
fg_alpha = fg.copy()
alpha = fg_alpha.split()[3]
alpha = alpha.point(lambda p: p * 0.7) # 70%透明度
fg_alpha.putalpha(alpha)
# 居中粘贴
x = (bg.width - fg.width) // 2
y = (bg.height - fg.height) // 2
bg.paste(fg_alpha, (x, y), fg_alpha)
# 添加文字
draw = ImageDraw.Draw(bg)
draw.text((20, 20), "Professional Design", fill=(50, 50, 80))
bg.save('composite.png')
6.2 生态扩展
Pillow是Python图像处理生态的核心组件,与其他库配合可以构建强大的应用:
| 库名 | 用途 | 配合场景 |
|---|---|---|
| OpenCV | 计算机视觉 | 视频处理、人脸识别、目标检测 |
| scikit-image | 科学图像处理 | 医学图像、卫星图像分析 |
| matplotlib | 数据可视化 | 图像显示、数据可视化 |
| TensorFlow/PyTorch | 深度学习 | 图像分类、目标检测、图像生成 |
示例:与OpenCV互操作:
import cv2
from PIL import Image
# Pillow -> OpenCV
img_pil = Image.open('photo.jpg')
img_cv = cv2.cvtColor(np.array(img_pil), cv2.COLOR_RGB2BGR)
# OpenCV处理
gray = cv2.cvtColor(img_cv, cv2.COLOR_BGR2GRAY)
edges = cv2.Canny(gray, 100, 200)
# OpenCV -> Pillow
edges_pil = Image.fromarray(edges)
edges_pil.save('edges.jpg')
6.3 学习路径
初学者:
- 熟练掌握
Image类的基本方法 - 理解图像模式和坐标系统
- 实践常见的图像操作(缩放、裁剪、旋转)
- 参考:官方文档的Tutorial章节
进阶开发者:
- 深入学习
ImageFilter和ImageEnhance - 掌握
ImageDraw和ImageFont绘图 - 学习批量处理和性能优化
- 参考:官方文档的Handbook章节
高级用户:
- 探索与NumPy、OpenCV的集成
- 学习自定义滤镜和图像算法
- 研究源码理解底层实现
- 参考:GitHub上的Pillow源码和Issue讨论
6.4 学习资源
- 官方文档: https://pillow.readthedocs.io/ (最权威的参考资料)
- GitHub仓库: https://github.com/python-pillow/Pillow (源码、Issue、PR)
- Stack Overflow: 搜索[pillow]标签获取社区解决方案
- Real Python: 有多篇Pillow教程,适合实战学习
Pillow的世界远比这篇文档介绍的要广阔。随着你探索的深入,你会发现它不仅是图像处理的工具,更是连接创意与技术的桥梁。无论是构建专业图像处理应用,还是实现创意可视化,Pillow都能成为你可靠的伙伴。