1. 库的概览与核心价值
想象一下,在数据科学的世界里,如果缺少一个统一的机器学习工具库,就像面对一片茂密的森林却没有指南针——你知道方向大致在哪里,但每一步都可能迷失在重复实现算法的荆棘中。scikit-learn(简称 sklearn)正是为解决这个核心问题而生的工具。
Scikit-learn 是 Python 生态中最受欢迎的机器学习库,它提供了一个简洁、统一的 API 来实现从数据预处理到模型部署的完整机器学习工作流程。这个库的独特价值在于:无论你是实现支持向量机、随机森林,还是进行特征标准化、主成分分析,所有操作都遵循相同的设计模式,这让算法切换和实验对比变得异常简单。
从生态定位来看,scikit-learn 构建在 NumPy、SciPy 和 Matplotlib 之上,与 Pandas 等数据分析库无缝集成。它不是深度学习框架(如 TensorFlow、PyTorch),而是专注于传统机器学习算法的高效实现,特别适合中小规模数据的快速原型验证、教学研究和生产环境中的稳定部署。
2. 环境搭建与"Hello, World"
安装说明
Scikit-learn 支持多种安装方式。最简单的方式是使用 pip:
pip install scikit-learn
如果你使用 conda 环境管理工具:
conda install -c conda-forge scikit-learn
常见安装问题:确保你的 Python 版本 >= 3.11,并且已预先安装 NumPy(>= 1.24.1)和 SciPy(>= 1.10.0)。如果遇到权限问题,可以尝试使用虚拟环境或在命令前添加 --user 参数。
最简示例
让我们通过一个经典的鸢尾花分类任务来体验 scikit-learn 的核心工作流程。这个例子只需不到 10 行代码,就能完成从数据加载到模型预测的全过程:
from sklearn.datasets import load_iris
from sklearn.model_selection import train_test_split
from sklearn.ensemble import RandomForestClassifier
from sklearn.metrics import accuracy_score
# 加载鸢尾花数据集
iris = load_iris()
X, y = iris.data, iris.target
# 分割训练集和测试集
X_train, X_test, y_train, y_test = train_test_split(X, y, test_size=0.3, random_state=42)
# 初始化并训练随机森林分类器
clf = RandomForestClassifier(random_state=42)
clf.fit(X_train, y_train)
# 预测并计算准确率
y_pred = clf.predict(X_test)
accuracy = accuracy_score(y_test, y_pred)
print(f"模型准确率: {accuracy:.4f}")
逐行解释
第 1-4 行:导入必要的模块。
load_iris用于加载内置数据集,train_test_split用于分割数据,RandomForestClassifier是我们要使用的分类算法,accuracy_score用于评估模型性能。第 7 行:加载鸢尾花数据集。
X包含 150 个样本的 4 个特征(花瓣和萼片的长度、宽度),y是对应的花卉类别标签。第 10 行:将数据分为训练集(70%)和测试集(30%)。
random_state=42确保每次运行分割结果一致,便于复现实验。第 13 行:创建随机森林分类器实例。随机森林是一种集成学习方法,通过构建多个决策树并综合它们的预测结果来提高准确率。
第 14 行:训练模型。
fit方法是 scikit-learn API 的核心,它让模型从训练数据中学习规律。第 17 行:使用训练好的模型对测试集进行预测。
第 18-19 行:计算并输出准确率,即预测正确的样本占总测试样本的比例。
运行结果:你将看到一个 0.9 到 1.0 之间的数值,表示模型在未见过的测试数据上的准确率。鸢尾花数据集相对简单,准确率通常会很高。
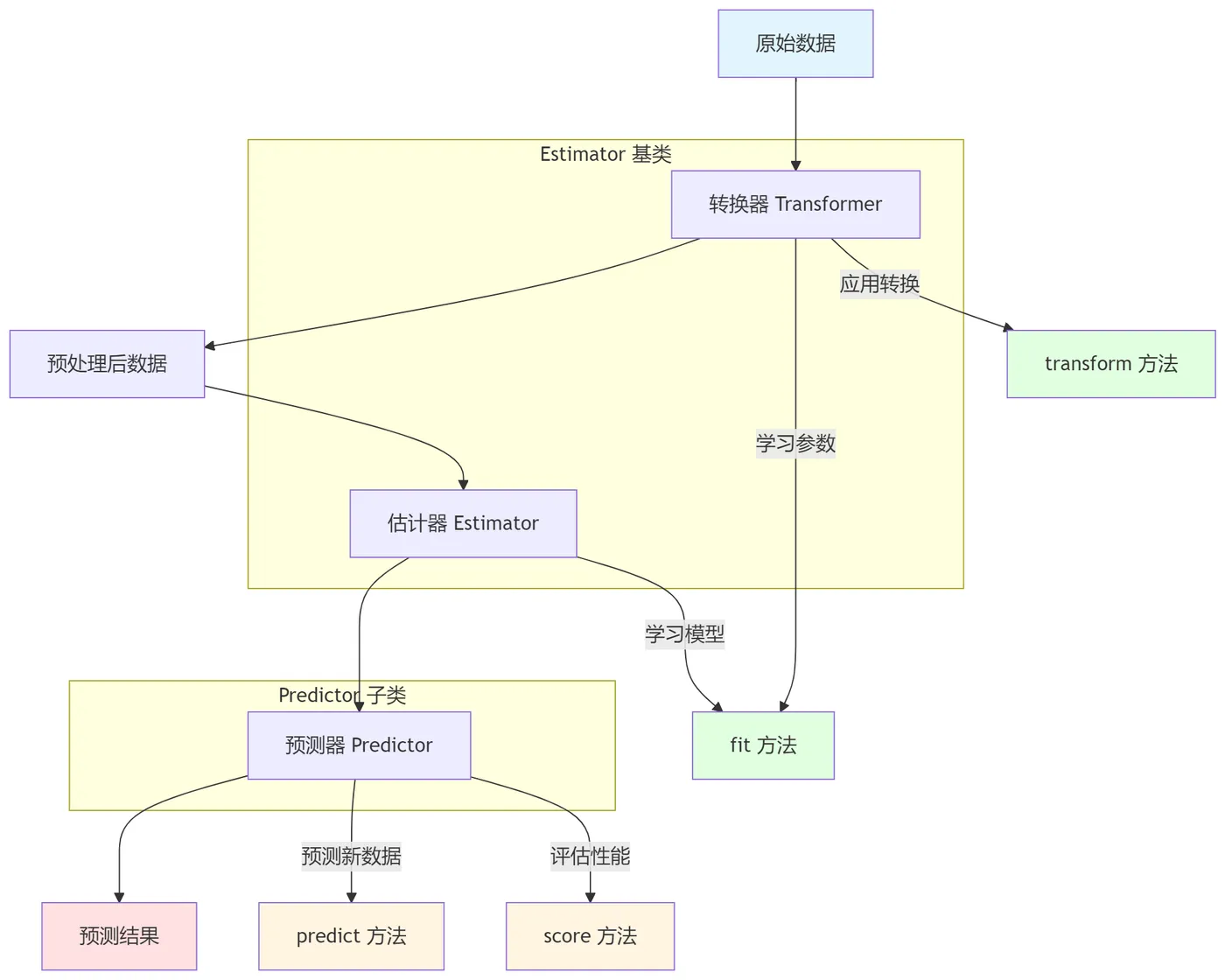
3. 核心概念解析
Scikit-learn 的设计哲学基于三个核心概念:估计器(Estimator)、预测器(Predictor)和转换器(Transformer)。理解这三个概念及其关系,是掌握 scikit-learn 的关键。
3.1 估计器(Estimator)
估计器是 scikit-learn 中所有对象的基类。任何可以从数据中学习参数的对象都是估计器,包括分类器、回归器、聚类算法以及数据预处理工具。
核心方法:fit(X, y=None)
估计器通过 fit 方法学习数据中的模式。对于监督学习任务,fit 接收特征矩阵 X 和目标值 y;对于无监督学习任务,则只接收 X。
示例:
from sklearn.preprocessing import StandardScaler
from sklearn.linear_model import LinearRegression
# 标准化器也是估计器
scaler = StandardScaler()
scaler.fit(X_train) # 学习训练数据的均值和标准差
# 线性回归模型是估计器
model = LinearRegression()
model.fit(X_train, y_train) # 学习特征和目标之间的关系
3.2 预测器(Predictor)
预测器是专门用于监督学习的估计器,它们在 fit 学习之后,可以对新数据进行预测。
核心方法:
predict(X):对新样本进行预测score(X, y):评估模型性能predict_proba(X):预测属于每个类别的概率(仅限分类器)
示例:
# 预测新数据的类别
new_samples = [[5.1, 3.5, 1.4, 0.2]]
predictions = clf.predict(new_samples)
# 评估模型在测试集上的性能
score = clf.score(X_test, y_test)
# 获取预测概率
probabilities = clf.predict_proba(X_test)
3.3 转换器(Transformer)
转换器是用于数据预处理的估计器,它们通过 fit 学习转换参数,然后通过 transform 应用转换。
核心方法:
fit(X):学习转换参数transform(X):应用转换fit_transform(X):组合操作,先 fit 再 transform
示例:
from sklearn.preprocessing import StandardScaler
# 创建标准化转换器
scaler = StandardScaler()
# 学习训练数据的统计信息
X_train_scaled = scaler.fit_transform(X_train)
# 使用相同的参数转换测试数据
X_test_scaled = scaler.transform(X_test)
3.4 概念关系图
下面展示了这三个核心概念之间的关系及其在典型机器学习工作流程中的位置:
3.5 统一 API 的优势
这三个概念共享统一的接口设计,这意味着:
- 可互换性:你可以轻松地将
LinearRegression替换为RandomForestRegressor,而无需修改其他代码 - 可组合性:转换器和预测器可以通过
Pipeline组合成一个完整的机器学习工作流 - 可扩展性:自定义的模型或预处理工具只需遵循相同的 API 规范,就能与 scikit-learn 生态无缝集成
4. 实战演练:解决一个典型问题
我们将通过一个完整的实战项目来整合前面学习的概念。项目目标是:基于加州房价数据集,构建一个房价预测模型,评估其性能,并进行可视化分析。
4.1 需求分析
加州房价数据集包含 1990 年加州普查区级别的房屋信息,我们需要根据 8 个特征(如房屋年龄、房间数量、纬度经度等)来预测该区域的房价中位数。这是一个经典的回归问题,目标是让模型能够准确预测未见过的区域房价。
4.2 方案设计
我们选择随机森林回归器,原因如下:
- 对数据预处理要求相对宽松(不需要严格的特征缩放)
- 能处理非线性关系
- 提供特征重要性分析,有助于解释模型
为了确保模型的泛化能力,我们将:
- 分割数据为训练集和测试集
- 使用 Pipeline 整合预处理和模型训练
- 通过交叉验证评估模型稳定性
- 分析特征重要性,理解哪些因素对房价影响最大
4.3 代码实现
import numpy as np
import matplotlib.pyplot as plt
from sklearn.datasets import fetch_california_housing
from sklearn.model_selection import train_test_split, cross_val_score
from sklearn.ensemble import RandomForestRegressor
from sklearn.pipeline import Pipeline
from sklearn.preprocessing import StandardScaler
from sklearn.metrics import mean_absolute_error, r2_score
# 第一步:加载并探索数据
housing = fetch_california_housing()
X, y = housing.data, housing.target
feature_names = housing.feature_names
print(f"数据集形状: {X.shape}")
print(f"特征名称: {feature_names}")
print(f"目标变量范围: [{y.min():.2f}, {y.max():.2f}] (单位: 十万美元)")
# 第二步:分割数据
X_train, X_test, y_train, y_test = train_test_split(
X, y, test_size=0.2, random_state=42
)
# 第三步:构建 Pipeline
pipeline = Pipeline([
('scaler', StandardScaler()), # 标准化特征
('regressor', RandomForestRegressor(
n_estimators=100,
max_depth=10,
random_state=42
))
])
# 第四步:训练模型
pipeline.fit(X_train, y_train)
# 第五步:评估模型
y_pred = pipeline.predict(X_test)
mae = mean_absolute_error(y_test, y_pred)
r2 = r2_score(y_test, y_pred)
print(f"\n模型性能评估:")
print(f"平均绝对误差 (MAE): {mae:.4f} 十万美元")
print(f"决定系数 (R²): {r2:.4f}")
# 第六步:交叉验证
cv_scores = cross_val_score(
pipeline, X_train, y_train,
cv=5, scoring='neg_mean_absolute_error'
)
cv_mae = -cv_scores.mean()
print(f"5 折交叉验证平均 MAE: {cv_mae:.4f} 十万美元")
# 第七步:特征重要性分析
importances = pipeline.named_steps['regressor'].feature_importances_
indices = np.argsort(importances)[::-1]
print("\n特征重要性排序:")
for idx in indices:
print(f"{feature_names[idx]}: {importances[idx]:.4f}")
# 第八步:可视化预测结果
plt.figure(figsize=(12, 5))
# 子图1:实际值 vs 预测值散点图
plt.subplot(1, 2, 1)
plt.scatter(y_test, y_pred, alpha=0.5)
plt.plot([y_test.min(), y_test.max()], [y_test.min(), y_test.max()], 'r--', lw=2)
plt.xlabel('实际房价 (十万美元)')
plt.ylabel('预测房价 (十万美元)')
plt.title('实际值 vs 预测值')
plt.grid(True, alpha=0.3)
# 子图2:特征重要性条形图
plt.subplot(1, 2, 2)
plt.bar(range(len(importances)), importances[indices])
plt.xticks(range(len(importances)), [feature_names[i] for i in indices], rotation=45, ha='right')
plt.xlabel('特征')
plt.ylabel('重要性')
plt.title('特征重要性分析')
plt.tight_layout()
plt.savefig('california_housing_analysis.png', dpi=150, bbox_inches='tight')
plt.show()
print("\n分析完成!可视化图表已保存为 'california_housing_analysis.png'")
4.4 运行说明
- 环境要求:确保已安装 scikit-learn、NumPy 和 Matplotlib
- 运行方式:直接执行上述 Python 脚本
- 预期输出:
- 数据集基本信息(形状、特征名称、目标范围)
- 模型性能指标(MAE 约 0.3-0.4,R² 约 0.8)
- 交叉验证结果
- 特征重要性排序(MedInc 和 Location 相关特征通常最重要)
- 两张可视化图表:预测散点图和特征重要性条形图
结果解读:
- MAE 表示预测值与实际值的平均差距,越小越好。MAE = 0.35 表示平均预测误差约为 3.5 万美元
- R² 衡量模型解释的方差比例,越接近 1 越好。R² = 0.8 表示模型解释了约 80% 的房价变异
- 特征重要性显示哪些因素对房价影响最大,通常收入水平(MedInc)和地理位置是最重要的因素
5. 最佳实践与常见陷阱
5.1 数据泄露(Data Leakage)
问题描述:数据泄露发生在测试集的信息意外地泄露到训练过程中,导致模型评估结果过于乐观。
# ❌ 错误做法:在整个数据集上标准化,然后再分割
from sklearn.preprocessing import StandardScaler
scaler = StandardScaler()
X_scaled = scaler.fit_transform(X) # 泄露了测试集的统计信息
X_train, X_test = train_test_split(X_scaled, test_size=0.2)
# ✅ 正确做法:先分割,只在训练集上 fit
X_train, X_test = train_test_split(X, test_size=0.2)
scaler = StandardScaler()
X_train_scaled = scaler.fit_transform(X_train) # 只用训练集学习参数
X_test_scaled = scaler.transform(X_test) # 使用相同的参数转换测试集
为什么重要:如果在整个数据集上计算均值和标准差,测试集的信息就会影响模型训练,导致评估结果不可信。正确的做法是让模型在完全未见过的数据上进行评估。
5.2 过拟合(Overfitting)
问题描述:模型在训练集上表现很好,但在测试集上表现很差,说明模型"记住了"训练数据而非学习到了通用模式。
# ❌ 错误做法:使用过于复杂的模型
from sklearn.tree import DecisionTreeRegressor
model = DecisionTreeRegressor(max_depth=None) # 无限深度,容易过拟合
model.fit(X_train, y_train)
train_score = model.score(X_train, y_train) # 可能接近 1.0
test_score = model.score(X_test, y_test) # 可能远低于训练集
# ✅ 正确做法:限制模型复杂度
model = DecisionTreeRegressor(max_depth=5, min_samples_split=10)
model.fit(X_train, y_train)
# 训练集和测试集分数应该比较接近
# 或者使用交叉验证选择最佳参数
from sklearn.model_selection import GridSearchCV
param_grid = {
'max_depth': [3, 5, 7, 10], 'min_samples_split': [2, 5, 10]}
grid_search = GridSearchCV(DecisionTreeRegressor(), param_grid, cv=5)
grid_search.fit(X_train, y_train)
best_model = grid_search.best_estimator_
预防措施:
- 增加训练数据量
- 减小模型复杂度(限制树深度、增加正则化)
- 使用交叉验证评估模型稳定性
- 进行特征选择,去除无关特征
5.3 类别不平衡(Class Imbalance)
问题描述:在分类任务中,某些类别的样本远多于其他类别,导致模型偏向多数类。
# ❌ 错误做法:直接使用准确率评估
model.fit(X_train, y_train)
accuracy = model.score(X_test, y_test) # 如果正样本只有 1%,准确率 99% 也很容易
# ✅ 正确做法:使用合适的指标和采样策略
from sklearn.metrics import classification_report, f1_score
from sklearn.utils.class_weight import compute_class_weight
# 使用 F1 分数、精确率、召回率等指标
y_pred = model.predict(X_test)
print(classification_report(y_test, y_pred))
# 计算类别权重
class_weights = compute_class_weight('balanced', classes=np.unique(y_train), y=y_train)
weight_dict = dict(enumerate(class_weights))
model = RandomForestClassifier(class_weight=weight_dict)
model.fit(X_train, y_train)
5.4 使用 Pipeline 避免错误
Pipeline 是组织机器学习工作流的最佳实践,它能自动避免数据泄露、简化代码、提高可维护性。
from sklearn.pipeline import Pipeline
from sklearn.impute import SimpleImputer
from sklearn.preprocessing import StandardScaler
from sklearn.ensemble import RandomForestClassifier
# ✅ 推荐:使用 Pipeline
pipeline = Pipeline([
('imputer', SimpleImputer(strategy='median')), # 处理缺失值
('scaler', StandardScaler()), # 标准化
('classifier', RandomForestClassifier()) # 分类器
])
# 一次性 fit 和 predict,自动处理数据流向
pipeline.fit(X_train, y_train)
y_pred = pipeline.predict(X_test)
# ✅ 推荐:在 Pipeline 中进行超参数调优
from sklearn.model_selection import GridSearchCV
param_grid = {
'classifier__n_estimators': [50, 100, 200],
'classifier__max_depth': [5, 10, None],
'imputer__strategy': ['mean', 'median']
}
grid_search = GridSearchCV(pipeline, param_grid, cv=5)
grid_search.fit(X_train, y_train)
Pipeline 的优势:
- 防止数据泄露:确保预处理步骤只在训练数据上 fit
- 代码简洁:将多个步骤封装为一个对象
- 便于调参:可以使用双下划线语法访问嵌套参数
- 便于部署:整个工作流可以序列化为一个文件
5.5 模型持久化
训练好的模型应该保存下来,避免重复训练,方便在生产环境中部署。
import joblib
# 保存模型
joblib.dump(pipeline, 'housing_price_model.joblib')
print("模型已保存为 housing_price_model.joblib")
# 加载模型
loaded_model = joblib.load('housing_price_model.joblib')
# 使用加载的模型进行预测
new_predictions = loaded_model.predict(new_data)
注意事项:
- 保存模型时,确保记录使用的 scikit-learn 版本和依赖库版本
- 对于生产环境,建议同时保存模型的元数据(训练日期、性能指标、数据特征等)
- 考虑使用
skops或 ONNX 格式进行跨平台部署
6. 进阶指引
Scikit-learn 提供了丰富的功能和算法,在掌握基础之后,你可以探索以下高级主题:
6.1 高级特征工程
- 自动特征选择:使用
SelectKBest、RFE(递归特征消除)自动选择最重要的特征 - 特征生成:通过
PolynomialFeatures生成交互特征,捕捉特征间的非线性关系 - 自定义转换器:继承
BaseEstimator和TransformerMixin创建自己的预处理工具
from sklearn.feature_selection import SelectKBest, f_regression
from sklearn.preprocessing import PolynomialFeatures
# 自动选择最重要的 k 个特征
selector = SelectKBest(score_func=f_regression, k=5)
X_selected = selector.fit_transform(X, y)
# 生成交互特征
poly = PolynomialFeatures(degree=2, include_bias=False)
X_poly = poly.fit_transform(X)
6.2 集成学习方法
- 梯度提升:
GradientBoostingClassifier、HistGradientBoostingClassifier(处理大规模数据) - 堆叠集成:使用
StackingClassifier结合多个模型的预测结果 - 投票集成:使用
VotingClassifier融合不同类型的分类器
from sklearn.ensemble import StackingClassifier, VotingClassifier
from sklearn.linear_model import LogisticRegression
from sklearn.svm import SVC
# 堆叠集成
estimators = [
('rf', RandomForestClassifier()),
('svm', SVC(probability=True)),
('lr', LogisticRegression())
]
stacking_clf = StackingClassifier(
estimators=estimators,
final_estimator=LogisticRegression()
)
# 投票集成
voting_clf = VotingClassifier(
estimators=[
('rf', RandomForestClassifier()),
('svm', SVC()),
('lr', LogisticRegression())
],
voting='soft' # 使用概率投票
)
6.3 模型解释性
- 特征重要性:基于树的模型提供
feature_importances_属性 - SHAP 值:使用
shap库进行更深入的特征贡献分析 - 部分依赖图:使用
sklearn.inspection模块可视化特征对预测的影响
from sklearn.inspection import PartialDependenceDisplay
# 绘制部分依赖图
PartialDependenceDisplay.from_estimator(
pipeline, X_train, features=['MedInc', 'AveRooms']
)
plt.show()
6.4 大规模数据处理
- 增量学习:使用
SGDClassifier、SGDRegressor等支持partial_fit的算法处理超出内存的数据集 - 并行计算:通过
n_jobs=-1参数利用多核 CPU 加速训练 - 稀疏矩阵支持:scikit-learn 原生支持 SciPy 稀疏矩阵,节省内存
from sklearn.linear_model import SGDClassifier
# 增量学习示例
model = SGDClassifier(loss='log_loss')
for batch in data_chunks: # 分批加载数据
model.partial_fit(batch_X, batch_y, classes=[0, 1, 2])
6.5 学习资源推荐
- 官方文档:https://scikit-learn.org/stable/ - 最权威、最全面的资源
- 用户指南:深入理解算法原理和最佳实践
- 示例库:200+ 个实际案例,涵盖各种应用场景
- Scikit-learn MOOC:官方提供的免费在线课程
- 社区支持:Stack Overflow、GitHub Discussions 活跃的技术社区
学习路径建议:
- 熟练掌握核心 API(fit、predict、transform)
- 深入理解常用算法的原理和参数
- 学习特征工程和数据预处理技巧
- 掌握模型评估和调优方法
- 探索特定领域的应用(文本、图像、时间序列)
- 了解高级主题和性能优化
Scikit-learn 是一个功能强大且设计精良的库,掌握它将为你的数据科学之旅奠定坚实的基础。记住,最好的学习方式是实践——尝试不同的算法、调整参数、分析结果,从经验中积累直觉。祝你在机器学习的探索中收获满满!