RAG 三大架构评测:在成本与准确度之间的权衡

简介: 本文从成本视角剖析RAG三大架构:向量RAG(高效低成本)、GraphRAG(高准低效高成本)、PageIndex(高准高成本)。指出当前基准测试过度关注准确率,忽视延迟、吞吐量与单次查询成本等生产关键指标,提出以延迟为先、匹配查询复杂度、计算TCO的选型框架。

RAG 领域已经分化为几种不同的架构设计:基于向量的 RAG (如:VectorRAG)、基于知识图谱的 RAG(如:GraphRAG)以及基于 LLM 推理的 RAG(如:PageIndex)。每种设计的成本结构都截然不同。然而,像FinanceBench、MTEB和BEIR这样的基准测试几乎完全专注于检索质量。对于构建生产系统的开发人员来说,这种过度追求准确率的评估方法会造成一个危险的盲点,即对真正决定生产部署成败的效率、成本因素的忽视。


本文将从成本的视角给出三类不同架构的差异,读完此篇相信能给你带来不一样的收获。


RAG 架构的冰山真相


VectifyAI的 PageIndex 最近声称在 FinanceBench [1] 上的准确率高达 98.7%,但查阅他们的 GitHub、官方文档以及所有公开资料后,却找不到任何关于延迟、吞吐量或单次查询成本的数据。这并非疏忽,而是当前 RAG 系统评估方法中一个令人担忧的趋势体现:过分强调准确率指标,却忽略了真正决定生产部署成败的运维因素。


01

RAG 架构全景与权衡图



在深入探讨细节之前,让我们先来分析一下每种设计在准确率和效率权衡中所处的位置:


RAG 架构全景与权衡图:每种架构在准确率-效率曲线上占据不同的位置


在效率-准确率权衡中,没有“最佳”架构,只有符合你自身需求的架构。推荐大多数生产系统应该从图右侧(即效率优先)开始入手,只有在准确率差距被证实并量化之后,才考虑向左侧优化准确率。


“效率优先”架构的演进路径



02

基于 LLM 推理的 PageIndex:追求准确率的首选



PageIndex 代表了一种新的“基于推理的 RAG”架构,它通过分层文档树,用迭代的 LLM 推理取代了向量相似性搜索 [1]。该架构非常巧妙:文档变成了 JSON 结构的目录,LLM 通过多步骤循环(读取结构、选择章节、提取信息、评估充分性、必要时重复)来遍历这些树。


这种架构之所以能达到极高的准确率,是因为它保留了文档结构,并支持交叉引用,而这是向量搜索架构根本无法实现的。在 FinanceBench 数据集上,Mafin 2.5(基于 PageIndex)的准确率达到了 98.7% [2],而基于向量的 RAG 的准确率仅为 30%–50%。其技术原理很简单:例如财务文档包含层级关系、交叉引用和结构语义,PageIndex 可以保留这些信息,而向量检索固定大小的分块会破坏这些信息。


但 PageIndex 自己的网站也承认:“树搜索优先考虑准确率而非速度,为特定领域的分析提供精确的结果。” [1] 与之形成鲜明对比的是,他们对向量数据库的描述是:“速度优化的向量搜索……非常适合对响应速度要求极高的应用。”


架构对效率的影响是非常显著的。PageIndex 每次查询都需要系统在树状结构中连续调用多次 LLM 推理,完整的目录结构必须加载到上下文窗口中,且目前没有明显的缓存机制,迭代推理循环也无法并行化,这些机制必然都会严重影响其效率。然而,在查找所有官方资源(GitHub 代码库、官方文档、博客文章和社区讨论)后,没有找到任何量化的效率数据。


对于一个旨在以效率换取准确率的系统而言,缺少效率数据并非无关紧要的文档缺陷,而是会使基于充分信息的架构选型决策成为不可能。



03

基于向量的 RAG :效率之王



基于向量的 RAG 提供可预测的效率数据且向量检索失败方式是已知的。传统的基于向量的 RAG 架构之所以成为默认架构,原因显而易见:它能够在大规模数据集上实现亚毫秒级的检索延迟,且成本结构清晰可辨。Pinecone 架构在中等规模数据集上实现了低于 2 毫秒的 P99 延迟;Milvus 架构可扩展至数十亿个向量;生产系统通常每秒处理数千次查询。


成本模型是可预测计算的。像 Pinecone 这样的无服务器方案,存储加上读写操作的费用约为 0.33 美元/GB/月;在通用硬件上部署的自托管方案成本更低。Embedding 生成(例如使用 text-embedding-3-small 模型)会增加约 0.02 美元/M tokens 的成本。一个每天处理 10 万次查询的生产部署每月可能只需花费数百美元,与依赖大量 LLM 调用的方案相比这只是九牛一毛。


Vector RAG 成本结构概览


基于向量检索不适合的场景


向量搜索会以一些特定的、有据可查的已知方式失败[3],如下:

  • 否定查询:“查找不提及定价的文档”会返回提及定价相关的文档,因为词嵌入能够捕捉主题相似性,而与逻辑运算符无关。
  • 精确匹配:诸如“错误码 TS-999”之类的技术标识符在语义空间中容易丢失;系统返回的是关于错误码的一般信息。
  • 多跳推理:需要跨文档边界关联事实的问题,与黄金上下文(即由人工精心标注的、包含回答特定问题所需全部关键事实且无噪声的理想上下文)基线相比,准确率下降了 25-35 个百分点。
  • 实体密集查询:当查询涉及超过五个不同的实体时,性能会显著下降[4]


Barnett 等人的研究指出了 RAG 流水线中的七个具体失败方式 [3],其中“错失最佳排名”(即答案存在但未出现在前 K 个结果中)尤其隐蔽,因为如果不进行系统评估,它就难以被发现。在不采用混合检索方法的情况下,生产级 RAG 系统在处理复杂的检索任务时,有 40% 到 60% 的概率会失败。


以上问题的解决方案并非放弃向量检索,而是对其进行策略性增强。Anthropic 的上下文检索研究表明,与仅使用向量检索的简单方法相比,混合检索(hybrid search)加上重排序(rerank)可以将检索失败率降低 67% [5]。



04

基于知识图谱的 RAG:高价值静态数据的拍档



基于知识图谱的 RAG 如微软的 GraphRAG 在处理关联数据方面准确率出色但成本较高。该系统通过 LLM 支持的实体和关系抽取构建知识图谱,使用Leiden社区检测算法进行层次聚类,然后生成多个粒度级别的预计算摘要 [6]。


GraphRAG 准确率的提升是真实且显著的。独立基准测试表明,在需要理解实体关系的查询中,GraphRAG 的准确率比基于向量的 RAG 提高了 3.4 倍 [4]。在数值推理任务中,GraphRAG 的正确率达到了 100%,而基于向量的 RAG 的正确率仅为 0%。在时间推理任务中,GraphRAG 的准确率达到了 83%,而基于向量的 RAG 的准确率仅为 50%。


但这些收益是以相当大的成本换来的。使用 2025 年的模型定价构建知识图谱,可以计算其成本结构:




对于较大的数据集,实际测试表明,使用 GPT-4.1 索引 800KB 的文本数据大约需要 10-15 美元。使用 GPT-4.1 mini 或 Gemini 2.5 Flash 可以将成本降低 90% 以上,但可能会出现质量方面的妥协,需要针对特定领域数据进行测试。


查询时,GraphRAG 的平均延迟比其他架构高 2.3 倍。响应时间通常为 20-24 秒,其中需要 10-15 秒才能开始流式输出。一项研究发现,GraphRAG每次检索消耗 61 万个 token,而 LightRAG 仅消耗约 100 个 token [8],两者相差 6000 倍。


2025 年 GraphRAG 各模型成本



GraphRAG 不适合的场景


对于生产系统而言,GraphRAG 最关键的限制在于不支持增量更新。当更新时,系统必须“拆除其现有的社区结构”[8] 并重建整个图谱。这个架构上的限制,使得 GraphRAG 不适用于以下场景:

  • 动态知识库,频繁更新
  • 大规模文档集(重建时间呈线性增长)
  • 成本敏感型部署(每次重建都会消耗大量 Tokens)


GraphRAG 为静态、高价值数据集提供了无与伦比的价值,尤其适用于需要整体摘要或跨越 3 个以上逻辑步骤的多跳推理的查询。但对于频繁更新的文档库,则需要另寻他法。



05

LightRAG:向量检索与Graph的结合



LightRAG [8] 的出现正是为了解决 GraphRAG 的可扩展性难题,同时保留基于图的推理能力。其关键架构差异在于:LightRAG 采用双层检索架构,结合了向量检索和轻量级图遍历检索,并且至关重要的是,它支持真正的增量更新LightRAG 的增量更新工作原理:

  • 新文档使用相同的实体/关系抽取进行处理。
  • 新节点和边通过简单的并集操作合并。
  • 无需重组社区结构
  • 现有图结构保持完整不变


LightRAG 相较于 GraphRAG 成本节省非常显著。GraphRAG在接收新数据时需要约 1399 × 2 × 5000 个 Tokens 来重建社区结构 [8],而 LightRAG 无需修改现有图结构即可集成新实体。在基准测试中,LightRAG 的准确率与 GraphRAG 相当,但检索数据所需的 Tokens 却不到 100 个(而 GraphRAG 每次查询需要数百次 API 调用)[8]。


维度

GraphRAG

LightRAG

增量更新

不支持,需要全部重建

支持,并集操作

每次查询的API调用次数

数百次(社区遍历)

单次调用

查询延迟

20-24秒

约20-30毫秒

多跳推理能力

支持,优秀

支持,良好

最适合场景

静态、复杂的数据集

动态、不断演化的数据


对于大多数需要图增强检索的生产场景,LightRAG 比 GraphRAG 具有更高的投资回报率。GraphRAG 仅适用于具有静态数据和复杂全局摘要需求的特殊用例。


GraphRAG 与 LightRAG:两种基于图的 RAG 方法



06

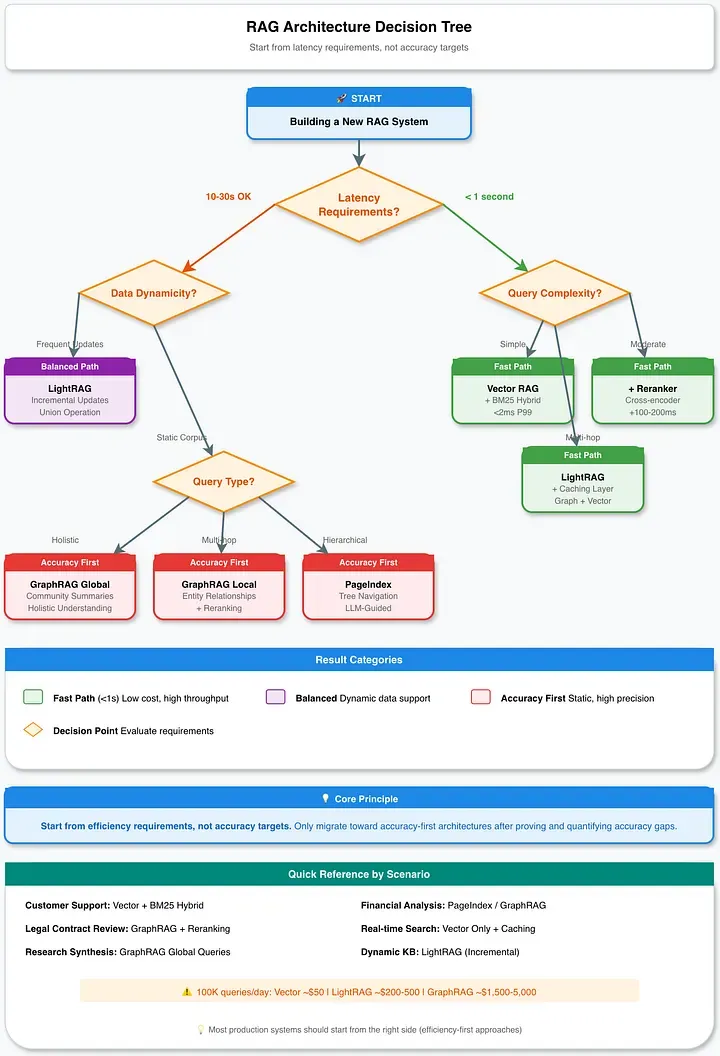
RAG 架构决策框架:成本、延迟和准确率



选择 RAG 架构需要对三个维度进行明确的权衡分析,而目前的基准测试在很大程度上忽略了这三个维度:


RAG 架构选型决策树:从延迟要求而非准确率目标出发



架构选型应以延迟要求为先,而非准确率目标。若应用需实现次秒级响应,则无论 GraphRAG 与多数智能体驱动方法在准确率上具备何种优势,均已被排除在考量范围之外;此时,支持可选重排序的向量搜索即成为可行方案的上限。


将查询复杂度与架构精准匹配:简单的事实检索(如“第三季度营收是多少?”)仅需基础向量 RAG;而复杂的多跳推理(如“合同 A 中的保修条款如何影响合同 B 中的责任条款?”)则可能需要 GraphRAG 且承担其带来的额外开销。多数生产环境的工作负载同时包含上述两类查询,因此建议采用基于路由的混合架构。


应计算总拥有成本(TCO),而非仅关注准确率提升。一个单次查询成本为 0.50 美元、准确率达 98% 的系统,可能不如单次成本仅 0.02 美元、准确率 85% 的系统——具体取决于业务对错误的容忍度与查询规模。以日均 10 万次查询为例,两者日成本分别为 2000 美元与 5 万美元,差距悬殊。


架构设计选型推荐清单


场景

推荐方案

原因

高并发客户服务支持

向量 + BM25 混合检索

亚秒级延迟,成本可预测

财务文档分析

PageIndex 或 GraphRAG

精准度要求高,数据量较小可接受

法律合同审查

带重排序的 GraphRAG

支持多跳推理,能追踪实体关系

实时搜索

仅向量检索 + 缓存

延迟是核心约束条件

研究综述合成

GraphRAG 全局查询

具备整体性摘要能力

动态知识库

向量 RAG

需要支持增量更新


最有效的生产RAG系统通常采用逐步改进优化的方式:

  • 基线:采用经过良好调优的分块(Chunk)和高质量Embedding的向量检索
  • 添加混合搜索:将 BM25 关键词搜索与语义向量检索相结合(性能提升 10-30%,延迟影响极小)
  • 添加重排序:对前 50 个候选结果进行交叉编码器重排序,得到前 5 个(增加 100-200 毫秒延迟,显著提高精度)
  • 考虑专业化策略:GraphRAG 用于处理关系密集型查询,并基于查询分类路由


至关重要的是,在优化 RAG 系统之前先构建评估基础设施。大多数 RAG 失败都源于检索环节,而非生成环节。在修改提示或模型之前,务必确保检索到的文档是相关的。同时测试异常路径:当查询的答案不存在于语料库中时,应该返回恰当的“我不知道”响应,而不是出现莫名其妙的错误信息。



译自:https://tao-hpu.medium.com/the-hidden-cost-of-98-accuracy-a-practical-guide-to-rag-architecture-selection-6883adc5289c

文:Tao An

译:管鑫荣



参考链接:

[1] VectifyAI. PageIndex: Document Index for Reasoning-based RAG. GitHub | Documentation

[2] VectifyAI. Mafin 2.5 FinanceBench Evaluation. GitHub

[3] Barnett et al. Seven Failure Points When Engineering a Retrieval Augmented Generation System. arXiv

[4] FalkorDB. GraphRAG vs Vector RAG: Accuracy Benchmark Insights. Blog

[5] Anthropic. Introducing Contextual Retrieval. Blog

[6] Microsoft. GraphRAG Costs Explained: What You Need to Know. Microsoft Tech Community

[7] Baeke. Token consumption in Microsoft’s Graph RAG. Blog

[8] LightRAG: Simple and Fast Retrieval-Augmented Generation. arXiv | OpenReview

[9] Towards Understanding Systems Trade-offs in Retrieval-Augmented Generation Model Inference. arXiv

[10] IntuitionLabs. LLM API Pricing Comparison 2025. Article



目录
相关文章
|
7天前
|
人工智能 自然语言处理 Shell
🦞 如何在 OpenClaw (Clawdbot/Moltbot) 配置阿里云百炼 API
本教程指导用户在开源AI助手Clawdbot中集成阿里云百炼API,涵盖安装Clawdbot、获取百炼API Key、配置环境变量与模型参数、验证调用等完整流程,支持Qwen3-max thinking (Qwen3-Max-2026-01-23)/Qwen - Plus等主流模型,助力本地化智能自动化。
🦞 如何在 OpenClaw (Clawdbot/Moltbot) 配置阿里云百炼 API
|
5天前
|
人工智能 JavaScript 应用服务中间件
零门槛部署本地AI助手:Windows系统Moltbot(Clawdbot)保姆级教程
Moltbot(原Clawdbot)是一款功能全面的智能体AI助手,不仅能通过聊天互动响应需求,还具备“动手”和“跑腿”能力——“手”可读写本地文件、执行代码、操控命令行,“脚”能联网搜索、访问网页并分析内容,“大脑”则可接入Qwen、OpenAI等云端API,或利用本地GPU运行模型。本教程专为Windows系统用户打造,从环境搭建到问题排查,详细拆解全流程,即使无技术基础也能顺利部署本地AI助理。
6106 12
|
3天前
|
人工智能 机器人 Linux
保姆级 OpenClaw (原 Clawdbot)飞书对接教程 手把手教你搭建 AI 助手
OpenClaw(原Clawdbot)是一款开源本地AI智能体,支持飞书等多平台对接。本教程手把手教你Linux下部署,实现数据私有、系统控制、网页浏览与代码编写,全程保姆级操作,240字内搞定专属AI助手搭建!
3288 8
保姆级 OpenClaw (原 Clawdbot)飞书对接教程 手把手教你搭建 AI 助手
|
5天前
|
人工智能 JavaScript API
零门槛部署本地 AI 助手:Clawdbot/Meltbot 部署深度保姆级教程
Clawdbot(Moltbot)是一款智能体AI助手,具备“手”(读写文件、执行代码)、“脚”(联网搜索、分析网页)和“脑”(接入Qwen/OpenAI等API或本地GPU模型)。本指南详解Windows下从Node.js环境搭建、一键安装到Token配置的全流程,助你快速部署本地AI助理。(239字)
3862 19
|
11天前
|
人工智能 API 开发者
Claude Code 国内保姆级使用指南:实测 GLM-4.7 与 Claude Opus 4.5 全方案解
Claude Code是Anthropic推出的编程AI代理工具。2026年国内开发者可通过配置`ANTHROPIC_BASE_URL`实现本地化接入:①极速平替——用Qwen Code v0.5.0或GLM-4.7,毫秒响应,适合日常编码;②满血原版——经灵芽API中转调用Claude Opus 4.5,胜任复杂架构与深度推理。
7344 11
|
3天前
|
存储 人工智能 机器人
OpenClaw是什么?阿里云OpenClaw(原Clawdbot/Moltbot)一键部署官方教程参考
OpenClaw是什么?OpenClaw(原Clawdbot/Moltbot)是一款实用的个人AI助理,能够24小时响应指令并执行任务,如处理文件、查询信息、自动化协同等。阿里云推出的OpenClaw一键部署方案,简化了复杂配置流程,用户无需专业技术储备,即可快速在轻量应用服务器上启用该服务,打造专属AI助理。本文将详细拆解部署全流程、进阶功能配置及常见问题解决方案,确保不改变原意且无营销表述。
3568 3
|
3天前
|
存储 安全 数据库
2026年使用Docker部署OpenClaw(原Clawdbot/Moltbot)完整步骤教程
OpenClaw(原Clawdbot/Moltbot)是一款开源的本地运行个人AI助手,支持WhatsApp、Telegram、Slack等十余种通信渠道,兼容macOS、iOS、Android系统,还可渲染实时Canvas界面。本文提供基于Docker Compose的生产级部署指南,涵盖环境准备、源码获取、配置、构建、启动及运维等关键环节,补充生产环境必需的安全配置、数据持久化、备份与监控建议,与官方配置无冲突,适用于希望通过Docker快速部署的用户。需说明的是,OpenClaw暂无官方预构建Docker镜像,需通过源码+Dockerfile本地构建,这也是官方推荐的最稳定部署方式。
2526 0
|
4天前
|
人工智能 JavaScript 安全
Clawdbot 对接飞书详细教程 手把手搭建你的专属 AI 助手
本教程手把手教你将 Moltbot(原 Clawdbot)部署在 Linux 服务器,并对接飞书打造专属 AI 助手:涵盖环境准备、Node.js/NVM 安装、Moltbot 快速安装(支持 Qwen 模型)、Web 管理面板配置及飞书应用创建、权限设置与事件回调对接,全程图文指引,安全可靠。
2473 3
Clawdbot 对接飞书详细教程 手把手搭建你的专属 AI 助手
|
5天前
|
人工智能 安全 Shell
在 Moltbot (Clawdbot) 里配置调用阿里云百炼 API 完整教程
Moltbot(原Clawdbot)是一款开源AI个人助手,支持通过自然语言控制设备、处理自动化任务,兼容Qwen、Claude、GPT等主流大语言模型。若需在Moltbot中调用阿里云百炼提供的模型能力(如通义千问3系列),需完成API配置、环境变量设置、配置文件编辑等步骤。本文将严格遵循原教程逻辑,用通俗易懂的语言拆解完整流程,涵盖前置条件、安装部署、API获取、配置验证等核心环节,确保不改变原意且无营销表述。
2251 6
|
6天前
|
机器人 API 数据安全/隐私保护
只需3步,无影云电脑一键部署Moltbot(Clawdbot)
本指南详解Moltbot(Clawdbot)部署全流程:一、购买无影云电脑Moltbot专属套餐(含2000核时);二、下载客户端并配置百炼API Key、钉钉APP KEY及QQ通道;三、验证钉钉/群聊交互。支持多端,7×24运行可关闭休眠。
3575 7