自建一个 Agent 很难吗?一语道破,万语难明

简介: 本文分享了在奥德赛TQL研发平台中集成BFF Agent的完整实践:基于LangGraph构建状态图,采用Iframe嵌入、Faas托管与Next.js+React框架;通过XML提示词优化、结构化知识库(RAG+DeepWiki)、工具链白名单及上下文压缩(保留近3轮对话)等策略,显著提升TQL脚本生成质量与稳定性。

最近花了一周左右的时间给内部的一个传统研发平台接入了 Agent 开发的能力,很多同学对 Agent 的底层实现非常感兴趣,所以此篇给大家介绍下我是怎么做的,希望能对想自建 Agent 的同学有所启发。

因人力原因,有些细节方案问题没太做深度评测,而是直接选择业界实践较多的成熟方案。主要参考思路和上下文管理的过程。文中用到了一些内部平台的基础能力,比如 rag、代码管理、deepwiki等,外部开发者如需使用需要自行寻找替代品。


背景简介

奥德赛研发平台是 ICBU 买家技术的 TQL(淘宝基于开源 GraphQL 的定制版本) 研发平台,大量开发者会在上面通过编写 TQL 脚本来实现 BFF 接口。

近一年 AI Coding 工具层出不穷,在深度使用了 cursor、claude code 等顶尖产品后,大量解放了自己在前端的生产力,所以就在想让团队的后端兄弟(还有姐妹)们也吃好点,告别纯手搓代码,这不,BFF 的 Agent 模式(小 D 同学)来了~

技术选型

原来的平台长这样,开发者在上面可以完成编码、调试、发布等工作:

要在现有的平台内集成一个 Agent ,且能感知前台页面的环境,甚至对页面进行操作,一般有三种方式(默认都采用 AI 辅助 Coding):

如果只是一般的对话 Agent,直接用一些开放的应用平台搭建就完事了,不必自己写。

综合考量了三种方案后,我们决定优先保证用户体验&开发效率,选择了第三种。

宿主页面 Iframe 嵌入 Agent

整体的数据流转概要:

1. 宿主页面暴露 脚本内容、请求参数、调试结果 等上下文信息,以及脚本执行、脚本 Diff 预览等操作页面的工具接口给 Agent。

2. Agent 感知宿主页面上下文环境,然后请求服务,并推送内容编辑、脚本执行等工具执行 action 给宿主页面。

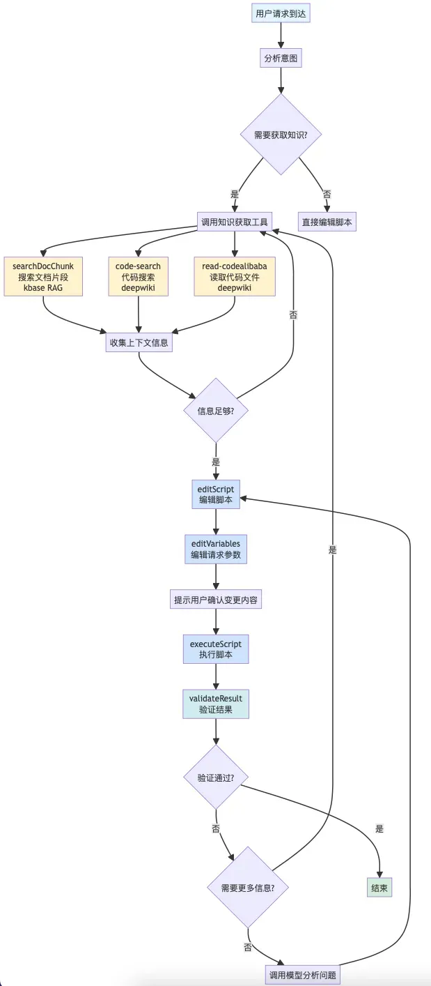
流程概要图如下:

应用框架选择

应用框架选择上不做过多对比,直接给出我的选择,不一定最好,但是一定很契合我当前的场景。

集团 Faas 基建

简介:FaaS(Function as a Service,函数即服务)平台是一个面向研发人员的全托管、事件驱动、弹性伸缩的 Serverless 计算基础设施,其核心目标是让开发者只关注业务逻辑代码本身,无需操心服务器运维、资源扩缩容、中间件对接等底层细节。

划重点,Faas 可以让你只关注代码,免运维。这正是当前这种轻量 Agent 需要的。

Next.js + React

前后端应用框架我选择了 Next.js + React,为什么?

1. 集团有前后端一体化的框架可以直接用。

2. 前后端共用一套开发语言(Nodejs、JavaScript),并集成在一个应用中,AI Coding 非常友好,谁用谁知道。可以真正做到只关注功能,AI 帮你做实现。

LangGraph

LangChain [1]团队在 WorkFlow/Agent 领域摸爬滚打了几年,高度抽象了 Agent 的开发模式。

LangGraph 其巧妙设计让你可轻松构建一个状态图,你可以只关注 系统提示词、工具节点(通常是 mcp)就可轻松实现一个会自主决策的 Agent。手残党友好。

方案落地

应用框架初始化

如上文所述,结合当前场景,把 LangGraph 抽象出来的状态图展开,替换成自己的工具,就得到这样一个图和伪代码:

此处了解个大概就可以了,稍后会详解工具

BFF Agent 状态图:

伪代码:

import { StateGraph, END, START } from '@langchain/langgraph';

// 创建状态图
const agentGraph = new StateGraph({
  channels: {
    messages: {
      reducer: (prev, next) => [...prev, ...next],
      default: () => [],
    },
  },
});

// 添加节点
agentGraph.addNode('agent', async (state) => {
  const response = await model.invoke(state.messages);
  return { messages: [response] };
});

agentGraph.addNode('tools', async (state) => {
  const lastMsg = state.messages[state.messages.length - 1] as AIMessage;
  const toolMessages = [];
  for (const toolCall of lastMsg.tool_calls || []) {
    const result = await tools
      .find((t) => t.name === toolCall.name)
      .invoke(toolCall.args);
    toolMessages.push(
      new ToolMessage({ content: result, tool_call_id: toolCall.id }),
    );
  }
  return { messages: toolMessages };
});

// 设置边
agentGraph.addEdge(START, 'agent');
agentGraph.addEdge('tools', 'agent');

// 条件边:根据是否有 tool_calls 决定路由
agentGraph.addConditionalEdges(
  'agent',
  (state) => {
    const lastMsg = state.messages[state.messages.length - 1] as AIMessage;
    return lastMsg.tool_calls?.length > 0 ? 'tools' : END;
  },
  { tools: 'tools', [END]: END },
);

// 编译图
const graph = agentGraph.compile();

参考 LangGraph 的官方文档的介绍,用 Cursor 可以轻松实现上述一个基础的有向、有环状态图,至此,BFF Agent 服务的基础骨架就好了。模型选择上,由于需要生码,我还是直接使用了 Claude (Claude-4.5-haiku)的模型。

那么接下来的重点就是从能用到好用,后续的内容非常关键。也就是上下文工程的优化,接下来的优化是不分顺序的,因为上下文工程是一个综合命题,比如你往往需要在系统提示词优化完成后,发现某些工具调用不符合预期,又回过头来优化系统提示词。不同类型的上下文往往是交叉影响的,要根据具体场景做甄别。

系统提示词优化

Anthropic 官方推荐了提示词优化[2]的诸多技巧,非常有效!下面介绍我高频用到的几个基础技巧,更多技巧真的强烈建议直接学习原文。

1. 角色设定

角色设定可以显著提高模型的性能(参考Qwen 的 MOE 机制),并改进模型的注意力,发现更多的关键问题。

2. 使用 XML

Anthropic 官方推荐使用 XML 构建提示词[3],有诸多好处,实测非常有效。遇到模型不遵循指令,或上下文过长,出现遗忘/幻觉时,试试更换提示词格式为 XML。

3. 使用示例

也就是 few-shot ,给少量准确的示例,尤其对输出内容改善上有重大帮助。还有,一篇 research [4]有介绍,尽量直接给模型正例而不是反例,保护模型的注意力。(比如我告诉你不要去想一会要吃什么,你反而会刻意去想如何不要去想这件事情,就浪费了你的注意力)

上述三个技巧是非常简单且行之有效的方法,全程指导了我去优化提示词,来看具体怎么用的 👇

角色设定 & 使用 XML

淘宝的 TQL 本质上是一种 GraphQL 的方言,ICBU 还又在 TQL 的基础上做了定制,大模型是不可能会写的:

模型不了解私域知识这个问题,在自建 Agent 的时候往往是一个共性问题,所以才需要大量的提示词 & 工具 & 知识库。强如 Claude ,公司自己的 Qwen ,都不知道 TQL 的含义。

好在,模型不用从 0 开始,它会写 GraphQL,那么只需要阐述清楚二者的区别。不只是提示词,后续的知识库也是尽力在给模型解释私域知识。小 D 的提示词摘要:

<role>你是小 D 同学,一个专业的 TQL 脚本编写助手,TQL 是淘宝基于 GraphQL 扩展的查询语言,你只会写 TQL 语法,不会任何其它脚本。你的任务是帮助用户基于企业知识和用户输入,编写高质量的 TQL 脚本。</role>
<instructions>
  <instruction>你非常欠缺 TQL 知识,但好在系统内置了很多工具,你可以充分使用这些工具来辅助你完成任务。</instruction>
  <instruction>系统在开源 GraphQL 的基础上,扩展了很多自定义的指令,如果你遇到不确定或无法实现的需求,可充分用工具查询相关知识</instruction>
  <instruction>回答要专业、友好、有条理。使用 Markdown 格式输出。</instruction>
  <instruction>在编写 TQL 脚本时,要确保语法正确、查询结构清晰、字段选择合理。</instruction>
</instructions>
  • 角色设定上,让模型更多关注 GraphQL 方向的知识,并且申明 TQL 和 GraphQL 是有区别的,让模型谨慎操作。
  • instructions(命令)上,第一条命令比较有意思,在没有这条命令之前,模型会过于自信(即便已经是最严谨状态 temperature=0),拿到用户需求后,直接开始上手写 GraphQL ,出现了与 TQL 非常不相符的代码。用第一条指令弱化了模型的信心,模型才开始谨慎地调用知识库了解更多上下文信息。

TQL 在 GraphQL 的扩展内容部分,为了防止提示词内容爆炸,我做了一轮精简,只保留基础介绍部分(索引知识),放在提示词中,并引导模型在使用到具体能力的时候,动态通过工具查询具体知识,从而保护了模型的注意力。

自定义指令:

<directives>
    非常重要!系统有大量的扩展指令,具体用法需要通过工具查询相关知识,
    在使用这些指令时,一定要先学习指令的用法,不要盲目使用。

    指令一般紧挨着字段或函数, fieldA @指令名 或 funcA(xx) @指令名 这样使用。
    
    以下是常用指令(格式: "指令名":"描述|参数"):
                                                                <![CDATA[{
      "转换类":{"unwrap":"解包/对象拍平/对象解构","toBool":"转布尔|not","encode":"编码|protocol=http","wrap":"包装","toInt":"转整数|offset","toUpperCase":"转大写","decode":"解码|protocol=http","autoflat":"自动扁平化"},
      "字符串操作":{"suffix":"添加后缀|value","prefix":"添加前缀|value"},
      "条件过滤":{"hide":"隐藏字段","filterBy":"表达式过滤|spel,aviator","include":"条件包含|if!","skip":"条件跳过|if!","default":"默认值|value"},
      "列表操作":{"index":"取元素|offset","ascBy":"升序|path"},
      "逻辑脚本":{"mapping":"映射|func","const":"常量|value,beforeExecute=false"},
      "高级扩展":{"medusa":"Medusa服务|url,language","diamond":"Diamond服务|url"}
    }]]>
  </directives>

全局函数:

<TQLFunctions name="系统内置的全局函数">
    <description>以下是 TQL 脚本中可直接使用的内置函数,详细用法请通过知识库查询。</description>
    <![CDATA[
    【字符串处理】
    - QL_concat: 拼接三个字符串(a, b, c参数)
    - QL_string_replace: 字符串替换(replaceText, searchString, replaceString)
    - QL_stringToList: 字符串按分隔符转列表(data, delimiter)
    - QL_stringToJSON: 字符串转JSON对象
    - QL_jsonStringify: JSON对象转字符串
    - QL_joinStringByPath: 通过JSON Path提取属性并拼接(object, path, delimiter)
    - QL_urlDecode: URL解码
    - QL_addHttpsSchema: 自动添加或转换为https协议头
    - QL_addUrlParam: 给URL添加参数(url, param)

    【数值计算】
    - QL_sumLong: 两数相加(addition1, addition2)
    - QL_subtraction: 两数相减(minuend, subtrahend)
    - QL_divideInt: 整数除法向下取整(dividend, divisor)
    - QL_random_int: 生成指定范围随机整数(min, max)

    【条件判断】
    - QL_if: 三元条件判断(condition, output, orElse)
    - QL_conditional: 复杂条件表达式,支持#env.get()获取变量(exp, params)
    - QL_defaultIfBlank: 空值时返回默认值(str, defaultValue)
    - QL_timestampComparator: 判断当前时间是否在指定时间戳范围内

    【AB测试】
    - QL_abTest: AB实验分流,返回命中的实验桶标识(experiment)
    - QL_batchAbTest: 批量执行多个AB实验

    【数据处理】
    - IDs_fromString: 从字符串解析ID对象,支持商品/类目/供应商/公司/国家(ids)【重要】
    - QL_mergeList: 合并两个列表(aim主列表, tail尾部项)
    - QL_subList: 截取列表子集(base, from, to)

    【国际化】
    - QL_medusa: 美杜莎翻译,获取国际化文案(key)【所有文案必须使用】
    - QL_countryFlag: 获取国家国旗链接(country)

    【数据脱敏】
    - QL_desensitization: 数字脱敏,末位补0(value)

    【输出与重命名】
    - TQL_output: 输出固定对象,包括布尔值、数字、数组、对象(object)
    - 字段重命名: 使用GraphQL别名 或 @hide指令隐藏原字段
    ]]>
  </TQLFunctions>

使用示例

至于示例部分,虽然上面讲到了要给模型一些正例,但我非常不建议一上来就瞎给模型一堆示例,先让模型发挥,在后续调试过程中,对模型容易出错的部分,直接给出正确引导。

比如我一开始遇到模型总是将请求参数硬编码在脚本中,没有抽离成查询参数,我就给了这样的示例:

<rule>
  <title>参数分离原则</title>
  <content>
    建议将 GraphQL 请求的参数单独放在 variables
    中,但要以实际需求为主。如果用户明确要求将参数写死在脚本中,或者参数是固定的常量值,可以直接写在脚本中。
    当需要参数分离时: 
    - 脚本中使用变量定义($variableName) - 参数值通过 editVariables 工具设置到
    variables 中 
    - 使用 editScript 和 editVariables 两个工具分别更新脚本和变量 示例(参数分离):
    脚本:query($userId: String!) { user(id: $userId) { name } } 
    参数:variables:{"userId": "12345"}
    这样做的好处:脚本可复用,参数和逻辑分离,便于维护和调试。
  </content>
</rule>

类似的例子很多,不再展开讲,还是那句话,建议全文背诵 Anthropic 官方的优化教程[2],有的技巧可能初识的时候不以为然也不要紧,但是当你遇到真正问题的时候,就能快速联想到,让你少走弯路。

知识库建设

紧接上文,系统提示词给了部分私域知识片段后,TQL 的详细用法(全局指令、函数)、服务端内部可用的查询接口字段、线上运行中的成熟脚本等等海量的知识,不可能一次性交给模型,Rag 目前最成熟的知识管理方式。小 D 的知识库主要分为下面三大类:

线上热门脚本

通过对线上脚本调用量监控的采集,提取出了 top 100 的脚本。然后分别用 qwen 的小大模型,对脚本做一个初步的理解(wiki),生成一份格式化的文档,帮助模型快速理解脚本含义,简单示例:

Rag 的分片策略很大程度上直接影响了召回的质量。所以我预先对脚本做了切分,每个脚本独立一个文档,再直接导入到 kbase(内部 Rag 平台) 中使用。

(kbase 是 aone 工程团队自建的知识库平台,支持嵌入和通过 mcp 召回知识)

系统内置字段

包括 TQL & ICBU 在 GraphQL 上扩展的 TQL 指令、全局函数,以及服务端的领域模型字段。GraphQL 是一门支持自省的语言,(服务端用注解标注了这些字段,所以上述信息都可以被扫描出来)。然而这几年的膨胀,自省的内容已经长达 600w+ 字符。为了让 Rag 的召回效果好,对数据做了大量的清洗工具,包括:

  • 扫描出全局指令、全局函数、领域模型的全集,然后和线上脚本进行匹配,只保留高频(出现 3 次以上)使用的部分,语义相似的内容,人工介入做区分;功能相同语义不通的部分,选择性保留。
  • 剔除标注废弃的内容。
  • 和热门脚本一样,预先对文档对拆分,全局指令、函数独立文档,内置领域模型适当合并。

清洗的过程非常耗时,需要有细心且耐心,可以借助 cc 的 skills ,帮你写脚本处理数据。

系统内置字段也可用文档管理,方便导入到 Rag 中。

服务端代码理解

上述梳理出来的知识更多是结果,为了帮助模型从源头理解字段背后的含义,TQL 对应的服务端源码也是很好的输入。这部分已经有成熟能力可以直接使用了,如内部 code 平台的 search 工具,还有内部的 deepwiki 平台。由于此前已经在 deepwiki 上解析过服务端应用(winterfell)的源码,且实测下来其 codebase 效果比较理想(不是拉踩哈,建议自行实践),所以选择了它提供的能力做代码片段召回。(据说是因为 deepwiki 使用了 openai 最好的文本嵌入模型。)

工具接入

回过头再来看看 Agent 的工具设计,分为两部分,本地工具和远程(MCP )工具:

远程(MCP)工具:

  • kbase 的 mcp server

  • deepwiki 的 mcp server

远程工具主要用来召回上文知识库建设的内容,由于其提供的工具比较全,而我实际只会用到其中的部分,所以在系统中设计了白名单机制,只加载白名单内的工具,还是那句话节约上下文,保护注意力。

btw,mcp 的鉴权认证需要自行参考官方文档,不做赘述。

本地工具

  • 编辑脚本(editScript)
  • 功能:编辑/更新 GraphQL 脚本内容
  • 输入:script (string) - 完整的 GraphQL 脚本代码
  • 输出:返回更新状态
  • 编辑变量(editVariables)
  • 功能:编辑/更新 GraphQL 请求变量(mock 参数)
  • 输入:variables (string) - 完整的 variables JSON 字符串
  • 输出:返回更新状态
  • 执行脚本(executeScript)
  • 空方法,用于引导模型择机执行 GraphQL 脚本,实际的实现在前端宿主页面上。
  • 验证结果(validateResult)
  • 功能:验证 GraphQL 脚本的执行结果
  • 输入:
  • prompt (string) - 验证要求描述
  • currentScript (string, optional) - 当前脚本
  • currentVariables (string, optional) - 当前变量
  • 执行结果通过闭包注入(不在参数中传递)
  • 输出:返回结构化验证结果(passed、summary、problems、suggestions、needMoreContext、contextQueries 等)

工具调用链路

注册注册到 Agent 中后,常规的工具调用链路如下:

服务端内部的工具调用比较好理解,但服务端的工具调用是怎么触发前端 UI 侧的工具调用呢?

比如 Agent 在调用【执行脚本】的方法时,本质上还需要前端页面响应,点击执行按钮后,然后把执行结果回传给 Agent,Agent再继续处理。

聪明的你肯定想到了:前后端用全双工通信,维护一个长连接,服务端调用 runScript 时,实际上什么也不做,就等待前台页面执行完工具后,将结果传回服务端,服务端再继续后续的状态流转链路。是的,确实如此,很多带 GUI 的工具也确实是这么处理的(在 LangGraph 中称之为中断,也就是人们常说的 HITL(human in the loop))

遗憾的是,Faas 的设计之初是不支持长连接的:

def 上函数能设置的最长保活时间是 300s(默认 50s)。

所以我们肯定得曲线救国了~ 允许我先卖个关子 😁

上下文管理

其实有了上面能力建设,现在已经有了一个可以帮助用户编写脚本,执行,验证的智能体了,但是面临两个非常现实的问题:

1. 模型本身不支持连续对话,会话需要自己做持久化管理

2. 尽管在前期做了大量节约上下文窗口的优化工作,但真正要处理一个复杂脚本的时候,模型上下文窗口会快速膨胀,导致模型注意力变得稀疏,出现幻觉,准确率下降,用户体验下降。

一轮简单的对话,只要包含工具调用,就会耗掉 1/4 (5w)的 token。因为在默认的设计中,每个节点的返回消息,都是默认拼接到 LLM 消息列表中的。

连续对话

先来处理简单的,连续对话实现非常简单。也可以参考 LangGraph  checkpoint [5]的设计,可以从任意节点重新开始。BFF Agent 暂时没用到这个能力。

在用户开始一次新对话时,创建一个 sessionId,用来记录存储消息列表,在消息列表每次发生变化的时候,持久化存储起来(这里我用的 tair),用户有新输入时,直接 sessionId 记录的历史消息列表做拼接,合并发给大模型,就可以实现连续对话了。

UI 工具是如何调用的

在支持连续对话的基础上,就有了一个非常巧妙的设计

1. Agent 的接口设置为 SSE 的方式,服务端在收到请求后,流式向前端推送分片消息,同时,将每轮消息持久化存储起来。(SSE 的方式只支持服务端单向给客户端推送消息)

2. 当调用到需要前台 UI 响应的工具时,在把工具调用信息输出给前端后,直接退出 LangGraph 的状态流转,结束此次请求。是的,直接结束。

3. 前端特殊处理该类工具调用后,(含 diff 脚本,接受或拒绝 Agent 的修改,执行脚本等),增加一条隐藏消息(如:【脚本执行成功,结果是xxx,请继续处理】)重新调用 Agent 的流式接口,接口内部取出之前持久化的消息内容,拼接上隐藏消息,从头开始初始化 AgentGraph 的调用。

用户在前台看到的:

实际上发送给模型的:

至此,就实现一个可以自己执行、验证、修复、再执行的智能体。

对应的,会话中断恢复也就不难处理了,因为在服务端完整缓存了会话内容,中断后,只需要发送新消息,接口内部就自动拼接上之前的会话,重新走进 Agent 的状态流转。

会话压缩

解决了连续对话的问题,上下文超长的问题怎么办呢?

现在答案是压缩,只保留摘要信息。(不知道以后模型是否可以自行处理~)

压缩工具响应结果

既然调用外部工具如此废 token,那么如果先将工具的调用结果缓存起来,再用一个工具函数去精准检索内容,并只把检索后的内容放到消息列表中,就能极大的缓解问题了。

于是,我在 Agent 内部增加了工具结果缓存 + 检索详情的 tool (summaryToolResult),在工具调用结束后,增加如下机制:

当然,summaryToolResult 的任务非常明确,普通的模型也有不错的据实回答问题的能力,所以这里选择更轻量的 Qwen 模型做检索召回,还能省不少钱~

为了尽可能让 summaryToolResult 在回答时结构化且保留原始信息,我对工具的提示词作了优化,使用 xml 格式响应。

是的,还是 anthropic 优化提示词的那一招。

<?xml version="1.0" encoding="UTF-8"?>
<prompt>
  <role>你是一个数据提取助手。你的任务是从给定的工具调用结果中,根据用户的查询需求,提取并返回相关的事实信息。</role>
  
  <extractionRules>
    <rule>只返回与查询高度相关的事实信息</rule>
    <rule>保持信息的准确性,不要编造内容</rule>
    <rule>如果找不到相关信息,明确说明</rule>
  </extractionRules>
  
  <specialRules>
    <description>当提取的内容涉及以下类型的功能说明时,必须使用对应的 XML 结构详细输出完整的用法信息:</description>
    
    <featureType name="全局函数">
      <xmlTemplate><![CDATA[
<function>
  <name>函数名称</name>
  <description>函数功能说明</description>
  <parameters>
    <param required="true/false">
      <name>参数名</name>
      <type>参数类型</type>
      <default>默认值(如有)</default>
      <description>参数说明</description>
    </param>
    <!-- 更多参数... -->
  </parameters>
  <returns>
    <type>返回值类型</type>
    <description>返回值说明</description>
  </returns>
  <example>使用示例代码</example>
</function>
      ]]></xmlTemplate>
    </featureType>
    
    <featureType name="领域模型字段">
      <xmlTemplate><![CDATA[
<field>
  <name>字段名称</name>
  <type>字段类型(标量/复合)</type>
  <description>字段描述</description>
  <arguments>
    <arg required="true/false">
      <name>参数名</name>
      <type>参数类型</type>
      <default>默认值(如有)</default>
      <description>参数说明</description>
    </arg>
    <!-- 更多参数... -->
  </arguments>
  <subFields>
    <subField>
      <name>子字段名</name>
      <type>子字段类型</type>
      <description>子字段说明</description>
    </subField>
    <!-- 更多子字段... -->
  </subFields>
  <example>使用示例代码</example>
</field>
      ]]></xmlTemplate>
    </featureType>
    
    <featureType name="内置指令">
      <xmlTemplate><![CDATA[
<directive>
  <name>@指令名称</name>
  <description>指令功能说明</description>
  <locations>
    <location>FIELD</location>
    <location>QUERY</location>
    <!-- 可应用的位置:FIELD, QUERY, FRAGMENT_SPREAD, INLINE_FRAGMENT 等 -->
  </locations>
  <arguments>
    <arg required="true/false">
      <name>参数名</name>
      <type>参数类型</type>
      <default>默认值(如有)</default>
      <description>参数说明</description>
    </arg>
    <!-- 更多参数... -->
  </arguments>
  <notes>
    <note>注意事项或限制</note>
    <!-- 更多注意事项... -->
  </notes>
  <example>使用示例代码</example>
</directive>
      ]]></xmlTemplate>
    </featureType>
    
    <featureType name="自定义标量类型">
      <xmlTemplate><![CDATA[
<scalarType>
  <name>类型名称</name>
  <description>类型说明</description>
  <format>取值范围或格式要求</format>
  <example>使用示例</example>
</scalarType>
      ]]></xmlTemplate>
    </featureType>
  </specialRules>
  
  <outputFormat>
    <rule>涉及功能用法时,必须使用上述对应的 XML 结构输出</rule>
    <rule>可以在 XML 结构前后添加简要的文字说明</rule>
    <rule>如果有多个同类型功能,每个功能使用独立的 XML 块</rule>
    <rule>XML 中的示例代码直接写入 example 标签内</rule>
    <rule>如果某个字段没有值,可以省略该标签或留空</rule>
  </outputFormat>
  
  <outputHint>如果查询内容不涉及上述特殊功能类型,则按照常规方式简洁输出关键信息,无需使用 XML 格式。</outputHint>
</prompt>

这样 qwen 模型也能高质量输出结构化的信息,工具输出示例,包含具体字段的名称、描述、类型、出入参数等:

<field>
  <name>freight</name>
  <type>复合类型</type>
  <description>物流模型</description>
  <arguments>
    <arg required=\"false\">
      <name>dispatchCountryCode</name>
      <type>String</type>
      <description>发货地代码</description>
    </arg>
    <arg required=\"false\">
      <name>needAlibabaGuaranteed</name>
      <type>Boolean</type>
      <description>是否返回半托管物流信息,false不返回,null 或 true均返回</description>
    </arg>
    <arg required=\"false\">
      <name>moqType</name>
      <type>String</type>
      <description>MOQ档位,实验推全,全部第一档 first</description>
    </arg>
  </arguments>
</field>

对工具响应做优化后,同样一个问题,主 Agent 的上下文窗口占用只需要花不到原来 1/10 的 token 就能解决问题了。(从 5w 下降到 4k)

上下文压缩

但即便是对工具响应进行了压缩,也还是会有窗口超限的问题,为什么 cursor 、cc 等产品好像从来没给用户暴露过这类问题呢?

GitHub 上有个 cc 的逆向工程,秘密就藏在上下文自动压缩的机制里 Claude-Code-Reverse[6]

比较靠谱的说法是,有两个触发自动压缩的时机:

1. 上下文窗口即将超限。(据传 cc 是窗口超过 82% 时触发自动压缩)

2. 新对话与历史对话毫无关联。

因为当前场景,Agent 的负担还算比较轻,所以我只选择了第一种压缩机制,就足够用了。

因为上下文压缩实际上是有损的,一旦触发压缩,Agent 就似乎忘记了之前的任务,所以 CC 在压缩的时候非常的谨慎:

所以 BFF Agent 也直接复用了这份提示词做压缩。在这个基础之上,为了使用户近期的对话被完整保留,避免一旦压缩节点就瞬间遗忘的现象,压缩时我默认会完整保留自用户近 3 轮开始对话后的消息列表。

最终的线上配置为:

{
  enabled: true, // 启用压缩
  dangerThreshold: 80, // 1-100 当上下文窗口使用超过 80% 时触发压缩
  keepRecentRounds: 3, // 保留最近 3 轮用户对话开始之后的消息不被压缩
}

消息压缩图示:

到这里,基础的优化工作就基本结束了,后续更多的优化工作,就需要采集用户的 bad case ,再不断优化提示词/工具/知识库。文章有点长,对熟练的同学来说有很多废话,但还是希望能帮助到大家~

材料链接:

Anthropic 的提示词优化技巧:https://platform.claude.com/docs/zh-CN/build-with-claude/prompt-engineering/overview

模型的自省现象:https://www.anthropic.com/research/introspection

CC 逆向工程:https://github.com/Yuyz0112/claude-code-reverse

参考链接:

[1]https://docs.langchain.com/oss/javascript/langgraph/overview

[2]https://platform.claude.com/docs/zh-CN/build-with-claude/prompt-engineering/overview

[3]https://platform.claude.com/docs/zh-CN/build-with-claude/prompt-engineering/use-xml-tags#xml

[4]https://www.anthropic.com/research/introspection

[5]https://docs.langchain.com/oss/javascript/langgraph/use-time-travel#2-identify-a-checkpoint

[6]https://github.com/Yuyz0112/claude-code-reverse


来源  |  阿里云开发者公众号

作者  |  凉信

相关文章
|
1天前
|
人工智能 自然语言处理 Shell
🦞 如何在 Moltbot 配置阿里云百炼 API
本教程指导用户在开源AI助手Clawdbot中集成阿里云百炼API,涵盖安装Clawdbot、获取百炼API Key、配置环境变量与模型参数、验证调用等完整流程,支持Qwen3-max thinking (Qwen3-Max-2026-01-23)/Qwen - Plus等主流模型,助力本地化智能自动化。
🦞 如何在 Moltbot 配置阿里云百炼 API
|
6天前
|
人工智能 API 开发者
Claude Code 国内保姆级使用指南:实测 GLM-4.7 与 Claude Opus 4.5 全方案解
Claude Code是Anthropic推出的编程AI代理工具。2026年国内开发者可通过配置`ANTHROPIC_BASE_URL`实现本地化接入:①极速平替——用Qwen Code v0.5.0或GLM-4.7,毫秒响应,适合日常编码;②满血原版——经灵芽API中转调用Claude Opus 4.5,胜任复杂架构与深度推理。
|
9天前
|
JSON API 数据格式
OpenCode入门使用教程
本教程介绍如何通过安装OpenCode并配置Canopy Wave API来使用开源模型。首先全局安装OpenCode,然后设置API密钥并创建配置文件,最后在控制台中连接模型并开始交互。
4527 8
|
15天前
|
人工智能 JavaScript Linux
【Claude Code 全攻略】终端AI编程助手从入门到进阶(2026最新版)
Claude Code是Anthropic推出的终端原生AI编程助手,支持40+语言、200k超长上下文,无需切换IDE即可实现代码生成、调试、项目导航与自动化任务。本文详解其安装配置、四大核心功能及进阶技巧,助你全面提升开发效率,搭配GitHub Copilot使用更佳。
10310 21
|
2天前
|
人工智能 自然语言处理 Cloud Native
大模型应用落地实战:从Clawdbot到实在Agent,如何构建企业级自动化闭环?
2026年初,开源AI Agent Clawdbot爆火,以“自由意志”打破被动交互,寄生社交软件主动服务。它解决“听与说”,却缺“手与脚”:硅谷Manus走API原生路线,云端自主执行;中国实在Agent则用屏幕语义理解,在封闭系统中精准操作。三者协同,正构建AI真正干活的三位一体生态。
2292 9
|
1天前
|
存储 安全 数据库
使用 Docker 部署 Clawdbot(官方推荐方式)
Clawdbot 是一款开源、本地运行的个人AI助手,支持 WhatsApp、Telegram、Slack 等十余种通信渠道,兼容 macOS/iOS/Android,可渲染实时 Canvas 界面。本文提供基于 Docker Compose 的生产级部署指南,涵盖安全配置、持久化、备份、监控等关键运维实践(官方无预构建镜像,需源码本地构建)。
1127 2
|
22小时前
|
机器人 API 数据安全/隐私保护
只需3步,无影云电脑一键部署Moltbot(Clawdbot)
本指南详解Moltbot(Clawdbot)部署全流程:一、购买无影云电脑Moltbot专属套餐(含2000核时);二、下载客户端并配置百炼API Key、钉钉APP KEY及QQ通道;三、验证钉钉/群聊交互。支持多端,7×24运行可关闭休眠。
|
17天前
|
存储 人工智能 自然语言处理
OpenSpec技术规范+实例应用
OpenSpec 是面向 AI 智能体的轻量级规范驱动开发框架,通过“提案-审查-实施-归档”工作流,解决 AI 编程中的需求偏移与不可预测性问题。它以机器可读的规范为“单一真相源”,将模糊提示转化为可落地的工程实践,助力开发者高效构建稳定、可审计的生产级系统,实现从“凭感觉聊天”到“按规范开发”的跃迁。
2584 18
|
10天前
|
人工智能 前端开发 Docker
Huobao Drama 开源短剧生成平台:从剧本到视频
Huobao Drama 是一个基于 Go + Vue3 的开源 AI 短剧自动化生成平台,支持剧本解析、角色与分镜生成、图生视频及剪辑合成,覆盖短剧生产全链路。内置角色管理、分镜设计、视频合成、任务追踪等功能,支持本地部署与多模型接入(如 OpenAI、Ollama、火山等),搭配 FFmpeg 实现高效视频处理,适用于短剧工作流验证与自建 AI 创作后台。
1377 5