低代码平台是否值得长期使用,并不取决于功能数量或上手速度,而取决于其在真实业务场景中能否被持续复用和反复扩展。所谓“回头率”,本质上反映的是平台在架构设计、运行期能力和系统治理层面的综合表现。
在实际应用中,只有能够承载复杂业务演进、降低维护成本并保持技术一致性的低代码体系,才可能形成稳定的使用黏性。回头率的差异,往往源于对模型抽象、数据处理、扩展机制和运行期控制等关键能力的不同取舍。
从技术视角拆解这些决定性因素,有助于理解低代码平台之间真实差距所在,也为平台选择与长期演进提供更具参考价值的判断依据。
可视化工作流
流程功能
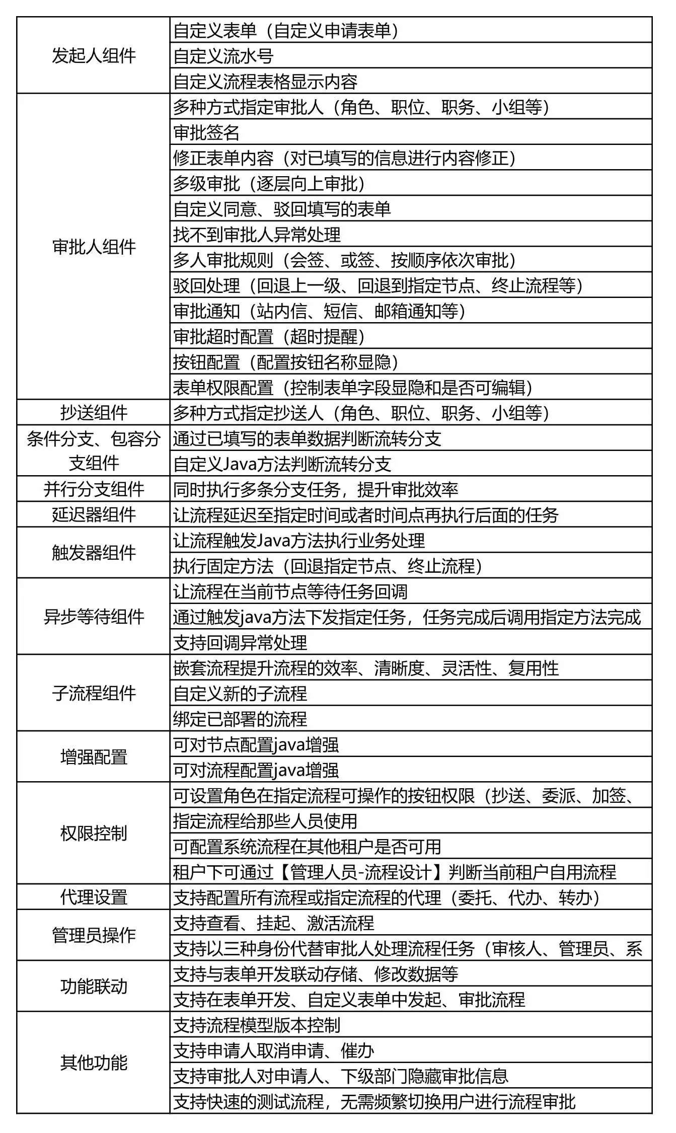
流程功能清单
流程使用示例
系统界面
流程参数设置
流程示例
流程设计(请假申请)
流程设计(主管审批)
流程设计(完整请假流程)
可视化开发:应用构建技术分析
1.组件化设计:模块化与工程复用的基础能力
组件化设计构成了可视化开发体系的核心基础,其关键不在于“拖拽本身”,而在于对界面呈现、业务逻辑与数据处理能力进行职责清晰、边界明确的工程化拆解。在成熟的可视化开发体系中,组件已不再局限于前端视图层,而是通常同时封装数据接口、状态管理逻辑、跨模块依赖关系以及必要的服务调用能力。这种“前后能力内聚”的组件形态,使其能够作为稳定的业务能力单元参与更大规模的系统构建。

- 组件库的构建与分层:组件库通常按照抽象层级与业务通用度进行分层设计。一类是面向通用交互与展示需求的基础组件,如表单、列表、图表等;另一类则是承载明确业务语义的领域组件,例如权限控制、审批流程或统计分析模块。组件通过参数化配置与属性绑定实现行为与样式的灵活调整,并可进一步组合形成更高层级的业务模块。组件库设计需要在通用性与可扩展性之间取得平衡,过度定制会削弱跨项目复用价值,而过度抽象则可能抬高理解与维护成本。
- 复用机制与扩展边界控制:组件在跨项目复用中的稳定性,依赖于接口契约的一致性、版本控制策略、依赖隔离机制以及向后兼容能力。插件化扩展为能力引入提供了灵活路径,但其前提是保持与核心运行时的低耦合,避免因扩展失控而影响系统整体稳定性。
- 依赖关系与耦合风险分析:通过对组件依赖关系进行结构化建模,并借助可视化依赖图或自动化分析工具持续监测调用关系,可以提前识别高耦合结构、潜在性能瓶颈及维护风险。这类分析结果为架构调整、模块拆分与版本演进提供依据,有助于在规模扩张前控制技术债务的累积。
2.实时渲染与动态预览:快速反馈机制的工程实现
实时渲染与动态预览能力是可视化开发体系中保障高效迭代的重要技术支撑,其核心目标在于缩短“配置—反馈—修正”的循环路径。在复杂页面结构或高频交互场景下,该能力对渲染策略与性能控制提出了更高要求。

- 数据绑定与更新策略设计:双向数据绑定能够保障界面状态与数据模型的一致性,但在高复杂度场景中,需结合增量更新、脏检查或虚拟DOM等机制,对变更范围进行精确控制,避免全量刷新带来的性能损耗。
- 跨终端适配与一致性控制:通过响应式布局与组件自适应机制,系统能够在不同屏幕尺寸、分辨率与输入方式下保持交互逻辑的一致性。针对多平台环境下的渲染性能差异,还需要在布局计算、资源加载与绘制策略层面进行针对性优化。
- 渲染性能优化路径:虚拟DOM、分层缓存、批量渲染与异步事件调度等技术手段,有助于降低频繁状态变更带来的计算压力。在动画或复杂交互密集场景中,引入GPU加速与异步计算策略可有效避免主线程阻塞,保障界面响应性。
- 交互模拟与逻辑验证能力:动态预览环境通常支持对典型交互行为的模拟,并在接近真实数据条件下验证业务逻辑与性能表现,从而在开发阶段提前发现流程缺陷与交互问题。
3.可视化业务逻辑编排:业务语义的结构化表达
可视化业务逻辑编排通过流程图、节点配置与规则描述,对业务执行逻辑进行结构化建模,使复杂业务规则能够在统一视图中被理解、调整与验证。这一能力是低代码体系中承载业务语义的重要层级。

- 节点化事件与数据流管理:业务逻辑通常以节点形式描述事件触发、数据流转与条件依赖关系。通过显式建模节点输入输出与执行顺序,业务路径与关键依赖关系得以直观呈现。
- 条件与分支复杂度控制:可视化条件配置降低了规则配置门槛,但在规则规模扩大后,仍需关注逻辑冲突、分支爆炸与循环依赖等问题,以避免流程失控或性能异常。
- 流程模板与自动化机制:通过将常见业务流程封装为可复用模板,并支持定时调度与事件触发机制,可在提升一致性的同时,为业务侧提供受控范围内的快速调整能力。
- 跨角色协作与审查约束:可视化表达降低了非开发角色的理解成本,但多角色参与的前提是配合权限控制、版本管理与变更追踪机制,确保流程演进的可控性。
4.分布式协作支持:规模化开发的基础保障
分布式协作能力直接决定了低代码平台在多团队、多项目场景下的可扩展性,其核心在于通过模块化、版本控制与权限体系设计,保障并行开发条件下的稳定性。

- 模块化版本控制机制:模块级分支管理与并行迭代机制,使不同团队能够在相对隔离的环境中推进开发,降低频繁合并带来的冲突风险。
- 变更追踪与冲突处理:对配置与逻辑调整进行完整记录,并结合冲突检测与回滚机制,有助于提升协作过程的可追溯性与安全性。
- 权限与访问边界设计:基于角色、部门或项目维度的细粒度权限控制,能够明确责任边界,减少误操作风险,并满足合规与审计需求。
- 跨地域协同机制:在远程与多地域协作场景中,同步策略与冲突解决机制的合理设计,是降低分布式不确定性的重要前提。
5.无缝部署与事务管理:稳定交付的工程保障
无缝部署与事务管理机制是保障低代码应用在多环境下稳定运行的关键能力,其目标是在提升交付效率的同时控制系统风险。

- 容器化部署与自动化交付:通过容器技术统一运行环境,并结合持续集成与持续交付机制,可显著降低环境差异带来的风险,实现快速发布与回滚。
- 跨模块事务一致性控制:在分布式场景下,通过引入事务协调机制保障数据一致性,但需在一致性强度、性能与扩展性之间进行合理权衡。
- 版本并行与灰度发布:多版本并行运行与渐进式发布机制,有助于在受控范围内验证新版本行为,降低升级风险。
- 运行态监控与实时运维:通过持续监测服务状态与性能指标,并结合告警与调度机制,系统能够及时识别并应对运行风险,提升整体稳定性。
6.完整表单开发案例
表单作为常见业务形态,能够集中体现低代码平台在数据建模、组件映射与运行态生成等方面的实现逻辑。下图展示了一个表单从数据结构定义到界面生成的过程。该过程中,表单结构基于数据模型生成,字段规则与交互逻辑通过配置方式统一描述,并在运行时动态解析与渲染。

由此可见,表单开发过程并非单纯的界面拼装,而是多项底层机制在同一流程中的综合体现,为系统的扩展性与可维护性提供了基础支撑。
核心引擎:支撑高效开发的技术体系
低代码平台的高效开发能力,并非来源于单一功能或某个“可视化能力”,而是依赖多层核心引擎在数据处理、功能运行、界面渲染、分析展示与系统治理等方面形成稳定协同。通过对这些引擎进行解耦设计与统一调度,平台才能在复杂业务场景下兼顾性能、扩展性与交付效率,支撑企业级应用的持续演进。
1.SQL引擎:智能查询与高性能数据处理
SQL引擎是低代码平台数据处理体系中的基础能力,其核心目标是在大规模数据与高并发访问条件下,同时保障查询效率、事务一致性与系统运行稳定性。通过引入智能优化机制与并行执行模型,SQL引擎为上层可视化配置与业务逻辑运行提供可靠的数据支撑。

- 智能查询优化机制:查询优化器基于表结构、索引布局、数据分布特征及历史执行统计,对SQL请求进行分析与重写,并动态生成执行计划。通过成本模型评估不同执行路径的资源消耗,可对复杂联接、聚合计算及高频查询场景进行针对性优化,从而降低查询延迟并提升整体吞吐能力。
- 多线程与分布式执行能力:通过数据分区、算子并行化及节点级协同计算,SQL引擎能够充分利用多核处理器与分布式计算资源。结合内存缓存与异步任务调度机制,可在高并发访问场景下实现负载均衡,避免单点瓶颈对系统整体性能造成影响。
- 事务管理与一致性控制:在多用户并发访问以及跨表、跨节点操作场景中,SQL引擎通常结合多版本并发控制机制与分布式事务协调策略,对数据读写顺序进行约束。通过快照读、锁策略与事务隔离级别控制,在保证数据一致性的同时,尽量降低并发冲突对性能的影响。
- 智能缓存与数据预取策略:通过对热点数据进行缓存,并结合访问模式进行数据预取,可以有效减少磁盘I/O次数并缩短查询响应时间。这类机制在实时分析、复杂报表计算及决策支持场景中,对系统整体性能提升具有直接作用。
2.功能引擎:模块化运行与扩展能力管理
功能引擎承担着业务能力组织与运行调度的核心职责,其关键在于在支持快速集成与灵活配置的同时,维持系统结构的清晰性与长期可维护性。通过模块化封装、服务化管理与动态扩展机制,功能引擎为复杂业务场景提供稳定运行基础。

- 模块化封装与能力组合:核心业务能力通常以标准化模块或插件形式进行封装,并通过清晰的接口定义实现解耦。模块之间可按需组合、替换或扩展,使系统能够在不破坏整体架构稳定性的前提下,快速适配不同业务需求。
- 动态服务注册与依赖管理:通过服务注册与依赖注入机制,对功能模块的生命周期进行统一管理,并支持按需加载与实例动态调度。这种方式有助于优化资源使用效率,并在负载波动场景下维持系统性能稳定。
- 规则引擎集成与逻辑扩展:功能引擎通常集成规则执行能力,使业务逻辑能够以配置化方式进行描述与调整。结合可视化规则设计与自动执行机制,复杂业务规则可在不频繁修改系统结构的前提下完成迭代,从而降低维护成本。
- 服务监控与弹性扩展机制:通过持续监测服务调用链路、运行状态与资源消耗情况,系统能够根据实际负载动态调整服务实例规模,在突发流量或资源压力场景下保障整体可用性与容错能力。
3.模板引擎:界面解耦与高效渲染机制
模板引擎负责界面结构描述与运行态渲染,其核心目标是在实现前后端职责解耦的同时,支持界面的快速生成与灵活调整。通过结构化模板定义与动态渲染策略,模板引擎提升了界面层的复用能力与维护效率。

- 动态数据绑定机制:模板引擎通过数据绑定策略,将界面状态与后端数据模型建立映射关系,并结合虚拟DOM或等效状态管理机制,对数据变更进行精确感知与局部更新,从而避免全量渲染带来的性能损耗。
- 模板编译与渲染优化:在模板编译阶段,通过静态分析与依赖识别机制,对模板结构与数据引用关系进行预处理,并在运行阶段采用增量更新与差异化渲染策略,降低重复计算与无效渲染的发生概率。
- 模板继承与复用体系:通过支持模板继承、嵌套组合与参数化配置,通用布局与业务差异得以有效分离。这种多层级复用机制在保持界面一致性的同时,为不同业务场景提供灵活定制空间。
- 条件渲染与异步加载策略:通过按需渲染与组件级异步加载机制,系统可在运行过程中动态控制界面内容加载顺序,从而优化首屏响应时间并降低初始渲染压力。
4.图表引擎:高性能可视化与交互支撑
图表引擎负责将结构化数据转化为直观的可视化表达,其核心目标是在大数据量条件下保持渲染性能稳定,并支持必要的交互分析能力,为业务分析与决策提供可靠支撑。

- GPU加速渲染机制:通过将高频图形计算任务交由GPU执行,可显著提升复杂图表在高数据量场景下的渲染效率,保障动态图表的实时响应能力。
- 分层缓存与增量更新策略:通过区分静态元素与动态数据层,并结合增量更新机制,减少不必要的重复绘制操作,从而提升整体渲染效率与界面流畅性。
- 多维图表扩展能力:图表引擎通常提供标准化接口与扩展机制,支持多种常见图表类型,并允许通过插件或配置方式引入自定义可视化组件,以满足多样化的数据分析需求。
- 交互事件与动画控制:通过统一管理交互事件,并对动画复杂度与触发频率进行控制,在保障用户体验的同时避免对系统性能造成额外负担。
5.切面引擎:横切能力治理与系统级优化
切面引擎基于面向切面编程思想,将日志、监控、安全校验等横切关注点从核心业务逻辑中抽离,实现系统结构的清晰化与运行行为的集中管理。这一机制有助于在不侵入业务逻辑的前提下进行系统级优化。

- AOP能力集中管理:通过统一切面配置,对通用功能进行集中处理,减少重复实现,提高系统一致性与维护效率。
- 代理机制与调用透明性:结合动态代理与静态代理方式,在保证调用透明性的同时兼顾执行效率,为跨模块功能增强提供稳定支撑。
- 自动化运维与诊断支持:切面引擎可与监控、测试与诊断工具协同工作,对关键执行路径进行持续监测,降低运维复杂度并提升问题定位效率。
- 统一异常与日志治理:通过集中式异常捕获与日志管理机制,对系统运行异常进行规范化处理,并结合告警策略实现风险状态的及时识别,增强系统运行的可预期性。
模型驱动开发:全流程自动化与智能化支撑
模型驱动开发(Model-Driven Development,MDD)通过将业务模型与系统实现建立稳定映射关系,使开发过程从“手工实现”转向“模型驱动执行”,从而实现流程的标准化、自动化与智能化。该模式在显著提升开发效率与一致性的同时,也增强了系统在可维护性、可复用性及跨平台适配方面的工程能力。其核心技术路径主要体现在自动化生成、运行态优化与跨环境部署三个层面,并在性能与稳定性之间保持必要平衡,以支撑企业级应用的长期运行。
1.自动化代码生成:多语言支持与深度定制
自动化代码生成是模型驱动开发的核心执行机制,其本质在于将高层业务模型按照既定规则映射为可部署、可维护的程序实现。通过将结构约束与生成规则前置到模型层,该机制在提升开发效率的同时,也显著降低了人工编码带来的不确定性与一致性风险。

- 多语言代码生成与运行时适配:基于统一的抽象模型,生成器可输出Java、Python、Go等多种目标语言代码,并针对不同语言的运行时特性进行差异化处理,如并发模型、内存管理方式与异常处理机制等,从而确保生成代码在不同技术栈中的行为一致性与性能可控性。
- 动态模板机制与模块级定制:通过参数化模板、条件生成规则及组件化拼装方式,对功能模块、接口结构与业务逻辑进行精细化控制。模板可根据业务约束、数据模型与界面配置动态调整,在提升灵活性的同时,保持整体架构与编码规范的统一。
- 模型校验与自动纠错能力:在代码生成前,对业务模型进行结构完整性、依赖关系与逻辑一致性校验,有助于提前识别潜在冲突与配置异常。结合静态分析规则与预置测试骨架,可减少低级错误在运行阶段暴露的概率,提升生成代码的稳定性与可测试性。
- 跨项目复用与版本演进支持:生成模板与业务模型可在不同项目间复用,并通过版本管理机制支持演进式更新与回溯控制。这种方式有助于在团队协作与长期系统迭代中维持技术一致性,降低重复建设成本。
2.智能优化引擎:性能与质量双重保障
智能优化引擎通过融合静态分析、动态分析与运行时调优机制,对生成代码及其运行状态进行持续优化,在保障执行性能的同时,兼顾结构合理性与系统稳定性,尤其适用于高并发访问和大规模数据处理等复杂场景。

- 静态与动态联合分析:在构建阶段对代码结构、控制流、循环复杂度与依赖关系进行静态分析,并在运行阶段采集执行路径、内存占用与调用频率等动态指标。通过识别冗余逻辑、低效调用与资源浪费点,实现有针对性的结构精简与性能优化。
- 多线程与异步执行优化:根据运行负载特征动态调整线程池规模、任务调度策略与执行优先级,使并发资源分配更加合理。在异步处理场景中,通过减少阻塞调用与优化任务拆分方式,提升系统整体吞吐能力与响应稳定性。
- 自动化性能检测与持续调优:集成性能剖析与监测机制,对关键执行路径、热点函数与高频接口进行持续观测,并基于历史数据生成优化建议或自动调整参数配置,形成性能优化的闭环过程。
- 安全性与稳定性增强机制:自动识别潜在的资源泄漏、死锁风险与异常传播路径,并结合预定义策略进行干预,降低系统在高负载与复杂业务条件下的失效概率,提升整体运行可靠性。
3.无缝跨平台兼容:迁移与适配的便捷体验
无缝跨平台兼容能力通过环境抽象、容器化封装与运行时适配机制,使生成代码能够在多种基础设施与技术环境中稳定运行并快速迁移,从而简化部署流程,提升系统的可用性、可维护性与演进弹性。

- 容器化与云原生部署支持:基于容器技术对应用代码、运行时依赖与配置进行统一封装,实现一次构建、多环境运行。结合云原生架构,可支持弹性扩缩容、自动化部署与故障自愈机制,增强系统在复杂生产环境中的可控性与高可用性。
- 多环境自适应机制:通过环境探测与配置映射机制,自动识别不同运行环境特征,并动态调整数据库连接、缓存策略与服务参数配置,使系统在资源条件与负载变化下保持稳定表现。
- 环境抽象与统一接口设计:对操作系统、数据库、中间件及网络差异进行抽象封装,为上层业务逻辑提供统一访问接口,从而降低跨平台开发与迁移成本,减少环境切换对业务代码的影响。
- 迁移策略与回滚保障:支持版本化部署与渐进式迁移,通过配置隔离、数据兼容策略与快速回滚机制,降低系统升级与环境切换带来的业务中断风险,保障系统演进过程的连续性与安全性。
- 多终端运行与扩展能力:生成代码可运行于桌面端、移动端及微服务架构中,并支持横向扩展与新模块平滑接入,为企业级应用提供长期可持续的技术扩展空间。
模型驱动开发通过自动化生成、智能优化和跨平台适配,实现开发效率、代码质量和系统可维护性的多维提升。在企业实践中,它不仅缩短了开发周期,也降低了技术门槛和运维成本,同时确保系统在复杂业务负载下的稳定性和安全性。结合AI驱动的智能优化、预测分析及云原生部署,MDD的技术价值和战略意义将进一步增强,成为企业数字化转型和应用快速迭代的重要支撑。
数据处理能力优化:高性能与智能化支撑
数据处理能力是现代企业级系统的核心能力,直接决定系统在高并发、大数据量及复杂业务场景下的可靠性和响应速度。本模块通过跨数据库兼容、实时流处理、自动化清洗与转换、灵活建模和底层架构优化,实现高性能与智能化的数据处理支撑,为企业分析和决策提供稳健基础。
1.跨数据库兼容性:动态负载均衡与智能执行
跨数据库兼容能力是支撑复杂业务系统稳定运行的重要基础,其核心在于在异构数据源环境中实现高效访问、事务一致性保障与执行路径的动态优化。通过统一抽象、智能调度与执行治理机制,系统能够根据访问模式与业务负载变化自适应调整数据访问策略。

- 多数据库统一访问与无缝切换:通过标准化数据访问接口屏蔽底层数据库差异,兼容关系型数据库(如MySQL、PostgreSQL)与非关系型数据库(如MongoDB、Redis、Cassandra)。该机制降低了业务层对具体存储实现的依赖,减少系统迁移与多数据库并存场景下的开发和运维复杂度。
- 智能数据连接器与执行路径选择:数据连接器基于实时负载状态、历史访问模式及数据分布特征,对查询请求进行动态分析,并自动选择最优执行路径。结合分区策略、索引优化与多级缓存机制,可显著提升大数据量与高并发场景下的访问效率。
- 动态负载均衡与自适应调优机制:系统根据请求压力和资源利用情况,对计算与存储请求进行动态分配,优化整体吞吐能力。在高并发环境下,通过请求优先级调度、热点数据缓存和连接池管理策略,避免局部资源瓶颈,提升系统整体稳定性。
- 跨库事务一致性保障:基于分布式事务协议(如Two-PhaseCommit或Saga模式),对跨数据库操作进行一致性控制与补偿管理,在保证数据完整性的同时降低事务冲突与性能开销,满足金融、电商等对数据一致性要求较高的企业级应用场景。
2.实时流处理:低延迟计算与弹性扩展
实时流处理模块面向高频、连续产生的数据流提供稳定的在线计算能力,其核心目标是在保证数据有序性与一致性的前提下,实现低延迟响应与弹性资源调度,满足对实时性要求较高的业务场景。

- 分布式流处理架构:基于分布式流处理模型,支持对大规模数据流的实时接收、聚合、分发与持久化存储。通过流分区、状态管理与并行计算机制,系统能够在高吞吐场景下保持数据处理的连续性和稳定性,并支撑百万级事件每秒的处理能力。
- 事件驱动与异步处理机制:采用事件驱动架构和发布/订阅模式,将数据生产与消费解耦。结合异步消息传递与非阻塞处理策略,可显著降低端到端延迟,适用于高频交易、实时监控、用户行为分析及工业物联网等场景。
- 复杂事件处理(CEP)能力:提供滚动窗口、滑动窗口与会话窗口等多种时间语义支持,实现对事件流的实时聚合、模式匹配与异常检测。通过对事件时序和上下文的持续分析,系统能够在秒级甚至更低延迟下完成复杂事件识别。
- 弹性计算与动态资源调度:根据实时流量波动与计算负载变化,自动调整计算节点规模与资源分配策略,支持水平扩展与快速回收。在流量峰值场景下,系统能够保持处理性能和稳定性,避免资源浪费或处理拥塞。
- 智能流处理优化策略:结合历史数据与预测模型,对流量趋势和计算负载进行预判,提前调整计算资源与缓存策略,从而进一步降低处理延迟并提升整体执行效率。
3.自动化数据清洗与转换:规则驱动与智能辅助
高质量数据是支撑智能决策、业务分析和模型训练的前提条件。自动化数据清洗与转换通过规则引擎与智能辅助机制的协同运行,在降低人工干预的同时提升数据处理的准确性、一致性与可扩展性。

- 全流程自动化数据处理能力:覆盖数据采集、抽取、清洗、转换与加载(ETL/ELT)的完整链路,通过流程化与配置化方式实现端到端自动处理,减少人工操作带来的不确定性,提升数据处理效率与稳定性。
- 规则引擎驱动的数据治理机制:通过可配置规则对数据进行标准化处理,包括异常值识别、缺失值补全、数据类型转换与格式统一。该机制支持批处理与实时流处理场景,确保不同数据来源和处理阶段的数据一致性与可追溯性。
- 智能辅助的数据质量优化策略:结合历史数据分布与行为模式,对潜在异常进行预测识别,如重复记录、异常波动趋势或格式偏差,并据此动态调整清洗与转换策略,实现从静态规则向自适应优化的演进。
- 实时数据验证与反馈闭环:在数据处理过程中持续监控关键质量指标,通过即时反馈与告警机制暴露潜在问题。结合可视化仪表盘与统计分析指标,对数据准确性、完整性与处理延迟进行量化评估,为数据治理和优化提供持续依据。
4.虚拟字段与灵活统计配置:动态建模与多维分析
虚拟字段与灵活统计配置能力通过运行时建模与计算抽象,使系统能够在不破坏底层数据结构的前提下快速响应业务变化,同时支撑多维分析与可视化决策需求,显著提升数据分析的敏捷性与可扩展性。

- 虚拟字段与运行时计算机制:通过在查询或分析层引入虚拟字段机制,无需对底层数据库表结构进行修改,即可动态定义计算字段、派生字段或临时业务字段。该能力支持复杂表达式与业务规则配置,适用于快速验证业务假设和满足临时分析需求。
- 多维统计与自定义分析能力:支持基于多维度组合、指标聚合与条件筛选的统计配置,能够灵活构建面向不同业务视角的分析模型。结合OLAP计算模式,在大数据量场景下实现高性能聚合与快速响应,满足复杂业务分析需求。
- 交互式数据可视化与分析呈现:通过仪表盘、热力图与动态图表等多种可视化形式,实现分析结果的实时呈现与交互探索。结合GPU加速渲染与分层数据加载策略,在海量数据条件下保持界面流畅性和良好用户体验。
- 动态模型更新与一致性保障:数据模型能够随业务规则和逻辑变化进行动态更新,确保统计结果与当前业务状态保持一致。通过模型依赖管理与更新传播机制,避免分析口径不一致,提高决策响应速度与可靠性。
5.底层组件支持:高性能架构与模块化设计
底层组件体系与模块化设计构成高性能、可维护与可扩展系统的基础支撑。通过事件驱动架构、异步执行模型、缓存治理与统一优化机制,系统能够在复杂业务负载下保持稳定运行,并支持持续演进与技术迭代。

- 事件驱动与异步执行架构:通过引入事件总线与发布/订阅机制,将业务逻辑处理与数据操作解耦,实现任务的异步化和流程解耦。该架构不仅提升了系统并发处理能力,也为模块独立演进与弹性扩展提供了基础条件。
- 异构数据访问与跨数据库优化:针对不同类型的数据存储系统,底层组件能够生成差异化的执行策略,并结合索引设计、数据分区与多级缓存机制,实现高效的数据访问与处理,避免“一刀切”式的数据操作带来的性能瓶颈。
- 高可用性与模块化扩展机制:通过组件冗余、消息重试、异常隔离与负载均衡策略,提升系统在故障场景下的恢复能力与稳定性。同时,插件化模块设计支持功能的按需扩展与替换,使系统能够灵活适应业务变化和技术升级需求。
- 智能监控与自愈能力:集成性能监控、异常检测与自动告警机制,对系统运行状态进行持续观测。在检测到节点故障或数据异常时,能够触发自动修复与资源重调度流程,减少人工干预,提升系统整体可靠性与可运维性。
通过跨数据库兼容、实时流处理、自动化清洗、动态建模和底层架构优化,本模块实现了高性能、低延迟和智能化的数据处理能力。它不仅支撑企业级系统在复杂业务和大数据场景下稳定运行,还为业务分析、实时决策和智能化应用提供坚实基础。结合AI智能优化、预测分析、多云环境部署及自愈机制,数据处理能力的技术厚度和战略价值进一步增强,成为企业数字化转型的核心支撑。
AI深度融合:智能驱动的开发体系
AI深度融合通过自动化、智能分析和自适应优化,贯穿开发、测试与运维全流程,为高复杂度系统提供高效、可靠和可持续的技术支撑。其核心目标在于减少重复劳动、优化代码结构、保障系统性能与可维护性,并实现开发流程的智能化决策能力。
1.智能代码助手:自然语言驱动的高效开发
智能代码助手通过自然语言理解、语义解析与结构化代码生成机制,将开发者的业务意图直接映射为可执行程序,覆盖从代码生成、结构优化到运行环境适配的完整开发链路,显著提升开发效率与代码质量。

- 意图解析与结构化代码生成:基于深度学习的语义理解模型,对自然语言需求进行上下文分析,并映射为抽象语法树(AST)及中间表示结构,自动生成模块化代码片段。该过程支持条件分支、循环控制、函数封装与接口调用,确保生成代码在结构和逻辑上的一致性与可读性。
- 性能与安全的智能优化机制:结合静态分析与运行时分析模型,对生成代码进行多维评估,自动识别冗余计算、高复杂度循环及潜在安全隐患。系统可基于分析结果提出优化策略,如函数内联、循环展开或并行化处理,在提升执行效率的同时增强安全性。
- 版本兼容性与运行环境适配:在代码生成阶段自动解析依赖库版本、操作系统差异及运行时环境特征,并据此调整生成策略,减少因环境不一致引发的兼容问题,降低系统迁移与上线风险。
- 协同逻辑分析与模块解耦支持:通过对模块依赖关系与数据流的智能分析,辅助拆解高耦合逻辑并优化模块边界,提升跨模块调用的稳定性与系统整体可维护性,为团队协作和长期演进提供支撑。
2.智能故障排查:精准定位与提前干预
智能故障排查模块通过行为建模、异常检测与因果分析机制,对系统运行状态进行持续感知与分析,实现从被动告警向主动定位和提前干预的转变,显著提升系统稳定性与可运维性。

- 异常检测与实时运行监控:基于系统行为模型与历史日志的模式分析,对性能波动、逻辑异常及潜在安全风险进行持续监控。通过对关键指标和运行特征的实时比对,能够在问题扩大前捕获异常信号,减少故障影响范围。
- 根因分析与事件链追踪能力:结合调用链追踪、模块依赖分析与事件时序建模,将异常现象与具体模块、函数调用或数据库操作进行关联,构建完整的事件传播路径,实现对问题根因的精准定位。
- 预测性维护与主动干预机制:利用机器学习模型对系统运行趋势和历史故障模式进行分析,评估潜在故障发生概率。在风险上升前,通过资源调度调整或逻辑路径优化进行提前干预,降低系统故障发生率。
- 多维诊断与反馈闭环:将监控指标、代码依赖关系与异常模式进行综合分析,形成多维故障诊断模型,并基于分析结果提供自动化修复建议和优化策略,构建持续反馈与自我改进的运维闭环。
3.场景化推荐:上下文驱动的智能辅助
场景化推荐机制基于上下文建模与多源数据分析,对组件、模板及业务逻辑配置进行智能提示与排序,旨在减少开发过程中的重复决策成本与无效试错行为。该机制并非简单的规则匹配,而是通过对当前开发状态与历史行为的综合分析,提供具备可执行性的推荐结果。

- 上下文感知建模:通过整合项目结构、数据模型、组件依赖关系及历史配置路径,对当前开发场景进行语义化描述,并据此对候选组件、模块调用方式及配置选项进行优先级排序,从而提升推荐结果与实际需求的匹配度。
- 多目标优化推荐策略:在生成推荐结果时,同时纳入执行性能、资源消耗、可维护性及安全约束等因素,通过权衡不同技术指标,形成可比较的推荐集合,避免单一维度优化带来的系统性风险。
- 动态策略调整与反馈闭环:基于运行态监测数据、业务变化及开发者交互行为,对推荐模型和规则权重进行持续修正,使推荐结果能够随系统负载和使用模式的变化进行动态适配,逐步提升稳定性与准确性。
- 依赖关系建模与一致性校验:通过静态分析与依赖图构建,对组件、逻辑及数据之间的关联关系进行约束校验,确保推荐结果在当前逻辑链中具备可组合性与可执行性,避免引入潜在的结构冲突。
4.自然语言接口与智能交互:降低操作复杂度
自然语言接口通过将复杂的系统操作抽象为对话式交互,使开发者能够以更低认知成本完成编码、调试与系统配置任务,从而降低平台使用门槛并提升整体开发效率。

- 指令解析与任务映射机制:基于自然语言理解与语义解析模型,对用户输入进行上下文分析,并将其映射为结构化操作序列或函数调用。该机制覆盖数据操作、业务逻辑控制与模块配置等常见开发行为,确保自然语言指令能够被准确、可控地执行。
- 上下文感知的智能补全与优化提示:系统结合当前模块状态、代码结构与运行上下文,对用户输入进行实时分析,提供代码补全、性能优化建议及潜在逻辑冲突提示,辅助开发者在交互过程中持续改进实现质量。
- 多轮交互与状态记忆能力:支持对话历史追踪与上下文关联,在多轮交互中保持任务状态一致性。复杂操作可被拆解为多个步骤逐步执行,避免一次性指令带来的理解偏差和执行风险。
- 交互策略自适应优化:通过分析用户操作频率、行为习惯与反馈结果,动态调整提示内容与交互策略,在减少无关干扰的同时提升指令执行效率和交互体验。
5.AI驱动自动化测试:智能生成与动态优化
AI驱动的自动化测试模块通过引入智能生成、动态调度与质量分析机制,将测试过程从静态脚本执行提升为持续演进的质量保障体系,显著提高测试覆盖率与系统可靠性。

- 智能测试用例生成机制:基于代码静态分析、控制流与路径覆盖算法,自动生成功能测试、接口测试与性能测试用例。测试用例覆盖正常流程、边界条件与异常场景,并支持在负载测试中模拟真实业务压力,减少人工设计测试用例的成本与遗漏风险。
- 测试执行过程的动态优化:系统根据实时测试结果与资源使用情况,对测试执行顺序、并行度和资源分配策略进行动态调整。在保证覆盖率的前提下缩短整体测试时间,提高测试执行效率与资源利用率。
- 缺陷分析与可视化呈现能力:通过对异常分布、调用依赖与影响范围的综合分析,将测试发现的问题以可视化方式呈现,如依赖链分析和热力图展示,帮助开发者快速理解系统薄弱环节与潜在风险区域。
- 持续回归与智能验证闭环:在代码变更后自动触发回归测试,AI模型对异常模式和历史缺陷趋势进行分析,并据此动态调整测试策略,实现覆盖重点模块的智能化验证闭环,支持系统持续稳定演进。
6.自适应学习与持续优化:让系统智能进化
自适应学习与持续优化模块通过持续感知开发行为、系统运行状态与运维反馈,实现对开发、测试与运行策略的动态调整,使系统能够在长期使用过程中不断优化自身表现与决策质量。

- 行为模式识别与效率分析:通过分析团队开发行为、操作路径与协作模式,识别高效与低效的开发实践。基于分析结果,系统可自动优化任务分配策略、资源调度方式及代码生成建议,提升整体研发效率与协作质量。
- 动态资源管理与性能自调节:结合实时负载、性能指标与运行状态,对并发策略、缓存配置及计算节点分配进行动态调整。在业务负载波动或使用模式变化时,系统能够主动适配,提升性能稳定性与资源利用率。
- 趋势预测与前瞻性优化能力:基于历史运行数据、操作日志与问题演化路径,对潜在需求变化、性能瓶颈或技术风险进行预测,并提前生成优化建议,为系统演进和容量规划提供决策支持。
- 策略自演化与闭环优化机制:系统在持续使用过程中不断吸收反馈信息,对开发、测试与运维策略进行迭代更新,形成“感知—分析—调整—验证”的闭环优化机制,使平台能力随使用深度逐步演进,而非依赖一次性配置。
插件生态:覆盖多行业场景
插件化架构为系统提供高度可扩展和可定制的能力,使平台能够针对不同行业和业务场景灵活扩展功能,同时保证核心系统的稳定性与性能。通过插件机制,开发者可以快速集成特定功能模块,实现复杂业务需求的快速响应。

- 实时数据流处理插件:基于Kafka和Flink的插件支持大规模低延迟数据流处理,实现事件驱动的数据采集、聚合和实时分析。结合分区和状态管理机制,可保障高并发环境下的数据一致性与可靠性。
- AI模型训练与部署插件:集成TensorFlow、PyTorch等主流机器学习框架,支持快速开发、训练和部署AI模型,提供模型版本管理、推理优化和自动化调优机制。
- 智能图像处理插件:提供OCR、图像识别和视频分析功能,利用GPU加速和批量处理机制,提高图像和视频处理效率及准确性。
- 自然语言处理插件:支持语义分析、情感分析、多语言处理及文本向量化,实现高精度文本理解和智能化信息处理。
- 容器化部署插件:支持Docker与Kubernetes,实现应用及依赖打包、弹性扩缩容与跨平台部署,提升资源利用率和系统可移植性。
- 边缘计算插件:在边缘设备执行数据处理任务,降低延迟、减轻中心节点负载,并确保高实时性和稳定性。
- 低代码RPA插件:通过自动化流程执行,提升操作效率、减少重复性人工干预,实现业务流程的自动化管理。
- API网关插件:提供接口聚合、负载均衡、访问控制及版本管理,优化系统性能、提高服务可靠性,并便于多服务协同。
- 数据安全与隐私保护插件:支持数据加密、访问控制、隐私合规检查及敏感信息脱敏,确保数据在存储、传输及处理中的安全性。
- 业务流程建模插件:基于BPMN标准,实现业务流程快速建模、优化和自动化执行,提高流程透明度和协作效率。
- 数据可视化插件:提供丰富图表、仪表板及交互分析工具,实现数据的直观展示和多维分析支持。
- 数据集成与ETL插件:支持多源数据采集、清洗、转换及集成,保证数据完整性与一致性,同时减少人工操作和数据处理时间。
- 智能推荐系统插件:结合协同过滤与深度学习算法,实现个性化推荐,提升用户体验及业务决策支撑能力。
- 表单生成插件:支持动态表单设计、快速配置及条件逻辑绑定,降低开发门槛并提高表单管理效率。
- 智能客服插件:基于NLP与对话管理技术,实现自动问答、工单生成与问题分类,提高客户响应速度与准确性。
- 安全审计与日志分析插件:采集、解析系统日志,提供异常检测、事件追踪及合规报告,实现智能化安全监控。
- 身份认证与访问管理插件:支持多因素认证、单点登录与权限分级管理,提升系统安全性和访问控制精度。
- 增强搜索与推荐插件:通过语义搜索、向量检索及个性化推荐机制,提高信息检索效率和相关性。
- 智能运维插件:结合AIOps技术,实现故障诊断、性能监控、异常预测及自动化运维,提高系统可靠性和运维效率。
插件生态的核心价值在于按需扩展、灵活组合和技术可演进,使平台能够同时满足多行业差异化需求和复杂业务场景,而无需对核心系统进行大幅改造。
开放架构:高性能与开源生态的深度融合
开放架构通过模块化设计、微服务拆分和开源生态深度结合,实现系统高可扩展性、高性能以及跨团队协作能力。该架构不仅保障系统的稳定性和可维护性,同时兼顾开发效率、二次扩展能力和技术可持续演进,为企业级平台提供稳健基础。
1.微服务架构:模块化、弹性与高可维护性
微服务架构通过将复杂系统拆分为职责单一、边界清晰的服务单元,并结合异步通信与服务治理机制,在高并发和复杂业务场景下实现系统的稳定运行、弹性扩展与持续演进。

- 事件驱动与异步通信机制:基于事件总线或消息队列实现服务间的异步通信,有效降低服务耦合度。通过事件追踪、消息确认与重试机制,保障消息传递的可靠性,并为服务调用链提供可观测性基础。
- 分布式负载均衡与任务调度能力:采用一致性哈希、轮询或最小连接数等动态调度算法,对服务请求与计算任务进行合理分配。在高并发场景下,通过弹性扩缩容与智能调度策略,提升系统整体吞吐能力与响应稳定性。
- 分布式事务管理与一致性保障:通过2PC(两阶段提交)、TCC(Try-Confirm-Cancel)或Saga等事务模式,在跨服务操作中维持数据一致性。同时结合幂等性设计与补偿机制,降低并发冲突和异常回滚带来的系统风险。
- 服务监控与智能调度体系:集成服务网格、分布式追踪与性能指标采集机制,实现请求路径可视化、性能瓶颈定位与异常分析。基于监控数据,系统可自动调整路由与资源分配策略,提升整体鲁棒性与可运维性。
- 服务注册与发现及生命周期管理:通过动态服务注册、健康检查与服务发现机制,支持服务的弹性上线、下线与滚动升级。结合策略路由与版本控制,为持续集成和高可用部署提供可靠支撑。
2.开源框架支持:稳定基础与创新扩展
在低代码体系中,开源框架的作用并非提供“现成功能”,而是作为代码生成、运行与扩展的工程基础,决定平台能力的上限与演进成本。

- 低代码生成逻辑的落地载体:低代码平台所生成的配置、模型或中间代码,最终仍需映射为可执行程序。成熟的开源框架为这些生成结果提供稳定的运行语义,使“配置驱动”能够转化为可维护的工程代码,而非不可追溯的运行时逻辑。
- 约束优于自由的结构设计:通过框架既有的分层结构、生命周期管理和依赖注入机制,低代码平台在生成代码时被迫遵循明确的工程边界。这种约束限制了“任意拼装”的灵活性,但换来了可读性、可调试性和长期维护能力。
- 可扩展点与人工编码的衔接:低代码难以覆盖全部业务复杂度。开源框架提供的扩展接口、插件机制和中间层抽象,使平台能够在“生成代码”和“手写代码”之间形成明确分工,避免平台演进过程中出现不可控的黑盒逻辑。
- 工程化能力的继承而非重建:测试框架、构建工具、CI/CD流程等工程能力,并非低代码平台重新发明的对象,而是通过对主流开源生态的复用嵌入生成流程之中。这种继承关系决定了低代码是否能够进入规范化的软件交付体系。
- 技术演进的可持续性约束:当底层框架持续演进时,低代码平台必须同步调整其代码生成策略与运行模型。这一依赖关系既限制了平台的随意性,也在客观上约束了其技术路线,使平台难以脱离主流软件工程范式单独发展。
3.多样化组件库:模块化、可扩展与行业适配
在低代码体系中,组件库并非单纯的界面资源集合,而是将业务模型、交互逻辑与生成规则封装为可组合单元的核心基础。组件设计的颗粒度与扩展方式,直接决定了低代码平台能够覆盖的业务复杂度范围。

- 模块化建模与生成复用:低代码组件不仅承载界面结构,还内嵌数据绑定、事件规则和权限约束等生成逻辑。通过模块化封装,平台能够在不同项目间复用同一业务语义,避免将“重复配置”误当作效率提升。
- 面向生成的组件抽象层:区别于传统前端组件,低代码组件需要同时服务于可视化建模与代码生成两个阶段。因此,其设计必须在灵活性与规范性之间取得平衡,以保证生成结果具备可读性和可维护性。
- 跨技术栈的适配能力:组件库通过统一的描述模型与接口规范,对不同前端框架或服务接口进行适配封装,使低代码建模结果不被单一技术栈锁定。这种适配能力决定了平台在长期演进中的技术迁移成本。
- 可控扩展而非无限定制:低代码组件通常通过受限扩展点支持二次开发,而非完全开放的自由定制。这种设计在一定程度上牺牲了灵活性,但换来了组件行为的可预测性,避免平台演化为难以治理的“配置拼装系统”。
- 版本治理与依赖约束:组件的版本管理不仅影响界面表现,更直接作用于生成代码和运行逻辑。通过明确的依赖关系和升级策略,低代码平台能够在多项目并行演进的情况下,控制系统一致性与回滚风险。
4.高性能支撑:低延迟与大规模处理
在低代码体系中,性能问题不仅来源于运行期负载,还与模型抽象、配置密度和生成策略高度相关。高性能支撑的核心目标,并非追求极限吞吐,而是在可视化建模和自动生成前提下,维持系统在高并发和大规模数据场景中的可预测性与稳定性。

- 面向生成结构的缓存策略:低代码应用通常存在大量结构相似但配置差异明显的页面与服务。通过对模型解析结果、规则计算和权限映射进行内存级缓存,可避免重复解析带来的性能损耗,降低配置复杂度对运行效率的放大效应。
- 模型驱动的弹性部署机制:低代码平台生成的服务通常具有高度标准化的运行形态。基于这种一致性,平台可以按模型类型或业务负载特征进行容器化部署与弹性伸缩,而非对单一服务进行手工调优,从而提升整体资源利用效率。
- 配置密集型数据访问优化:在低代码场景中,数据访问路径往往由配置动态决定。通过对查询模板、条件组合和统计规则进行预编译与索引协同设计,可在不牺牲建模灵活性的前提下,控制大规模数据访问的性能波动。
- 运行期感知的调度与限流:结合模型复杂度、并发行为和历史负载特征,系统可在运行期动态调整请求优先级和资源配额,防止个别高复杂度配置对整体系统造成性能挤压,保障多应用并行运行时的稳定性。
- 生成代码的容错与降级约束:由于生成代码的统一性,一旦出现异常可能产生连锁影响。通过在生成阶段嵌入标准化的异常处理、重试与降级策略,可在不依赖人工干预的情况下,提高系统在峰值负载或节点故障时的可恢复性。
- 异步化与批处理的结构性优化:针对配置驱动的高频操作,系统可将同步执行路径拆解为事件驱动或批量处理流程,在保证业务一致性的同时,降低并发压力对响应时间的直接冲击。
5.开放接口与生态互联:跨系统协同与可持续演进
在低代码体系中,开放接口的目标并非简单扩展系统能力,而是解决模型生成系统如何在保持可控性的前提下,与外部系统协同演进的问题。接口与生态设计需要在灵活性与平台治理之间取得平衡,避免因过度开放削弱低代码的工程一致性。

- 模型感知的接口抽象:低代码平台中的接口调用通常由模型或配置驱动,而非手工编码。通过对数据模型、业务流程和权限规则的统一抽象,接口层可自动生成稳定的访问契约,确保跨系统交互在结构和语义上的一致性,降低配置差异带来的集成风险。
- 生成级接口治理机制:与传统系统在运行期进行接口管控不同,低代码平台可在生成阶段对接口调用进行约束和校验,包括参数完整性、调用频率和依赖关系分析,从源头减少接口滥用或隐性耦合对系统演进的影响。
- 插件化扩展的边界控制:通过标准化扩展点而非直接代码注入,引入外部系统能力。插件和适配器以受控方式接入模型生命周期,既保留扩展灵活性,又避免破坏核心生成逻辑,从而维持平台整体结构的稳定性。
- 接口安全与审计的模型内嵌:在低代码环境中,接口安全策略可与业务模型同步定义,而非独立配置。身份认证、权限校验和审计规则随模型自动生成并持续生效,减少人工配置带来的安全偏差,提升合规性可维护性。
- 面向演进的生态兼容策略:通过接口版本化、能力分级和依赖解耦设计,平台可在不影响既有模型运行的前提下逐步引入新技术或外部服务,支持系统在长期使用中的平滑演进,避免低代码应用因技术更替而整体重构。
企业功能增强:从基础数据操作到智能决策支撑
企业功能增强模块旨在通过技术手段提升业务系统的灵活性、数据操作效率及智能化处理能力,实现开发与运维的高度协同。核心在于组件化设计、可视化逻辑配置、规则引擎驱动、权限安全控制及高性能渲染,保障复杂企业场景下的系统稳定性、扩展性和决策支持能力。
1.数据增删查改:配置驱动下的高效数据操作
数据的增删查改能力是低代码应用运行的基础,其关键不在于操作本身,而在于如何通过配置与模型驱动实现高频、可控且一致的数据交互。通过可视化建模与自动生成机制,低代码平台在降低开发复杂度的同时,仍需保证数据操作的性能与可靠性。

- 配置化组件与自动生成逻辑:低代码平台通过表单、列表等可视化组件,将数据增删查改能力封装为可配置单元。开发者可通过属性绑定和规则配置完成常规数据操作,底层逻辑由系统自动生成,减少重复编码并降低人为错误风险。
- 数据绑定与事件联动机制:组件与数据模型之间建立明确的数据绑定关系,支持状态同步与事件自动触发。数据变更可驱动后续校验、计算或流程逻辑执行,确保业务规则在不同操作路径下保持一致性。
- 面向高并发的执行优化:在生成的数据访问逻辑中,引入批量处理、异步执行和缓存机制,以适配高并发或大数据量场景。通过索引策略和访问路径优化,兼顾低代码灵活性与运行期性能需求。
- 事务一致性与安全控制:针对跨模块或跨数据源操作,平台在生成阶段引入事务控制和并发管理策略,如幂等约束和一致性校验,降低并发冲突对业务稳定性的影响。
- 运行期自适应优化:系统可基于实际访问模式对数据策略进行动态调整,包括缓存命中策略和查询路径选择,从而在不改变模型配置的前提下提升整体响应效率。
2.图表创建一键直达:交互式可视化与高性能渲染
在低代码环境中,数据可视化的核心价值不在于图表类型本身,而在于通过配置快速构建可交互、可复用的分析视图。图表能力需要在降低使用门槛的同时,兼顾数据规模扩展和运行期性能。

- 抽象化图表组件与配置生成:低代码平台将常见图表类型封装为标准化组件,通过数据源绑定、维度与指标配置即可生成可用图表。组件之间可基于事件机制实现联动更新,支持页面级的数据协同分析,而无需显式编写交互代码。
- 高性能渲染与增量更新机制:在运行阶段,引入分层渲染、增量更新与缓存策略,减少全量重绘带来的性能开销。针对大规模数据场景,结合硬件加速与异步计算,保证图表交互的流畅性和响应稳定性。
- 多维交互与自适应呈现:图表组件支持数据筛选、钻取和联动分析,并通过响应式布局适配不同终端形态。在配置层保持统一模型的前提下,实现跨设备一致的分析体验。
- 可扩展的渲染与调度策略:系统可根据数据规模和运行负载动态调整渲染优先级与计算方式,在保证核心交互体验的同时,避免可视化能力对整体系统性能造成过度影响。
3.灵活的业务逻辑配置:响应式编程与事件驱动
在低代码场景中,业务逻辑的复杂性主要体现在规则依赖、多状态变化与异步行为的协同管理上。通过引入响应式模型与事件驱动机制,系统能够在降低开发复杂度的同时,提升逻辑配置的可控性与可演进性。

- 响应式数据模型与状态联动:业务数据以状态为核心在组件间传播,状态变化自动触发关联逻辑执行。通过可视化配置方式定义条件规则和依赖关系,使业务行为随数据变化即时响应,同时减少显式控制流带来的维护负担。
- 事件驱动的逻辑触发机制:系统通过事件作为逻辑执行的触发源,支持界面交互、数据变更和外部消息驱动的业务处理。事件机制为异步任务和复杂依赖提供清晰的解耦边界,便于逻辑拆分与调试。
- 流程模板与逻辑单元复用:常见业务流程和任务逻辑被封装为可配置模板,支持在不同场景和项目中复用。模板化设计有助于统一业务规则表达方式,并降低跨团队协作中的理解和实现偏差。
- 逻辑验证与冲突约束:在配置阶段对条件组合、事件链路和执行顺序进行校验,识别潜在冲突、循环依赖或不可达路径。通过提前约束逻辑结构,减少运行期异常,提高系统整体可预测性。
4.自定义公式与规则引擎:简化计算与智能执行
在低代码体系中,自定义公式与规则引擎承担着业务计算与决策逻辑的核心职责,通过将计算规则从代码中抽离,实现业务行为的配置化表达与可控执行。

- 多类型公式建模与即时校验:规则体系支持数学、逻辑、文本、时间等多类型表达式,并允许基于业务需求扩展自定义运算符。公式在配置阶段即可进行语法与语义校验,降低运行期计算错误风险,保障业务逻辑执行的确定性。
- 规则驱动的自动化执行机制:规则引擎以条件判断为核心,统一管理计算触发、事件响应与流程分支,实现业务规则在不同场景下的自动执行。通过配置方式替代硬编码逻辑,提升复杂业务处理的灵活性与一致性。
- 公式模板化与跨场景复用:常见业务计算逻辑可抽象为公式模板,支持跨模块、跨项目复用与集中管理。模板化机制有助于减少重复配置,提高规则维护效率,并降低业务迭代中的配置成本。
- 规则冲突分析与约束控制:在多规则并行存在的情况下,系统通过依赖分析与优先级校验识别潜在冲突、覆盖关系或执行歧义,并在配置阶段提供约束提示,增强规则体系的可预测性与稳定性。
- 运行期动态调度与策略优化:规则执行过程可结合实时数据状态与系统负载进行动态调度,通过调整执行顺序和资源分配,平衡计算性能与响应效率,满足高并发和复杂业务场景的运行需求。
5.虚拟字段与多租户权限管理:灵活性与安全并重
在企业级低代码系统中,业务灵活性与数据安全并非对立目标,而是需要通过运行期机制进行协同平衡。虚拟字段与多租户权限管理共同构成了系统在动态变化环境下的核心支撑能力。

- 虚拟字段与运行期数据建模:通过在不修改物理数据库结构的前提下引入虚拟字段机制,系统能够动态定义计算字段、派生指标和临时业务属性。该机制将数据建模能力从结构设计阶段延伸至运行阶段,显著提升对业务变化的响应速度。
- 多租户隔离与资源边界控制:系统在数据、配置与计算资源层面实施多租户隔离策略,通过逻辑分区、访问策略和资源配额管理,确保不同租户之间的数据安全性、性能独立性与隐私合规性。
- 细粒度访问控制模型:权限管理以用户、角色、组织结构和资源对象为核心维度,支持条件化与上下文感知的访问控制规则。该模型能够适配复杂组织结构和多层级管理需求,避免权限配置的刚性和碎片化。
- 全流程审计与行为追踪:系统对关键操作、数据变更与权限调整进行完整记录,并支持基于时间、对象和行为类型的审计分析,为安全治理、问题定位和合规审查提供可追溯依据。
- 自适应安全策略与风险调节:结合访问频率、数据敏感度与异常行为特征,系统可动态调整权限策略和校验强度,在不显著降低使用效率的前提下增强风险控制能力,实现安全与灵活性的动态平衡。
结束语
低代码平台通过模块化架构、运行期引擎与模型驱动机制的协同设计,在提升开发效率的同时兼顾了系统性能、可维护性与业务复杂性的治理需求。各技术模块在统一运行模型下形成相互支撑的技术体系,使企业能够在高并发、大数据量及多变业务规则的场景中实现稳定运行与持续演进。

随着智能引擎与自动化能力的不断增强,低代码已不再局限于开发工具层面的效率提升,而是逐步承担起业务建模、规则执行与系统治理的重要角色。在这一过程中,人工智能、云原生架构与开放接口体系的融合,使低代码具备更强的适应性和扩展空间。
从长期视角看,低代码的核心价值正在从“降低开发门槛”转向“支撑复杂系统的持续构建与演化”。其意义不仅体现在开发方式的改变,更体现在为企业数字化建设提供了一种兼顾灵活性、规范性与可持续性的技术路径。





