常见注解及使用说明

简介: 本文介绍了SpringMVC中@RequestMapping注解的作用与原理,通过注解将前端HTTP请求映射到后端控制器方法,实现接口路径的精准定位,并简要解析其底层机制及衍生注解的使用。

在我们引入了SpringMVC框架之后,各位读者会发现,我们开始借助于注解的形式去定义接口请求路径,这些注解的作用就是:将任意HTTP 请求映射到控制器方法上

即:前端访问:www.baidu.com,实际对应后端一个被SpringMvc框架注解锁标注的方法上

那么这些注解有哪些,有各自发挥什么作用,在这里笔者带领大家快速了解一下:

@RequestMapping能做什么

在控制器类(就是我们的Controller类)上的方法上使用,用来表示前端请求的一个接口地址,比如我们访问任意一个网站,此时前端就会对后端发起一个Http请求

问题就在于:前端怎么知道请求后端哪个接口呢?接口有那么多?

此时我们的@RequestMapping注解就开始发挥作用了,我们定义的接口上:跟前端保持一样的接口请求路径,就可以实现对应接口的一对一访问。简而言之就是下面几个例子:

我们现在有一个员工操作接口,包括增删改查,一般我们会定义成下面的:

  • 新增:@RequestMapping("/staff/add")
  • 修改:@RequestMapping("/staff/update")
  • 删除:@RequestMapping("/staff/delete")
  • 查找:@RequestMapping("/staff/search")

这样我们就可以实现前后端接口的地址定位了。

但是除了这些我们可能还会有一些别的注解,其形式千变万化,但是要实现的效果是一致的。如@GetMapping、@PostMapping、@PutMapping、@DeleteMapping都是@RequestMapping注解基础之上的二次封装。

做个总结:@RequestMapping注解可以帮助后端程序员定义接口路径,从而让前端请求指定的接口。

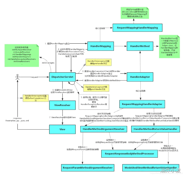
@RequestMapping怎么做到的

这里有一定的原理性知识,各位视情况而定,可以自行跳过。

如果大家有需要,可以借鉴我总结的SpringMvc:

https://kdocs.cn/l/cvXWljAu8eph

相关文章
|
4月前
|
uml C语言
系统时序图
时序图(Sequence Diagram)是UML中描述对象间消息传递时间顺序的交互图。横轴为对象,纵轴为时间,通过消息展现动态协作。强调时间顺序,可用于建模系统交互、展示并发进程。主要元素包括角色、对象、生命线、控制焦点和各类消息,如同步、异步与返回消息,支持自关联调用,直观呈现系统行为流程。
系统时序图
|
4月前
|
负载均衡 应用服务中间件 Nacos
Nacos配置中心
本文详细介绍Nacos作为配置中心的实现原理与实践,涵盖配置管理、热更新、共享配置及优先级规则,并演示集群搭建与高可用部署,助力微服务架构下配置的集中化、动态化管理。
 Nacos配置中心
|
4月前
|
人工智能 自然语言处理 安全
中小微企业 AI 客服系统建设费用:高性价比选择指南
瓴羊Quick Service是阿里云旗下智能客服产品,专为中小微企业设计,支持全渠道接入、7×24小时AI应答,准确率达93%,年费仅1万元起,助力企业低成本实现高效服务升级。
|
10月前
|
供应链 安全 开发者
代码签名——如何保护软件安全
同时,代码签名时间戳能让已过期证书的签名继续有效,这对长期维护的软件很重要。另外EV证书对驱动开发者的必要性——没它连Windows内核都加载不了
268 0
代码签名——如何保护软件安全
|
存储 Java 编译器
🔍深入Android底层,揭秘JVM与ART的奥秘,性能优化新视角!🔬
【7月更文挑战第28天】在Android开发中,掌握底层机制至关重要。从Dalvik到ART, Android通过采用AOT编译在应用安装时预编译字节码至机器码,显著提升了执行效率。ART还优化了垃圾回收,减少内存占用及停顿。为了优化性能,可减少DEX文件数量、优化代码结构利用内联等技术、合理管理内存避免泄漏,并使用ART提供的调试工具。
480 7
|
监控 Linux PHP
【02】客户端服务端C语言-go语言-web端PHP语言整合内容发布-优雅草网络设备监控系统-2月12日优雅草简化Centos stream8安装zabbix7教程-本搭建教程非docker搭建教程-优雅草solution
【02】客户端服务端C语言-go语言-web端PHP语言整合内容发布-优雅草网络设备监控系统-2月12日优雅草简化Centos stream8安装zabbix7教程-本搭建教程非docker搭建教程-优雅草solution
504 20
|
存储 人工智能 数据处理
无影云个人版,免费领取你的AI云电脑!
无影云个人版,利用先进的云计算技术,为用户提供全新的AI云电脑体验。无论是远程办公、数据处理还是视频会议,只需互联网接入即可享受无缝办公体验
977 11
|
存储 弹性计算 人工智能
阿里云Alex Chen:普惠计算服务,助力企业创新
本文整理自阿里云弹性计算产品线、存储产品线产品负责人陈起鲲(Alex Chen)在2024云栖大会「弹性计算专场-普惠计算服务,助力企业创新」中的分享。
|
云安全 安全 网络安全
云安全合规:构建可信云环境的基石
自动化与智能化:随着人工智能、大数据等技术的不断发展,云安全合规将越来越趋向于自动化和智能化。通过引入自动化工具和智能算法,企业可以实现对云环境中安全风险的实时监测、预警和处置,提高合规效率和准确性。 综合化治理:未来的云安全合规将更加注重综合化治理。企业需要构建全方位、多层次的安全防护体系,将合规要求融入到业务规划、架构设计、系统开发、运维管理等各个环节中,实现全生命周期的安全合规管理。 标准化与规范化:随着云安全合规的不断发展,相关标准和规范将逐渐完善并趋于统一。这将有助于降低企业在实施云安全合规过程中的成本和难度,提高合规效率和质量。 国际合作与交流:面对全球化发展的挑战和机遇,各国政府
639 6
|
API 数据安全/隐私保护
手摸手带你实现一个开箱即用的Node邮件推送服务
手摸手带你实现一个开箱即用的Node邮件推送服务
397 3