构建AI智能体:五十一、深思熟虑智能体:从BDI架构到认知推理的完整流程体系

简介: 本文系统介绍了深思熟虑智能体(Deliberative Agent)及其核心BDI架构。智能体通过信念(Beliefs)、愿望(Desires)、意图(Intentions)三个核心组件实现复杂决策:信念系统维护环境认知,愿望系统管理目标设定,意图系统执行行动计划。文章详细阐述了智能体的状态管理、推理机制和完整决策流程,并通过一个学术研究助手的设计示例,展示了如何实现从环境感知、计划制定到执行反思的完整认知循环。这种架构使智能体能够进行深度思考、规划和学习,而非简单反应式响应,代表了人工智能从工具性向认知性

一、什么是深思熟虑的智能体

       当我们谈论一个决策是深思熟的,我们指的是这个决策经历了深度的思考过程,不仅仅是快速的反应,而是包含了分析、推理、权衡和规划的复杂认知活动。同样,在人工智能领域,深思熟虑的智能体(Deliberative Agent) 是指能够进行复杂推理、规划未来行动、并基于内部状态和外部环境做出决策的智能系统。与简单的反应式智能体不同,深思熟虑的智能体具备:

  • 维护内部状态:记住历史交互和当前信念
  • 进行深度推理:基于现有信息进行逻辑分析和推断
  • 制定复杂计划:规划多步行动序列以实现长期目标
  • 反思和学习:从经验中总结教训并调整策略
  • 权衡决策:在不同选择间进行利弊分析

51.2-深思熟虑智能体2.jpg

与简单的反应式智能体相比,深思熟虑智能体更像人类的思考过程:

  • 反应式智能体:感知 → 行动
  • 深思熟虑智能体:感知 → 推理 → 规划 → 决策 → 行动 → 反思

二、深思熟虑的核心要求

要实现真正的深思熟虑,智能体需要具备:

  • 世界建模能力:建立和维护对环境的内部表征,理解因果关系和事件联系,进行心理模拟和后果预测
  • 自主决策机制:基于内在价值系统做出选择,在不确定性下进行推理,处理目标冲突和资源约束
  • 学习与适应能力:从经验中提取知识,调整决策策略和行为模式,适应环境变化和新挑战

       正是为了满足上述深思熟虑的需求,BDI架构应运而生。BDI架构提供了一个系统化的框架,将抽象的思考过程具体化为可计算的组件。

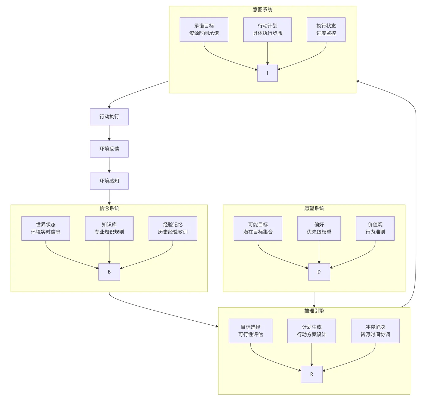
三、BDI 架构:信念-愿望-意图

       深思熟虑智能体通常采用 BDI 架构,Belief-Desire-Intention,这是最经典的智能体架构之一,包含三大主要核心组件:

  • 信念(Beliefs):智能体对世界的认知和理解
  • 愿望(Desires):智能体可能追求的目标状态
  • 意图(Intentions):智能体承诺要实现的愿望

1. 架构图

51.3-BDI架构deepseek_mermaid_20251002_e2176a.png image.gif

2. 架构详细说明

2.1 信念系统 (Beliefs) - "我知道什么"

核心作用:建立和维护智能体对世界的认知模型,三大组成部分:

  • 世界状态
  • 实时环境感知:当前环境的动态信息
  • 自身状态监控:智能体自身的运行状态
  • 情境上下文:理解当前操作的环境背景
  • 示例:"当前电量剩余30%","环境温度25°C","附近有3个障碍物"
  • 知识库
  • 专业知识存储:特定领域的专业规则
  • 常识推理基础:通用的逻辑推理知识
  • 操作规范:行为准则和操作流程
  • 示例:"红色表示停止","电池低于20%需充电"
  • 经验记忆
  • 历史记录:过去的决策和结果
  • 成功模式:有效的解决方案
  • 失败教训:需要避免的错误
  • 示例:"上次使用A方法成功","在拥挤环境B策略易失败"

2.2 愿望系统 (Desires) - "我想要什么"

核心作用:定义智能体的目标和价值取向,三大组成部分:

  • 可能目标
  • 目标生成:基于当前状态产生潜在目标
  • 目标分类:区分短期和长期目标
  • 目标管理:维护目标集合
  • 示例:"完成运输任务","学习新技能","维护系统健康"
  • 偏好
  • 优先级设定:为不同目标分配权重
  • 效用计算:评估目标的期望价值
  • 选择标准:决策时的参考依据
  • 示例:"安全比效率更重要","质量优于速度"
  • 价值观
  • 伦理准则:道德行为规范
  • 原则体系:核心行为原则
  • 身份认同:角色定位和使命
  • 示例:"不伤害人类","保护用户隐私"

2.3 推理引擎 - "我如何决定"

核心作用:协调信念和愿望,生成最优决策,三大处理功能:

  • 目标选择
  • 输入:信念(环境认知) + 愿望(目标集合)
  • 处理:
  • 评估目标可行性
  • 计算期望效用
  • 确定优先级排序
  • 输出:最优目标集合
  • 计划生成
  • 输入:选定目标 + 当前信念
  • 处理:
  • 设计行动方案
  • 预测可能结果
  • 评估执行风险
  • 输出:具体行动计划
  • 冲突解决
  • 输入:各类冲突情况
  • 处理:
  • 资源冲突协调
  • 时间冲突安排
  • 价值冲突权衡
  • 输出:一致决策方案

2.4 意图系统 (Intentions) - "我将做什么"

核心作用:将决策转化为具体行动承诺,三大组成部分:

  • 承诺目标
  • 目标锁定:确定要追求的目标
  • 资源承诺:分配必要资源
  • 时间承诺:设定完成时限
  • 示例:"承诺在今天完成区域扫描"
  • 行动计划
  • 任务分解:目标拆分为具体步骤
  • 时序安排:确定执行顺序
  • 资源规划:详细资源分配
  • 示例:"路径: A→B→C, 时间: 30分钟"
  • 执行状态
  • 进度跟踪:监控执行进展
  • 状态报告:维护当前状态
  • 问题识别:检测执行异常
  • 示例:"完成步骤2/5,遇到障碍"

3 完整的决策流程


      

       

        

       

        

       

        

       

        

       

        

       

        

       

        

image.gif

主要环节:

  • 感知环境 → 更新信念系统
  • 激活愿望 → 基于信念生成目标
  • 推理决策 → 协调信念愿望生成意图
  • 执行行动 → 实施具体计划
  • 获得反馈 → 观察行动结果

       BDI架构作为实现深思熟虑智能体的核心框架,代表了人工智能从"工具性"向"认知性"迈进的重要一步。它不仅仅是一个技术架构,更是对智能本质的深入探索。

       通过信念、愿望、意图三个组件的有机整合,BDI架构为人工智能系统提供了:

  • 真正的理解能力而不仅仅是模式识别
  • 自主的决策能力而不仅仅是规则执行
  • 持续的学习能力而不仅仅是经验存储
  • 理性的行为能力而不仅仅是刺激响应

四、智能体架构

1. 核心状态管理

深思熟虑智能体维护多种状态来支持复杂推理,状态类型:

  • 操作状态:空闲、思考、执行、反思
  • 认知状态:不确定、自信、冲突、解决
  • 情感状态:好奇、挫败、满意、困惑

51.4-智能体状态管理deepseek_mermaid_20251002_818a8c.png

       三种状态类型构成了智能体的多层次心智框架,为复杂推理提供完整的上下文环境和决策依据。这些状态相互交织,共同支撑智能体从感知到行动的完整认知循环。

1.1 操作状态:行为控制层

  • 定义:描述智能体当前的外部行为模式和资源分配状态
  • 状态详解:
  • 空闲:待机等待模式,维持基础环境监测,计算资源消耗最低
  • 思考:内部处理活跃期,进行深度分析、方案生成和决策权衡
  • 执行:任务实施阶段,按照既定计划行动并监控执行进度
  • 反思:经验学习过程,评估执行效果并提取知识教训
  • 核心作用:确定智能体的行为焦点和资源分配策略

1.2 认知状态:知识评估层

  • 定义:反映智能体对当前任务和环境的认知把握程度
  • 状态详解:
  • 不确定:信息不足或模糊,置信度低,需要进一步探索验证
  • 自信:信息充分可靠,推理清晰,能够做出明确决策
  • 冲突:存在信念矛盾或目标竞争,需要深入分析和权衡
  • 解决:达成认知一致,形成明确的问题理解和解决方案
  • 核心作用:指导智能体的信息处理深度和决策谨慎程度

1.3 情感状态:动机调节层

  • 定义:表征智能体的内在驱动力和情绪倾向
  • 状态详解:
  • 好奇:强烈的探索和学习欲望,驱动知识获取和创新尝试
  • 挫败:目标实现受阻,触发策略调整和行为模式改变
  • 满意:目标达成或进展顺利,强化成功经验和方法
  • 困惑:理解困难或方向不明,促使寻求澄清和简化问题
  • 核心作用:调节智能体的探索倾向和风险偏好

1.4 状态间动态影响

  • 操作状态为认知和情感状态提供行为载体
  • 认知状态制约操作状态的执行方式和情感状态的产生
  • 情感状态影响操作状态的执行力度和认知状态的开放程度

1.5 状态组合示例

  • 思考+不确定+好奇 → 探索性学习模式
  • 执行+自信+满意 → 高效执行模式
  • 反思+冲突+困惑 → 深度分析模式
  • 空闲+解决+满意 → 准备就绪模式

2. 智能体核心循环

深思熟虑智能体的工作流程是一个持续的循环:

  51.5-智能体核心循环.png

流程说明:

  • 1. 开始循环:启动或重新开始智能体的思考-行动循环
  • 2. 感知环境:从外部环境获取新信息,接收传感器数据、用户输入等
  • 3. 更新信念:将新信息整合到现有知识中,调整对世界的认知和理解
  • 4. 评估目标:检查当前目标的状态和优先级,确定是否需要调整目标焦点
  • 5. 决策分支:判断是否需要制定新计划
  • 是:进入计划制定阶段
  • 否:继续执行现有计划
  • 6. 执行阶段:执行当前计划或新制定的计划,将决策转化为具体行动
  • 7. 反思结果:评估行动执行效果,结经验教训用于改进
  • 8. 循环继续:回到第一步,开始新的循环,实现持续学习和适应

3. 实现深度推理

3.1 信念管理系统

信念是智能体对世界的理解基础。一个健壮的信念系统应该有完善的信念冲突解决机制:

  • 当新信念与旧信念冲突时:
  • 1. 比较置信度:选择置信度更高的信念
  • 2. 检查来源可靠性:优先选择可靠来源的信念  
  • 3. 时间新鲜度:优先选择更新的信息
  • 4. 一致性检查:选择与大多数其他信念一致的信念

3.2 目标选择算法

智能体可能同时有多个目标,需要智能地选择当前要追求的目标:

  • 目标评分公式:目标总分 = 优先级权重 × 0.6 + 可行性评分 × 0.3 + 紧急度 × 0.1
  • 其中:
  • - 优先级权重:目标本身的重要性(1-10)
  • - 可行性评分:基于智能体能力和资源的评估(0-1)  
  • - 紧急度:基于时间限制的紧迫性(0-1)

五、智能体设计示例

       一个智能研究助手,主要是做学术研究任务,具体研究"人工智能在医疗诊断中的应用现状与发展趋势"

1. 代码设计

1.1 基础数据结构定义

from enum import Enum
class ResearchStatus(Enum):
    NOT_STARTED = "未开始"
    TOPIC_CONFIRMED = "主题确认"
    LITERATURE_REVIEW = "文献调研"
    # ... 其他状态
class TaskStatus(Enum):
    PENDING = "待执行"
    IN_PROGRESS = "执行中"
    # ... 其他状态

image.gif

  • 使用枚举类型确保状态值的一致性
  • 提供清晰的状态标识,便于状态管理和追踪
  • 增强代码的可读性和可维护性

1.2 核心数据结构

from dataclasses import dataclass
@dataclass
class Belief:
    content: str
    confidence: float
    source: str
    timestamp: float
@dataclass
class TaskResult:
    task_name: str
    status: TaskStatus
    output: Any
    execution_time: float
    lessons_learned: List[str]

image.gif

  • 使用数据类简化数据结构定义
  • 明确每个数据字段的类型和含义
  • 便于数据的序列化和反序列化
  • 支持类型检查和自动补全

1.3 智能体初始化系统

def initialize_belief_system(self):
    self.beliefs = {
        'current_topic': None,
        'research_status': ResearchStatus.NOT_STARTED,
        'knowledge_base': {
            'ai_techniques': [
                Belief("机器学习在医疗诊断中应用广泛", 0.9, "领域知识", time.time()),
                # ...
            ]
        }
    }
def initialize_desire_system(self):
    self.desires = {
        'primary_goals': [
            "完成高质量研究报告",
            # ...
        ],
        'quality_standards': {
            'completeness': 0.9,
            # ...
        }
    }

image.gif

  • 分离不同系统的初始化逻辑
  • 提供清晰的初始状态
  • 建立完整的BDI架构基础
  • 便于后续的状态管理和更新

1.4 环境感知模块

def perceive_environment(self, research_topic: str) -> Dict[str, Any]:
    print(f" {self.name} 正在感知环境...")
    
    perception = {
        'research_topic': research_topic,
        'timestamp': time.time(),
        'complexity': self.assess_topic_complexity(research_topic)
    }
    
    return perception
def assess_topic_complexity(self, topic: str) -> str:
    complexity_keywords = {
        '高': ['趋势', '发展', '现状', '综述', '分析'],
        # ...
    }

image.gif

  • 模拟智能体从环境接收信息的过程
  • 提供初步的信息分析和分类
  • 为后续的信念更新提供原始数据
  • 体现智能体的感知能力

1.5 信念更新系统

def update_beliefs(self, perception: Dict[str, Any]):
    # 更新研究主题
    self.beliefs['current_topic'] = perception['research_topic']
    
    # 更新研究状态
    self.beliefs['research_status'] = ResearchStatus.TOPIC_CONFIRMED
    
    # 添加新的信念
    new_belief = Belief(
        content=f"研究主题'{perception['research_topic']}'复杂度为{perception['complexity']}",
        confidence=0.8,
        source='复杂度评估',
        timestamp=time.time()
    )

image.gif

  • 将感知信息转化为内部信念
  • 维护信念的一致性和时效性
  • 支持信念的增量更新
  • 体现智能体的学习和记忆能力

1.6 目标评估系统

def evaluate_goals(self) -> List[str]:
    # 基于当前信念激活相关愿望
    activated_goals = []
    
    if self.beliefs['research_status'] == ResearchStatus.TOPIC_CONFIRMED:
        activated_goals = [
            "收集相关文献资料",
            "分析技术应用现状", 
            # ...
        ]
    
    # 设置目标优先级
    prioritized_goals = self.prioritize_goals(activated_goals)
    return prioritized_goals
def prioritize_goals(self, goals: List[str]) -> List[str]:
    priority_order = {
        "收集相关文献资料": 1,
        "分析技术应用现状": 2,
        # ...
    }

image.gif

  • 基于当前信念激活相关目标
  • 提供目标优先级排序机制
  • 支持目标冲突的解决
  • 体现智能体的决策导向

1.7 计划生成系统

def generate_research_plan(self) -> Dict[str, Any]:
    research_plan = {
        'research_topic': self.beliefs['current_topic'],
        'phases': {
            'phase_1': {
                'name': '文献调研阶段',
                'description': '全面收集和阅读相关文献',
                'tasks': [
                    '检索学术数据库',
                    '收集相关论文',
                    # ...
                ],
                'success_criteria': ['收集30+篇相关论文', '完成文献综述'],
                'time_estimate': 3,
                'resource_allocation': 0.3
            },
            # ... 其他阶段
        }
    }

image.gif

  • 将抽象目标转化为具体计划
  • 提供详细的任务分解和时间安排
  • 支持资源分配和进度跟踪
  • 体现智能体的规划能力

1.8 计划执行系统

def execute_plan(self) -> List[TaskResult]:
    all_results = []
    plan = self.intentions['current_plan']
    
    for phase_id, phase_details in plan['phases'].items():
        phase_results = self.execute_phase(phase_id, phase_details)
        all_results.extend(phase_results)
        
        # 更新阶段进度信念
        self.update_phase_progress(phase_id, phase_results)
    
    return all_results
def execute_phase(self, phase_id: str, phase_details: Dict[str, Any]) -> List[TaskResult]:
    phase_results = []
    
    for task in phase_details['tasks']:
        result = self.execute_task(task, phase_id)
        phase_results.append(result)
        
        # 更新任务历史信念
        self.beliefs['task_history'].append({
            'task': task,
            'phase': phase_id,
            'result': result,
            'timestamp': time.time()
        })
    
    return phase_results

image.gif

  • 按计划执行具体任务
  • 实时更新执行状态和进度
  • 收集任务执行结果数据
  • 体现智能体的执行能力

1.9 任务执行器系统

def execute_task(self, task: str, phase: str) -> TaskResult:
    task_executors = {
        '检索学术数据库': self.search_databases,
        '收集相关论文': self.collect_papers,
        # ...
    }
    
    executor = task_executors.get(task, self.default_task_executor)
    output = executor()
    
    # 评估任务成功率(模拟)
    success_rate = 0.85 + (hash(task) % 100) * 0.001
    
    status = TaskStatus.COMPLETED if success_rate > 0.8 else TaskStatus.FAILED
    
    return TaskResult(
        task_name=task,
        status=status,
        output=output,
        execution_time=execution_time,
        lessons_learned=[f"任务{task}执行{'成功' if status == TaskStatus.COMPLETED else '失败'}"]
    )
def search_databases(self):
    return {
        'databases_searched': ['CNKI', 'Web of Science', 'IEEE Xplore'],
        'papers_found': 35,
        'keywords_used': ['AI医疗诊断', '深度学习医疗', '智能诊断系统']
    }

image.gif

  • 提供具体任务的执行逻辑
  • 模拟真实的任务执行过程
  • 生成详细的执行结果数据
  • 支持任务执行的扩展和定制

1.10 反思学习系统

def reflect_on_results(self, execution_results: List[TaskResult]):
    # 计算整体成功率
    successful_tasks = [r for r in execution_results if r.status == TaskStatus.COMPLETED]
    overall_success_rate = len(successful_tasks) / len(execution_results)
    
    # 提取经验教训
    lessons = self.extract_lessons(execution_results)
    
    # 更新信念系统
    self.update_beliefs_from_reflection(lessons, overall_success_rate)
def extract_lessons(self, results: List[TaskResult]) -> List[str]:
    lessons = []
    
    # 分析成功任务模式
    successful_tasks = [r for r in results if r.status == TaskStatus.COMPLETED]
    if successful_tasks:
        common_success_patterns = self.identify_success_patterns(successful_tasks)
        lessons.append(f"成功模式: {common_success_patterns}")
    
    return lessons

image.gif

  • 从执行结果中提取有价值的信息
  • 识别成功模式和失败原因
  • 更新信念系统以改进未来决策
  • 体现智能体的学习能力

1.11 主控制循环

def run_complete_cycle(self, research_topic: str):
    # 1. 感知环境
    perception = self.perceive_environment(research_topic)
    
    # 2. 更新信念
    self.update_beliefs(perception)
    
    # 3. 评估目标
    goals = self.evaluate_goals()
    
    # 4. 生成计划
    plan = self.generate_research_plan()
    
    # 5. 执行计划
    results = self.execute_plan()
    
    # 6. 反思结果
    reflection = self.reflect_on_results(results)

image.gif

  • 整合所有组件形成完整的工作流程
  • 确保各系统间的协调运作
  • 提供清晰的执行顺序和逻辑
  • 支持循环执行和持续学习

1.12 报告生成系统  

def generate_final_report(self, reflection: Dict[str, Any]):
    print(f"\n📄 最终研究报告摘要 - {self.beliefs['current_topic']}")
    print("-" * 50)
    
    print(f"研究状态: {self.beliefs['research_status'].value}")
    print(f"任务成功率: {reflection['success_rate']:.1%}")
    
    print("\n📚 知识积累:")
    for category, beliefs in self.beliefs['knowledge_base'].items():
        if beliefs:
            print(f"  {category}: {len(beliefs)}条知识")

image.gif

  • 提供执行结果的总结和展示
  • 输出有价值的信息和洞察
  • 支持决策的透明化和可解释性
  • 便于人类理解和评估智能体表现

这个分解展示了深思熟虑智能体的完整架构:

  • 模块化设计:每个组件职责单一,便于理解和维护
  • 数据驱动:通过明确的数据结构传递信息
  • 状态管理:维护完整的状态信息支持复杂推理
  • 学习能力:通过反思机制持续改进性能
  • 可扩展性:每个组件都可以独立扩展和优化

这种设计使得智能体能够真正实现"深思熟虑",而不仅仅是简单的条件反射。

2. 输出结果

============================================================
AI研究专家 开始执行研究任务
============================================================
AI研究专家 正在感知环境...
  接收到研究任务: 人工智能在医疗诊断中的应用现状与发展趋势
AI研究专家 正在更新信念系统...
  信念更新: 研究主题确认, 复杂度高
AI研究专家 正在评估目标...
  激活目标: 收集相关文献资料, 分析技术应用现状, 总结研究成果, 预测发展趋势, 撰写研究报告
AI研究专家 正在生成研究计划...
  计划生成完成: 共4个阶段
AI研究专家 开始执行研究计划...
==================================================

执行阶段: 文献调研阶段
  描述: 全面收集和阅读相关文献
  预计时间: 3天
   执行任务: 检索学术数据库
   执行任务: 收集相关论文
   执行任务: 阅读核心文献
   执行任务: 整理研究脉络
   执行任务: 撰写文献综述

执行阶段: 技术分析阶段
  描述: 深入分析AI技术应用细节
  预计时间: 4天
   执行任务: 分析AI技术应用
   执行任务: 评估诊断准确性
   执行任务: 比较不同方法
   执行任务: 识别技术瓶颈
   执行任务: 总结技术优势

执行阶段: 趋势预测阶段
  描述: 预测未来发展方向
  预计时间: 2天
   执行任务: 分析发展轨迹
   执行任务: 识别新兴技术
   执行任务: 预测未来方向
   执行任务: 提出发展建议
   执行任务: 验证预测合理性

执行阶段: 报告撰写阶段
  描述: 整理研究成果形成报告
  预计时间: 3天
   执行任务: 组织研究内容
   执行任务: 撰写研究报告
   执行任务: 审核修改完善
   执行任务: 格式排版优化
   执行任务: 最终定稿提交

AI研究专家 正在反思执行结果...
==================================================
执行统计:
  总任务数: 20
  成功任务: 20
  成功率: 100.0%
  平均任务时间: 0.00秒
经验总结:
  • 成功模式: 检索学术数据库类任务成功率最高
  • 效率优化: 任务执行效率良好

============================================================
研究任务完成!
============================================================

最终研究报告摘要 - 人工智能在医疗诊断中的应用现状与发展趋势
--------------------------------------------------
研究状态: 已完成
任务成功率: 100.0%
总执行时间: 0.00秒

知识积累:
 ai_techniques: 3条知识
 medical_domains: 3条知识
 topic_complexity: 1条知识
 reflection_insights: 1条知识

主要经验:
 • 成功模式: 检索学术数据库类任务成功率最高
 • 效率优化: 任务执行效率良好

后续改进方向:
 • 优化复杂任务执行策略
 • 提升任务执行效率
 • 加强知识积累和应用

六、总结

       深思熟虑智能体就像一个会真正动脑子的智能助手,它和那些只会机械回答问题的普通程序完全不同。当你交给它一个任务时,它不会立即给出答案,而是会像经验丰富的研究员一样,先深入理解问题,然后规划完整的解决步骤,最后系统性地执行,并且在完成后还会反思总结,让自己下次做得更好。

       这套思考方式的核心就是BDI架构,可以简单理解为三个关键部分:信念是它的知识库,记住它知道什么;愿望是它的目标,明确它要达成什么;意图是它的行动计划,决定它具体要怎么做。正是这种结构化的思考方式,让智能体能够像人类一样进行深度思考,而不是简单地条件反射,从而能够处理各种复杂任务并持续进步。

相关文章
|
3月前
|
存储 人工智能 安全
构建AI智能体:四十八、从单体智能到群体智能:A2A协议如何重塑人机协作新范式
本文介绍了基于A2A(Agent-to-Agent)协议的智能代理系统在篮球赛安排中的应用。该系统通过多代理协作(天气、场地、日历、通知代理)实现自动化决策,相比传统API具有动态发现、语义化描述和自主决策优势。文章详细阐述了单代理(天气查询)到多代理系统的演进过程,展示了A2A协议在服务发现、任务标准化和安全通信方面的核心技术特性。该系统采用分级决策机制,优先检查天气安全条件,再验证场地和参与者可用性,最后触发通知流程,体现了分布式智能的协同效应和业务敏捷性。
249 2
|
2月前
|
人工智能 自然语言处理 PyTorch
构建AI智能体:九十四、Hugging Face 与 Transformers 完全指南:解锁现代 NLP 的强大力量
Hugging Face 是领先的自然语言处理开源平台,提供 Transformers 等核心库,支持数千种预训练模型,涵盖文本分类、生成、问答等任务。其 Pipeline 工具简化了模型调用,AutoClass 实现架构自动识别,助力开发者高效构建 AI 应用。
828 10
|
4月前
|
人工智能 JSON 自然语言处理
构建AI智能体:三十一、AI医疗场景实践:医学知识精准问答+临床智能辅助决策CDSS
本文探讨了医疗AI从传统规则系统向大模型的演进,重点介绍了基于RAG技术的医学知识精准问答系统与临床智能辅助决策系统(CDSS)的构建原理与应用。二者协同工作,前者提供权威知识检索,后者结合患者数据生成个性化诊疗建议,共同提升医疗效率、安全与质量,助力医生实现更精准的临床决策。
599 2
|
4月前
|
人工智能 前端开发 算法
大厂CIO独家分享:AI如何重塑开发者未来十年
在 AI 时代,若你还在紧盯代码量、执着于全栈工程师的招聘,或者仅凭技术贡献率来评判价值,执着于业务提效的比例而忽略产研价值,你很可能已经被所谓的“常识”困住了脚步。
2866 90
大厂CIO独家分享:AI如何重塑开发者未来十年
|
3月前
|
网络协议 Java 数据安全/隐私保护
吃透OSI七层模型:从底层逻辑到实战落地,一文打通网络通信任督二脉
本文从“底层逻辑拆解+权威标准解读+可落地实战示例”三个维度,用通俗的语言讲透OSI七层模型的每一个细节。所有内容均参考ISO/IEC 7498-1官方标准(OSI模型的权威定义),核心论点100%有据可依;实战示例基于Java语言实现,确保可直接编译运行;同时针对易混淆技术点进行明确区分,帮你真正做到“知其然,更知其所以然”。
1734 2
|
3月前
|
人工智能 JSON 安全
构建AI智能体:四十九、MCP 生态的革命:FastMCP 如何重新定义 AI 工具开发
FastMCP是一个基于MCP协议的高性能Python框架,旨在简化AI模型与外部工具的集成开发。它通过装饰器、类型提示等现代Python特性,将MCP协议的标准化要求转化为Pythonic的开发体验。核心功能包括:工具注册(@mcp.tool)、资源管理(@mcp.resource)和提示词模板,支持自动生成JSONSchema、异步任务调度和错误处理。FastMCP通过三层架构(应用层、核心引擎、协议适配层)实现高效开发,典型应用场景如"AI调用计算器工具"只需简单装饰器即可完成工具
513 1
|
3月前
|
机器学习/深度学习 人工智能 算法
构建AI智能体:六十八、集成学习:从三个臭皮匠到AI集体智慧的深度解析
集成学习不是简单的"模型堆砌",而是有深刻理论支撑的系统性方法。理解其核心思想:集体智慧,多个不完美的个体可以组成一个强大的集体,误差分解,通过降低方差或偏差来提升性能,多样性驱动,模型间的差异是集成效果的关键,分层学习,从数据学习到学习如何学习。集成学习代表了机器学习中的一个重要哲学:通过协作和组合,我们可以创造出超越任何单个组件能力的系统。这正是"三个臭皮匠,顶个诸葛亮"在人工智能时代的具体实践。
362 108
|
2月前
|
机器学习/深度学习 人工智能 自然语言处理
构建AI智能体:九十、图解大模型核心三大件 — 输入编码、注意力机制与前馈网络层
本文深入解析了大模型三大核心技术:输入编码、多头自注意力机制和前馈网络层,从应用视角阐述了它们的工作原理和协同效应。输入编码负责将文本转换为富含语义和位置信息的数学表示;多头自注意力机制通过多专家团队模式建立全局依赖关系,解决长距离依赖问题;前馈网络层则通过非线性变换进行深度语义消歧。文章通过可视化示例展示了词向量的语义关系建模、注意力权重的分布模式以及前馈网络的语义过滤功能,形象地说明了大模型如何通过这三层架构实现"广泛联系-深度加工"的认知过程。
204 5
|
3月前
|
人工智能 自然语言处理 数据可视化
构建AI智能体:五十六、从链到图:LangGraph解析--构建智能AI工作流的艺术工具
本文介绍了LangGraph这一基于LangChain的库,它突破了传统线性链式开发的局限,通过图计算模型实现复杂AI应用的构建。LangGraph的核心优势在于:1)支持动态图结构,实现循环和条件路由;2)内置状态管理,维护应用数据流;3)天然支持多智能体协作。与传统开发方式相比,LangGraph通过节点、边和状态的抽象,提供了更清晰的业务逻辑表达、更健壮的错误处理、更好的可观测性,以及更便捷的团队协作和功能扩展能力。
969 10
|
3月前
|
缓存 人工智能 监控
构建AI智能体:五十五、混合式智能投资顾问:融合快速响应与深度推理的自适应架构
混合式智能投资顾问系统通过情境感知的智能路由机制,在反应式快速响应与深思式深度分析间实现动态平衡。系统根据查询复杂度、用户价值和资源状况,自动选择最优处理通道:简单查询(0.5-2秒)走反应式通道,中等复杂度(2-8秒)采用混合并行处理,复杂问题(8-15秒)进入深思式深度分析。设计创新包括动态负载均衡、渐进式响应和多级缓存体系,既保证响应速度又提供深度价值。该架构通过智能路由层、多通道处理引擎和实时监控系统,实现了计算资源的最优分配,为不同复杂度的投资咨询需求提供个性化解决方案,标志着智能投顾技术进入成熟阶段
304 2

热门文章

最新文章