基于Spring AI Alibaba 的 DeepResearch 架构与实践

简介: 基于SpringAI Alibaba Graph构建的Java版DeepResearch系统,实现信息搜集、分析到结构化报告生成的全自动流程。支持多轮推理、RAG检索、MCP扩展、可观测性及可溯源输出,集成主流搜索工具与多种数据源,具备高可扩展性与企业级应用能力。

一、引言与概述

我们基于 SpringAI Alibaba Graph 构建了一套 Java 版本的 DeepResearch 系统,实现了从信息搜集、分析到结构化报告生成的全自动流程。

系统主要具备以下能力:

  • 推理链路: 通过多轮信息收集,自动构建从资料到结论的分析过程。
  • Java 技术栈:适合对长期稳定运行有要求的场景。
  • Spring 生态集成:可直接使用 Spring Boot、Spring Cloud 等组件,提升开发与集成效率。
  • 可观测性:支持 Spring AI Alibaba Graph 的可观测,提供Langfuse平台观测实现,能够清晰的查看调用链路,便于调试和运维。
  • 可溯源输出:搜索到的相关内容,配有原始信息来源,便于验证。


二、整体架构概览

系统节点图

公众号后台回复【系统节点图】查看高清大图


三、核心功能与节点实现

任务规划

共有11个节点,功能如下:

  • CoordinatorNode(协调节点):根据用户提问信息,识别任务类型走接下来的流程,非任务类型直接结束;
  • RewriteAndMultiQueryNode(重写和扩展节点):优化用户提问信息,并扩展为多个语义;
  • BackgroundInvestigationNode(背景调查节点):利用搜索引擎查询问题相关资讯,可根据主题类型(学术研究、生活旅游、百科、数据分析、通用研究)定向查找对应内容;
  • PlannerNode(规划节点):将任务拆解为几个步骤;
  • InformationNode(信息节点):判断搜寻的内容是否充足;
  • HumanFeedbackNode(人类节点):支持用户新增反馈内容;
  • ResearchTeamNode(研究组节点):异步并行执行ReseacherNode、CoderNode,等待返回结果;
  • ReseacherNode(研究者节点):调用搜索引擎,可根据主题类型查找对应内容;
  • CoderNode(数据处理节点):调用python处理工具,进行数据分析;
  • RagNode(Rag节点):针对用户上传的文件,针对提问进行检索出相关内容;
  • ReporterNode(报告节点):整合上述所有节点整理的内容,生成对应的报告;

在上述节点的支撑下,引入了如下技术点:多模型配置、提示词工程、多Agent写协作、LLM反思机制、任务规划、Graph(节点并行、流式输出、人类反馈)工作流搭建、工具及自定义MCP配置、RAG专业知识库、链路可观测、报告内容在线可视化。

RAG

1、功能说明

spring-ai-alibaba-deepresearch 项目集成的 RAG 功能,并非依赖单一的检索方式,而是通过策略模式,灵活地从多种异构数据源中检索信息,并将检索结果进行智能融合与重排序,最终为语言模型提供最相关的上下文信息。RAG功能总体来说包含两个核心阶段:


1. 文档处理与索引(Ingestion):此阶段负责处理原始数据。流程包括加载(Loading)不同来源的文档,将其分割(Splitting)成更小的文本块(Chunks),通过嵌入模型(Embedding Model)将文本块转换为向量,最终将这些向量及其元数据存入向量数据库(Vector Store)中。


2. 查询时检索与生成(Retrieval & Generation):当用户发起查询时,系统首先将用户的问题也转换为向量,然后在向量数据库中进行相似性搜索(Similarity Search),找出与问题最相关的文本块。这些检索到的文本块作为上下文(Context),与原始问题一起被整合进一个提示(Prompt)中,最后提交给大语言模型生成最终的、更具事实性的回答。


deepresearch项目的RAG具体功能点如下:

1. 多源数据检索:支持从多种来源检索知识,包括专业的知识库(通过API或Elasticsearch接入)和用户上传的本地文件。


2. 混合检索策略:内置了多种检索策略,例如基于API的知识库检索、基于Elasticsearch的混合检索(关键词+向量)以及针对用户文件的检索。


3. 可插拔的策略设计:采用策略模式,用户可以轻松扩展和定制自己的检索或融合策略,以适应不同的业务场景。


4. 智能结果融合:使用倒数排序融合(Reciprocal Rank Fusion, RRF)算法,对来自不同检索策略的结果进行综合打分和重排序,提升最终文档集的相关性。

RAG功能支持灵活设置,主要配置项包括:

  • RAG 启用/禁用: 通过
    spring.ai.alibaba.deepresearch.rag.enabled 属性可以控制 RAG 功能的开启与关闭。
  • 向量存储类型: 支持两种向量存储类型:
  • simple: 使用 SimpleVectorStore,数据可以持久化到本地文件,通过 storage-path 配置存储路径。
  • elasticsearch: 使用

ElasticsearchVectorStore,将向量存储在 Elasticsearch 数据库中,可通过 urisusernamepassword index-name 等属性进行配置。

  • 数据摄取: 项目支持多种数据加载方式:
  • 启动时加载: 应用程序启动时,
    自动从 classpath:/data/ 目录加载文件。
  • 定时扫描: 通过 cron 表达式 (cron: "0 */5 * * * *") 定时扫描指定目录 (directory),并将处理后的文件归档到另一个目录 (archive-directory)。
  • 手动上传: 提供 REST API 接口 (/api/rag/data/upload),允许用户通过文件上传的方式手动摄取文档数据。
  • api接入:也支持通过api等形式接入第三方知识库的数据。
  • RAG 管道: RAG 管道(pipeline)功能允许在检索前和检索后对查询或文档进行处理。
  • query-expansion-enabled: 启用查询扩展功能,为原始问题生成多个相关查询,以提高检索覆盖率。
  • query-translation-enabled: 启用查询翻译功能,将查询翻译成指定语言 (query-translation-language)。
  • post-processing-select-first-enabled: 启用后处理功能,仅选择检索到的第一个文档作为最终结果。


2、实现方式

该 RAG 功能的实现基于 Spring AI 框架,主要围绕 VectorStoreRetrievalAugmentationAdvisor 两个核心接口构建。

  • 数据摄取流程:
  • RagDataAutoConfiguration类在应用启动时或通过定时任务触发数据加载。
  • VectorStoreDataIngestionService服务负责处理实际的文档摄取工作。

它使用 TikaDocumentReader 来读取多种格式的文档(如 PDF, DOCX, MD),然后利用 TokenTextSplitter 将文档分割成小块,最后将这些文档块添加到配置好的 VectorStore 中。


  • 向量存储配置:
  • RagVectorStoreConfiguration 根据

spring.ai.alibaba.deepresearch.rag.vector-store-type的值,动态创建 SimpleVectorStoreElasticsearchVectorStore bean。


  • RAG 管道和顾问:
  • RagAdvisorConfiguration类负责配置 RAG 管道。它创建一个

RetrievalAugmentationAdvisor bean,并将VectorStoreDocumentRetriever 作为其文档检索器。

  • 根据 RagProperties 的配置,MultiQueryExpander (查询扩展)、TranslationQueryTransformer(查询翻译)和 DocumentSelectFirstProcess (后处理) 等组件被选择性地添加到 RAG 管道中。


与主工作流的集成:

  • RagNode 是一个 NodeAction,它将 RAG 功能集成到主应用程序的工作流中。
  • RagNodeapply 方法中,它从状态中获取用户查询,然后通过 ChatClient 调用配置好的 RetrievalAugmentationAdvisorRetrievalAugmentationAdvisor 会根据查询从 VectorStore中检索相关文档,并利用这些文档来增强大语言模型的响应,最后将生成的增强结果放入状态中。
  • DeepResearchConfiguration类则负责将 RagNode 添加到整个 StateGraph 中,实现了 RAG 功能作为工作流中的一个可执行节点。


3、架构和流程图

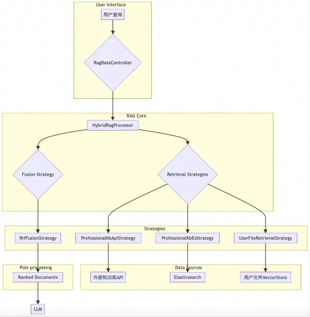
架构图

deepresearch 的RAG实现在深度整合了Spring AI的能力之外,还进行了扩展。核心是 HybridRagProcessor 接口及其默认实现 DefaultHybridRagProcessor

下面是 deepresearch 模块RAG功能的扩展架构图,使用Mermaid绘制:

代码段

架构解析:

1. 入口点 (**RagDataController**):负责处理外部请求,例如用户上传文件进行知识库构建。


2. 核心处理器 (**HybridRagProcessor**):这是RAG流程的“大脑”,负责协调整个检索和融合过程。它接收查询请求,然后调用注册的各种检索策略。


3. 检索策略 (**RetrievalStrategy**):

  • ProfessionalKbApiStrategy:通过API接口从专业的知识库(如DashScope的知识库)中检索文档。
  • ProfessionalKbEsStrategy:使用自定义的RrfHybridElasticsearchRetriever从Elasticsearch中进行混合检索。这种检索方式结合了传统关键词搜索和向量相似度搜索的优点。
  • UserFileRetrievalStrategy:从用户上传并存储在向量数据库中的文件里检索相关内容。


4. 融合策略 (**FusionStrategy**):

  • RrfFusionStrategy:实现了RRF算法。它接收来自所有检索策略返回的文档列表,根据每个文档在不同列表中的排名计算一个综合得分,并据此对所有文档进行重新排序。


5. 数据源:包括外部API、Elasticsearch实例和用于存储用户文件的向量数据库。

流程图

为了更直观地理解其工作流程,下面是RAG功能的处理流程图:

数据摄取流程

RAG 节点查询流程

工作流程:

流程解析:

1. 用户通过API发起查询。

2. HybridRagProcessor接收到查询后,会并发地调用所有已注册的RetrievalStrategy

3. 每个RetrievalStrategy根据自身的逻辑从对应的数据源(API、ES、文件)检索文档,并返回一个有序的文档列表。

4. HybridRagProcessor将所有策略返回的文档列表集合起来,传递给RrfFusionStrategy

5. RrfFusionStrategy对这些列表进行融合与重排序,生成一个最终的高度相关的文档列表。

6. 这个列表最终被用作大型语言模型的上下文,帮助其生成更准确、更具信息量的回答。

4、总结

spring-ai-alibaba-deepresearch模块中的RAG功能通过将检索和融合过程抽象为策略接口,实现了高度的灵活性和可定制性。其混合检索的能力,特别是结合了RRF算法的多路召回融合机制,能够有效整合来自不同数据源的信息,显著提升信息检索的全面性和准确性,为构建企业级、高可用的RAG应用提供了坚实的基础。

tools搜索能力+MCP

通用搜索工具

在背景调查节点(BackgroundInvestigationNode)和研究者节点(ResearcherNode)中,大语言模型(LLM)会根据用户输入的问题自动制定相应的搜索方案,并通过调用外部搜索工具获取相关信息。目前系统支持四种搜索工具:Tavily、Serp、百度搜索以及阿里云AI搜索。用户还可选择启用  JinaCrawler 服务,该服务能够对搜索结果中提取的链接进行进一步抓取和处理,通过 Jina 提供的解析能力增强原始搜索返回的内容。


用户需在 application.yml 配置文件中提前配置相应搜索工具所需的 API Key 或相关环境变量,以便正常调用搜索服务。


搜索功能主要由SearchFilterService(搜索过滤服务)实现。该服务根据用户配置选择合适的 SearchService 执行搜索,并对返回的结果依据黑白名单规则进行排序与过滤。系统提供了LocalConfigSearchFilterService作为这一服务的实现类,支持从 JSON 配置文件中读取网站黑白名单。该配置文件为一个 JSON 数组,每个数组元素为包含hostweight字段的对象。


其中weight的取值范围为 -1 到 1:数值越高,表示对应网站的可信度越高;而取值为负数则表示该网站不可信——即使搜索工具返回了来自该网站的结果,系统也会将其过滤,确保不会传递给 LLM 模型用于后续生成答案。

MCP

DeepResearch 支持用户集成额外的 MCP(Model Context Protocol)服务,以增强研究者节点(ResearcherNode)和代码节点(CoderNode)的处理能力。用户可以通过以下两种方式配置 MCP 服务:

  • 静态配置文件方式:在 mcp-config.json 中预先定义 MCP 服务器信息。
  • 动态请求方式:在每次向 /chat/stream 接口发送请求时,通过 mcp_settings 字段实时携带 MCP 服务定义。

启用MCP服务需要将配置文件的spring.ai.mcp.client.enabledspring.ai.alibaba.deepresearch.mcp.enabled字段设置为true

有效的 MCP 服务配置示例如下:

{
    "researchAgent": {
        "mcp-servers": [
            {
                "url": "https://mcp.amap.com?key=${AMAP_API_KEY}",
                "sse-endpoint": "/sse",
                "description": "高德地图位置服务",
                "enabled": true
            }
        ]
    },
    "coderAgent": {
        "mcp-servers": []
    }
}

当用户通过 API 传递自定义的 MCP 配置时,后端会利用 McpProviderFactory 将配置内容动态组装为 AsyncMcpToolCallbackProvider,供 ChatClient 在会话中调用相应的 MCP 工具和服务。这一机制使用户能够灵活扩展系统功能,并在运行时按需引入外部服务。

结果生成

1、功能说明

spring-ai-alibaba-deepresearch 项目的核心能力之一是将多智能体协作的最终研究成果,动态生成为一份结构清晰、内容详实的综合报告。为了便于用户查阅、归档和分享,项目提供了一套完整的报告生成、管理与导出功能。

该功能主要包含以下核心特性:

  • 动态报告生成与存储:在每个研究任务(由唯一的 threadId 标识)完成后,系统会自动捕获最终结论,并将其作为一份报告持久化存储。
  • 多种导出格式:为了适应不同场景的需求,报告支持导出为多种主流文档格式,包括 Markdown 和 PDF。
  • 交互式HTML预览:除了静态文件导出,系统还提供了一个实时流式接口,可以将报告内容动态渲染为一个可交互的 HTML 页面,提供更丰富的展现形式。
  • RESTful API 接口:功能通过一套标准的 RESTful API 暴露,允许用户和外部系统对报告进行全生命周期的管理,包括查询、检查存在性、删除、导出以及获取下载链接。


2、实现方式

该功能的实现主要围绕 ReportService(报告管理)和 ExportService(报告导出)两个核心服务展开,并通过 ReportController 暴露为 API 接口。


报告生命周期管理:

  • ReportService: 报告的存储和管理接口,包括 saveReportgetReportexistsReportdeleteReport等核心方法。
  • ReportRedisService: 这是 ReportService 的默认实现,使用 Redis 作为后端存储。每份报告以字符串形式存储,并使用 report:{threadId} 作为键(Key),保证了高效的读写性能和持久化能力。
  • ReportMemoryService: 这是 ReportService 的另一个实现,使用内存中的 ConcurrentHashMap 来存储报告。它主要用于开发、测试或在没有 Redis 环境下的快速启动。当 Redis 未启用时,该服务会自动生效。


报告导出服务:

  • ExportService: 这是负责格式转换和文件生成的核心服务。它从 ReportService获取原始报告内容(Markdown 格式),然后执行相应的转换逻辑。
  • Markdown 导出: 从 ReportService获取报告字符串,并利用 FileOperationUtil工具类将其保存为一个 .md 文件。


PDF 导出:

  • ReportService 获取原始 Markdown 报告。
  • 使用 commonmark-java 库将 Markdown 文本解析并渲染为 HTML 字符串。为了更好地支持 GitHub Flavored Markdown (GFM),还集成了 commonmark-ext-gfm-tables 扩展来处理表格。
  • 使用 openhtmltopdf 库接收上一步生成的 HTML,并将其转换为 PDF 文档。该库能够处理复杂的 CSS 样式和布局,为了正确显示中文字符,项目中已预置并加载了兼容 CJK 的字体。
  • 最终生成的 PDF 文件被保存到临时目录中,并准备好供用户下载。


API 接口层:

  • GET /api/reports/{threadId}: 根据线程 ID 获取原始报告内容。
  • POST /api/reports/export: 触发异步导出任务,支持指定 format (pdf/md)。
  • GET /api/reports/download/{threadId}:提供已导出文件的下载。
  • GET /api/reports/interactive-html/{threadId}: 基于报告内容,通过大语言模型流式生成交互式 HTML 响应。

连续对话能力

在当前的DeepResearch架构中,为了支持用户进行多轮交互并基于上下文进行连续提问,系统实现了会话上下文管理功能。该功能确保在同一个用户会话中,用户之前的问题以及工作流上几次运行输出的报告,能够作为历史上下文信息,被有效地注入到本次工作流的特定节点

BackgroundInvestigationNodeCoordinatorNode)的模型请求中。

核心机制:

  • 会话标识 (GraphId): 用户的每一次请求都会被分配一个唯一的GraphId对象。该对象包含两个关键属性:
  • sessionId: 用于标识一个长期的用户会话。同一对话窗口的多次请求会共享同一个sessionId,从而关联起连续的对话上下文。
  • threadId: 用于标识单次独立的请求或工作流执行。每次请求通常拥有一个唯一的threadId,用于区分同一会话内的不同交互回合。
  • 上下文获取与服务 (SessionContextService): 该功能的核心由SessionContextService(会话上下文服务)接口及其实现承担。其主要职责是:
  • 根据当前请求的sessionId,获取与该会话相关的最近数次请求的完整历史记录(SessionHistory)。
  • 上下文应用: 在工作流执行过程中,BackgroundInvestigationNode(背景调查节点)和CoordinatorNode(协调节点)会调用SessionContextService。服务返回的SessionHistory会被作为历史消息添加到发送给大语言模型(LLM)的请求中。这使得LLM能够“记住”之前的对话和报告内容,从而做出具有连贯性和上下文感知的响应。

框架目前提供了一个默认的、基于内存的实现——InMemorySessionContextService。该实现将会话历史临时存储在应用内存中,适用于开发、测试或轻量级部署场景。其特点是速度快,但存在数据易丢失(如应用重启后)和难以横向扩展的限制。根据实际生产环境的需求,可以编写自己的SessionContextService实现类。

1、架构和流程图

下图展示了动态报告生成与导出功能的整体架构和组件间的交互关系:

为了更直观地理解其工作流程,下面是报告导出功能(以 PDF 为例)的处理流程图:

2、总结

spring-ai-alibaba-deepresearch项目的动态报告生成与导出功能,通过将核心业务逻辑(报告管理、格式转换)与 API 接口解耦,构建了一个清晰、可扩展的模块。它不仅提供了多样的导出选项以满足不同用户的需求,还通过集成开源的第三方库(commonmarkopenhtmltopdf)确保了高质量的文档输出。同时,通过提供 Redis内存 两种存储实现,并利用 Spring Boot 的条件化配置自动切换,兼顾了生产环境的可靠性和开发测试的便捷性。这套功能极大地提升了用户使用的便利性和交互体验,是整个应用闭环中不可或缺的重要一环。


四、使用方式与部署方式

方式一:Docker部署完整项目

构建说明

docker 部署需在本地安装最版本的 docker 软件,安装方式参考官方文档

https://www.docker.com/

docker 部署的方式为 docker 多阶段构建:

  • 第一阶段 - 前端构建 (frontend-builder)
  • 使用 Node.js 21 Alpine 镜像
  • 安装 pnpm 包管理器
  • 复制前端项目文件并安装依赖
  • 执行 pnpm build-only 命令构建前端项目
  • 第二阶段 - 后端构建 (backend-builder)
  • 使用 Dragonwell JDK 17 Ubuntu 镜像
  • 安装 Maven
  • 复制 Maven 配置文件和项目源码
  • 执行 mvn clean install 构建后端项目
  • 第三阶段 - 运行时镜像
  • 基于 Dragonwell JDK 17 Ubuntu 镜像
  • 安装 Nginx 和 Supervisor
  • 从构建阶段复制编译产物:
  • 后端 JAR 包复制到 /app/app.jar
  • 前端构建产物复制到 /var/www/html/ui/

部署说明

在项目根目录下执行以下命令:

$ # 第一步 : 在 dockerConfig目录下创建.env 配置文件,并且填写具体的环境变量
$ cd spring-ai-alibaba-deepresearch 
$ docker build -t spring-ai-deepresearch .
$ docker run --env-file ./dockerConfig/.env -p 8080:80 --name deepresearch -d spring-ai-deepresearch

.env 配置文件内容:

# 百炼apiKey,地址:https://bailian.console.aliyun.com/
AI_DASHSCOPE_API_KEY=<AI_DASHSCOPE_API_KEY>
# 报告导出地址,填写本地路径
AI_DEEPRESEARCH_EXPORT_PATH=<AI_DEEPRESEARCH_EXPORT_PATH>
# tavily 搜索,地址:https://www.tavily.com/
TAVILY_API_KEY=<TAVILY_API_KEY>
# langfuse 监控,地址:https://langfuse.com/
YOUR_BASE64_ENCODED_CREDENTIALS=<YOUR_BASE64_ENCODED_CREDENTIALS>

当容器正确启动之后访问 :http://localhost:8081/

方式二:Idea启动后端服务+Docker启动中间件+前端启动

要求:

  • docker
  • JDK17及以上
  • Node 16及以上

启动中间件

cd spring-ai-alibaba-deepresearch
docker compose -f docker-compose-middleware.yml up -d

这里中间件只启动了 redis 和 elasticsearch。

启动后端项目

首先,编译项目

cd spring-ai-alibaba-deepresearch
mvn clean install -DskipTests

接着,配置 IDEA环境变量

Edit Configurations -> 选择 DeepResearch 项目 -> Modify options -> Environment variables -> 配置具体的环境变量

最后,启动后端项目。

启动前端项目

下载依赖,并且启动前端项目

cd spring-ai-alibaba-deepresearch/ui-vue3
pnpm install 
pnpm run dev

前端项目配置说明:

  • .env 配置文件的 VITE_BASE_URL配置为请求后端 URL
  • 可以配置后端具体地址,例如:http://127.0.0.1:8080
  • 可以配置相对路径,例如:/deep-research ,这个时候就需要前端代理转发到后端,在vite.config.ts 文件进行配置代理;
  • 代理配置,当.env 配置文件使用相对路径,则需要配置代理。例如:
'/deep-research': {
        target: 'http://localhost:8080',
        changeOrigin: true,
        rewrite: (path) => path.replace(/^\/deep-research/, '')
      }

最后,访问前端项目:http://localhost:5173/ui

五、社区参与方式



来源  |  阿里云开发者公众号

作者  |  刘军

相关文章
|
15天前
|
存储 弹性计算 人工智能
【2025云栖精华内容】 打造持续领先,全球覆盖的澎湃算力底座——通用计算产品发布与行业实践专场回顾
2025年9月24日,阿里云弹性计算团队多位产品、技术专家及服务器团队技术专家共同在【2025云栖大会】现场带来了《通用计算产品发布与行业实践》的专场论坛,本论坛聚焦弹性计算多款通用算力产品发布。同时,ECS云服务器安全能力、资源售卖模式、计算AI助手等用户体验关键环节也宣布升级,让用云更简单、更智能。海尔三翼鸟云服务负责人刘建锋先生作为特邀嘉宾,莅临现场分享了关于阿里云ECS g9i推动AIoT平台的场景落地实践。
【2025云栖精华内容】 打造持续领先,全球覆盖的澎湃算力底座——通用计算产品发布与行业实践专场回顾
|
7天前
|
云安全 人工智能 安全
Dify平台集成阿里云AI安全护栏,构建AI Runtime安全防线
阿里云 AI 安全护栏加入Dify平台,打造可信赖的 AI
|
10天前
|
人工智能 运维 Java
Spring AI Alibaba Admin 开源!以数据为中心的 Agent 开发平台
Spring AI Alibaba Admin 正式发布!一站式实现 Prompt 管理、动态热更新、评测集构建、自动化评估与全链路可观测,助力企业高效构建可信赖的 AI Agent 应用。开源共建,现已上线!
927 29
|
9天前
|
机器学习/深度学习 人工智能 搜索推荐
万字长文深度解析最新Deep Research技术:前沿架构、核心技术与未来展望
近期发生了什么自 2025 年 2 月 OpenAI 正式发布Deep Research以来,深度研究/深度搜索(Deep Research / Deep Search)正在成为信息检索与知识工作的全新范式:系统以多步推理驱动大规模联网检索、跨源证据。
666 52
|
3天前
|
监控 BI 数据库
打工人救星!来看看这两家企业如何用Quick BI让业务更高效
Quick BI专业版监控告警助力企业高效运作,通过灵活配置规则与多渠道推送,让数据异常早发现、快响应,推动业务敏捷决策与持续增长。
打工人救星!来看看这两家企业如何用Quick BI让业务更高效
|
7天前
|
文字识别 测试技术 开发者
Qwen3-VL新成员 2B、32B来啦!更适合开发者体质
Qwen3-VL家族重磅推出2B与32B双版本,轻量高效与超强推理兼备,一模型通吃多模态与纯文本任务!
580 11