请描述一下MapReduce的工作流程。

简介: 请描述一下MapReduce的工作流程。

请描述一下MapReduce的工作流程。

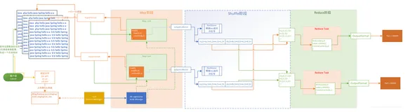
MapReduce是一种用于处理大规模数据集的编程模型和计算框架。它将数据处理过程分为两个主要阶段:Map阶段和Reduce阶段。在这个问题中,我将通过一个具体的案例来描述MapReduce的工作流程。

假设我们有一个包含大量日志数据的文本文件,我们想要统计每个URL被访问的次数。我们将使用MapReduce来解决这个问题。

首先,我们需要定义Mapper函数,它负责将输入数据转换为键-值对。在我们的案例中,Mapper的输入是一行日志记录,包含了访问的URL。我们将URL作为键,将值设置为1,表示该URL被访问了一次。以下是Mapper函数的示例代码:

def mapper(line):
    # Split the line into URL and other information
    url, _ = line.split(" ")
    # Emit the URL as the key and 1 as the value
    return (url, 1)

接下来,我们需要定义Reducer函数,它负责对Mapper的输出进行聚合和计算。在我们的案例中,Reducer的输入是一个URL及其对应的访问次数列表。我们将对访问次数列表进行求和,得到URL的总访问次数。以下是Reducer函数的示例代码:

def reducer(url, counts):
    # Sum up the counts
    total_count = sum(counts)
    # Emit the URL and its total count
    return (url, total_count)

现在,我们可以将Mapper和Reducer函数应用于我们的数据集。在Map阶段,我们将输入数据分割为多个小块,并由多个并行运行的Mapper函数处理。Mapper函数将每行日志记录转换为键-值对,并将它们发送给Reducer函数。在Reduce阶段,Reducer函数将相同URL的键-值对进行聚合和计算,得到每个URL的总访问次数。

以下是使用MapReduce框架的示例代码:

# Input data
log_data = [
    "example/url1",
    "example/url2",
    "example/url1",
    "example/url3",
    "example/url1",
    "example/url2",
    "example/url2",
    "example/url3",
    "example/url1"
]
# Map phase
mapped_data = []
for line in log_data:
    # Apply the mapper function to each line of data
    mapped_data.append(mapper(line))
# Shuffle and sort phase
sorted_data = sorted(mapped_data)
# Reduce phase
reduced_data = {}
for url, count in sorted_data:
    if url not in reduced_data:
        reduced_data[url] = []
    reduced_data[url].append(count)
# Apply the reducer function to each URL and its counts
result = []
for url, counts in reduced_data.items():
    result.append(reducer(url, counts))
# Output the result
for url, total_count in result:
    print(f"{url}\t{total_count}")

在上述示例中,我们首先定义了输入数据log_data,包含了多行日志记录。然后,我们通过循环遍历每行日志记录,将每行数据应用于Mapper函数,并将结果存储在mapped_data列表中。

接下来,我们对mapped_data列表进行排序,以便在Reduce阶段进行聚合和计算。我们使用一个字典reduced_data来存储每个URL及其对应的访问次数列表。

最后,我们遍历reduced_data字典,将每个URL及其对应的访问次数列表应用于Reducer函数,并将结果存储在result列表中。最后,我们输出result列表中的每个URL及其总访问次数。

可能的运行结果示例:

example/url1   4
example/url2   3
example/url3   2

在上述示例中,我们成功地使用MapReduce处理了非结构化的日志数据,并统计了每个URL的访问次数。通过适当的输入格式和自定义的Mapper和Reducer,我们可以处理各种类型的非结构化数据,并进行相应的分析和计算。

相关实践学习
【涂鸦即艺术】基于云应用开发平台CAP部署AI实时生图绘板
【涂鸦即艺术】基于云应用开发平台CAP部署AI实时生图绘板
相关文章
|
机器学习/深度学习 分布式计算 Hadoop
通过比喻理解-MapReduce的数据处理流程
通过比喻理解-MapReduce的数据处理流程
184 0
|
缓存 分布式计算 监控
架构师带你细细的捋一遍MapReduce全流程【附调优指南】
架构师带你细细的捋一遍MapReduce全流程【附调优指南】
|
分布式计算
MapReduce 的原理、流程【重要】
MapReduce 的原理、流程【重要】
800 0
|
存储 分布式计算 Java
Mapreduce概念及流程介绍
Mapreduce概念及流程介绍
525 0
Mapreduce概念及流程介绍
|
分布式计算 资源调度 Hadoop
大数据技术之Hadoop(MapReduce核心思想和工作流程)
大数据技术之Hadoop(MapReduce核心思想和工作流程)
536 0
大数据技术之Hadoop(MapReduce核心思想和工作流程)
|
存储 XML 缓存
Hadoop中的MapReduce框架原理、Job提交流程源码断点在哪断并且介绍相关源码、切片与MapTask并行度决定机制、MapTask并行度决定机制
Hadoop中的MapReduce框架原理、Job提交流程源码断点在哪断并且介绍相关源码、切片与MapTask并行度决定机制、MapTask并行度决定机制
Hadoop中的MapReduce框架原理、Job提交流程源码断点在哪断并且介绍相关源码、切片与MapTask并行度决定机制、MapTask并行度决定机制
|
分布式计算 Hadoop 开发者
MapReduce 工作流程(面试重点)| 学习笔记
快速学习 MapReduce 工作流程(面试重点)
322 0
MapReduce 工作流程(面试重点)| 学习笔记
|
分布式计算 资源调度 Hadoop
Hadoop之MapReduce03【wc案例流程分析】
Hadoop之MapReduce03【wc案例流程分析】
Hadoop之MapReduce03【wc案例流程分析】
|
资源调度 分布式计算 调度
Yarn源码分析之MapReduce作业中任务Task调度整体流程(一)
        v2版本的MapReduce作业中,作业JOB_SETUP_COMPLETED事件的发生,即作业SETUP阶段完成事件,会触发作业由SETUP状态转换到RUNNING状态,而作业状态转换中涉及作业信息的处理,是由SetupCompletedTransition来完成的,它主要做了...
1307 0
|
分布式计算 调度
MapReduce源码分析之作业Job状态机解析(一)简介与正常流程浅析
        作业Job状态机维护了MapReduce作业的整个生命周期,即从提交到运行结束的整个过程。Job状态机被封装在JobImpl中,其主要包括14种状态和19种导致状态发生的事件。         作业Job的全部状态维护在类JobStateInternal中,如下所示: publ...
1144 0

热门文章

最新文章