南京观海微电子----TL431稳压电路以及应用

简介: TL431是一种可控精密稳压源,可通过外部电阻调节输出电压,范围2.5-36V。其内部由运放、参考电压和三极管构成,实现并联稳压功能,广泛应用于电源稳压电路中。

TL431

可控精密稳压源

概述图:

TL431常用电路符号

内部电路

TL431的内部等效结构电路

这里的阴阳极是指Tl31的阴极K和阳极A

如图,运放的反相端连接的是2.5v的参考电压源,运放的同相端,是431的参考极R

阴极连接电源正极,阳极连接电源负极

当运放的同相端也就是431的参考极R的电压小于2.5v,运放的同相端电压小于运放的反向端电压,运放输出低电平,三极管基极无电流,三极管集电极和发射极截止,二极管也是反相截止的,这是431的阴极和阳极截止,431不起作用,输出的电压等于电源输入电压

当运放的同相端也就是431的参 考极R的电压大于2.5v,运放的同相端电压大于运放的反向端电压,运放输出高电平,三级管基极高电平,三极管集电极和发射极导通,431的阴极和阳极导通,相当于短路,所以要在阴极K和电源正极之间接上限流电阻,否则有可能烧毁431

实验电路

等效电路

上图仿真采用了2.4v的参考电压

上图采用了2.6v参考 电压,同时也可以明显看到TL431两端的电压被拉低

以上为验证电431内部等效电路结构,无法呈现稳压功能输出的电压由431内部的阴极和阳极的内阻和电流决定

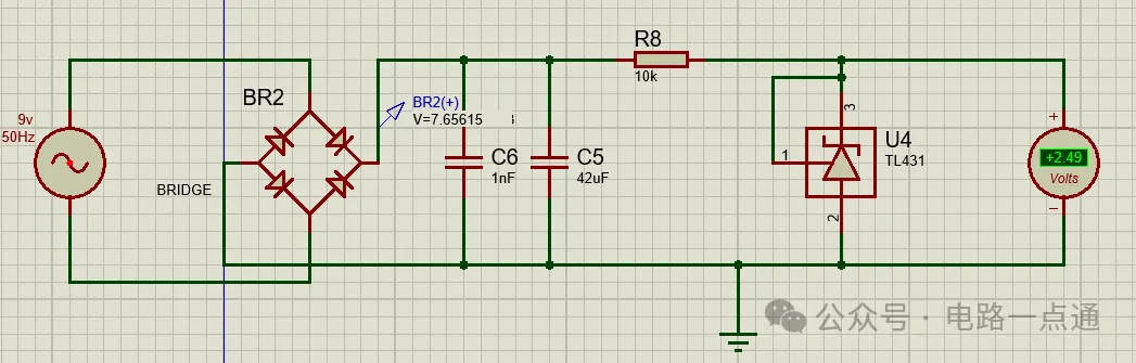
稳压电路

431只有拉低电压的能力,没有升压的能力,所以电源输入(Vcc)的电压要≥2.5v

原理:

大家注意K点的电压,这里我们用的Vcc是10v,K点的电压是大于2.5v的,那么当K点电压大于2.5v,参考极R的电压大于2.5v,阴极K和阳极A会导通,从而迅速拉低K点的电压,而当K点电压低于2.5v的时候,阴极K和阳极A则截止,K点电压又会升高,这样循环往复,K点的电压就被动态稳定在了2.5v(图上是2.49)

调稳压电路

V_{out} = 2.5* (1 + \frac {R_3} {R_5})

原理:

我们暂且用这个图来展示

需要注意的是,Vin需要足够大,至少要保证参考极电压大于2.5v,这样根据前边的推导,当参考极电压大于2.5v三极管导通,迅速拉低阴极K的电压,致参考极电压低于2.5v,三极管截止,所以参考极电压R的电压稳定在2.5v,而参考极R来连接的是运放的同相输入端,由于虚断,参考极无电流,所以由I1 = I2,由上图的公式推导得出Vout的输出公式

V_{out} = 2.5* (1 + \frac {R_3} {R_5})

最后附上一张TL431的稳压电路图,可类比前边的LM7805

阴极K 通常串联一个限流电阻连接电源的正极

阳极A 通常直接连接电源负极

R为431的参考极,可以理解为TL431的控制极,通过参考极和外部电阻的设置就可以方便的实现2.5-36伏可调的稳压值,TL341是一种并联稳压的集成电路通过稳压电路动态释放电流来达到稳压的目的,当输出电压高于目标电压值时并联的稳压电路就导通,释放电流拉低输出电压

当输出电压等于目标电压值时并联的稳压电路变为截止状态,保持输出电压,

参考极电压小于2.5v

参考电压高于2.5v

当参考极的电压小于2.5v,431是截止的,发光二极管不会亮

当参考极 的电压大于2.5v,与阴极和阳极串联的发光二极管就会被点亮,这时431的阴极和阳极导通,也拉低了两端的电压


上图采用了2.6v参考 电压,同时也可以明显看到TL431两端的电压被拉低

以上为验证电431内部等效电路结构,无法呈现稳压功能输出的电压由431内部的阴极和阳极的内阻和电流决定

稳压电路

431只有拉低电压的能力,没有升压的能力,所以电源输入(Vcc)的电压要≥2.5v

原理:

大家注意K点的电压,这里我们用的Vcc是10v,K点的电压是大于2.5v的,那么当K点电压大于2.5v,参考极R的电压大于2.5v,阴极K和阳极A会导通,从而迅速拉低K点的电压,而当K点电压低于2.5v的时候,阴极K和阳极A则截止,K点电压又会升高,这样循环往复,K点的电压就被动态稳定在了2.5v(图上是2.49)

可调稳压电路

V_{out} = 2.5* (1 + \frac {R_3} {R_5})

原理:

我们暂且用这个图来展示

需要注意的是,Vin需要足够大,至少要保证参考极电压大于2.5v,这样根据前边的推导,当参考极电压大于2.5v三极管导通,迅速拉低阴极K的电压,致参考极电压低于2.5v,三极管截止,所以参考极电压R的电压稳定在2.5v,而参考极R来连接的是运放的同相输入端,由于虚断,参考极无电流,所以由I1 = I2,由上图的公式推导得出Vout的输出公式

V_{out} = 2.5* (1 + \frac {R_3} {R_5})

最后附上一张TL431的稳压电路图

相关文章
|
测试技术 异构计算
【FPGA基础入门实践】Verilog 基本项目操作逐步演示
【FPGA基础入门实践】Verilog 基本项目操作逐步演示
709 0
|
2月前
|
NoSQL 算法 Linux
OpenOCD下载安装保姆级教程(附安装包,非常详细)
OpenOCD是一款开源片上调试工具,支持JTAG/SWD接口,提供GDB Server、TCL脚本自动化等功能,可实现断点调试、Flash烧录、FPGA编程等,广泛应用于嵌入式开发与量产测试,被誉为“穷人的Lauterbach”。跨平台且免费,配置灵活但稍复杂,是嵌入式工程师的高效调试利器。
|
2月前
|
vr&ar
观海微电子---AF、AG、AR 的差别和作用
AF、AR、AG镀膜技术分别实现抗指纹、增透防反射、防眩光功能。AF疏水防污,适用于屏幕;AR提升透光率,用于光伏、汽车玻璃;AG漫反射降反光,广泛应用于电子显示与文博领域。
|
2月前
|
编解码 芯片 C++
观海微电子----LVDS接口
LVDS(低电压差分信号)是TTL接口的升级版,采用低压差分技术实现高速、低功耗、低干扰的数据传输,广泛应用于高清显示屏。支持单/双路6bit或8bit模式,通过串行传输提升信号完整性,适用于高分辨率显示需求。
观海微电子----LVDS接口
观海微电子--显示模组MIPI走线规则
MIPI信号是显示模组常用差分接口,FPC走线需满足100±5%欧姆阻抗匹配。
观海微电子--显示模组MIPI走线规则
|
9月前
|
人工智能 自然语言处理 前端开发
【CodeBuddy】三分钟开发一个实用小功能之:可爱风空调遥控器
本文介绍了一款基于 Vue.js 开发的可爱风格空调遥控器应用,具备温度调节、模式选择、风速控制及开关功能,界面精美且交互流畅。借助 CodeBuddy 这一 AI 编程助手,开发者通过自然语言描述快速生成高质量代码,大幅提升开发效率。CodeBuddy 不仅适用于初学者快速入门,也能帮助资深开发者优化复杂业务逻辑。文中附有核心代码示例,涵盖组件结构与样式设计,展示了如何实现动态效果和响应式布局。未来还可进一步拓展智能控制功能,提升用户体验。
251 0
【CodeBuddy】三分钟开发一个实用小功能之:可爱风空调遥控器
pyqt6 绘图案例
本文介绍了三个使用 PyQt6 绘制图形的案例:绘制奥运图片、绘制五角星和绘制时钟。每个案例都提供了详细的代码示例和效果图,帮助读者更好地理解和实现这些图形绘制功能。
415 1
【51单片机】烧写教程:将代码下载到单片机中(图示&解析)
【51单片机】烧写教程:将代码下载到单片机中(图示&解析)
|
运维 搜索推荐 数据安全/隐私保护
如何搭建公司网站?
我们搭建企业网站有以下几种常见方式 1、自己建站。 2、使用模板建站。 3、招聘网站设计人员搭建网站。 4、找外面的网站设计公司。 5、由国内云计算厂商完成建站工作。
7469 4
如何搭建公司网站?
|
缓存 搜索推荐 网络安全
Google Hacking
Google Hacking,也称为Google Dorking,是一种利用Google搜索引擎和其高级搜索技术来查找安全漏洞、敏感信息或用于渗透测试的特定数据的技术。
393 11

热门文章

最新文章