南京观海微电子---开关电源维修,PFC电路原理分析

简介: PFC电路用于校正开关电源的功率因数,提升电网效率。通过主动或被动方式,使电流与电压同相位,降低畸变,提高功率因数至接近98%,广泛应用于电脑、电视等大功率电源中。

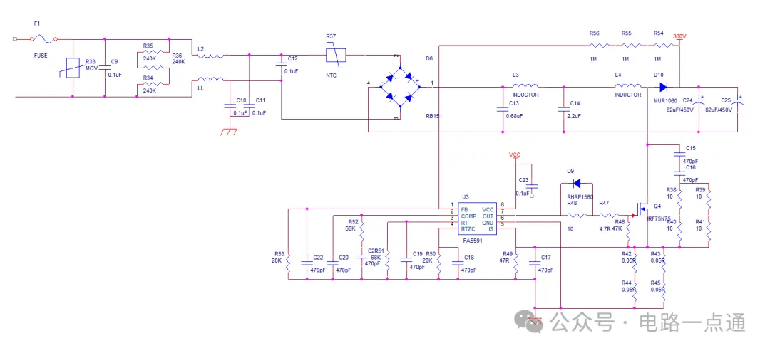
开关电源的PFC电路,PFC电路是校正功率因数的电路,开关电源属于容性负载,功率因数低,使电网供电效率低,当加上PFC电路后,功率因数可以达到98%,那么PFC是如何改变功率因数的呢。

我们先要知道在交流电设备中,有阻性负载,有容性负载,有感性负载。

阻性负载的功率因数为1,因为它的电流和电压波形是同相位的

有容性负载

如图电流是超前电压90度

感性负载

感性负载电流滞后电压90度

感性负载如变压器,电动机,容性负载是整流后端有滤波电容的设备。

容性负载和感性负载的功率因数低,电源供电效率低,容性负载和感性负载,大电流负载对电流畸变,产生干扰,对电网和自身都会产生干扰。

所以对于容性负载,功率大于100W以上开关电源的容性负载,比如电脑电源,液晶电视电源等,需要增加功率因素矫正电路,只要改变负载特性接近于阻性,就可以使电流相位与电压相位相同。

PFC功率因素矫正分为两种

被动PFC

在整流桥堆和滤波电容之间串联电感,利用电感上电流不能突变的特性来缓冲电容充电电流,改变电网线路电流波形的畸变,提高功率因数,缓解电磁干扰,但只能提高一点功率因数,效率低,适合小功率电源。

主动PFC

主动PFC则是利用电子元件进行斩波,改变容性负载电流波形的畸变,使电压和电流的相位相同,使其特性接近阻性负载,电压和电流同相位。

电源是容性负载就是因为整流桥后端有一颗电容,对电容反复充电,造成的无功功率,改变电路结构,在电路中串联一个电路把电容隔开,实际上就是增加一个BOOST电路。

在整流后串联一个BOOST电路,改变直接整流对电容的重放电,利用BOOST的开关把直流电变成高频脉冲直流电,在通过二极管整流电容滤波,得到一个稳定的直流电压,在供给后级开关电源。

PFC电路一般都是把直流300V的脉动电压升压到380V,这里有几个原因,一是减少损耗,减小电感体积,为了芯片的占空比稳定性,太低了,电压稳不住。

PFC也是非常容易损坏的电路,其电压较高,容易击穿开关管和整流管,后级开关电源击穿损坏,也会因为PFC保护不及时,损坏开关管和整流管及电源芯片外围元件

相关文章
|
JSON JavaScript 前端开发
超燃,拿来即用!Echarts动态排名柱状图(自适应电脑和手机端)说明文档
超燃,拿来即用!Echarts动态排名柱状图(自适应电脑和手机端)说明文档
871 0
|
2月前
|
传感器 数据采集 监控
[开源代码]基于STM32的环境检测与报警系统
本项目成功实现了基于STM32的环境检测与报警系统,能够同时监测水位、温度、湿度和亮度,并对每项参数独立设置安全范围,实现报警提示。
[开源代码]基于STM32的环境检测与报警系统
|
7月前
|
安全 Windows
电脑屏幕一闪一闪,电脑闪来闪去,问题解决办法
闪屏是电脑显示器常见问题,表现为画面闪烁或抖动,可能由显卡故障、驱动问题、软件冲突或硬件连接不良引起。解决方法包括检查显卡、更新驱动、调整刷新率及排查电源等问题。
2304 6
|
11月前
|
Ubuntu 安全 Linux
Linux错误排查:解决Ubuntu 20.4执行sudo apt-get update时出现的libnettle.so.6错误。
很有可能在你得到解决方案时,你也学到了不少Linux修复技巧。祝你处理计算机问题时顺利如麻!永远记得,各种问题总是像老鼠一样从意想不到的地方冒出来。但记住,不管它们跑到哪里,最终都逃不过你的捕鼠器。盖起你的计算机,拾起你的代码,大步向前!
356 28
|
存储 搜索推荐 对象存储
OSS绑定自定义域名至Bucket默认域名
OSS绑定自定义域名至Bucket默认域名
626 1
|
运维 应用服务中间件 nginx
docker运维查看指定应用log文件位置和名称
通过本文的方法,您可以更高效地管理和查看Docker容器中的日志文件,确保应用运行状态可控和可监测。
2013 28
|
人工智能 自然语言处理 并行计算
EchoMimicV2:阿里推出的开源数字人项目,能生成完整数字人半身动画
EchoMimicV2是阿里蚂蚁集团推出的开源数字人项目,能够生成完整的数字人半身动画。该项目基于参考图片、音频剪辑和手部姿势序列,通过音频-姿势动态协调策略生成高质量动画视频,确保音频内容与半身动作的一致性。EchoMimicV2不仅支持中文和英文驱动,还简化了动画生成过程中的复杂条件,适用于虚拟主播、在线教育、娱乐和游戏等多个应用场景。
3928 5
EchoMimicV2:阿里推出的开源数字人项目,能生成完整数字人半身动画
|
存储 NoSQL Java
流计算需要框架吗?SPL 可能是更好的选择
流数据源的动态无界特性使得传统数据库技术难以直接处理,而Heron、Samza、Storm、Spark、Flink等计算框架在流计算领域取得了先发优势。然而,这些框架往往侧重于访问能力,计算能力不足,尤其在高级计算如流批混算、复杂计算和高性能计算方面表现欠佳。esProc SPL作为基于JVM的轻量级开源计算类库,专注于提升流计算的计算能力,支持丰富的流数据访问、灵活的集成接口和高效的内外存存储格式,具备强大的高级计算功能,能够简化业务逻辑开发并适应多样的应用场景。SPL通过专业的计算语言和结构化数据处理能力,为流计算提供了更优的解决方案。
stm32f407探索者开发板(九)——寄存器地址名称映射
stm32f407探索者开发板(九)——寄存器地址名称映射
325 0
|
数据采集 监控 数据可视化
场景解决方案丨突破成本限制,中小企业如何快速搭建后台管理系统
在信息化时代,业务数据激增及技术成本下降推动了数字化转型。大型企业凭借经济和技术优势巩固市场地位,而中小企业则需寻找新的增长点以保持竞争力。企业后台管理系统涵盖行政、财务、人力资源等功能,旨在提高运营效率和优化资源配置。然而,中小企业面临预算有限、开发时间紧迫、技术资源匮乏及维护成本高昂等问题。易知微提供的解决方案通过低代码平台简化配置操作,覆盖多种应用场景,如办公OA、采购管理和物流运输等,助力中小企业快速搭建后台管理系统,降低成本并提升效率。